Click here to close
Hello! We notice that you are using Internet Explorer, which is not supported by Xenbase and may cause the site to display incorrectly.
We suggest using a current version of Chrome,
FireFox, or Safari.
Int J Mol Sci
2017 Nov 03;1811:. doi: 10.3390/ijms18112323.
Show Gene links
Show Anatomy links
Divalent Cations Regulate the Ion Conductance Properties of Diverse Classes of Aquaporins.
Kourghi M, Nourmohammadi S, Pei JV, Qiu J, McGaughey S, Tyerman SD, Byrt CS, Yool AJ.
???displayArticle.abstract???
Aquaporins (AQPs) are known to facilitate water and solute fluxes across barrier membranes. An increasing number of AQPs are being found to serve as ion channels. Ion and water permeability of selected plant and animal AQPs (plant Arabidopsis thaliana AtPIP2;1, AtPIP2;2, AtPIP2;7, human Homo sapiens HsAQP1, rat Rattus norvegicus RnAQP4, RnAQP5, and fly Drosophilamelanogaster DmBIB) were expressed in Xenopus oocytes and examined in chelator-buffered salines to evaluate the effects of divalent cations (Ca2+, Mg2+, Ba2+ and Cd2+) on ionic conductances. AtPIP2;1, AtPIP2;2, HsAQP1 and DmBIB expressing oocytes had ionic conductances, and showed differential sensitivity to block by external Ca2+. The order of potency of inhibition by Ca2+ was AtPIP2;2 > AtPIP2;1 > DmBIB > HsAQP1. Blockage of the AQP cation channels by Ba2+ and Cd2+ caused voltage-sensitive outward rectification. The channels with the highest sensitivity to Ca2+ (AtPIP2;1 and AtPIP2;2) showed a distinctive relief of the Ca2+ block by co-application of excess Ba2+, suggesting that divalent ions act at the same site. Recognizing the regulatory role of divalent cations may enable the discovery of other classes of AQP ion channels, and facilitate the development of tools for modulating AQP ion channels. Modulators of AQPs have potential value for diverse applications including improving salinity tolerance in plants, controlling vector-borne diseases, and intervening in serious clinical conditions involving AQPs, such as cancer metastasis, cardiovascular or renal dysfunction.
Figure 1. Confirmation of the expression of AQP1, AQP4, AQP5, PIP2;7, PIP2;2, PIP2;1, and BIB channels in Xenopus oocyte membranes. (A) Osmotic swelling responses as a function of time in 50% hypotonic saline for aquaporins (AQP)-expressing oocytes as compared with non-AQP-expressing control oocytes. Data are mean ± SEM; n = 6 per treatment group. (B) Box plots of swelling rates for the data shown in (A). ANOVA and post hoc Bonferroni test; ** (p < 0.01) as compared with control; n = 6 per group. (C) Confocal image of immuno-labeled oocytes confirming BIB protein expression in the oocyte plasma membrane, as described previously [11].
Figure 2. Effects of Mg2+ and Ca2+ divalent cations on ionic current responses in oocytes expressing different classes of AQPs. (A) Superimposed currents as a function of time measured by voltage clamp (steps from −110 to +60 mV, from a holding potential of −40 mV) at maximal activation in divalent-free saline (left), after application of Mg2+ (middle), and after application of Ca2+ (right). Control and PIP2;7-expressing oocytes lacked appreciable conductances. (B) Current-voltage relationships for the traces illustrated in (A). (C) Na+ concentrations in oocytes expressing PIP2;2 as compared with control oocytes after incubation in Frog Ringers containing 96 mM NaCl for three days. Data are from four replicates; each replicate contained five oocytes. (D) Box plot summary of compiled data for the conductances. Free Ca2+ concentrations are given in μM. **** (p < 0.0001); *** (p < 0.001); ** (p < 0.01); * (p < 0.05); NS (not significant); using ANOVA with post-hoc Bonferroni tests. n values are in italics below the x-axis.
Figure 3. Effects of Ba2+ on ionic currents in oocytes expressing different AQPs. (A) Superimposed current traces as a function of time measured by voltage clamp at maximal activation in divalent-free saline (upper row) and after perfusion with bath saline containing 1 mM BaCl2 (lower). (B) Current-voltage relationships in Ba2+ for traces presented in (A). (C) Box plot summary of compiled data for AQP1, PIP2;1, PIP2;2 and BIB channels before and after 1 mM Ba2+ application. (D) Histogram showing the relative outward rectification values (I+60/I−80) as mean ± SEM. Ratios were calculated as amplitude of outward (+60 mV) to inward (−80 mV) currents. **** (p < 0.0001); ** (p < 0.001); * (p < 0.01); NS (not significant); using ANOVA with post-hoc Bonferroni tests. n values are near the x-axis.
Figure 4. Effects of Cd2+ on ion current responses in oocytes expressing different classes of AQPs. (A) Superimposed current traces under voltage clamp recorded at maximal activation (if present) in divalent-free saline (left) and after perfusion with bath saline containing 1 mM CdCl2 (right). (B) Current-voltage relationships for data presented in (A). (C) Rates of onset of block after perfusion of bath saline containing 1 mM Cd2+, as measured using repeated voltage steps to +40 mV. (D) Box plot summary of compiled data for control, AQP4, AQP5, AQP1, PIP2;1, PIP2;2 and BIB expressing oocytes before and after Cd2+ application. n values are below the x-axis. (E) Histogram showing relative outward rectification values (mean ± SEM), calculated as the ratio of outward to inward currents at +60 and −80 mV (I+60/I-80). **** (p < 0.0001); *** (p < 0.005); NS (not significant); using ANOVA with post-hoc Bonferroni tests; n values are shown above the histogram bars.
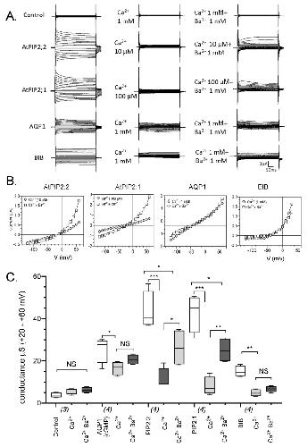
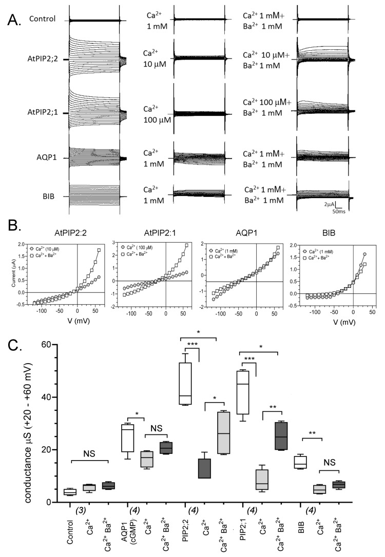
Figure 5. Effects of sequential application of Ca2+ followed by Ba2+ on ionic current responses in oocytes expressing different classes of AQPs. (A) Superimposed current traces under voltage clamp showing the maximal responses of AtPIP2;2, AtPIP2;1, HsAQP1 and DmBIB expressing oocytes recorded in divalent-free saline (left), after perfusion of saline containing the indicated amount of free Ca2+ (middle), and after application of Ba2+ in the continuing presence of the same concentration of Ca2+ (right). (B) Current-voltage relationships for traces shown in (A). (C) Summary box plot of conductance values for AtPIP2;2, AtPIP2;1, HsAQP1 and DmBIB expressing oocytes in different divalent cation salines. *** (p < 0.001); ** (p < 0.01); * (p < 0.05); NS (not significant); using ANOVA with post hoc Bonferroni tests; n values are below the x-axis.
Figure 6. Effects of the arylsulfonamide compound AqB011 on ionic current responses in oocytes expressing different classes of AQPs. (A) Responses were recorded for control (DMSO vehicle), and AtPIP2;1, AtPIP2;2, and HsAQP1 expressing oocytes before (left) and after 2 h incubation (right) in AqB011 at the indicated doses. HsAQP1 was blocked by 20 μM AqB011; AtPIP2;1 and AtPIP2;2 currents were not affected by 100 μM AqB011. (B) Box plot summary of the conductance levels before and after treatment with AqB011. **** (p < 0.0001); NS (not significant); using ANOVA with post hoc Bonferroni tests; n values are below the x-axis.
Figure 7. Amino acid sequence alignment of HsAQP1, RnAQP4, RnAQP5, AtPIP2;1, AtPIP2;2, AtPIP2;7 and DmBIB. Sequences from the NCBI Protein Database were aligned using Clustal Omega software (Available online: http://www.ebi.ac.uk/Tools/msa/clustalo/; accessed on 18 October 2017). HsAQP1 protein topology was from the Topology Data Bank of Transmembrane Proteins (TOPDB). Symbols: asterisk (*) identical residues across all sequences; colon (:) highly conserved residue; period (.) semi-conserved residue. Hyphens (-) show gaps; black vertical lines separate predicted domains, as labelled. Colors illustrate chemical properties: positive charged (magenta), negative charged (blue), polar (green), hydrophobic (red). Highlighted in yellow are NPA (Asn-Pro-Ala) signature motifs located in loops B and E, conserved in most aquaporins. The carboxy terminus of DmBIB was truncated for this figure.
Agre,
Aquaporin water channels (Nobel Lecture).
2004, Pubmed
Agre,
Aquaporin water channels (Nobel Lecture).
2004,
Pubmed Anthony,
Cloned human aquaporin-1 is a cyclic GMP-gated ion channel.
2000,
Pubmed
,
Xenbase Anthony,
Differential regulation of Ca(2+)-dependent Cl- currents by FP prostanoid receptor isoforms in Xenopus oocytes.
2002,
Pubmed
,
Xenbase Armstrong,
Calcium block of Na+ channels and its effect on closing rate.
1999,
Pubmed Ascher,
The role of divalent cations in the N-methyl-D-aspartate responses of mouse central neurones in culture.
1988,
Pubmed Boassa,
Ion channel function of aquaporin-1 natively expressed in choroid plexus.
2006,
Pubmed Boursiac,
Early effects of salinity on water transport in Arabidopsis roots. Molecular and cellular features of aquaporin expression.
2005,
Pubmed Campbell,
The activity of human aquaporin 1 as a cGMP-gated cation channel is regulated by tyrosine phosphorylation in the carboxyl-terminal domain.
2012,
Pubmed
,
Xenbase Chepelinsky,
Structural function of MIP/aquaporin 0 in the eye lens; genetic defects lead to congenital inherited cataracts.
2009,
Pubmed Demidchik,
Sodium fluxes through nonselective cation channels in the plasma membrane of protoplasts from Arabidopsis roots.
2002,
Pubmed Doherty,
The Drosophila neurogenic gene big brain, which encodes a membrane-associated protein, acts cell autonomously and can act synergistically with Notch and Delta.
1997,
Pubmed Dorward,
Pharmacological blockade of aquaporin-1 water channel by AqB013 restricts migration and invasiveness of colon cancer cells and prevents endothelial tube formation in vitro.
2016,
Pubmed Ehring,
Single channel properties of lens MIP 28 reconstituted into planar lipid bilayers.
1988,
Pubmed Ehring,
Properties of channels reconstituted from the major intrinsic protein of lens fiber membranes.
1990,
Pubmed El Hindy,
Correlation of aquaporin-1 water channel protein expression with tumor angiogenesis in human astrocytoma.
2013,
Pubmed El Hindy,
The functional Aquaporin 1 -783G/C-polymorphism is associated with survival in patients with glioblastoma multiforme.
2013,
Pubmed Finn,
The lineage-specific evolution of aquaporin gene clusters facilitated tetrapod terrestrial adaptation.
2014,
Pubmed Gerbeau,
The water permeability of Arabidopsis plasma membrane is regulated by divalent cations and pH.
2002,
Pubmed Gomez-Lagunas,
Block of Shaker potassium channels by external calcium ions.
2003,
Pubmed Hachez,
Aquaporins: a family of highly regulated multifunctional channels.
2010,
Pubmed
,
Xenbase Hu,
Increased migration and metastatic potential of tumor cells expressing aquaporin water channels.
2006,
Pubmed Ishibashi,
New members of mammalian aquaporins: AQP10-AQP12.
2009,
Pubmed Javot,
Role of a single aquaporin isoform in root water uptake.
2003,
Pubmed Jiang,
Aquaporin-1 activity of plasma membrane affects HT20 colon cancer cell migration.
2009,
Pubmed Kourghi,
Bumetanide Derivatives AqB007 and AqB011 Selectively Block the Aquaporin-1 Ion Channel Conductance and Slow Cancer Cell Migration.
2016,
Pubmed
,
Xenbase MacDonald,
Mechanisms of blockade of excitatory amino acid receptor channels.
1990,
Pubmed MacRobbie,
Control of volume and turgor in stomatal guard cells.
2006,
Pubmed Migliati,
Inhibition of aquaporin-1 and aquaporin-4 water permeability by a derivative of the loop diuretic bumetanide acting at an internal pore-occluding binding site.
2009,
Pubmed
,
Xenbase Miledi,
A calcium-dependent transient outward current in Xenopus laevis oocytes.
1982,
Pubmed
,
Xenbase Monneuse,
Towards the profiling of the Arabidopsis thaliana plasma membrane transportome by targeted proteomics.
2011,
Pubmed Nichols,
Inward rectifier potassium channels.
1997,
Pubmed Pei,
Differential Inhibition of Water and Ion Channel Activities of Mammalian Aquaporin-1 by Two Structurally Related Bacopaside Compounds Derived from the Medicinal Plant Bacopa monnieri.
2016,
Pubmed
,
Xenbase Pou,
Salinity-mediated transcriptional and post-translational regulation of the Arabidopsis aquaporin PIP2;7.
2016,
Pubmed Preston,
The mercury-sensitive residue at cysteine 189 in the CHIP28 water channel.
1993,
Pubmed
,
Xenbase Preston,
Appearance of water channels in Xenopus oocytes expressing red cell CHIP28 protein.
1992,
Pubmed
,
Xenbase Rao,
The big brain gene of Drosophila functions to control the number of neuronal precursors in the peripheral nervous system.
1992,
Pubmed Reizer,
The MIP family of integral membrane channel proteins: sequence comparisons, evolutionary relationships, reconstructed pathway of evolution, and proposed functional differentiation of the two repeated halves of the proteins.
1993,
Pubmed Rodrigues,
Aquaporins facilitate hydrogen peroxide entry into guard cells to mediate ABA- and pathogen-triggered stomatal closure.
2017,
Pubmed Soto,
New insight into the evolution of aquaporins from flowering plants and vertebrates: orthologous identification and functional transfer is possible.
2012,
Pubmed Tanaka,
Divalent effects on cGMP-activated currents in excised patches from amphibian photoreceptors.
1993,
Pubmed Törnroth-Horsefield,
Structural mechanism of plant aquaporin gating.
2006,
Pubmed Verdoucq,
Structure-function analysis of plant aquaporin AtPIP2;1 gating by divalent cations and protons.
2008,
Pubmed Weaver,
Nodulin 26, a nodule-specific symbiosome membrane protein from soybean, is an ion channel.
1994,
Pubmed Yang,
Control of rectification and permeation by residues in two distinct domains in an inward rectifier K+ channel.
1995,
Pubmed
,
Xenbase Yanochko,
Block by extracellular divalent cations of Drosophila big brain channels expressed in Xenopus oocytes.
2004,
Pubmed
,
Xenbase Yanochko,
Regulated cationic channel function in Xenopus oocytes expressing Drosophila big brain.
2002,
Pubmed
,
Xenbase Yasui,
Aquaporin-6: An intracellular vesicle water channel protein in renal epithelia.
1999,
Pubmed Yoshida,
Expression of aquaporin-1 is a poor prognostic factor for stage II and III colon cancer.
2013,
Pubmed Yu,
Mechanism of gating and ion conductivity of a possible tetrameric pore in aquaporin-1.
2006,
Pubmed Yuan,
Structure of the human BK channel Ca2+-activation apparatus at 3.0 A resolution.
2010,
Pubmed Zampighi,
Purified lens junctional protein forms channels in planar lipid films.
1985,
Pubmed