XB-ART-54221
Cell Rep
2017 Oct 31;215:1375-1385. doi: 10.1016/j.celrep.2017.10.032.
Show Gene links
Show Anatomy links
Sensing and Processing of DNA Interstrand Crosslinks by the Mismatch Repair Pathway.
Kato N, Kawasoe Y, Williams H, Coates E, Roy U, Shi Y, Beese LS, Schärer OD, Yan H, Gottesman ME, Takahashi TS, Gautier J.
???displayArticle.abstract???
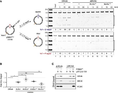
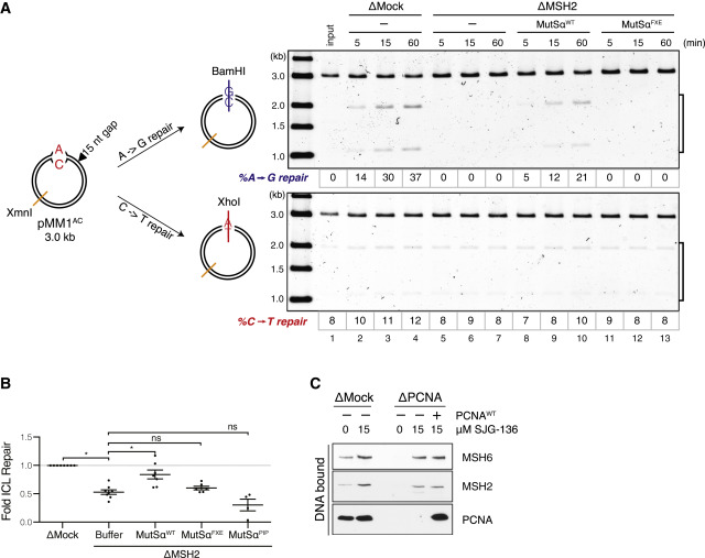
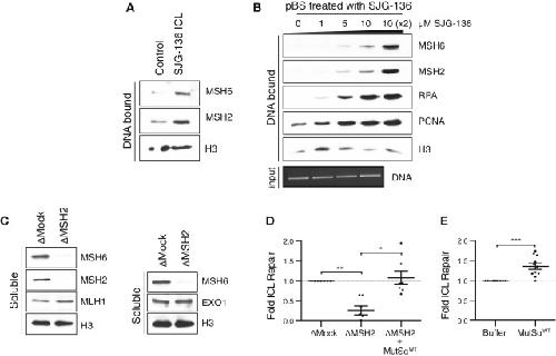
DNA interstrand crosslinks (ICLs) that are repaired in non-dividing cells must be recognized independently of replication-associated DNA unwinding. Using cell-free extracts from Xenopus eggs that support neither replication nor transcription, we establish that ICLs are recognized and processed by the mismatch repair (MMR) machinery. We find that ICL repair requires MutSα (MSH2-MSH6) and the mismatch recognition FXE motif in MSH6, strongly suggesting that MutSα functions as an ICL sensor. MutSα recruits MutLα and EXO1 to ICL lesions, and the catalytic activity of both these nucleases is essential for ICL repair. As anticipated for a DNA unwinding-independent recognition process, we demonstrate that least distorting ICLs fail to be recognized and repaired by the MMR machinery. This establishes that ICL structure is a critical determinant of repair efficiency outside of DNA replication.
???displayArticle.pubmedLink??? 29091773
???displayArticle.pmcLink??? PMC5806701
???displayArticle.link??? Cell Rep
???displayArticle.grants??? [+]
Species referenced: Xenopus
Genes referenced: exo1 gypc mlh1 mrc1 msh2 msh6 pcna pms2 rpa1
???displayArticle.antibodies??? FLAG Ab3 H3f3 Ab30 Pcna Ab5 Rpa1 Ab2
???attribute.lit??? ???displayArticles.show???
References [+] :
Barber,
DNA interstrand cross-link repair in the Saccharomyces cerevisiae cell cycle: overlapping roles for PSO2 (SNM1) with MutS factors and EXO1 during S phase.
2005, Pubmed
Barber, DNA interstrand cross-link repair in the Saccharomyces cerevisiae cell cycle: overlapping roles for PSO2 (SNM1) with MutS factors and EXO1 during S phase. 2005, Pubmed
Beljanski, DNA damage-processing pathways involved in the eukaryotic cellular response to anticancer DNA cross-linking drugs. 2004, Pubmed
Ben-Yehoyada, Checkpoint signaling from a single DNA interstrand crosslink. 2009, Pubmed , Xenbase
Bowers, A mutation in the MSH6 subunit of the Saccharomyces cerevisiae MSH2-MSH6 complex disrupts mismatch recognition. 1999, Pubmed
Clark, Functional interaction of proliferating cell nuclear antigen with MSH2-MSH6 and MSH2-MSH3 complexes. 2000, Pubmed
Constantin, Human mismatch repair: reconstitution of a nick-directed bidirectional reaction. 2005, Pubmed
Deans, DNA interstrand crosslink repair and cancer. 2011, Pubmed
Dooley, NMR determination of the conformation of a trimethylene interstrand cross-link in an oligodeoxynucleotide duplex containing a 5'-d(GpC) motif. 2003, Pubmed
Dooley, Structural studies of an oligodeoxynucleotide containing a trimethylene interstrand cross-link in a 5'-(CpG) motif: model of a malondialdehyde cross-link. 2001, Pubmed
Dufner, Mismatch recognition and DNA-dependent stimulation of the ATPase activity of hMutSalpha is abolished by a single mutation in the hMSH6 subunit. 2000, Pubmed
Duxin, What is the DNA repair defect underlying Fanconi anemia? 2015, Pubmed , Xenbase
Enoiu, Repair of cisplatin-induced DNA interstrand crosslinks by a replication-independent pathway involving transcription-coupled repair and translesion synthesis. 2012, Pubmed
Flores-Rozas, Proliferating cell nuclear antigen and Msh2p-Msh6p interact to form an active mispair recognition complex. 2000, Pubmed
Fu, Balancing repair and tolerance of DNA damage caused by alkylating agents. 2012, Pubmed
Genschel, Human exonuclease I is required for 5' and 3' mismatch repair. 2002, Pubmed
Genschel, Isolation of MutSbeta from human cells and comparison of the mismatch repair specificities of MutSbeta and MutSalpha. 1998, Pubmed
Gregson, Design, synthesis, and evaluation of a novel pyrrolobenzodiazepine DNA-interactive agent with highly efficient cross-linking ability and potent cytotoxicity. 2001, Pubmed
Guainazzi, Synthesis and molecular modeling of a nitrogen mustard DNA interstrand crosslink. 2010, Pubmed
Hlavin, Cross-link structure affects replication-independent DNA interstrand cross-link repair in mammalian cells. 2010, Pubmed
Hombauer, Visualization of eukaryotic DNA mismatch repair reveals distinct recognition and repair intermediates. 2011, Pubmed
Huang, Human MutS and FANCM complexes function as redundant DNA damage sensors in the Fanconi Anemia pathway. 2011, Pubmed
Islas, Differential introduction and repair of psoralen photoadducts to DNA in specific human genes. 1991, Pubmed
Iyama, DNA repair mechanisms in dividing and non-dividing cells. 2013, Pubmed
Kawasoe, MutSα maintains the mismatch repair capability by inhibiting PCNA unloading. 2016, Pubmed , Xenbase
Kleczkowska, hMSH3 and hMSH6 interact with PCNA and colocalize with it to replication foci. 2001, Pubmed
Klein Douwel, XPF-ERCC1 acts in Unhooking DNA interstrand crosslinks in cooperation with FANCD2 and FANCP/SLX4. 2014, Pubmed , Xenbase
Knipscheer, The Fanconi anemia pathway promotes replication-dependent DNA interstrand cross-link repair. 2009, Pubmed , Xenbase
Lamers, The crystal structure of DNA mismatch repair protein MutS binding to a G x T mismatch. 2000, Pubmed
Lee, Analysis of interactions between mismatch repair initiation factors and the replication processivity factor PCNA. 2006, Pubmed
Li, The histone mark H3K36me3 regulates human DNA mismatch repair through its interaction with MutSα. 2013, Pubmed
Liao, Mechanistic analysis of Xenopus EXO1's function in 5'-strand resection at DNA double-strand breaks. 2011, Pubmed , Xenbase
Malkov, Photocross-linking of the NH2-terminal region of Taq MutS protein to the major groove of a heteroduplex DNA. 1997, Pubmed
Mazurek, Sequence context effect for hMSH2-hMSH6 mismatch-dependent activation. 2009, Pubmed
Mukherjee, Synthesis of structurally diverse major groove DNA interstrand crosslinks using three different aldehyde precursors. 2014, Pubmed
Muniandy, Repair of laser-localized DNA interstrand cross-links in G1 phase mammalian cells. 2009, Pubmed
Olivera Harris, Mismatch repair-dependent metabolism of O6-methylguanine-containing DNA in Xenopus laevis egg extracts. 2015, Pubmed , Xenbase
Pizzolato, FANCD2-associated nuclease 1, but not exonuclease 1 or flap endonuclease 1, is able to unhook DNA interstrand cross-links in vitro. 2015, Pubmed
Price, Interstrand DNA-DNA cross-link formation between adenine residues and abasic sites in duplex DNA. 2014, Pubmed
Radman, Mismatch repair earns Nobel Prize in Chemistry 2015 to Paul Modrich for a biochemical tour de force. 2016, Pubmed
Räschle, Mechanism of replication-coupled DNA interstrand crosslink repair. 2008, Pubmed , Xenbase
Räschle, DNA repair. Proteomics reveals dynamic assembly of repair complexes during bypass of DNA cross-links. 2015, Pubmed , Xenbase
Reyes, New insights into the mechanism of DNA mismatch repair. 2015, Pubmed
Roy, The structure and duplex context of DNA interstrand crosslinks affects the activity of DNA polymerase η. 2016, Pubmed
Sarkar, DNA interstrand crosslink repair during G1 involves nucleotide excision repair and DNA polymerase zeta. 2006, Pubmed
Schroering, The cell cycle and DNA mismatch repair. 2007, Pubmed
Semlow, Replication-Dependent Unhooking of DNA Interstrand Cross-Links by the NEIL3 Glycosylase. 2016, Pubmed , Xenbase
Shell, The N terminus of Saccharomyces cerevisiae Msh6 is an unstructured tether to PCNA. 2007, Pubmed
Shen, REV3 and REV1 play major roles in recombination-independent repair of DNA interstrand cross-links mediated by monoubiquitinated proliferating cell nuclear antigen (PCNA). 2006, Pubmed
Shi, Interplay of catalysis, fidelity, threading, and processivity in the exo- and endonucleolytic reactions of human exonuclease I. 2017, Pubmed
Smeaton, Distortion-dependent unhooking of interstrand cross-links in mammalian cell extracts. 2008, Pubmed
Smith, Dominant mutations in S. cerevisiae PMS1 identify the Mlh1-Pms1 endonuclease active site and an exonuclease 1-independent mismatch repair pathway. 2013, Pubmed
Thoma, Human XPC-hHR23B interacts with XPA-RPA in the recognition of triplex-directed psoralen DNA interstrand crosslinks. 2005, Pubmed
Tran, EXO1-A multi-tasking eukaryotic nuclease. 2004, Pubmed
van Oers, PMS2 endonuclease activity has distinct biological functions and is essential for genome maintenance. 2010, Pubmed
Varlet, Mismatch repair in Xenopus egg extracts: DNA strand breaks act as signals rather than excision points. 1996, Pubmed , Xenbase
Wang, Human SNM1A and XPF-ERCC1 collaborate to initiate DNA interstrand cross-link repair. 2011, Pubmed
Wang, DNA repair. Mechanism of DNA interstrand cross-link processing by repair nuclease FAN1. 2014, Pubmed
Warren, Structure of the human MutSalpha DNA lesion recognition complex. 2007, Pubmed
Williams, Replication-independent repair of DNA interstrand crosslinks. 2012, Pubmed , Xenbase
York, Mismatch repair-dependent iterative excision at irreparable O6-methylguanine lesions in human nuclear extracts. 2006, Pubmed
Zhang, hMutSbeta is required for the recognition and uncoupling of psoralen interstrand cross-links in vitro. 2002, Pubmed
Zhao, Mismatch repair and nucleotide excision repair proteins cooperate in the recognition of DNA interstrand crosslinks. 2009, Pubmed
