Click here to close
Hello! We notice that you are using Internet Explorer, which is not supported by Xenbase and may cause the site to display incorrectly.
We suggest using a current version of Chrome,
FireFox, or Safari.
Huang Y, Li T, Ems-McClung SC, Walczak CE, Prigent C, Zhu X, Zhang X, Zheng Y.
???displayArticle.abstract???
Protein phase separation or coacervation has emerged as a potential mechanism to regulate biological functions. We have shown that coacervation of a mostly unstructured protein, BuGZ, promotes assembly of spindle and its matrix. BuGZ in the spindle matrix binds and concentrates tubulin to promote microtubule (MT) assembly. It remains unclear, however, whether BuGZ could regulate additional proteins to promote spindle assembly. In this study, we report that BuGZ promotes Aurora A (AurA) activation in vitro. Depletion of BuGZ in cells reduces the amount of phosphorylated AurA on spindle MTs. BuGZ also enhances MCAK phosphorylation. The two zinc fingers in BuGZ directly bind to the kinase domain of AurA, which allows AurA to incorporate into the coacervates formed by BuGZ in vitro. Importantly, mutant BuGZ that disrupts the coacervation activity in vitro fails to promote AurA phosphorylation in Xenopus laevis egg extracts. These results suggest that BuGZ coacervation promotes AurA activation in mitosis.
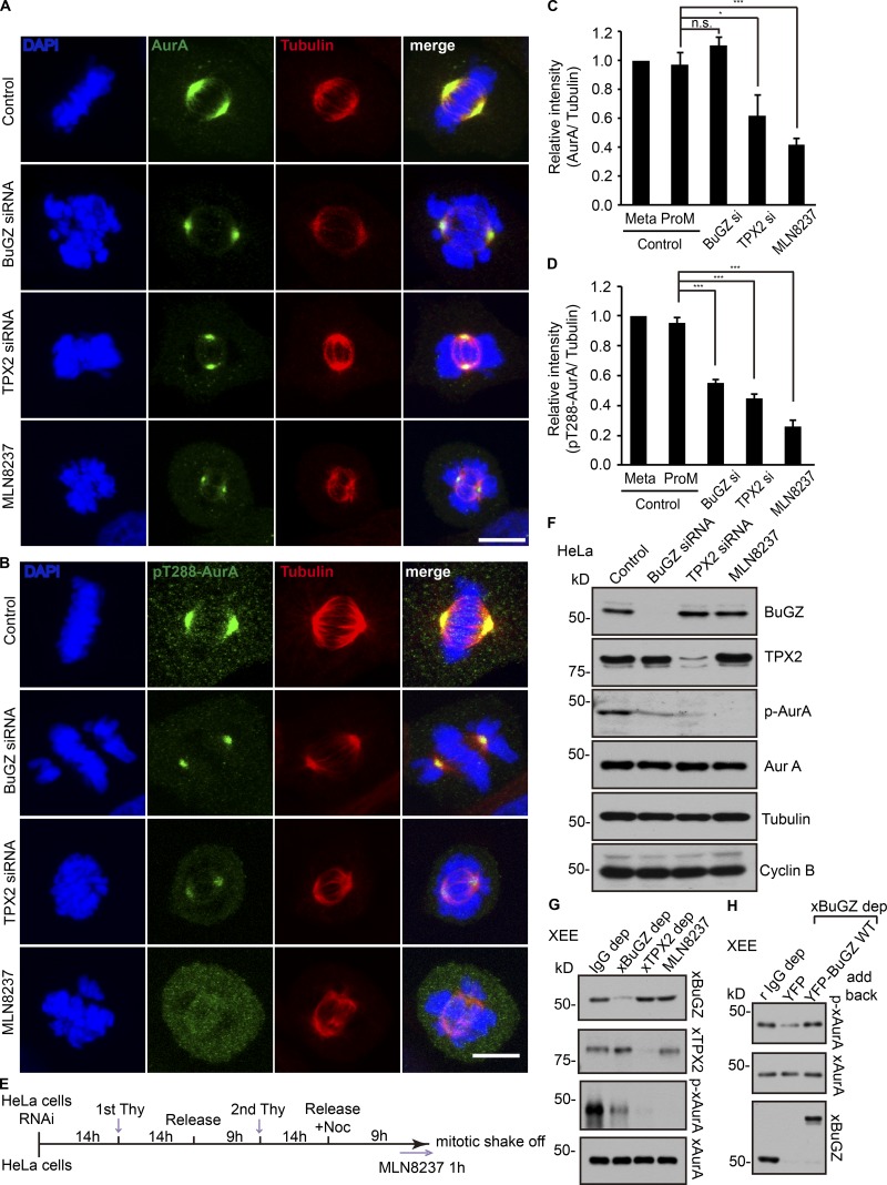
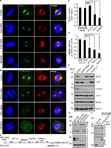
Figure 1. Effects of BuGZ on AurA kinase activity in mitosis. (A–D) Cells were transfected with control, BuGZ, or TPX2 siRNA (si) or were treated with AurA inhibitor MLN8237 (100 nM) followed by staining with antibodies to total AurA (A) or p-AurA (B). Bars, 10 µm. The immunostaining intensity of total AurA (C) and p-AurA (D) in control siRNA–treated cells in metaphase or prometaphase (ProM, containing misaligned chromosomes or thick chromosome bars) and cells in the experimental groups containing misaligned chromosomes were quantified. 75–152 total cells from three independent experiments in each experiment were measured and quantified. Error bars indicate SEM. One-way ANOVA: *, P < 0.05; ***, P < 0.001. (E) Scheme of cell synchronization and mitotic shakeoff. (F) Cells transfected with siRNA were synchronized, collected, and analyzed by Western blotting with indicated antibodies. (G) XEEs were depleted (dep) with unimmunized rabbit IgG (IgG), xBuGZ, or xTPX2 antibodies or were treated with MLN8237. xAurA was immunoprecipitated and analyzed by Western blotting using indicated antibodies. (H) XEEs were depleted of xBuGZ and supplemented by purified YFP or YFP-xBuGZ followed by AurA immunoprecipitation and Western blotting. Noc, nocodazole; Thy, thymidine.
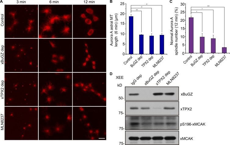
Figure 2. BuGZ contributes to MT assembly and reduces S196 phosphorylated xMCAK. (A) MT asters and spindles assemble around AurA beads at the indicated time points in mock-depleted XEEs or XEEs depleted (dep) of xBuGZ or xTPX2 or treated with MLN8237. Bar, 10 µm. (B and C) MT aster lengths (B) and percentages of bipolar spindles (C) were quantified. Approximately 50 (B) and ∼200 (C) AurA bead structures were quantified in three independent experiments. (D) XEE mock-depleted by unimmunized rabbit IgG, xBuGZ, or xTPX2 antibodies or treated with MLN8237 were analyzed by Western blotting probing with the indicated antibodies. The means and SEM are graphed. Student’s t test: *, P < 0.05; **, P < 0.01; ***, P < 0.001.
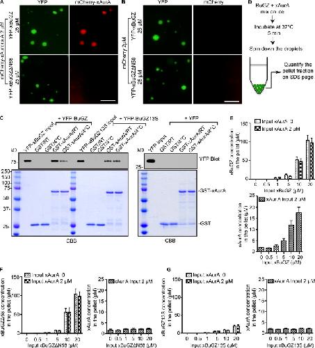
Figure 3. The zinc fingers of BuGZ directly bind to the kinase domain of AurA. (A and B) Immunoprecipitation (IP) using BuGZ (A) or AurA (B) antibodies in mitotic HeLa cell lysates. Equivalent of 1% of the input lysate and 20% of total immunoprecipitates were loaded. (C and D) Immunoprecipitation using xBuGZ (rabbit polyclonal IgG; r IgG; C) or xAurA (mouse polyclonal IgG; m IgG; D) antibodies in XEEs. Equivalent of 0.2% of the input lysate and 30% of total immunoprecipitates were loaded. (E) Schematic of xBuGZ with NLS, zinc fingers (ZnFs), and the C-terminal region as well as YFP-tagged xBuGZ used in the study. (F) Purified YFP, YFP-xBuGZ, YFP-xBuGZΔ7, YFP-xBuGZΔN58, or YFP-xBuGZΔN92 were incubated with purified xAurA, followed by pulldown with antibody to YFP and then Western blotting and Coomassie Brilliant blue (CBB) staining. (G) Purified GST or GST-xBuGZ(8–58) was incubated with purified xAurA in the presence or absence of EDTA followed by GST pulldown, Western blotting, and Coomassie blue staining. (H) Purified GST, GST-xAurA, GST-xAurA(1–25), GST-xAurA(26–126), or GST-xAurA(127–407) were incubated with YFP or YFP-xBuGZ followed by GST pulldown, Western blotting, and Coomassie blue staining. For G and H, 0.1% of total reaction and 10% of total xBuGZ pulldowns were analyzed by Western blotting. 1% of total reaction and 10% of total pulldowns were analyzed by Coomassie blue staining.
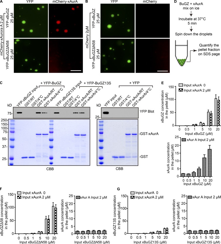
Figure 4. Effects of BuGZ phase separation on AurA binding. (A and B) Purified YFP-xBuGZ or YFP-xBuGZΔN58 was incubated to allow coacervation in the presence of purified mCherry-xAurA (A) or mCherry (B). Bars, 10 µm. (C) Purified YFP, YFP-xBuGZ, or YFP-xBuGZ13S were incubated with purified GST or GST-xAurA at RT or 4°C followed by GST pulldown, Western blotting (0.1% of total reaction and 10% of total YFP-xBuGZ and YFP-xBuGZ13S pulldowns were analyzed), and Coomassie Brilliant blue (CBB) staining (1% of the total reaction and 10% of total pulldowns were analyzed). (D) Schematic of droplet spindown assay. (E–G) Quantification of YFP-xBuGZ and xAurA (E), YFP-xBuGZΔN58 and xAurA (F), and YFP-xBuGZ13S and xAurA (G) in the pellets (X axis) against the initial input xBuGZ proteins (Y axis). Error bars indicate SEM.
Figure 5. Effects of BuGZ phase transition and binding to AurA on kinase activity. (A) Purified xAurA (cleaved from mCherry-xAurA) was incubated from purified xBuGZ (cleaved from YFP-xBuGZ) and MBP to assay AurA kinase activity in vitro. CBB, Coomassie Brilliant blue. (B) XEE was mock depleted or depleted (dep) with BuGZ antibody, and the BuGZ-depleted XEE was supplemented with the indicated purified proteins followed by xAurA immunoprecipitation and Western blotting analyses. r IgG, rabbit polyclonal IgG.
Figure S1. Validation of cell synchronization. After releasing from the double thymidine block, the cells were collected at the indicated time, and cell lysates were analyzed by Western blotting with the indicated antibodies.
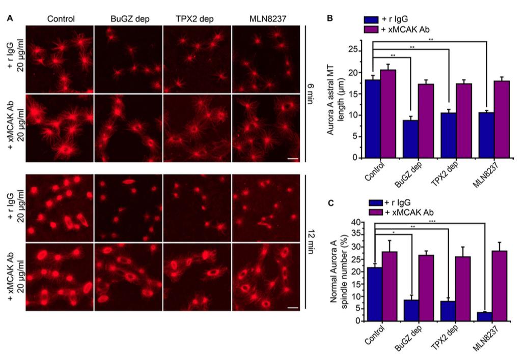
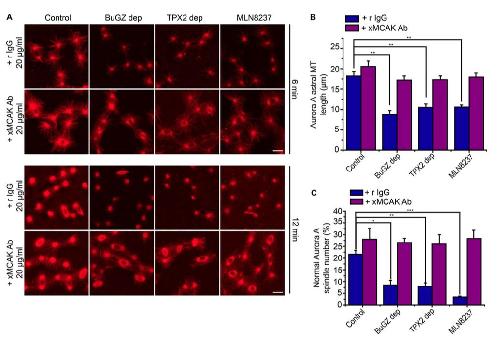
Figure S2. xMCAK inhibition counteracts the effect of xBuGZ depletion in egg extracts. (A) XEE was mock depleted (control), was depleted (dep) of xBuGZ or xTPX2, or was treated with AurA inhibitor MLN8237 and then used for an AurA bead assay in the presence of unimmunized control IgG or a functional blocking xMCAK antibody (Ab). Bars, 10 μm. (B and C) The lengths of MT asters or numbers of bipolar spindles were quanti ed as described in Fig. 2. Error bars show SEM. *, P < 0.05; **, P < 0.01; ***, P < 0.001. r IgG, rabbit polyclonal IgG.
Figure S3. Tubulin binding to BuGZ involves the rst 58 amino acids, including the zinc nger sequence, and is reduced in the presence of EDTA. (A) Puri ed tubulin was incubated with puri ed proteins as indicated followed by pulldown using antibody to YFP as well as Western blotting and Coomassie Brilliant blue (CBB) staining. (B) Puri ed tubulin was incubated with puri ed GST or GST-xBuGZ(8–58) in the presence or absence of EDTA. For Western blotting, 0.1% of total reaction and 10% of total pulldowns were analyzed. For Coomassie blue staining, 1% of the reaction and 10% of total pulldowns were analyzed.
Bai,
A novel mechanism for activation of Aurora-A kinase by Ajuba.
2014, Pubmed
Bai,
A novel mechanism for activation of Aurora-A kinase by Ajuba.
2014,
Pubmed Bayliss,
Structural basis of Aurora-A activation by TPX2 at the mitotic spindle.
2003,
Pubmed
,
Xenbase Dai,
Zfp207 is a Bub3 binding protein regulating meiotic chromosome alignment in mouse oocytes.
2016,
Pubmed Eyers,
A novel mechanism for activation of the protein kinase Aurora A.
2003,
Pubmed
,
Xenbase Fu,
TPX2 phosphorylation maintains metaphase spindle length by regulating microtubule flux.
2015,
Pubmed
,
Xenbase Goodman,
Lamin B counteracts the kinesin Eg5 to restrain spindle pole separation during spindle assembly.
2010,
Pubmed
,
Xenbase Hirota,
Aurora-A and an interacting activator, the LIM protein Ajuba, are required for mitotic commitment in human cells.
2003,
Pubmed
,
Xenbase Jiang,
RanGTP aids anaphase entry through Ubr5-mediated protein turnover.
2015,
Pubmed Jiang,
A microtubule-associated zinc finger protein, BuGZ, regulates mitotic chromosome alignment by ensuring Bub3 stability and kinetochore targeting.
2014,
Pubmed
,
Xenbase Jiang,
Phase transition of spindle-associated protein regulate spindle apparatus assembly.
2015,
Pubmed
,
Xenbase Joukov,
Centrosomal protein of 192 kDa (Cep192) promotes centrosome-driven spindle assembly by engaging in organelle-specific Aurora A activation.
2010,
Pubmed
,
Xenbase Joukov,
The Cep192-organized aurora A-Plk1 cascade is essential for centrosome cycle and bipolar spindle assembly.
2014,
Pubmed
,
Xenbase Kufer,
Human TPX2 is required for targeting Aurora-A kinase to the spindle.
2002,
Pubmed
,
Xenbase Lim,
Aurora A phosphorylation of WD40-repeat protein 62 in mitotic spindle regulation.
2016,
Pubmed Littlepage,
Identification of phosphorylated residues that affect the activity of the mitotic kinase Aurora-A.
2002,
Pubmed
,
Xenbase Ma,
Requirement for Nudel and dynein for assembly of the lamin B spindle matrix.
2009,
Pubmed
,
Xenbase Marenduzzo,
The depletion attraction: an underappreciated force driving cellular organization.
2006,
Pubmed Nikonova,
Aurora A kinase (AURKA) in normal and pathological cell division.
2013,
Pubmed Pugacheva,
The focal adhesion scaffolding protein HEF1 regulates activation of the Aurora-A and Nek2 kinases at the centrosome.
2005,
Pubmed Sabino,
Drosophila Ajuba is not an Aurora-A activator but is required to maintain Aurora-A at the centrosome.
2011,
Pubmed Sardon,
Dissecting the role of Aurora A during spindle assembly.
2008,
Pubmed
,
Xenbase Su,
Phase separation of signaling molecules promotes T cell receptor signal transduction.
2016,
Pubmed Toledo,
BuGZ is required for Bub3 stability, Bub1 kinetochore function, and chromosome alignment.
2014,
Pubmed Tsai,
A Ran signalling pathway mediated by the mitotic kinase Aurora A in spindle assembly.
2003,
Pubmed
,
Xenbase Tsai,
Aurora A kinase-coated beads function as microtubule-organizing centers and enhance RanGTP-induced spindle assembly.
2005,
Pubmed
,
Xenbase Walter,
The mitotic serine/threonine kinase Aurora2/AIK is regulated by phosphorylation and degradation.
2000,
Pubmed Wan,
Splicing function of mitotic regulators links R-loop-mediated DNA damage to tumor cell killing.
2015,
Pubmed Zeng,
Protein phosphatase 6 regulates mitotic spindle formation by controlling the T-loop phosphorylation state of Aurora A bound to its activator TPX2.
2010,
Pubmed Zhang,
Aurora A phosphorylates MCAK to control ran-dependent spindle bipolarity.
2008,
Pubmed
,
Xenbase Zorba,
Molecular mechanism of Aurora A kinase autophosphorylation and its allosteric activation by TPX2.
2014,
Pubmed