|
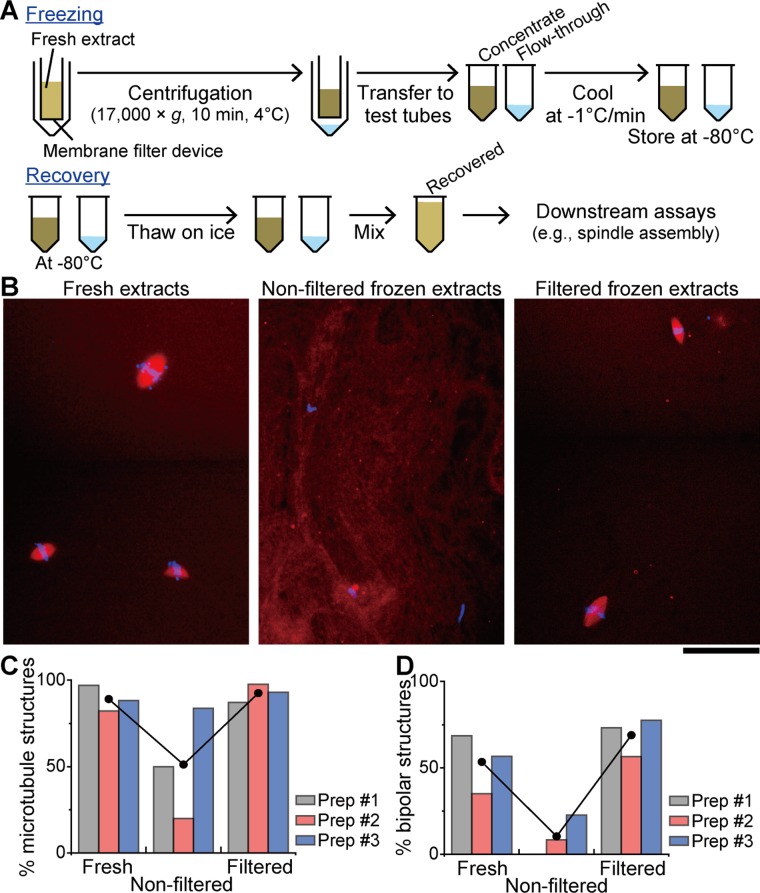
FIGURE 1:. Preparation and use of frozen Xenopus laevis egg extracts that retain spindle assembly activity. (A) Procedure for preparing frozen Xenopus egg extracts that are capable of bipolar spindle assembly. For freezing, freshly prepared extracts (yellow) are loaded into the centrifugal filter device (200 µl per device) and then spun at the indicated parameters. The resultant concentrate (dark brown) and flow-through (light blue) fractions are transferred to separate test tubes and cooled to −80°C at approximately −1°C/min. For recovery, the frozen fractions are thawed on ice and then combined. (B) Representative fluorescence images of microtubule-based structures (red: tetramethylrhodamine-tubulin, 500 nM) assembled around metaphase sperm nuclei (blue: DAPI, 1 µg/ml). Freshly prepared extracts, frozen extracts prepared without filtration, and those prepared with filtration were fixed in squashes after cycling once through interphase and back into metaphase. Scale bar: 100 μm. (C) Fraction of sperm nuclei that associated with significant microtubule assembly. Data from three independent preparations are shown (colored bars). Integrated fluorescence intensity of labeled tubulins was analyzed around each sperm nucleus in fresh extracts (n = 69, 90, and 68), nonfiltered frozen extracts (n = 64, 60, and 105), and filtered frozen extracts (n = 47, 87, and 43); those that exceeded a certain threshold were scored. (D) Fraction of microtubule-based structures that were of bipolar shape, with focused poles. The structures scored in C were analyzed to examine their bipolarity (n = 67, 74, and 60 for fresh extracts; n = 32, 12, and 88 for nonfiltered frozen extracts; n = 41, 85, and 40 for filtered frozen extracts). |
|
FIGURE 2:. Metaphase spindle morphology in fresh and filtered frozen extracts. (A) Representative fluorescence images of bipolar metaphase spindles (red: tetramethylrhodamine-tubulin; blue: DAPI) assembled in fresh extracts or filtered frozen extracts. Scale bar: 10 μm. (B) Distributions of spindle morphological parameters. Bipolar structures scored in Figure 1D were analyzed to determine individual spindle length, width, total tubulin signal intensity, and chromosome alignment for fresh (left columns; n = 46, 26, and 34 spindles) and filtered frozen extracts (right columns; n = 30, 48, and 31 spindles) (Supplemental Figure S1J). Data from three independent preparations are shown in colored box charts with individual plots. Within the box charts, the solid squares indicate mean values, and the horizontal lines indicate median values. The bottoms and tops of the boxes indicate first and third quartiles, respectively. Whiskers show highest and lowest values within 1.5 times the interquartile range. For statistical analysis results, see Supplemental Table S1. |
|
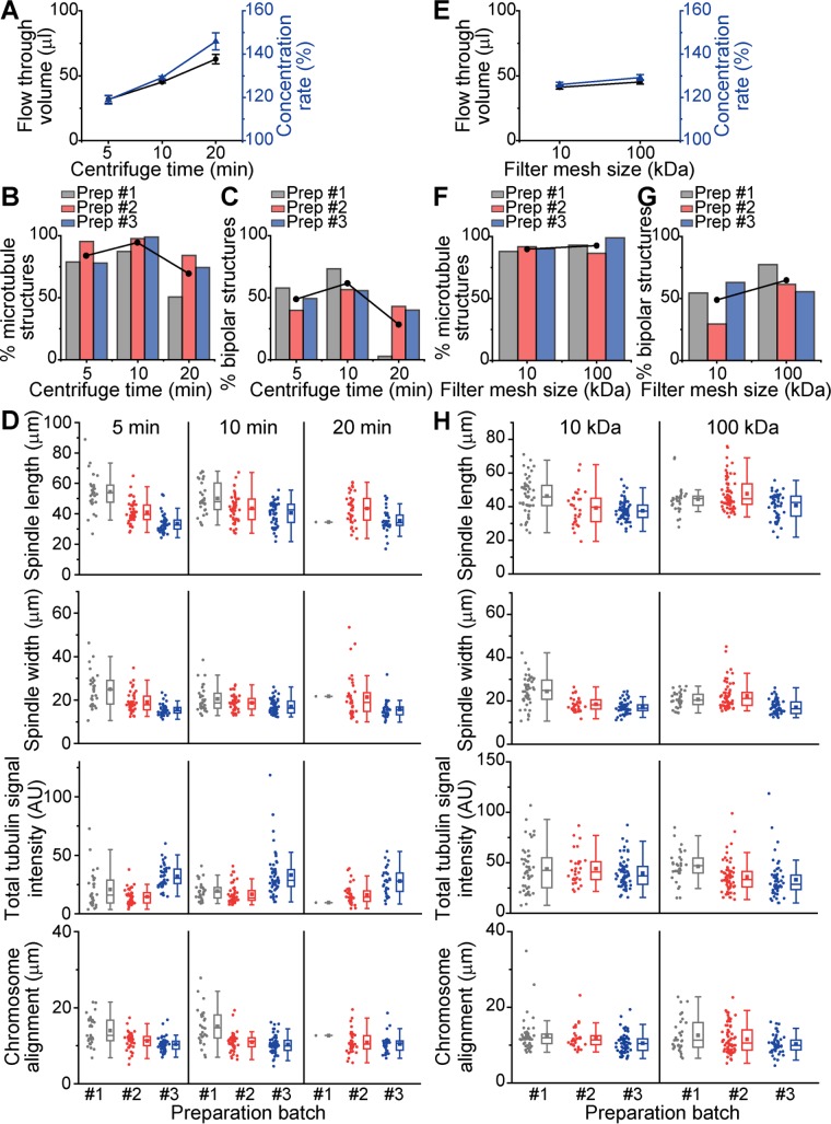
FIGURE 3:. Optimization of the frozen preparation procedure. Dependencies of the spindle assembly activity of extracts on centrifugation time (A–D) and filter mesh size (E–H). Data from three independent preparations for each condition are shown (colored bars and plots). (A, E) Concentration rate (blue triangles, as a percentage of the original extract volume) estimated from the volume of flow through (black circles, in µl) obtained with indicated centrifugation time (A) or filter mesh size (E). Plots are presented as mean ± SD (n = 3). (B, F) Fraction of sperm nuclei that were associated with significant microtubule assembly. Analysis was performed as in Figure 1C. The structures analyzed were (B) n = 66, 108, and 109 for 5-min spin; n = 47, 87, and 98 for 10-min spin; and n = 77, 100, and 101 for 20-min spin, respectively; and (F) n = 100, 111, and 111 for 10-kDa filter and n = 43, 126, and 98 for 100-kDa filter, respectively. (C, G) Fraction of microtubule-based structures that were of bipolar shape with focused poles. Analysis was performed as in Figure 1D. The structures analyzed were (C) n = 52, 103, and 85 for 5-min spin; n = 41, 85, and 97 for 10-min spin; and n = 39, 84, and 75 for 20-min spin, respectively; and (G) n = 88, 102, and 100 for 10-kDa filter; and n = 40, 109, and 97 for 100-kDa filter, respectively. Black circles in B, C, F, and G are mean values in each preparation condition. (D, H) Distributions of spindle morphology parameters. Bipolar structures scored in C (n = 30, 41, and 42 for 5-min spin; n = 30, 48, and 54 for 10-min spin; and n = 1, 36, and 30 for 20-min spin, respectively) and G (n = 48, 30, and 63 for 10-kDa filter; and n = 31, 67, and 54 for 100-kDa filter, respectively) were analyzed to determine individual spindle length, width, total tubulin signal intensity, and chromosome alignment in each preparation condition. Box chart representations are as in Figure 2B. |
|
FIGURE 4:. Size-dependent mechanical properties of Xenopus extract metaphase spindles. (A) Schematic showing the procedure for the batch preparation of filtered frozen extracts used for the assay. Freshly prepared extracts >2 ml in volume are split into aliquots (200 µl each) and subjected to frozen extract preparation, as summarized in Figure 1A. Each frozen stock is thawed for recovery just before use. Data from several days of experiments performed with the same preparation batch are pooled and analyzed. The typical number of measurements acquired per each spindle assembly reaction is â¼10. (B) Time-lapse images of a bipolar metaphase spindle assembled in filtered frozen extracts and stretched by a dual microneedle-based setup. Confocal fluorescence (tetramethylrhodamine-labeled tubulin, 500 nM) and bright-field images acquired simultaneously during the time-lapse are overlaid (time stamp: in seconds). In the images, the manipulation microneedle tip (marked in blue) was moved at 2 µm/s. Tension that developed across the spindle was monitored based on the displacement of the force-sensing flexible microneedle tip (marked in red, stiffness: 1.9 nN/μm) from its equilibrium (dashed line). White arrows highlight disorganization and breakage of the spindle pole. Scale bar: 10 μm. (C) Changes in spindle length (red), width (blue), and magnitude of force (black) analyzed in B over time. The black arrow indicates the time at which the spindle pole was split apart. (D) Force-extension plots. Changes in spindle length during the time course in C are plotted against the magnitude of developed force. Linear regression was performed within a 5% extension range (red solid line) to determine the stiffness of the entire spindle structure. Plateau of the force-extension plot (blue solid line) was used to determine the pole-splitting force. (E, F) Dependencies of spindle stiffness (E) and pole-splitting force (F) on spindle size. A total of n = 65, 66, and 67 spindles were examined in three independent preparations (black, red, and blue solid circles, respectively) and plotted against each spindle length measured before microneedle insertion. Green open circles in E are data obtained in fresh extracts (n = 14 spindles from five independent preparations) (Takagi et al., 2014). (G) Dependencies of spindle microtubule amount on spindle size. Integrated fluorescence signal intensity of dye-labeled tubulin within each spindle was analyzed for the data set in E and F. The tubulin images acquired before micromanipulation procedure were used for analysis. Top left r values in EâG are Pearson correlation coefficients analyzed for each data set. |