Click here to close
Hello! We notice that you are using Internet Explorer, which is not supported by Xenbase and may cause the site to display incorrectly.
We suggest using a current version of Chrome,
FireFox, or Safari.
???displayArticle.abstract???
The localization and organization of mitochondria- and ribonucleoprotein granule-rich germ plasm is essential for many aspects of germ cell development. In Xenopus, germ plasm is maternally inherited and is required for the specification of primordial germ cells (PGCs). Germ plasm is aggregated into larger patches during egg activation and cleavage and is ultimately translocated perinuclearly during gastrulation. Although microtubule dynamics and a kinesin (Kif4a) have been implicated in Xenopus germ plasm localization, little is known about how germ plasm distribution is regulated. Here, we identify a role for maternal Xenopus Syntabulin in the aggregation of germ plasm following fertilization. We show that depletion of sybu mRNA using antisense oligonucleotides injected into oocytes results in defects in the aggregation and perinuclear transport of germ plasm and subsequently in reduced PGC numbers. Using live imaging analysis, we also characterize a novel role for Sybu in the collection of germ plasm in vegetal cleavage furrows by surface contraction waves. Additionally, we show that a localized kinesin-like protein, Kif3b, is also required for germ plasm aggregation and that Sybu functionally interacts with Kif3b and Kif4a in germ plasm aggregation. Overall, these data suggest multiple coordinate roles for kinesins and adaptor proteins in controlling the localization and distribution of a cytoplasmic determinant in early development.
Fig. 1.
Germ plasm enrichment of Sybu mRNA and protein in oocytes and early embryos. (A-D) Representative images of whole-mount in situ hybridization on stage VI oocytes comparing expression of (A) trim36, (B) wnt11b, (C) pgat and (D) sybu. Vegetal views are shown. (E-J) Localization of Sybu-GFP to germ plasm. (E-G) Overlap of Sybu-GFP with clustered mitochondria (mito., MitoTracker) in pricked eggs 60-min post-activation (p.a.) and at 240-min post-activation (p.a.). Scale bars represent 7.5 µm.
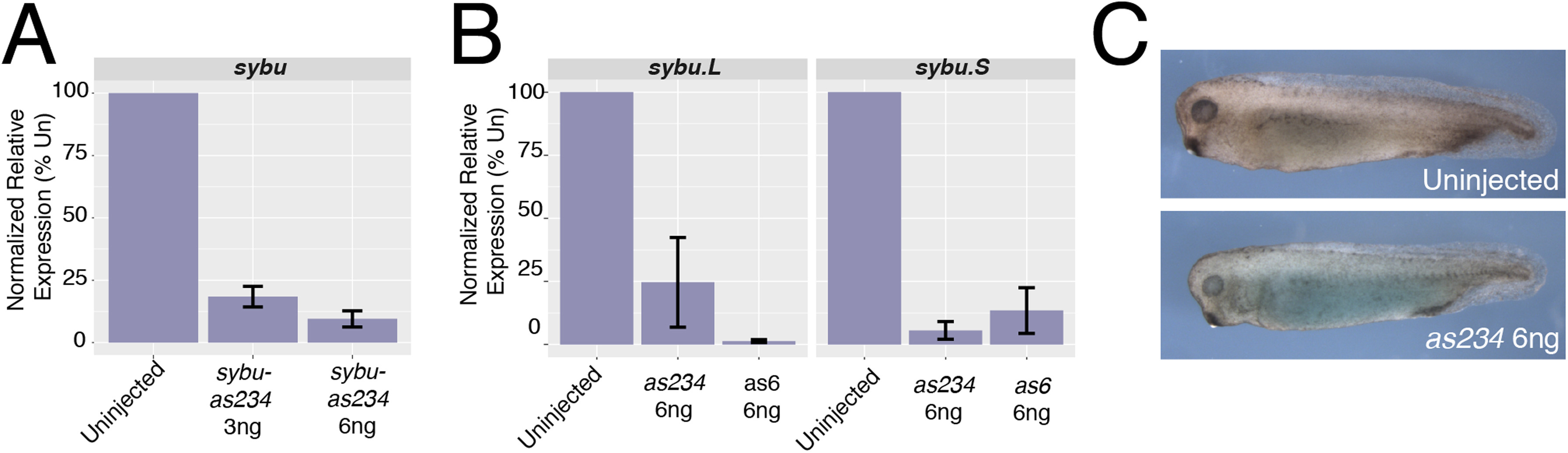
Fig. 2.
Antisense oligo-mediated depletion of sybu. (A) Real-time RT-PCR analysis of total sybu levels following injection of as234. (B) Differential depletion of sybu homeologs by as234 and as6 oligos. (C) Representative embryos obtained from host-transfer experiments using Uninjected control oocytes (upper panel) or sybu-depleted oocytes (lower panel). In (A-B), bars represent the average of two experiments; errors bars represent standard errors.
Fig. 3.
Reduction of PGCs in sybu-depleted embryos. (A-C) Whole-mount in situ hybridization for pgat mRNA. (A) control uninjected embryo, (B) sybu-depleted embryo, (C) depleted embryo rescued with injected sybu mRNA (5 pg). (D) Scatter plots of PGC numbers in experimental groups corresponding to the adjacent panel. Dots represent individual in which PGCs were counted (sum of three separate host-transfer experiments); dark line represents the median; shaded areas correspond to the limits of the first and third quartiles (25th/75th percentiles) and whiskers (dotted line) extends out to 1.5x the interquartile range. P<0.001 by Kruskal-Wallis test; *** = P<1.0e-11 by Dunn's post hoc test w/ 2-sided Bonferroni adjustment.
Fig. 4.
Abnormal germ plasm aggregation in sybu-depleted embryos. (A-D) Representative embryos at the 4-cell stage, probed for pgat to identify germ plasm, vegetal views. (A) uninjected control embryo, (B) sybu-depleted embryo, using as234, (C) sybu-depleted embryo using as6, (D) sybu-depleted embryo (as234) rescued by injection of sybu mRNA. (Aâ-Dâ) Representative embryos similarly analyzed at the 32-cell stage.
Fig. 5.
Failure of peri-nuclear germ plasm localization in sybu-depleted embryos. (A-Câ) DiOC6(3) staining in isolated blastomeres (Green; DAPI in blue). Embryos were stained at the 4-cell stage and dissociated at the early gastrula stage. (A, Aâ) control uninjected isolated vegetal blastomeres, (B, Bâ) sybu-depleted blastomeres, (C, Câ) blastomeres rescued by sybu-mRNA injection. arrows = cortical mitochondrial/germ plasm enrichment; scale bar = 30 µm.
Fig. 6.
Time lapse imaging of germ plasm aggregation during early development in host-transfer fertilized eggs. (A) Representative time-lapse imaging of a zygote obtained by the host-transfer procedure, stained with DiOC6(3). Panels in (A) show selected frames at ~5-min intervals from Supplementary Video 1 (170 min time-lapse, frame rate = 20 s). In (A, C), elapsed time from in vitro fertilization is shown at the top of each frame (in h:min:sec); dotted lines indicate the lines used for kymograph profiles; brackets indicate areas of clustered germ plasm; scale bars = 85 µm. (B) Representative kymograph analysis of an uninjected control embryo. The approximate timing of post-fertilization events is shown on the right. The white arrow indicates the beginning of aggregation into larger areas at the tail end of SCW2a/b. The position arrow indicates distance from the vegetal pole (bottom left corner). (C) Representative time-lapse imaging of a sybu-depleted zygote obtained by the host-transfer procedure, stained with DiOC6(3) (labels as in A). Panels show selected frames at ~5-min intervals from Supplementary Video 2. (D) Representative kymograph analysis of a sybu-depleted embryo. Germ plasm is not disturbed by SCWs (arrowhead) and fails to form large continuous aggregates at the cleavage furrows.
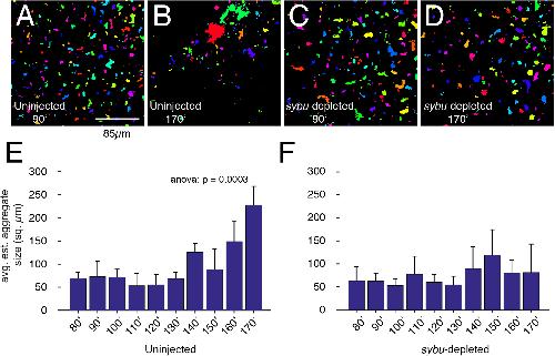
Fig. 7.
Quantification of germ plasm aggregation in early development. (A-D) Representative images from time-lapse videos (Videos 1, 2) from uninjected and sybu-depleted embryos, showing frames analyzed at ~90 min (A, C) and ~170 min (B, D) after fertilization. Vegetal views. Thresholded areas were randomly pseudocolored to verify that they could be distinguished and measured as separate clusters. (E-F) Graphs showing mean aggregate size at the indicated time points; error bars indicate standard errors. N = 3 host-transferred eggs;>100 germ plasm aggregates (three experiments). The p-value from one-way ANOVA is indicated at the top. Scale bar in A-D = 85 µm.
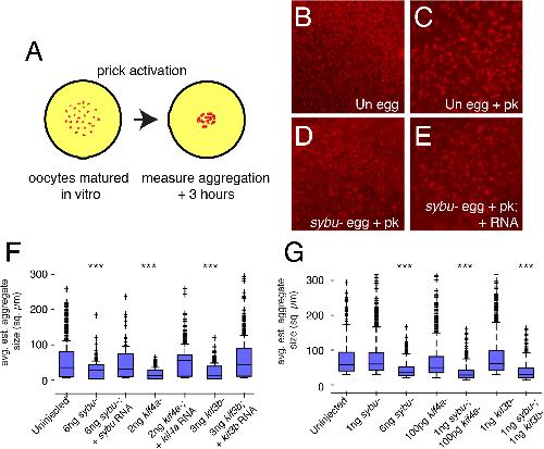
Fig. 8.
Functional interaction of Sybu with kinesins Kif3b and Kif4a in germ plasm aggregation. (A) Model of the experimental design. Oocytes are stained with MitoTracker and imaged following prick-activation. (B-E) Representative images control eggs before and after aggregation (B, Uninjected (Un) egg; C, Un egg + prick activation (pk)) and of sybu-depleted and rescued prick-activated eggs (D, sybu- egg +pk; E, sybu- egg +pk + RNA). (F-G) Average germ plasm aggregate size in depleted and rescued groups (F) and in different combinations of sub-effective doses of oligos (G). The dark bar in each box indicates the median size per group, lower and upper edges of the colored boxes indicate 25th and 75th percentiles respectively, whiskers represent maximum and minimum adjacent values. Outliers (>1.5x interquartile range) are indicated by crosses (+). N = 20 oocytes,>500 total islands. ***P<0.001 by Kruskal-Wallis test/Dunn's post-hoc.
Supplementary Fig. S1. In situ hybridization of sybu expression in (A) oocytes (stages I-IV upper row; stages V-VI lower row), (B) 4-cell embryos, and (C) gastrulae. Vegetal views.
Supplementary Fig. S2. Antisense oligo-mediated depletion of kif3b and kif4a. (A) Real-time RT-PCR analysis of total kif3b and kif4a levels following injection of corresponding oligos. (B-C) Images of control uninjected (B) and kif3b-depleted gastrulae (C), vegetal views.
Supplementary Fig. S3. Time lapse imaging of germ plasm aggregation during early development in kif3b-deplted, host-transfered eggs. (A) Representative time-lapse imaging stained with DiOC6(3). Panels in (A) show selected frames at ~5-min intervals from Supplementary Video 4 (170 min time-lapse, frame rate = 20 s). In (A), elapsed time from in vitro fertilization is shown at the top of each frame (in h: min:sec); the dotted line indicates the line used for the kymograph profile; scale bar = 85 µm. (B) Representative kymograph analysis of kif3b-depleted embryo. The approximate timing of post-fertilization events is shown on the right. The position arrow indicates distance from the vegetal pole (bottom left corner).
Aguero,
Mechanisms of Vertebrate Germ Cell Determination.
2017, Pubmed,
Xenbase
Aguero,
Mechanisms of Vertebrate Germ Cell Determination.
2017,
Pubmed
,
Xenbase Beams,
The problem of germ cell determinants.
1974,
Pubmed
,
Xenbase Betley,
Kinesin II mediates Vg1 mRNA transport in Xenopus oocytes.
2004,
Pubmed
,
Xenbase Bowes,
Xenbase: gene expression and improved integration.
2010,
Pubmed
,
Xenbase Cai,
Syntabulin-kinesin-1 family member 5B-mediated axonal transport contributes to activity-dependent presynaptic assembly.
2007,
Pubmed Cai,
Syntabulin-mediated anterograde transport of mitochondria along neuronal processes.
2005,
Pubmed Chan,
The maternally localized RNA fatvg is required for cortical rotation and germ cell formation.
2007,
Pubmed
,
Xenbase Choo,
Evidence for common machinery utilized by the early and late RNA localization pathways in Xenopus oocytes.
2005,
Pubmed
,
Xenbase Colozza,
Maternal syntabulin is required for dorsal axis formation and is a germ plasm component in Xenopus.
2014,
Pubmed
,
Xenbase Cuykendall,
Vegetally localized Xenopus trim36 regulates cortical rotation and dorsal axis formation.
2009,
Pubmed
,
Xenbase Czołowska,
The fine structure of the "germinal cytoplasm" in the egg ofXenopus laevis.
1972,
Pubmed Eddy,
Germ plasm and the differentiation of the germ cell line.
1975,
Pubmed
,
Xenbase Extavour,
Mechanisms of germ cell specification across the metazoans: epigenesis and preformation.
2003,
Pubmed Frederick,
Moving mitochondria: establishing distribution of an essential organelle.
2007,
Pubmed Ge,
Hecate/Grip2a acts to reorganize the cytoskeleton in the symmetry-breaking event of embryonic axis induction.
2014,
Pubmed
,
Xenbase Heasman,
Fertilization of cultured Xenopus oocytes and use in studies of maternally inherited molecules.
1991,
Pubmed
,
Xenbase Hellsten,
The genome of the Western clawed frog Xenopus tropicalis.
2010,
Pubmed
,
Xenbase Hirokawa,
Kinesin superfamily motor proteins and intracellular transport.
2009,
Pubmed Houston,
Germ plasm and molecular determinants of germ cell fate.
2000,
Pubmed
,
Xenbase Houston,
Regulation of cell polarity and RNA localization in vertebrate oocytes.
2013,
Pubmed
,
Xenbase Hudson,
Xpat, a gene expressed specifically in germ plasm and primordial germ cells of Xenopus laevis.
1998,
Pubmed
,
Xenbase Hulstrand,
The use of antisense oligonucleotides in Xenopus oocytes.
2010,
Pubmed
,
Xenbase Ingold,
Inhibition of kinesin-driven microtubule motility by monoclonal antibodies to kinesin heavy chains.
1988,
Pubmed
,
Xenbase James-Zorn,
Xenbase: Core features, data acquisition, and data processing.
2015,
Pubmed
,
Xenbase Kaneshiro,
The mRNA coding for Xenopus glutamate receptor interacting protein 2 (XGRIP2) is maternally transcribed, transported through the late pathway and localized to the germ plasm.
2007,
Pubmed
,
Xenbase Karpinka,
Xenbase, the Xenopus model organism database; new virtualized system, data types and genomes.
2015,
Pubmed
,
Xenbase Kirilenko,
The efficiency of Xenopus primordial germ cell migration depends on the germplasm mRNA encoding the PDZ domain protein Grip2.
2008,
Pubmed
,
Xenbase Kloc,
Two distinct pathways for the localization of RNAs at the vegetal cortex in Xenopus oocytes.
1995,
Pubmed
,
Xenbase Kloc,
Contribution of METRO pathway localized molecules to the organization of the germ cell lineage.
1998,
Pubmed
,
Xenbase Kloc,
Three-dimensional ultrastructural analysis of RNA distribution within germinal granules of Xenopus.
2002,
Pubmed
,
Xenbase Mei,
Maternal Dead-End1 is required for vegetal cortical microtubule assembly during Xenopus axis specification.
2013,
Pubmed
,
Xenbase Messitt,
Multiple kinesin motors coordinate cytoplasmic RNA transport on a subpopulation of microtubules in Xenopus oocytes.
2008,
Pubmed
,
Xenbase Nojima,
Syntabulin, a motor protein linker, controls dorsal determination.
2010,
Pubmed Olson,
Maternal mRNA knock-down studies: antisense experiments using the host-transfer technique in Xenopus laevis and Xenopus tropicalis.
2012,
Pubmed
,
Xenbase Quaas,
Surface contraction waves (SCWs) in the Xenopus egg are required for the localization of the germ plasm and are dependent upon maternal stores of the kinesin-like protein Xklp1.
2002,
Pubmed
,
Xenbase Ressom,
Relocation and reorganization of germ plasm in Xenopus embryos after fertilization.
1988,
Pubmed
,
Xenbase Robb,
A kinesin-like protein is required for germ plasm aggregation in Xenopus.
1996,
Pubmed
,
Xenbase Savage,
Dynamics of germ plasm localization and its inhibition by ultraviolet irradiation in early cleavage Xenopus embryos.
1993,
Pubmed
,
Xenbase Schneider,
Differential role of Axin RGS domain function in Wnt signaling during anteroposterior patterning and maternal axis formation.
2012,
Pubmed
,
Xenbase Session,
Genome evolution in the allotetraploid frog Xenopus laevis.
2016,
Pubmed
,
Xenbase Shindo,
Coordination of cell polarity during Xenopus gastrulation.
2008,
Pubmed
,
Xenbase Su,
Syntabulin is a microtubule-associated protein implicated in syntaxin transport in neurons.
2004,
Pubmed Tarbashevich,
XGRIP2.1 is encoded by a vegetally localizing, maternal mRNA and functions in germ cell development and anteroposterior PGC positioning in Xenopus laevis.
2007,
Pubmed
,
Xenbase Theusch,
Separate pathways of RNA recruitment lead to the compartmentalization of the zebrafish germ plasm.
2006,
Pubmed Venkatarama,
Repression of zygotic gene expression in the Xenopus germline.
2010,
Pubmed
,
Xenbase Voronina,
RNA granules in germ cells.
2011,
Pubmed Whitington,
Quantitative studies of germ plasm and germ cells during early embryogenesis of Xenopus laevis.
1975,
Pubmed
,
Xenbase Willemsen,
Involvement of the kinesin family members KIF4A and KIF5C in intellectual disability and synaptic function.
2014,
Pubmed