XB-ART-54144
PLoS Biol
2017 Oct 19;1510:e2004045. doi: 10.1371/journal.pbio.2004045.
Show Gene links
Show Anatomy links
A molecular atlas of the developing ectoderm defines neural, neural crest, placode, and nonneural progenitor identity in vertebrates.
Plouhinec JL, Medina-Ruiz S, Borday C, Bernard E, Vert JP, Eisen MB, Harland RM, Monsoro-Burq AH.
???displayArticle.abstract???
During vertebrate neurulation, the embryonic ectoderm is patterned into lineage progenitors for neural plate, neural crest, placodes and epidermis. Here, we use Xenopus laevis embryos to analyze the spatial and temporal transcriptome of distinct ectodermal domains in the course of neurulation, during the establishment of cell lineages. In order to define the transcriptome of small groups of cells from a single germ layer and to retain spatial information, dorsal and ventral ectoderm was subdivided along the anterior-posterior and medial-lateral axes by microdissections. Principal component analysis on the transcriptomes of these ectoderm fragments primarily identifies embryonic axes and temporal dynamics. This provides a genetic code to define positional information of any ectoderm sample along the anterior-posterior and dorsal-ventral axes directly from its transcriptome. In parallel, we use nonnegative matrix factorization to predict enhanced gene expression maps onto early and mid-neurula embryos, and specific signatures for each ectoderm area. The clustering of spatial and temporal datasets allowed detection of multiple biologically relevant groups (e.g., Wnt signaling, neural crest development, sensory placode specification, ciliogenesis, germ layer specification). We provide an interactive network interface, EctoMap, for exploring synexpression relationships among genes expressed in the neurula, and suggest several strategies to use this comprehensive dataset to address questions in developmental biology as well as stem cell or cancer research.
???displayArticle.pubmedLink??? 29049289
???displayArticle.pmcLink??? PMC5663519
???displayArticle.link??? PLoS Biol
???displayArticle.grants??? [+]
R01 GM042341 NIGMS NIH HHS
Species referenced: Xenopus laevis
Genes referenced: a2ml3a actn1 adamts1 agr2 alas1 aldh1l1 atad3a atp2b1 bbs5 bmp2 bmp4 bmp7 bmp7.2 btg1 c1h14orf119 ca14 cacng4 capn1 ccdc68 cdh1 cdon cdx2 cdx4 cep152 cers2 cib2 cimap1a cntrl crx dhrs3 disp1 dlx2 dmrta1 dusp5 dzip1l eef1a1 egr4 emx1l eno1 eomes epha2 ephb4 fezf2 fgfr1 foxb1 foxc2 foxd1 foxd3 foxi1 foxj1 frzb fth1 fzd8 gata4 gata5 gdf3 gmnc gne golph3 gria2 grpel2 gsc hes7.2 hesx1 hoxa3 hoxb1 hoxb3 hoxb6 hoxb8 hoxb9 hoxc10 hoxc4 hoxc5 hoxc6 hoxc8 hoxc9 hs6st1 hyal2 id2 katnb1 kremen2 krt12.4 larp6 lef1 lefty1 lhx1 lrrn1l man1a1 matn4 mgat4d mmp3 msgn1 msx2 myc myf5 myo9b myod1 mypop ngfr nkx3-1 nkx6-1 nkx6-2 not notch1 nradd nsmf nubp1 odc1 otx1 otx2 p2ry1 pax2 pax3 pdgfb pfkfb4 pfkp pitx1 pitx2 plk3 prickle1 prrt1 psmd6 ptch2 rara rax rfx4 sall2 septin8 sh3pxd2a shb shh six3 six4 slc2a12 snai1 snai2 sox10 sox17a sox2 sox8 sox9 sp5 sp8 spry4 tcf7l1 tekt2 tfap2b thbs1 tmem63a tp63 vstm2b wnt3a wnt8a zc4h2 zic1 znf703
???displayArticle.disOnts??? melanoma
???displayArticle.gses??? GSE103240: Xenbase, NCBI
???attribute.lit??? ???displayArticles.show???
|
|
Fig 1. Ectoderm microdissections and experimental strategy. (A) Xenopus laevis neurula-stage embryos were dissected at Nieuwkoop and Faber stage (St.) 12.5 and St. 14 according to the patterns indicated. Live embryos are shown in dorsal view. The superficial ectoderm was separated from the underlying mesoderm germ layer. The tissues collected corresponded to the developing neural plate (NP, blue), medial and lateral neural border (NB, red-pink-beige), anterior neural border and preplacodal ectoderm (ANB/PPE or ANF/PPE, violet), and nonneural ectoderm (NNE, green, yellow-brown). NP, NB (at St. 12.5 and St. 14), and NNE (at St. 14 only) were further subdivided into 2 or 3 pieces: anterior (a, darker color) and posterior (p, lighter color) fragments, as indicated. For St. 12.5 NB only, a more lateral fragment was cut (l, beige), (lateral refers to medial-lateral coordinates on the dorsal view or corresponds to more ventral if using dorsal-ventral whole embryo coordinates). Each sample is associated to 1 color throughout this study (color code reference in S1 Table). (B) This dissection pattern (dotted lines) matches with reference genes expression patterns in the developing neurula ectoderm as indicated for pax3 (dorsal-lateral NP and NB), sox2 (NP and St. 14 PPE), and snail2 (premigratory neural crest within the NB). The dissection line is indicated outside the embryo whenever the dissection encompasses tissues located more ventrally than seen in dorsal view (e.g., for PPE and NNE). Similarly, the blastopore (white circle) can be indicated shifted outside the embryo if located more ventrally. (C) Whole embryos at each stage of neurulation were used for studying the time course of gene expression in neurulas. Drawing after living embryos. (D) The main steps of sample treatments and bioinformatics analysis are indicated. After total RNA purification from each individual dissected sample or whole embryo, quality was checked using quantitative PCR. Suitable samples (see text) were processed for deep transcriptome sequencing. Details of analysis workflow are indicated in Results and Materials and methods. |
|
|
Fig 2. Unsupervised analysis of variance between samples using principal component analysis (PCA) retrieves biologically meaningful components, matching embryo polarity axes, neural border (NB) formation, and developmental stage. (A, B) At Nieuwkoop and Faber stage (St.) 12.5 (A, circles) and St. 14 (B, triangles), the first 2 PCA components segregated ectodermal samples according to their position along the dorsal-ventral (D-V) and anterior-posterior (A-P) embryonic axes, respectively. Percent of total gene expression variance captured by each component is indicated between parentheses. Sample color code is identical to Fig 1A. Lighter background colors are Voronoi diagram areas. These areas are drawn using the barycenter of samples belonging to the same dissected region. Each area indicates the regions of the PCA plane, where all points are closer to the barycenter of this dissected region than to any other barycenter. Arrows indicate anterior neural border samples falling slightly outside their intended dissected region (see text for details). (C, D) At St. 12.5 (C) and St. 14 (D), t-distributed stochastic neighbor embedding (tSNE) groups samples according to dissected regions. (E, F) At St. 12.5 (E) and St. 14 (F), neural border samples are located higher than most others along the third PCA component. This indicates that component 3 correlates with the acquisition of the NB characteristics during neurulation. (G, H) When combining St. 12.5 (circles) and St. 14 (triangles) samples together, the first component remains correlated to the D-V axis. The second component sorts out most samples according to their stage, irrespective of their position along the D-V axis (triangles separated from circles, (G). The first and third PCA components segregate most samples according to their position along the D-V and A-P axes, irrespective of their stage (circles and triangles of same color together, [H], Voronoi diagram). The posterior neural border (NBp), which is known to resemble the posterior neural plate (NPp) at St. 12.5, grouped with the NPp, while the anterior neural border (NBa)–St. 12.5, NBa–St. 14, and the lateral neural border (NBl)–St. 12.5 belong to the same Voronoi cell. As noticed above, NBa–St. 14 is more heterogeneous (red triangles). |
|
|
Fig 3. Nonnegative matrix factorization (NMF) efficiently deconvolutes differential expression profiles. The NMF algorithm defines a set of ectoderm tissues (NMF-tissues) at Nieuwkoop and Faber stage (St.) 12.5 (A) and St. 14 (B). Columns in the mixing matrix indicate how these tissues contribute to the initial dissected samples. Red indicates high contribution; blue indicates low/no contribution. Interesting intermediate contributions are outlined by white dotted lines; stars (*) refer to comments in text. From these contributions, dissected samples (left part of the pattern drawn on embryo) were matched with 1 of the NMF-tissues (right part of the pattern). At St. 12.5, striped pattern indicated the mixed contribution of posterior neural plate and neural border (NMF-NP(p), NMF-NB(p)) to NBp samples. Abbreviations and colors are the same as in Fig 1 and S1 Table. |
|
|
Fig 4. Nonnegative matrix factorization (NMF) predicts accurate expression patterns for neural border (NB) genes. In order to represent gene expression levels on the map of the developing ectoderm, we used 2 approaches: averaging the expression values for each of 7 domains or using NMF deconvolution predictions in 5 domains. We found those 2 approaches complementary. Average patterns directly describe raw data but are sensitive to shifts in dissection. NMF deconvolution predicted expression levels in each NMF-tissue. In the case of the anterior neural border (NBa), the NMF pattern is closer to in situ hybridization patterns than average patterns, e.g., for known genes expressed in various ectoderm areas, sox2, snail2, pax3, and foxi1e (also see Fig 8, S4 and S7 Figs for more examples). Moreover, these patterns predict expression for genes of unknown pattern and with low expression level, such as sp8. We present the average pattern and NMF-predicted pattern (NMF pattern); each is normalized on a percent scale, 100% being maximal expression of the gene of interest. This implies that genes with low expression will be represented in similar shades as genes expressed at high level, which allows better visualization but could be misleading if the gene is very weakly expressed in all ectoderm (e.g., sp8 at Nieuwkoop and Faber stage [St.] 12.5). To complete pattern prediction with expression level information, we thus also include the average expression levels per dissected sample for each gene (reads per kilobase per million [RPKM] shown for St. 14 here). Robustly expressed genes (>100 RPKM, e.g., sox2, snail2, and pax3 at St. 14) are predicted as well as genes with very low expression (e.g., snail2 at St. 12.5 or sp8 at St. 14). In addition, the color of the dot indicates high ectoderm specificity (green) to low ectoderm enrichment (orange). See text and Materials and methods for details, see S11 Table for numerical data. |
|
|
Fig 5. Identification of gene ontology (GO) biological functions enriched in weighted gene co- expression network analysis (WGCNA) groups. (A) Distribution of Xenopus laevis transcripts in WGCNA groups. The color-filled bars on the histogram indicate the number of unique Entrez geneID records per group. Functions of some developmentally relevant groups are highlighted: the Wnt responding genes in blue (Groups #23 and #41 in blue), neural crest (#51, purple), forebrain (#38, orange), mRNA splicing (#80, pink), and cilium morphogenesis in green (#22, green). Refer to S6 and S6B Table for the full list of functions associated with each group. (B) Comparison between groups generated by WGCNA (blue) and those created by random assignment of transcripts (red). About 45% of the WGCNA groups associate to at least 1 biological function, which is significantly more than the average obtained for the random dataset groups (4%; the 5 random datasets of 141 groups). The distribution of adjusted p-values and sensitivities (1-β) of overrepresented terms show that, overall, WGCNA groups are more likely to contain a relevant biological function than groups assigned randomly. (C) Specificity versus sensitivity plot, in which each of the data points represents a single GO function enriched in a group. Black circles represent all 80 biological functions enriched in the 5 random datasets (total of 705 groups). The Wnt responding genes (Groups #23, blue), neural crest (#51, purple), forebrain (#38, orange) are highlighted. For further description of the function, refer to S6B Table; see S11 Table for numerical data. |
|
|
Fig 6. Distribution of Wnt-responding genes and genes involved in neural, neural crest (NC), and placodal development across weighted gene co-expression network analysis (WGCNA) synexpression groups. The histogram shows how many transcripts were found in each synexpression group and if this represented a significant enrichment compared to uniform distribution in all groups; see S11 Table for numerical data. (A) The Wnt-responsive transcripts identified by Kjolby and Harland [49] were mainly distributed in 4 co-expression groups: 47% of the genes positively regulated by Wnt signaling from the input list were found in groups #23, #31, and #41, while 62% of genes negatively regulated by Wnt were found in group #92. Group #23 contained posterior genes (e.g., cdx1/2/4, hes5/9, ngfr, kremen2); group #31, Wnt-signaling components (xarp, tcf7); group #41, meso-endoderm specifiers (e.g., msgn1, myf5, t, vegt); and group #92, genes up-regulated in absence of Wnt signaling. (B) Placodal and NC genes were enriched in groups #38 (43% of the input list) and #51 (70% of the input list), respectively. Contrarily to NC markers, the neural border genes, many of which are more broadly expressed, were distributed across many different co-expression groups; however, pax3 and myc were part of group #51. |
|
|
Fig 7. Genes with predicted expression and functional association to the neural crest (NC). (A) Validation of the expression pattern of sh3pxd2a at Nieuwkoop and Faber stages (St.) 12.5 and St. 14. Upon prediction of NC expression by nonnegative matrix factorization (NMF), we cloned a probe for novel gene sh3pxd2a and analyzed its in vivo pattern: while expressed at very low levels (B, 25 reads per kilobase per million [RPKM] in the anterior neural plate border [NBa] St. 14), it was readily detected, at low level, in the prospective NC in vivo. (B) Average RPKM expression per tissue dissection highlighting sh3pxd2a ectodermal enrichment in the NBa. Expression level for each homeologous gene copy is indicated. (C) Expression pattern predictions for 2 novel genes grouped in G-51, a group associated with NC development: cacng, cdon. Egr4 was recently shown expressed in cranial NC [35]. Mean expression of both homeologous copies is indicated for each dissected region. (D) Temporal expression during neurulation (mean expression levels in whole embryos) for each homeologous copy of cacng4, cdon, and egr4. See S11 Table for numerical data. |
|
|
Fig 8. A few Xenopus laevis homeologous gene pairs display spatial subfunctionalization. We have studied how homeologous genes are expressed in the whole dataset (using weighted gene co-expression network analysis [WGCNA]) or in the dissected regions. We found that most pairs with differential expression exhibit asymmetrical decrease of 1 copy (e.g., egr4, sh3pxd2a, snail2, Fig 7, S11 Fig). We found 5 pairs with spatial differential expression, suggesting spatial subfunctionalizations: at Nieuwkoop and Faber stage (St.) 12.5, alas1, ccdc68, gmnc-like, and hs6st1 and at St. 14, p2ry1. Average and nonnegative matrix factorization (NMF) expression patterns are shown at the relevant stage. |
|
|
Fig 9. Gene co-expression network of Xenopus neurula visualized biologically meaningful relationships between weighted gene co-expression network analysis (WGCNA) groups and subsets of genes. We obtained a gene co- expression network using a large input gene list, including Wnt-related transcripts, neural, neural crest (NC), placode, and mesoderm genes as input nodes (large points, S10 Table). The p-value cutoff <1E-09 generated 2,001 nodes (small points indicate closely correlated genes; the color of the points refers to a given WGCNA group) and 4,945 edges. Circles are drawn to groups of genes with close spatial/temporal expression patterns. The group was named based on known members of the group. Groups are linked to other groups with positive (thin line) or negative (thick line) correlation. As an example, NC genes (groups #51 and #132) and placodes (group #38, in green) display negative correlation of expression with posterior genes (groups #23, #20, thick lines). The network also indicates interactions between ventral genes such as ventx genes (group #138), positively correlated with bmp4 and bmp7.2 (thin lines). When running the EctoMap application, the network is interactive and indicates each gene name upon selection. |
|
|
Fig 10. Genes linked to human melanoma are tightly associated with Wnt-associated genes and neural crest (NC) genes during development. (A) Several (26) genes linked to melanoma super-enhancers defined by Kauffman et al. (2016) were found among the posterior/Wnt genes group (#23) and the NC group (#51). (B) Cumulative frequency of genetic alterations found in these 26 genes in various cancer types: NC-derived cancers are outlined in purple. High mutation frequency (>45%) is found in melanomas. The nature of the genetic alteration is plotted along y-axis. We used 70 studies describing at least 100 tumors of each kind (TCGA). (C) These 26 genes were frequently mutated in cutaneous and uveal melanoma: this diagram displays genetic alterations found for each gene above 5% frequency, in 191 out of 287 cutaneous melanomas and in 24 out of 80 uveal melanomas. See S11 Table for numerical data. Panels (B) and (C) are based on data obtained by the TCGA Research Network: http://cancergenome.nih.gov and visualized by cBioPortal. |
|
|
Fig 11. EctoMap: An application to explore gene synexpression during neurulation. (A) Workflow for the EctoMap application, indicating the input options and the files needed to produce the output plots. (B) Example of outputs (see also S1 Web Archive). |
|
|
S1 Fig. Silhouette analysis. (A, B) We have used the silhouette number (a clustering quality measure) to assess how samples cluster according to their dissected region in the space defined by the first 3 principal component analysis (PCA) components. We have compared 3 com- monly used methods at stage 12.5 and stage 14: the range of log2(expression) (range), the vari- ance (var), and the interquartile range (iqr). The silhouette number allows comparing these 3 methods and defining the appropriate number of genes to select (red line). All 3 methods gave similar silhouette profiles as a function of number of genes, with a sharp drop as genes with lower differential expression were included. We used these curves to define that between 60 and 1,200 genes should be selected for stage 12.5 and between 1,100 and 6,000 genes for stage 14. (C, D) PCA plots along component 1 (PC1) and component 2 (PC2) illustrate the influence of the number of genes selected on the quality of PCA results. (E, F) At both stages 12.5 and 14, a common threshold of 5 (red dotted line) in the range of gene expression was used to define the set of genes used in the first analyses: 1,174 genes at stage 12.5 and 1,859 genes at stage 14. |
|
|
S2 Fig. Distribution of principal component analysis (PCA) components. Each PCA com- ponent captures a decreasing part of the variance in gene expression between samples. Signifi- cance is computed as indicated in Materials and methods, and 1% significance line is drawn. PCA component contribution to variance is plotted for stage 12.5 samples (A), stage 14 sam- ples (B), and both stages together (C). |
|
|
S3 Fig. Principal component analysis (PCA) identifies genes whose expression is strongly correlated with PCA components 1 and 2. As we matched PCA components 1 and 2 to dor- sal-ventral (D-V) and anterior-posterior (A-P) axes, we looked for the genes best correlated to each component (S4 Table). Color code indicates dissection region identity of the sample according to Fig 1 and S1 Table. (A, B) Neural plate gene sox2.1 expression is correlated to PCA component 1 at both stages, more weakly at stage 12.5 (A, correlation coefficient = −0.86) than at stage 14 (B, correlation coefficient = −0.91). (C, D) Novel gene zc4h2.l expression is even more highly correlated to PCA component 1 at stage 12.5 (C, correlation coefficient = −0.98) and stage 14 (D, correlation coefficient = −0.96). (E, F) Posterior gene cdx2.s presents a high negative correlation with PCA component 2, both at stage 12.5 (E, correlation coefficient = −0.93) and 14 (F, correlation coefficient = −0.95). (G, H) Anterior gene fzd8.s is highly posi- tively correlated with PCA component 2, both at stage 12.5 (G, correlation coefficient = 0.91) and 14 (H, correlation coefficient = 0.88). See S11 Table for numerical data. |
|
|
S4 Fig. Nonnegative matrix factorization (NMF)-predicted expression for genes most cor- related to principal component analysis (PCA) axes 1 and 2. Dissected regions are projected along PCA components 1 and 2 in a pattern matching with embryonic dorsal-ventral (D-V) and anterior-posterior (A-P) axes, respectively. We have selected the 5 genes most correlated to these components (from list in S4 Table) and predicted their expression pattern using NMF. Patterns for the 5 genes with best positive or negative correlation are presented. This indepen- dent analysis confirms that the selected genes show clear D-V or A-P pattern restrictions and could thus be good diagnostic markers for position along each axis, respectively. |
|
|
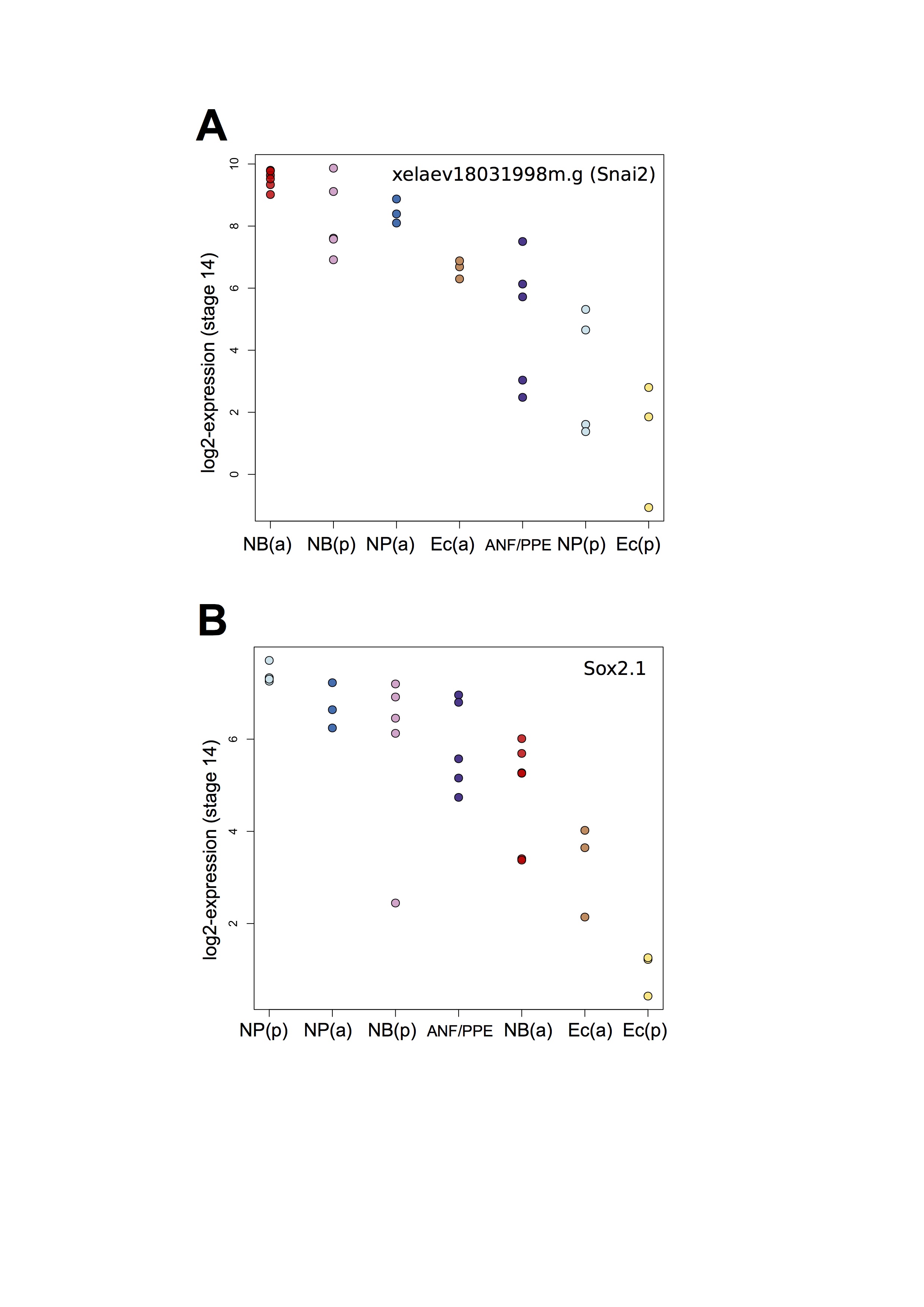
S5 Fig. Expression level distribution between biological replicates. (A, B) Expression level for each biological replicate is plotted for snail2 and sox2, for each dissected tissue. This high- lights the variability of expression that complicates the establishment of region-specific gene signatures for adjacent regions. Ec = NNE, nonneural ectoderm. See S11 Table for numerical data. |
|
|
S6 Fig. Nonnegative matrix factorization (NMF) convergence. Convergence of NMF to a single minimum was assessed by clustering rows of the mixing matrix obtained by running NMF deconvolution with random initialization 20 times and checking that the number of tight clusters obtained equal NMF rank. This procedure shows that a single minimum is obtained up to rank 5 both at stage 12.5 (A) and stage 14 (B), although for stage 12.5, rank 4 does not lead to tight clusters. Higher ranks do not lead to a single solution, as the number of clusters recovered exceeds the rank and/or clusters are not tight (rank 6 at stage 12.5). Mixing matrices for each solution from 2 to 7 ranks are shown. Stars ( ) point out clusters that are not tight. |
|
|
S7 Fig. Gini index defines a specific gene signature for each nonnegative matrix factorization (NMF)-predicted ectoderm region. Gini enrichment index was used to define the genes most specifically enriched in 1 of the 5 tissues predicted by NMF deconvolution (S5 Table). Five genes with highest Gini index are shown for each NMF-tissue. This defined known and novel genes to characterize each ectoderm region. |
|
|
S8 Fig. Distinction between ectoderm-enriched genes and posterior mesoderm-expressed genes by combining nonnegative matrix factorization (NMF) pattern and average expres- sion analysis. In complement to average or NMF-predicted expression patterns, we indicate the enrichment of gene expression in ectoderm, compared to whole embryo expression. Ecto- derm enrichment index allows distinguishing between genes highly and specifically expressed in the ectoderm germ layer (e.g., sox10, dark green, expression of which is initiated at stage 14) and genes found in the posterior neural tissue because of attached mesoderm cells (myod, myf5, yellow, low level). All intermediate situations are found, including ubiquitously expressed genes or genes enriched in 1 dissected region but not in the others. Ec = NNE, non- neural ectoderm. See S11 Table for numerical data. |
|
|
S9 Fig. Weighted gene correlation network analysis (WGCNA). (A) Selection of the soft threshold power used to obtain the signed matrix. (B) Mean connectivity for each of the soft threshold powers. (C) Dendrogram displaying the 141 gene co-expression groups obtained by the high topological overlap using the dynamic tree cut algorithm, using a soft power threshold of 22, hybrid cut, deep split = 4. A minimum of 15 genes were required to belong to a cluster; otherwise, genes were assigned to Group #0. See S11 Table for numerical data. |
|
|
S10 Fig. Weighted gene correlation network analysis (WGCNA) identifies homeologous gene pairs expressed with different spatial or temporal dynamics during neurulation. (A) The gene set used for WGCNA contained 2,520 gene pairs, most of which display different expression dynamics, thus falling into different WGCNA groups. (B) Global analysis of groups: groups associated with developmental processes (G51, G23, G34, and G38) tend to contain both copies of homeologous pairs, while groups associated with global cell biology retained few pairs. (C) Gene ontology (GO) terms associated with groups retaining few pairs (terms related to cell—cell relationships) or with groups retaining pairs (terms related to tran- scription). See S11 Table for numerical data. |
|
|
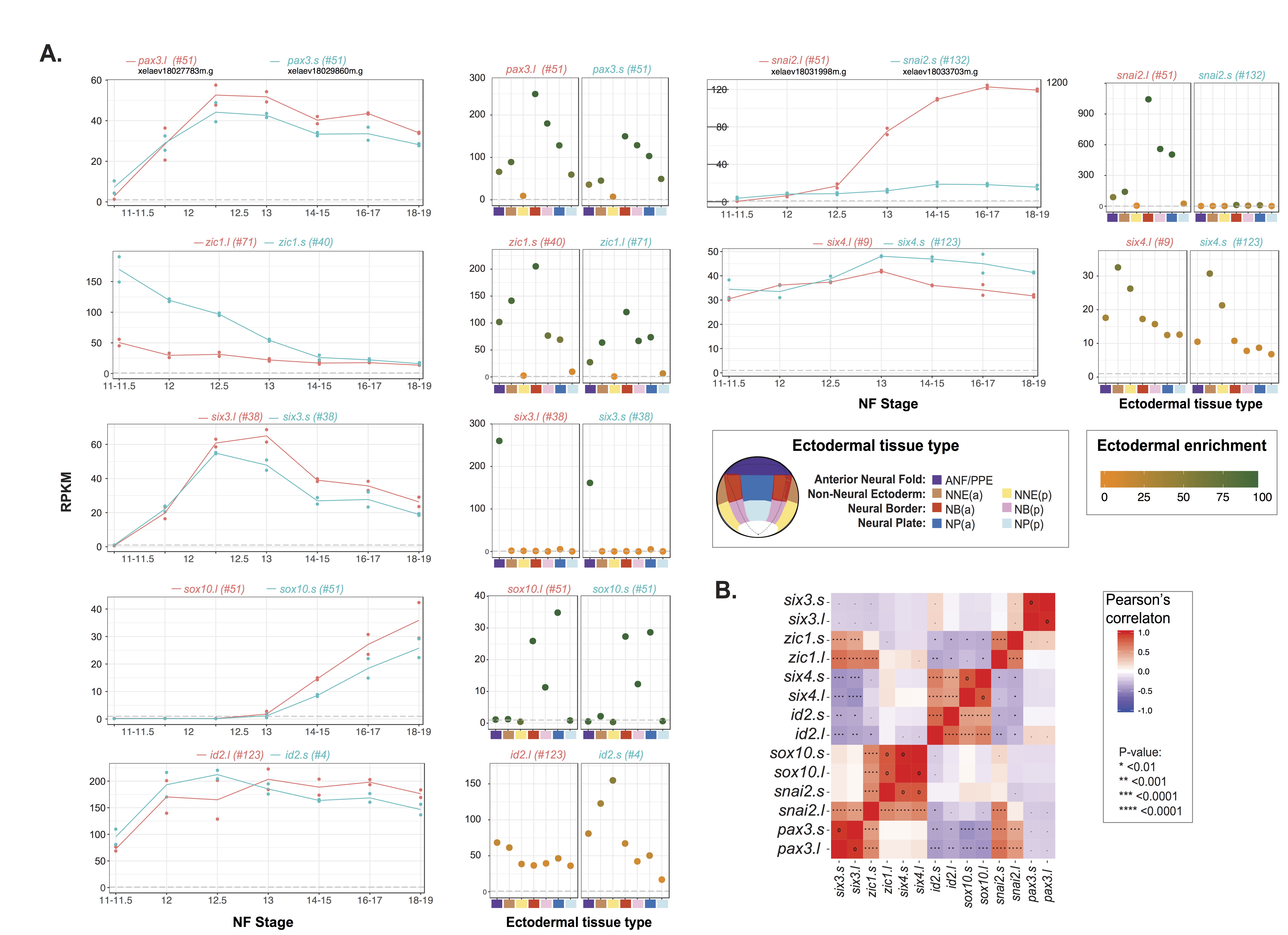
S11 Fig. Expression dynamics of homeologous gene copies during neurulation. Expression pattern comparison between selected homeologous transcription factor pairs. The spatial and temporal expression of both copies of pax3, sox10, and six3 highly correlate in all 79 tissue samples (R2 > 96, p-value = 0). Other genes exhibit expression level differences over different time points (id2, zic1, six4) or across space and time (snai2, id2). The lowest correlations observed between the displayed homeologous pairs are snai2.l and snai2.s (R2 = 0.60, p-value = 4e-09) and zic1.s and zic1.l (R2 = 0.65, p-value = 4e-11). The parentheses after the gene names correspond to the co-expression groups assigned by weighted gene correlation network analy- sis (WGCNA). See S11 Table for numerical data. |
|
|
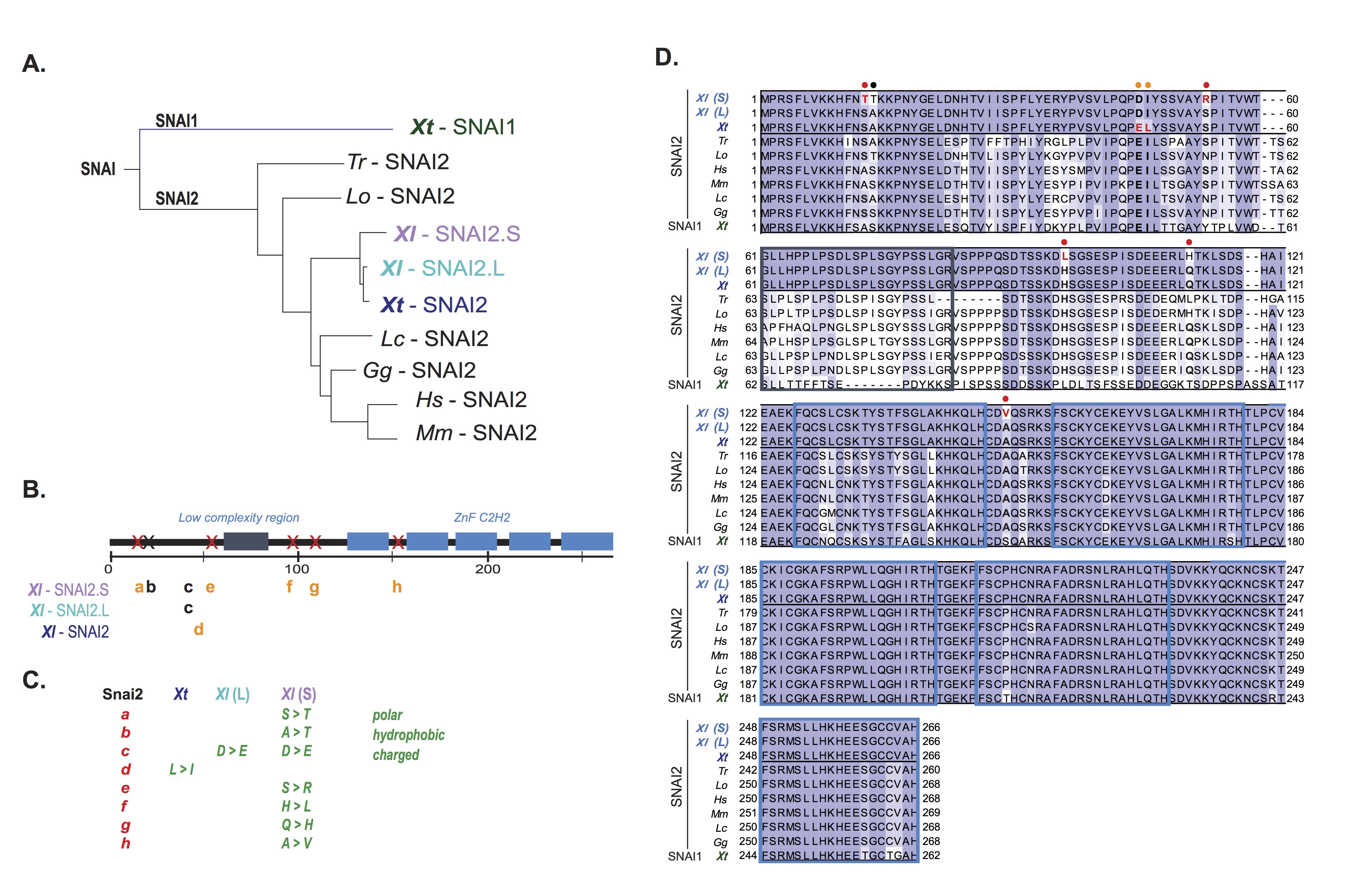
S12 Fig. Analysis of evolution of snail2 homeologous gene pair. Snail2.l and snail2.s exhibit differential expression with asymmetrical decrease of snail2.s (S11 Fig). (A) Tree for snail2 genes. Snail2.l, the copy with retained expression in X. laevis, is closer to X. tropicalis gene than to X. laevis snail2.s. (B) In X. laevis, mutations are accumulating in the low complexity regions of Snail2.s protein compared to Snail2.l or X. tropicalis Snail2. (C) Detail of the mutation observed on Snail2 proteins. (D) Protein alignment confirms that the mutations in Snail2.s are found on residues conserved in other vertebrates. |
References [+] :
Anders,
HTSeq--a Python framework to work with high-throughput sequencing data.
2015, Pubmed
Anders, HTSeq--a Python framework to work with high-throughput sequencing data. 2015, Pubmed
Andreazzoli, Role of Xrx1 in Xenopus eye and anterior brain development. 1999, Pubmed , Xenbase
Asnaghi, EMT-associated factors promote invasive properties of uveal melanoma cells. 2015, Pubmed
Bae, Identification of Pax3 and Zic1 targets in the developing neural crest. 2014, Pubmed , Xenbase
Bae, A novel function for Egr4 in posterior hindbrain development. 2015, Pubmed , Xenbase
Basch, Specification of the neural crest occurs during gastrulation and requires Pax7. 2006, Pubmed
Betancur, Assembling neural crest regulatory circuits into a gene regulatory network. 2010, Pubmed
Blitz, A catalog of Xenopus tropicalis transcription factors and their regional expression in the early gastrula stage embryo. 2017, Pubmed , Xenbase
Blumberg, An essential role for retinoid signaling in anteroposterior neural patterning. 1997, Pubmed , Xenbase
Brunet, Metagenes and molecular pattern discovery using matrix factorization. 2004, Pubmed
Cerami, The cBio cancer genomics portal: an open platform for exploring multidimensional cancer genomics data. 2012, Pubmed
Combs, Sequencing mRNA from cryo-sliced Drosophila embryos to determine genome-wide spatial patterns of gene expression. 2013, Pubmed
de Crozé, Reiterative AP2a activity controls sequential steps in the neural crest gene regulatory network. 2011, Pubmed , Xenbase
Delloye-Bourgeois, Sonic Hedgehog promotes the survival of neural crest cells by limiting apoptosis induced by the dependence receptor CDON during branchial arch development. 2014, Pubmed
Dequéant, Discovery of progenitor cell signatures by time-series synexpression analysis during Drosophila embryonic cell immortalization. 2015, Pubmed
De Robertis, Gradient fields and homeobox genes. 1991, Pubmed
De Robertis, Dorsal-ventral patterning and neural induction in Xenopus embryos. 2004, Pubmed , Xenbase
Diez del Corral, Opposing FGF and retinoid pathways: a signalling switch that controls differentiation and patterning onset in the extending vertebrate body axis. 2004, Pubmed
Ding, Genome-wide analysis of dorsal and ventral transcriptomes of the Xenopus laevis gastrula. 2017, Pubmed , Xenbase
Eagleson, Mapping of the presumptive brain regions in the neural plate of Xenopus laevis. 1990, Pubmed , Xenbase
Edgar, Gene Expression Omnibus: NCBI gene expression and hybridization array data repository. 2002, Pubmed
Fischer, Distinct but redundant expression of the Frizzled Wnt receptor genes at signaling centers of the developing mouse brain. 2007, Pubmed
Forouzmand, Developmentally regulated long non-coding RNAs in Xenopus tropicalis. 2017, Pubmed , Xenbase
Gao, Integrative analysis of complex cancer genomics and clinical profiles using the cBioPortal. 2013, Pubmed
Gaujoux, A flexible R package for nonnegative matrix factorization. 2010, Pubmed
Grammer, Use of large-scale expression cloning screens in the Xenopus laevis tadpole to identify gene function. 2000, Pubmed , Xenbase
Groves, Setting appropriate boundaries: fate, patterning and competence at the neural plate border. 2014, Pubmed , Xenbase
Harland, Neural induction. 2000, Pubmed , Xenbase
Hashimoto, Expression of the zinc finger gene fez-like in zebrafish forebrain. 2000, Pubmed , Xenbase
Hellsten, The genome of the Western clawed frog Xenopus tropicalis. 2010, Pubmed , Xenbase
Hendrix, Reprogramming metastatic tumour cells with embryonic microenvironments. 2007, Pubmed
Hirschhorn, Genome-wide association studies for common diseases and complex traits. 2005, Pubmed
Hnisz, Super-enhancers in the control of cell identity and disease. 2013, Pubmed
Innocenzi, An evolutionarily acquired genotoxic response discriminates MyoD from Myf5, and differentially regulates hypaxial and epaxial myogenesis. 2011, Pubmed
Junker, Genome-wide RNA Tomography in the zebrafish embryo. 2014, Pubmed
Kablar, Xotx genes in the developing brain of Xenopus laevis. 1996, Pubmed , Xenbase
Kaufman, A zebrafish melanoma model reveals emergence of neural crest identity during melanoma initiation. 2016, Pubmed
Kaur, In the Wnt-er of life: Wnt signalling in melanoma and ageing. 2016, Pubmed
Kiecker, A morphogen gradient of Wnt/beta-catenin signalling regulates anteroposterior neural patterning in Xenopus. 2001, Pubmed , Xenbase
Kiecker, The role of organizers in patterning the nervous system. 2012, Pubmed
Kjolby, Genome-wide identification of Wnt/β-catenin transcriptional targets during Xenopus gastrulation. 2017, Pubmed , Xenbase
Kojima, The transcriptional and functional properties of mouse epiblast stem cells resemble the anterior primitive streak. 2014, Pubmed
Kuphal, Snail-regulated genes in malignant melanoma. 2005, Pubmed
Lan, Coregulation of tandem duplicate genes slows evolution of subfunctionalization in mammals. 2016, Pubmed
Langfelder, WGCNA: an R package for weighted correlation network analysis. 2008, Pubmed
Lee, Learning the parts of objects by non-negative matrix factorization. 1999, Pubmed
Liu, Neural crest stem cells and their potential therapeutic applications. 2016, Pubmed
Lu, N-cadherin ligation, but not Sonic hedgehog binding, initiates Cdo-dependent p38alpha/beta MAPK signaling in skeletal myoblasts. 2010, Pubmed
Maguire, Tumors of the neural crest: Common themes in development and cancer. 2015, Pubmed
Matsuo-Takasaki, Cloning and expression of a novel zinc finger gene, Fez, transcribed in the forebrain of Xenopus and mouse embryos. 2000, Pubmed , Xenbase
McGrew, Wnt and FGF pathways cooperatively pattern anteroposterior neural ectoderm in Xenopus. 1997, Pubmed , Xenbase
Medina, Expression patterns of developmental regulatory genes show comparable divisions in the telencephalon of Xenopus and mouse: insights into the evolution of the forebrain. 2005, Pubmed , Xenbase
Michiue, High variability of expression profiles of homeologous genes for Wnt, Hh, Notch, and Hippo signaling pathways in Xenopus laevis. 2017, Pubmed , Xenbase
Milet, Neural crest induction at the neural plate border in vertebrates. 2012, Pubmed , Xenbase
Milet, Dissection of Xenopus laevis neural crest for in vitro explant culture or in vivo transplantation. 2014, Pubmed , Xenbase
Millet, A role for Gbx2 in repression of Otx2 and positioning the mid/hindbrain organizer. 1999, Pubmed
Mir, FoxI1e activates ectoderm formation and controls cell position in the Xenopus blastula. 2007, Pubmed , Xenbase
Mizuseki, SoxD: an essential mediator of induction of anterior neural tissues in Xenopus embryos. 1998, Pubmed , Xenbase
Monsoro-Burq, A rapid protocol for whole-mount in situ hybridization on Xenopus embryos. 2007, Pubmed , Xenbase
Monsoro-Burq, Msx1 and Pax3 cooperate to mediate FGF8 and WNT signals during Xenopus neural crest induction. 2005, Pubmed , Xenbase
Moody, Transcriptional regulation of cranial sensory placode development. 2015, Pubmed
Nakamura, Tissue- and stage-specific Wnt target gene expression is controlled subsequent to β-catenin recruitment to cis-regulatory modules. 2016, Pubmed , Xenbase
Niehrs, Synexpression groups in eukaryotes. 1999, Pubmed , Xenbase
Nikitina, Dissecting early regulatory relationships in the lamprey neural crest gene network. 2008, Pubmed
Ogino, Transcription factors involved in lens development from the preplacodal ectoderm. 2012, Pubmed , Xenbase
Patthey, Identification of molecular signatures specific for distinct cranial sensory ganglia in the developing chick. 2016, Pubmed
Pegoraro, PFKFB4 controls embryonic patterning via Akt signalling independently of glycolysis. 2015, Pubmed , Xenbase
Peng, Spatial Transcriptome for the Molecular Annotation of Lineage Fates and Cell Identity in Mid-gastrula Mouse Embryo. 2016, Pubmed
Plouhinec, Pax3 and Zic1 trigger the early neural crest gene regulatory network by the direct activation of multiple key neural crest specifiers. 2014, Pubmed , Xenbase
Powell, Cdon promotes neural crest migration by regulating N-cadherin localization. 2015, Pubmed
Quinlan, BEDTools: a flexible suite of utilities for comparing genomic features. 2010, Pubmed
Rabadán, Identification of a putative transcriptome signature common to neuroblastoma and neural crest cells. 2013, Pubmed
Reversade, Regulation of ADMP and BMP2/4/7 at opposite embryonic poles generates a self-regulating morphogenetic field. 2005, Pubmed , Xenbase
Riddiford, Dissecting the pre-placodal transcriptome to reveal presumptive direct targets of Six1 and Eya1 in cranial placodes. 2016, Pubmed , Xenbase
Ritchie, limma powers differential expression analyses for RNA-sequencing and microarray studies. 2015, Pubmed
Robinson, edgeR: a Bioconductor package for differential expression analysis of digital gene expression data. 2010, Pubmed
Robinson, A scaling normalization method for differential expression analysis of RNA-seq data. 2010, Pubmed
Satija, Spatial reconstruction of single-cell gene expression data. 2015, Pubmed
Schlosser, Early embryonic specification of vertebrate cranial placodes. 2014, Pubmed , Xenbase
Schlosser, Vertebrate cranial placodes as evolutionary innovations--the ancestor's tale. 2015, Pubmed , Xenbase
Sennett, An Integrated Transcriptome Atlas of Embryonic Hair Follicle Progenitors, Their Niche, and the Developing Skin. 2015, Pubmed
Session, Genome evolution in the allotetraploid frog Xenopus laevis. 2016, Pubmed , Xenbase
Shakhova, Sox10 promotes the formation and maintenance of giant congenital naevi and melanoma. 2012, Pubmed
Sharpe, A homeobox-containing marker of posterior neural differentiation shows the importance of predetermination in neural induction. 1987, Pubmed , Xenbase
Shirley, Slug expression during melanoma progression. 2012, Pubmed
Silbereis, The Cellular and Molecular Landscapes of the Developing Human Central Nervous System. 2016, Pubmed
Simeone, Nested expression domains of four homeobox genes in developing rostral brain. 1992, Pubmed
Simoes-Costa, Reprogramming of avian neural crest axial identity and cell fate. 2016, Pubmed
Simões-Costa, Establishing neural crest identity: a gene regulatory recipe. 2015, Pubmed
Simões-Costa, Transcriptome analysis reveals novel players in the cranial neural crest gene regulatory network. 2014, Pubmed
Simões-Costa, Insights into neural crest development and evolution from genomic analysis. 2013, Pubmed
Spokony, The transcription factor Sox9 is required for cranial neural crest development in Xenopus. 2002, Pubmed , Xenbase
Steventon, Early neural crest induction requires an initial inhibition of Wnt signals. 2012, Pubmed , Xenbase
Steventon, Neural crest and placode interaction during the development of the cranial sensory system. 2014, Pubmed
Thélie, Prdm12 specifies V1 interneurons through cross-repressive interactions with Dbx1 and Nkx6 genes in Xenopus. 2015, Pubmed , Xenbase
Theveneau, Chase-and-run between adjacent cell populations promotes directional collective migration. 2013, Pubmed
Trapnell, TopHat: discovering splice junctions with RNA-Seq. 2009, Pubmed
Trapnell, Differential gene and transcript expression analysis of RNA-seq experiments with TopHat and Cufflinks. 2012, Pubmed
Viczian, Expression of Xenopus laevis Lhx2 during eye development and evidence for divergent expression among vertebrates. 2006, Pubmed , Xenbase
Vignali, Xotx5b, a new member of the Otx gene family, may be involved in anterior and eye development in Xenopus laevis. 2000, Pubmed , Xenbase
Watanabe, Conservatism and variability of gene expression profiles among homeologous transcription factors in Xenopus laevis. 2017, Pubmed , Xenbase
Whyte, Master transcription factors and mediator establish super-enhancers at key cell identity genes. 2013, Pubmed
Wills, BMP antagonists and FGF signaling contribute to different domains of the neural plate in Xenopus. 2010, Pubmed , Xenbase
Yan, Microarray identification of novel genes downstream of Six1, a critical factor in cranial placode, somite, and kidney development. 2015, Pubmed , Xenbase
Yanai, Mapping gene expression in two Xenopus species: evolutionary constraints and developmental flexibility. 2011, Pubmed , Xenbase
Yu, clusterProfiler: an R package for comparing biological themes among gene clusters. 2012, Pubmed
Zhang, Fezf2 promotes neuronal differentiation through localised activation of Wnt/β-catenin signalling during forebrain development. 2014, Pubmed , Xenbase
