Click here to close
Hello! We notice that you are using Internet Explorer, which is not supported by Xenbase and may cause the site to display incorrectly.
We suggest using a current version of Chrome,
FireFox, or Safari.
Cell Rep
2017 Oct 10;212:333-340. doi: 10.1016/j.celrep.2017.09.062.
Show Gene links
Show Anatomy links
Fanconi-Anemia-Associated Mutations Destabilize RAD51 Filaments and Impair Replication Fork Protection.
Zadorozhny K, Sannino V, Beláň O, Mlčoušková J, Špírek M, Costanzo V, Krejčí L.
???displayArticle.abstract???
Fanconi anemia (FA) is a genetic disorder characterized by a defect in DNA interstrand crosslink (ICL) repair, chromosomal instability, and a predisposition to cancer. Recently, two RAD51 mutations were reported to cause an FA-like phenotype. Despite the tight association of FA/HR proteins with replication fork (RF) stabilization during normal replication, it remains unknown how FA-associated RAD51 mutations affect replication beyond ICL lesions. Here, we report that these mutations fail to protect nascent DNA from MRE11-mediated degradation during RF stalling in Xenopus laevis egg extracts. Reconstitution of DNA protection in vitro revealed that the defect arises directly due to altered RAD51 properties. Both mutations induce pronounced structural changes and RAD51 filament destabilization that is not rescued by prevention of ATP hydrolysis due to aberrant ATP binding. Our results further interconnect the FA pathway with DNA replication and provide mechanistic insight into the role of RAD51 in recombination-independent mechanisms of genome maintenance.
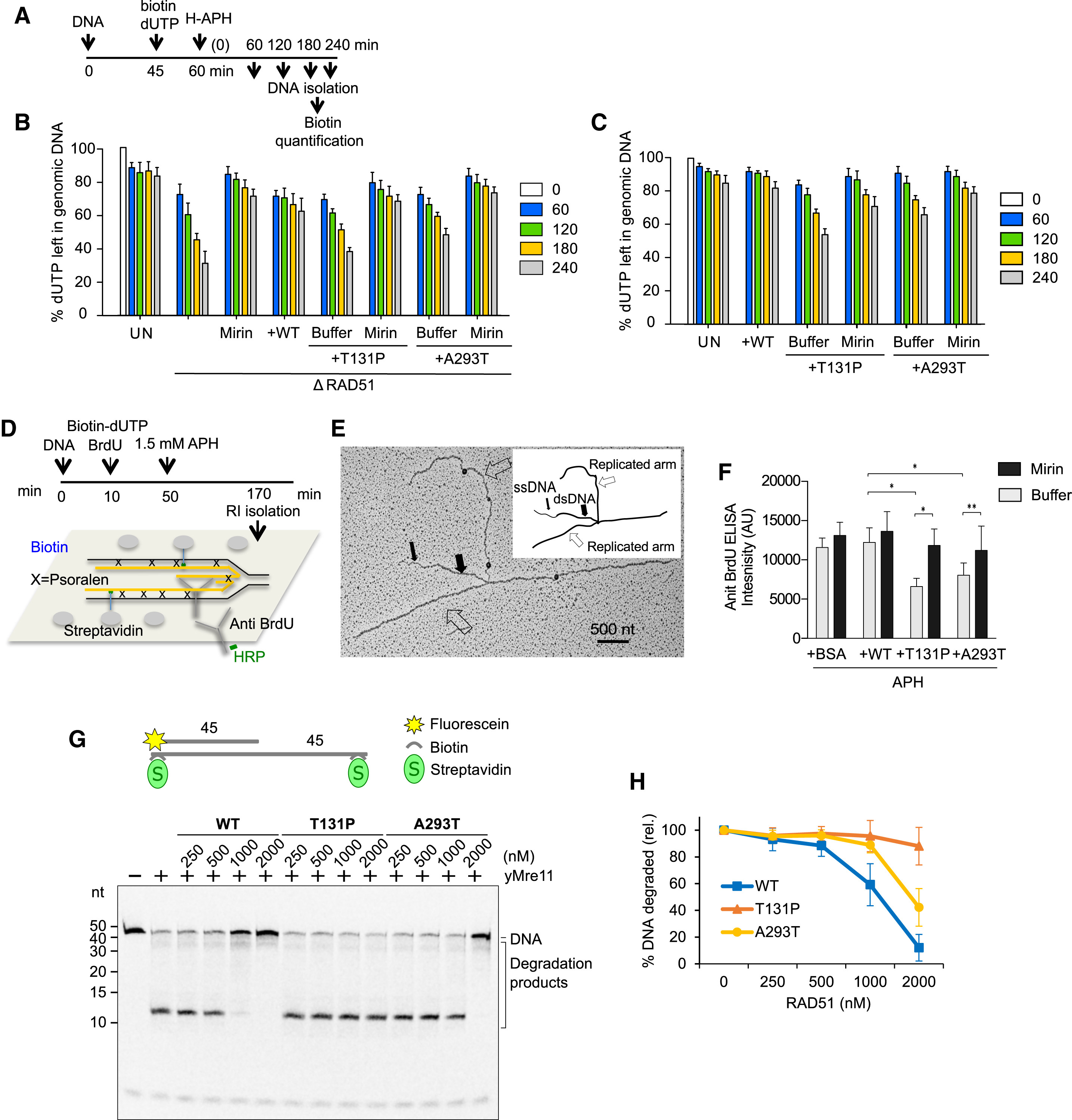
Figure 1. FA-RAD51 Mutations Impair RF Protection
(A) Scheme of the experimental set-up for (B) and (C).
(B and C) The relative percentage of residual biotin-dUTP in sperm nuclei quantified using a fluorescent method. Fluorescence intensity of mock at 0 min was considered as 100%. RAD51-depleted (A) or non-depleted (B) extracts were treated as indicated and supplemented with 100 μM mirin or indicated recombinant RAD51 proteins. Mean values ± SD (n = 3) are shown. UN, untreated.
(D) Scheme of the experimental set-up for (F). RI, replication intermediates.
(E) EM micrograph showing replication intermediates (RI) isolated 60 min after treatment with 1.5 mM APH. Open arrows indicate newly replicated strands. Arrowheads indicate regions of ssDNA and dsDNA regions of the reversed fork branch.
(F) Quantification of BrdU present in nascent ssDNA isolated at 120 min from APH addition to the extract treated as shown in (D) and detected using anti-BrdU by ELISA. Genomic DNA was isolated. Where indicated, extracts were supplemented with 5 ng/μL indicated recombinant RAD51 proteins. Mean intensity values ± SD (n = 3) are shown (∗p < 0.001; ∗∗p < 0.01, Student’s t test).
(G) The nuclease activity of Mre11 on streptavidin-blocked DNA substrate (5′-overhang 45-mer + 90-mer) with pre-assembled RAD51. RAD51 was assembled on a biotin-labeled fluorescent DNA substrate pre-incubated with streptavidin, followed by the addition of yMre11 (200 nM) and incubation at 30°C for 30 min. Reactions were deproteinized and resolved on 30% denaturing gel.
(H) Quantification of (G) (mean ± SD; n = 5). Rel., relatively.
See also Figure S1.
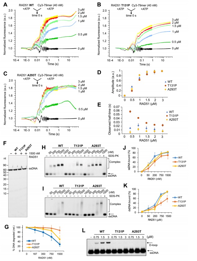
Figure 2. Altered Formation and Structural Properties of RAD51 Nucleoprotein Filament
(A) Average normalized Cy3 fluorescence in stopped flow upon rapid mixing of RAD51 with Cy3-dT79 in the presence of 2 mM ATP and 10 mM MgCl2. Dashed box indicates additional phase with an increase in the fluorescence observed for RAD51 WT but not FA-RAD51 mutants in time 10–60 s.
(B) RAD51 was assembled on 5′ fluorescently labeled 90-mer ssDNA followed by the addition of S1 endonuclease for 20 min at 37°C. Reactions were deproteinized and resolved on 30% denaturing gel. Quantification is shown in Figure S2G.
(C) 3D negative-stain EM reconstruction of indicated RAD51 filaments assembled on 150-mer ssDNA in the presence of 1 mM ATP and 10 mM MgCl2.
(D) Table with indicated parameters from (C).
(E) Distribution of filament lengths formed by RAD51 on 150-mer in the presence of 1 mM ATP and 10 mM MgCl2. Insets show examples of EM micrographs (scale bar, 50 nm).
See also Figure S2.
Figure 3. FA-RAD51 Filament Instability Reflects Aberrant ATP Binding and/or Hydrolysis
(A) Average Cy3 fluorescence in stopped flow upon rapid mixing of the Cy3-dT43-RAD51 complex with an excess of unlabeled dT43 in the presence of 2 mM ATP and 10 mM MgCl2.
(B) Scheme of the RAD51 filament stability experiment in (C) and (G).
(C) RAD51 was pre-incubated with fluorescently labeled 49-mer in the presence of 2 mM ATP followed by the addition of unlabeled 49-mer and incubation for 10 min at 37°C. Reactions were crosslinked and resolved on a 0.8% agarose gel.
(D) Quantification of (C) (mean ± SD; n = 3).
(E) Average Cy3 fluorescence in stopped flow upon rapid mixing of the Cy3-dT43-RAD51 complex with an excess of unlabeled dT43 in the presence of 2 mM AMP-PNP and 10 mM MgCl2.
(F) Table with indicated half times from (A) and (E).
(G) Same as in (C), except that 2 mM AMP-PNP was used in the reaction.
(H) Quantification of (F) (mean ± SD; n = 3).
(I) ATP hydrolysis measured by the colorimetric phosphate detection assay with or without 90-mer ssDNA (270 nM) in the presence of 5 mM MgCl2 (mean ± SD; n = 3).
(J) ATP binding detected as a change of the fluorescence emission intensity of TNP-ATP (0.5 mM) upon binding to RAD51 in the presence of 5 mM MgCl2 (mean ± SD; n = 3).
(K) Average normalized fluorescence of mATP in stopped flow upon rapid mixing with RAD51 in the presence of 10 mM MgCl2.
See also Figures S3 and S4.
Figure 4. The Role of the RAD51 Filament in Protection of Stalled Replication Forks
See Discussion for more details.
Figure S1. Related to Figure 1.
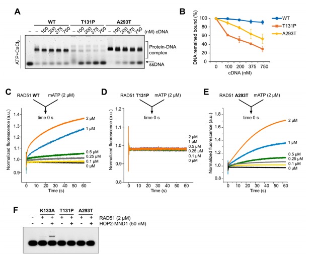
(A) Coomassie stained SDS-PAGE gel (12%) of purified human RAD51 WT or FA-RAD51 mutants.
(B) Chromatin binding of RAD51 and replication-associated proteins. Extracts from each time point were
supplemented with 20 nM recombinant human RAD51 WT, T131P or A293T as indicated.
(C) ELISA detection of BrdU in nascent ssDNA in MOCK- or SMARAL1-depleted extracts treated with 1.5
mM APH.
(D) Relative percentage of residual biotin-dUTP in sperm nuclei quantified using a fluorescent method at the
time point 240 minutes after APH treatment from the Figure 1B. Mean values ± SD (n=3) are shown. (*
P<0.001, ** P<0.01), Student’s t-test.
(E) The relative percentage of residual biotin-dUTP in sperm nuclei quantified using a fluorescent method at the
time point 240 minutes after APH treatment from the Figure 1C. Mean values ± SD (n=3) are shown (* P<0.001,
** P<0.01), Student’s t-test.
(F) Biotin-labelled fluorescent DNA substrate (5’overhang 45mer + 90mer) was preincubated with streptavidin
for 10 min at 37˚C followed by addition of RAD51 (2 μM) and incubation for 5 min at 37˚C and subsequent
incubation for 30 min at 30˚C. Reactions were deproteinized and resolved on a 30 % denaturing gel.
(G) RAD51 (2 μM) was pre-incubated with DNA substrate (5’overhang 30mer + 65mer containing
phosphorothioate bonds) for 5 min at 37˚C. Bacterial ExoIII (0.01 U/μl) was added to the reaction and incubated
for 50 min at 37C. Reactions were deproteinized and resolved on a 30 % denaturing gel.
(H) RAD51 (2 μM) was pre-incubated with DNA substrate (5’overhang 30mer + 65-mer containing
phosphorothioate bonds) for 5 min at 37˚C. Human MRE11 (50 nM) was added to the reaction and incubated for
50 min at 37C. Reactions were deproteinized and resolved on a 30 % denaturing gel.
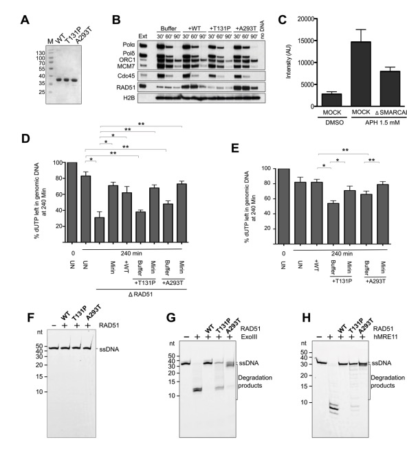
Figure S2. Related to Figure 2.
(A-C) Average normalized Cy3-dT79 fluorescence traces in stopped flow upon rapid mixing with indicated
concentrations of RAD51 WT (A), T131P (B), or A293T (C) in the presence of 2 mM ATP and 10 mM MgCl2.
(D) Graph showing relative amplitudes of average Cy3-fluorescence traces from panels (A-C) plotted as a
function of RAD51 concentration. Amplitudes were set relative to the ΔCy3 fluorescence for 3 μM RAD51 of
each protein (mean ± SD, n=5).
(E) Graph of observed half-times (the time when half of the ΔCy3 fluorescence is reached) of averaged traces
from panels (A-C) (mean ± SD, n=5).
(F) EMSA. RAD51 was incubated with ssDNA (30 nM 49mer) in the presence of 2 mM ATP and 2 mM MgCl2.
Reactions were crosslinked and resolved on a 0.8% agarose gel.
(G) Quantification of the panel (F) (mean ± SD, n=3).
(H) EMSA. RAD51 was incubated with dsDNA (30 nM 49bp) in the presence of 2 mM ATP and 2 mM MgCl2.
Reactions were crosslinked and resolved on a 0.8% agarose gel.
(I) Quantification of the panel (H) (mean ± SD, n=3).
(J) D-loop formation assay. RAD51 was assembled on ssDNA (30 nM 90mer) in the presence of 2 mM ATP and
2 mM CaCl2 followed by incubation with pBluescript and incubation for 20 min at 37˚C. Reactions were
deproteinized and resolved on a 0.8% agarose gel.
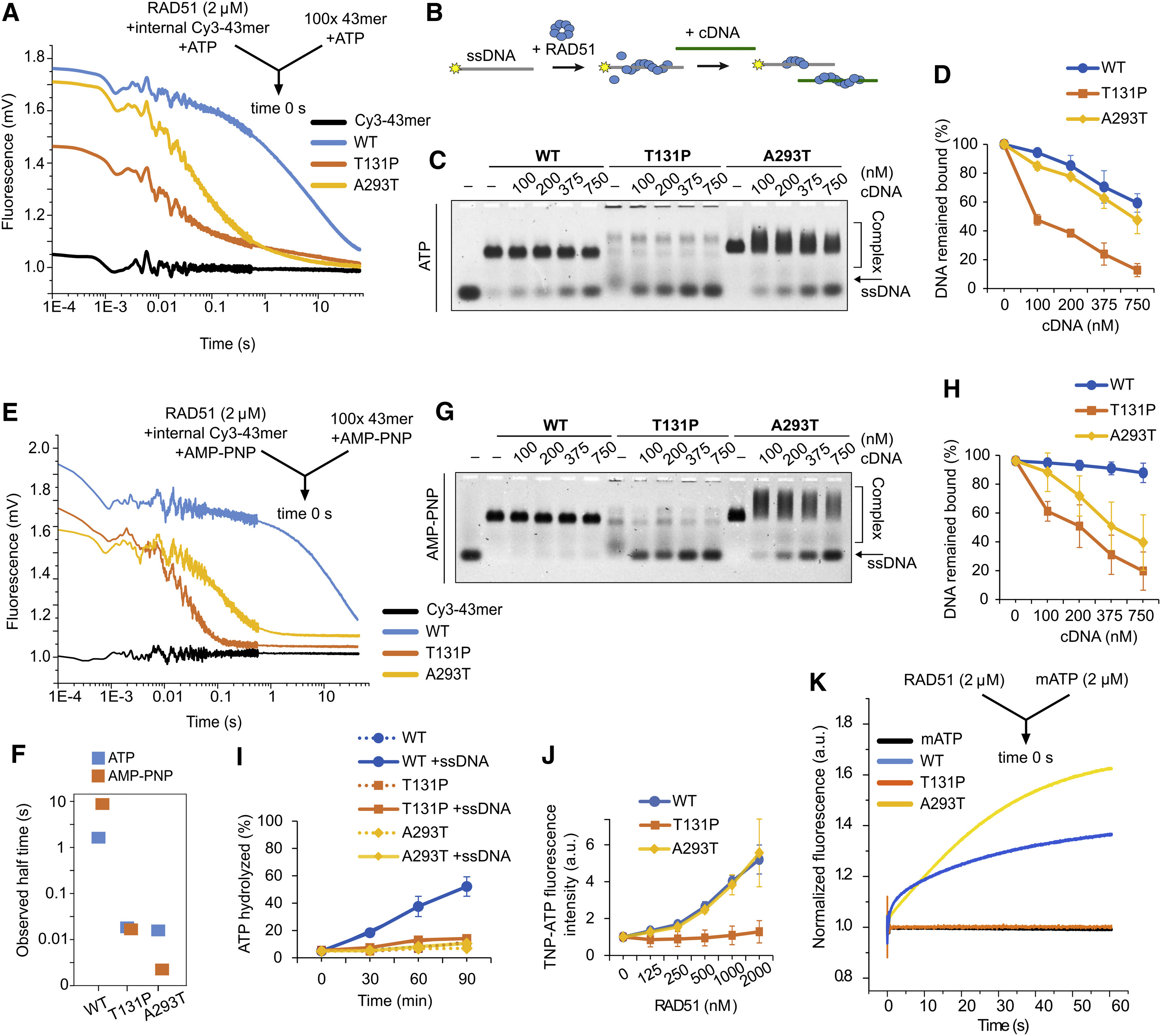
Figure S3. FA-RAD51 filaments instability, Related to Figure 3.
(A) Gel-filtration profiles of RAD51 WT or FA mutants with indicated molecular weight standards.
(B-C) Average normalized Cy3-43mer fluorescence traces in stopped flow upon rapid mixing of 5’ (A) or 3’ (B)
labelled-Cy3-43mer-RAD51 complex with an excess of unlabeled dT43 in the presence of 2 mM ATP and 10
mM MgCl2.
(D) Graph showing observed half-times (the time when half of the ΔCy3 fluorescence is reached) of averaged
traces from panels (A-B) and Figure S3A.
Figure S4. Nucleotide-binding by FA-RAD51, Related to Figure 3.
(A) EMSA-based filament stability assay resolved on 0.8 % agarose gels.
(B) Quantification of the panel (A) (mean ± SD, n=3).
(C-E) Average normalized fluorescence traces of mATP upon rapid mixing with the indicated concentration of
RAD51 WT (C), T131P (D), or A293T (E).
(D) D-loop formation assay. mHOP2-MND1 was pre-incubated on a fluorescently labeled ssDNA (30 nM
90mer) in the presence of 2 mM ATP and 2 mM MgCl2 for 10 min at 37˚C. RAD51 was added to the reaction
and incubated for 10 min at 37˚C followed by incubation with pBluescript for 20 min at 37˚C. Reactions were
deproteinized and resolved on a 0.8% agarose gel.