XB-ART-54125
Mol Biol Cell
2017 May 15;2810:1389-1399. doi: 10.1091/mbc.E16-11-0786.
Show Gene links
Show Anatomy links
PKC-mediated phosphorylation of nuclear lamins at a single serine residue regulates interphase nuclear size in Xenopus and mammalian cells.
Edens LJ, Dilsaver MR, Levy DL.
???displayArticle.abstract???
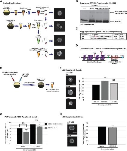
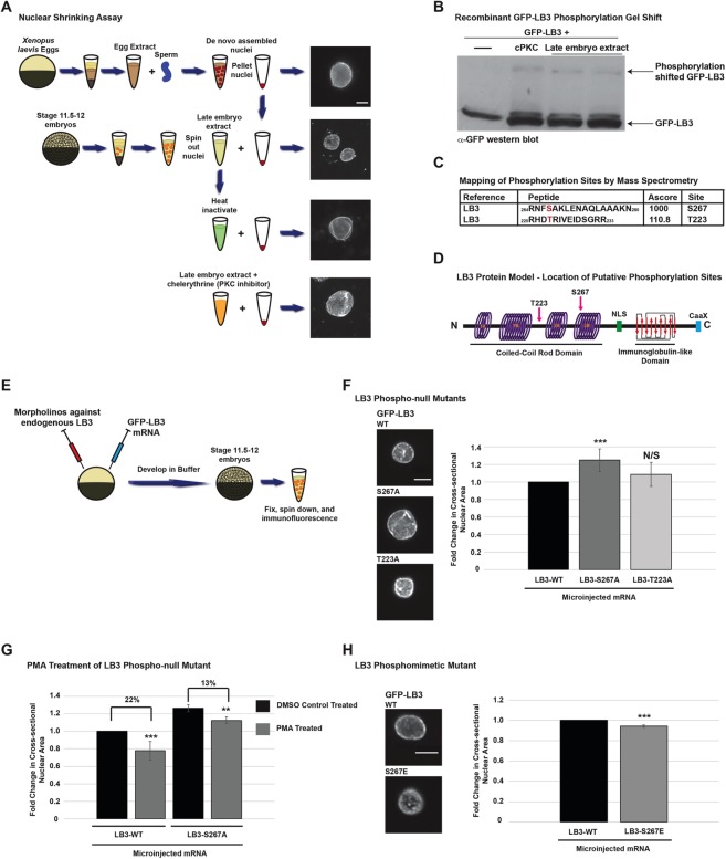
How nuclear size is regulated is a fundamental cell-biological question with relevance to cancers, which often exhibit enlarged nuclei. We previously reported that conventional protein kinase C (cPKC) contributes to nuclear size reductions that occur during early Xenopus development. Here we report that PKC-mediated phosphorylation of lamin B3 (LB3) contributes to this mechanism of nuclear size regulation. By mapping PKC phosphorylation sites on LB3 and testing the effects of phosphomutants in Xenopus laevis embryos, we identify the novel site S267 as being an important determinant of nuclear size. Furthermore, FRAP studies demonstrate that phosphorylation at this site increases lamina dynamics, providing a mechanistic explanation for how PKC activity influences nuclear size. We subsequently map this X. laevis LB3 phosphorylation site to a conserved site in mammalian lamin A (LA), S268. Manipulating PKC activity in cultured mammalian cells alters nuclear size, as does expression of LA-S268 phosphomutants. Taken together, these data demonstrate that PKC-mediated lamin phosphorylation is a conserved mechanism of nuclear size regulation.
???displayArticle.pubmedLink??? 28356420
???displayArticle.pmcLink??? PMC5426852
???displayArticle.link??? Mol Biol Cell
???displayArticle.grants??? [+]
R01 GM113028 NIGMS NIH HHS
Species referenced: Xenopus laevis
Genes referenced: h2bc21 lmnb3 mtor ptk2
???attribute.lit??? ???displayArticles.show???
References [+] :
Abdalla,
Correlation of nuclear morphometry of breast cancer in histological sections with clinicopathological features and prognosis.
2009, Pubmed
Abdalla, Correlation of nuclear morphometry of breast cancer in histological sections with clinicopathological features and prognosis. 2009, Pubmed
Aitken, An oxygen scavenging system for improvement of dye stability in single-molecule fluorescence experiments. 2008, Pubmed
Beausoleil, A probability-based approach for high-throughput protein phosphorylation analysis and site localization. 2006, Pubmed
Borsos, Building up the nucleus: nuclear organization in the establishment of totipotency and pluripotency during mammalian development. 2016, Pubmed
Buxboim, Matrix elasticity regulates lamin-A,C phosphorylation and turnover with feedback to actomyosin. 2014, Pubmed
Carboni, Muscle MRI findings in patients with an apparently exclusive cardiac phenotype due to a novel LMNA gene mutation. 2008, Pubmed
Chai, Field effect in cancer-an update. 2009, Pubmed
Chow, The nuclear envelope environment and its cancer connections. 2012, Pubmed
Denais, Nuclear mechanics in cancer. 2014, Pubmed
Edens, cPKC regulates interphase nuclear size during Xenopus development. 2014, Pubmed , Xenbase
Edens, Nuclear size regulation: from single cells to development and disease. 2013, Pubmed , Xenbase
Edens, A Cell-Free Assay Using Xenopus laevis Embryo Extracts to Study Mechanisms of Nuclear Size Regulation. 2016, Pubmed , Xenbase
Eng, An approach to correlate tandem mass spectral data of peptides with amino acid sequences in a protein database. 1994, Pubmed
Foster, Lamins as cancer biomarkers. 2010, Pubmed
Gökmen-Polar, Elevated protein kinase C betaII is an early promotive event in colon carcinogenesis. 2001, Pubmed
Gruenbaum, Lamins: nuclear intermediate filament proteins with fundamental functions in nuclear mechanics and genome regulation. 2015, Pubmed
Hatch, Breaching the nuclear envelope in development and disease. 2014, Pubmed
Heald, Mutations of phosphorylation sites in lamin A that prevent nuclear lamina disassembly in mitosis. 1990, Pubmed
Jevtić, Concentration-dependent Effects of Nuclear Lamins on Nuclear Size in Xenopus and Mammalian Cells. 2015, Pubmed , Xenbase
Jevtić, Mechanisms of nuclear size regulation in model systems and cancer. 2014, Pubmed , Xenbase
Jevtić, Nuclear size scaling during Xenopus early development contributes to midblastula transition timing. 2015, Pubmed , Xenbase
Kochin, Interphase phosphorylation of lamin A. 2014, Pubmed
Lammerding, Lamins A and C but not lamin B1 regulate nuclear mechanics. 2006, Pubmed
Levy, Nuclear size is regulated by importin α and Ntf2 in Xenopus. 2010, Pubmed , Xenbase
Lønne, PKCalpha expression is a marker for breast cancer aggressiveness. 2010, Pubmed
Lund, Lamin A/C-promoter interactions specify chromatin state-dependent transcription outcomes. 2013, Pubmed
Mall, Mitotic lamin disassembly is triggered by lipid-mediated signaling. 2012, Pubmed
Mochly-Rosen, Protein kinase C, an elusive therapeutic target? 2012, Pubmed
Moir, Nuclear lamins A and B1: different pathways of assembly during nuclear envelope formation in living cells. 2000, Pubmed
Mossbacher, Increased nuclear volume in metastasizing "thick" melanomas. 1996, Pubmed
Muranyi, Cytomegalovirus recruitment of cellular kinases to dissolve the nuclear lamina. 2002, Pubmed
Newport, A major developmental transition in early Xenopus embryos: I. characterization and timing of cellular changes at the midblastula stage. 1982, Pubmed , Xenbase
Newton, Regulation of the ABC kinases by phosphorylation: protein kinase C as a paradigm. 2003, Pubmed
Park, Herpes simplex virus type 1 infection induces activation and recruitment of protein kinase C to the nuclear membrane and increased phosphorylation of lamin B. 2006, Pubmed
Peng, Proteomics: the move to mixtures. 2001, Pubmed
Prévostel, Protein kinase C alpha and tumorigenesis of the endocrine gland. 1997, Pubmed
Rapsomaniki, easyFRAP: an interactive, easy-to-use tool for qualitative and quantitative analysis of FRAP data. 2012, Pubmed
Reynolds, Conformational changes in the nuclear lamina induced by herpes simplex virus type 1 require genes U(L)31 and U(L)34. 2004, Pubmed
Scharner, Novel LMNA mutations in patients with Emery-Dreifuss muscular dystrophy and functional characterization of four LMNA mutations. 2011, Pubmed
Shevchenko, Mass spectrometric sequencing of proteins silver-stained polyacrylamide gels. 1996, Pubmed
Simon, Partners and post-translational modifications of nuclear lamins. 2013, Pubmed
Soh, Roles of specific isoforms of protein kinase C in the transcriptional control of cyclin D1 and related genes. 2003, Pubmed
Speese, Nuclear envelope budding enables large ribonucleoprotein particle export during synaptic Wnt signaling. 2012, Pubmed
Stick, Changes in the nuclear lamina composition during early development of Xenopus laevis. 1985, Pubmed , Xenbase
Tan, Chelerythrine perturbs lamellar actomyosin filaments by selective inhibition of myotonic dystrophy kinase-related Cdc42-binding kinase. 2011, Pubmed
Urtreger, Contribution of individual PKC isoforms to breast cancer progression. 2012, Pubmed
Vuković, Nuclear size is sensitive to NTF2 protein levels in a manner dependent on Ran binding. 2016, Pubmed , Xenbase
Vytopil, Mutation analysis of the lamin A/C gene (LMNA) among patients with different cardiomuscular phenotypes. 2003, Pubmed
Wang, Morphometry of nuclei of the normal and malignant prostate in relation to DNA ploidy. 1992, Pubmed
Zaremba-Czogalla, The different function of single phosphorylation sites of Drosophila melanogaster lamin Dm and lamin C. 2012, Pubmed , Xenbase
Zimmerman, Cytoskeletal restraints regulate homotypic ALCAM-mediated adhesion through PKCalpha independently of Rho-like GTPases. 2004, Pubmed
Zink, Nuclear structure in cancer cells. 2004, Pubmed
Zwerger, Altering lamina assembly reveals lamina-dependent and -independent functions for A-type lamins. 2015, Pubmed
