XB-ART-54123
Cell Chem Biol
2017 Aug 17;248:981-992.e4. doi: 10.1016/j.chembiol.2017.06.019.
Show Gene links
Show Anatomy links
The High-Affinity Interaction between ORC and DNA that Is Required for Replication Licensing Is Inhibited by 2-Arylquinolin-4-Amines.
Gardner NJ, Gillespie PJ, Carrington JT, Shanks EJ, McElroy SP, Haagensen EJ, Frearson JA, Woodland A, Blow JJ.
???displayArticle.abstract???
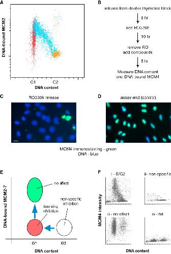
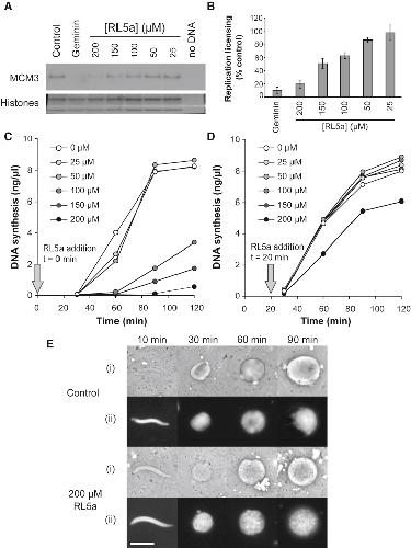
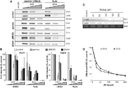
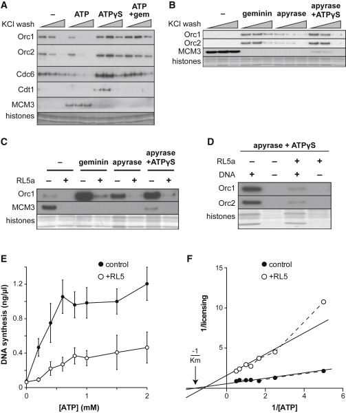
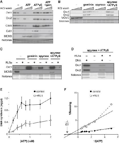
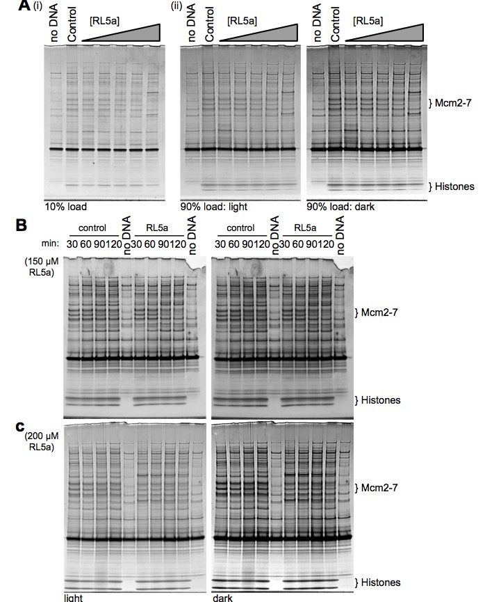
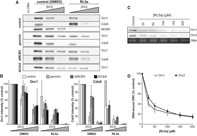
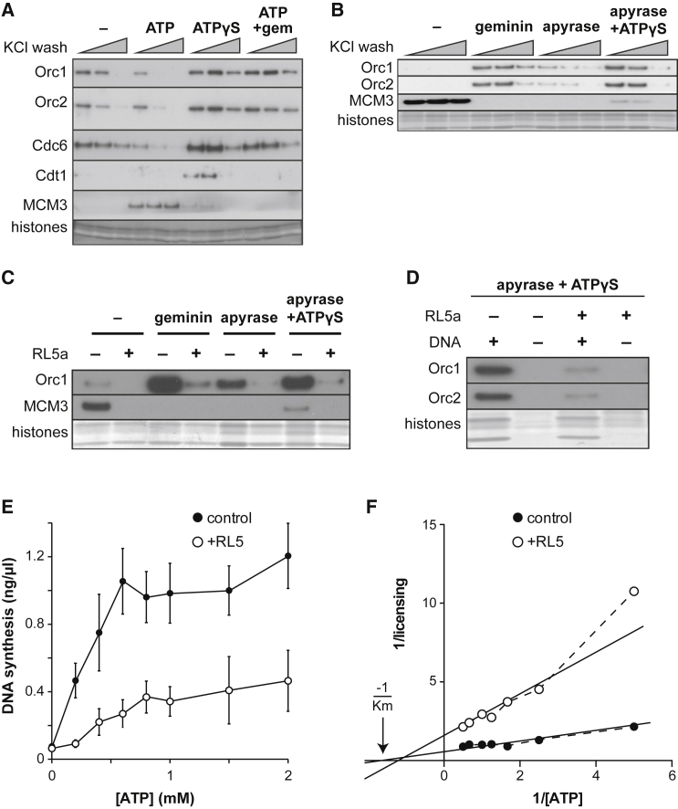
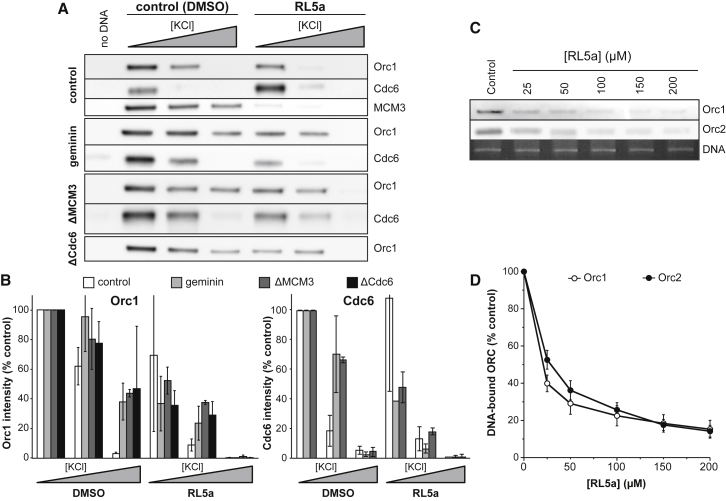
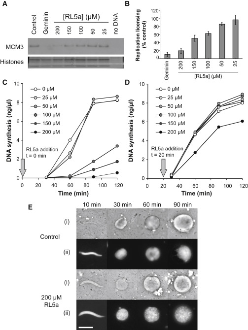
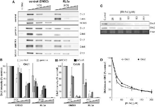
In late mitosis and G1, origins of DNA replication must be "licensed" for use in the upcoming S phase by being encircled by double hexamers of the minichromosome maintenance proteins MCM2-7. A "licensing checkpoint" delays cells in G1 until sufficient origins have been licensed, but this checkpoint is lost in cancer cells. Inhibition of licensing can therefore kill cancer cells while only delaying normal cells in G1. In a high-throughput cell-based screen for licensing inhibitors we identified a family of 2-arylquinolin-4-amines, the most potent of which we call RL5a. The binding of the origin recognition complex (ORC) to origin DNA is the first step of the licensing reaction. We show that RL5a prevents ORC forming a tight complex with DNA that is required for MCM2-7 loading. Formation of this ORC-DNA complex requires ATP, and we show that RL5a inhibits ORC allosterically to mimic a lack of ATP.
???displayArticle.pubmedLink??? 28781123
???displayArticle.pmcLink??? PMC5563080
???displayArticle.link??? Cell Chem Biol
???displayArticle.grants??? [+]
Wellcome Trust , 14301 Cancer Research UK
Species referenced: Xenopus laevis
Genes referenced: cdc6 cdt1 gmnn lmnb1 mcm2 mcm3l mcm4 mcm5 mcm7 orc1 orc2 orc3 tuba4a
GO keywords: origin recognition complex [+]
???displayArticle.antibodies??? Lmnb1 Ab5 Tuba4b Ab3
???displayArticle.disOnts??? cancer
???attribute.lit??? ???displayArticles.show???
References [+] :
Arias,
Strength in numbers: preventing rereplication via multiple mechanisms in eukaryotic cells.
2007, Pubmed
Arias, Strength in numbers: preventing rereplication via multiple mechanisms in eukaryotic cells. 2007, Pubmed
Bell, ATP-dependent recognition of eukaryotic origins of DNA replication by a multiprotein complex. 1992, Pubmed
Blow, Preventing re-replication of chromosomal DNA. 2005, Pubmed
Blow, Nuclei act as independent and integrated units of replication in a Xenopus cell-free DNA replication system. 1987, Pubmed , Xenbase
Blow, Replication of purified DNA in Xenopus egg extract is dependent on nuclear assembly. 1990, Pubmed , Xenbase
Blow, Preventing re-replication of DNA in a single cell cycle: evidence for a replication licensing factor. 1993, Pubmed , Xenbase
Blow, Replication licensing and cancer--a fatal entanglement? 2008, Pubmed
Blow, A role for the nuclear envelope in controlling DNA replication within the cell cycle. 1988, Pubmed , Xenbase
Blow, How dormant origins promote complete genome replication. 2011, Pubmed
Blow, A model for DNA replication showing how dormant origins safeguard against replication fork failure. 2009, Pubmed
Bowers, ATP hydrolysis by ORC catalyzes reiterative Mcm2-7 assembly at a defined origin of replication. 2004, Pubmed
Chang, Cdc6 ATPase activity disengages Cdc6 from the pre-replicative complex to promote DNA replication. 2015, Pubmed
Chong, Characterization of the Xenopus replication licensing system. 1997, Pubmed , Xenbase
Chong, Purification of an MCM-containing complex as a component of the DNA replication licensing system. 1995, Pubmed , Xenbase
Coster, Origin licensing requires ATP binding and hydrolysis by the MCM replicative helicase. 2014, Pubmed
Cox, DNA replication in cell-free extracts from Xenopus eggs is prevented by disrupting nuclear envelope function. 1992, Pubmed , Xenbase
Evrin, A double-hexameric MCM2-7 complex is loaded onto origin DNA during licensing of eukaryotic DNA replication. 2009, Pubmed , Xenbase
Evrin, In the absence of ATPase activity, pre-RC formation is blocked prior to MCM2-7 hexamer dimerization. 2013, Pubmed
Evrin, The ORC/Cdc6/MCM2-7 complex facilitates MCM2-7 dimerization during prereplicative complex formation. 2014, Pubmed
Feng, Inhibiting the expression of DNA replication-initiation proteins induces apoptosis in human cancer cells. 2003, Pubmed
Ferenbach, Functional domains of the Xenopus replication licensing factor Cdt1. 2005, Pubmed , Xenbase
Frigola, ATPase-dependent quality control of DNA replication origin licensing. 2013, Pubmed
Gambus, MCM2-7 form double hexamers at licensed origins in Xenopus egg extract. 2011, Pubmed , Xenbase
Ge, Dormant origins licensed by excess Mcm2-7 are required for human cells to survive replicative stress. 2007, Pubmed
Ge, Chk1 inhibits replication factory activation but allows dormant origin firing in existing factories. 2010, Pubmed
Gillespie, Preparation and use of Xenopus egg extracts to study DNA replication and chromatin associated proteins. 2012, Pubmed , Xenbase
Gillespie, Reconstitution of licensed replication origins on Xenopus sperm nuclei using purified proteins. 2001, Pubmed , Xenbase
Gillespie, Nucleoplasmin-mediated chromatin remodelling is required for Xenopus sperm nuclei to become licensed for DNA replication. 2000, Pubmed , Xenbase
Gillespie, Cell Cycle Synchronization in Xenopus Egg Extracts. 2016, Pubmed , Xenbase
Gillespie, Scc2 couples replication licensing to sister chromatid cohesion in Xenopus egg extracts. 2004, Pubmed , Xenbase
Harvey, CpG methylation of DNA restricts prereplication complex assembly in Xenopus egg extracts. 2003, Pubmed , Xenbase
Hua, Identification of a preinitiation step in DNA replication that is independent of origin recognition complex and cdc6, but dependent on cdk2. 1998, Pubmed , Xenbase
Ibarra, Excess MCM proteins protect human cells from replicative stress by licensing backup origins of replication. 2008, Pubmed
Ilves, Activation of the MCM2-7 helicase by association with Cdc45 and GINS proteins. 2010, Pubmed
Kang, Multiple functions for Mcm2-7 ATPase motifs during replication initiation. 2014, Pubmed
Klemm, Coordinate binding of ATP and origin DNA regulates the ATPase activity of the origin recognition complex. 1997, Pubmed
Lambert, Checkpoint responses to replication fork barriers. 2005, Pubmed
Li, The origin recognition complex: a biochemical and structural view. 2012, Pubmed
Lipford, Nucleosomes positioned by ORC facilitate the initiation of DNA replication. 2001, Pubmed
Liu, Replication licensing promotes cyclin D1 expression and G1 progression in untransformed human cells. 2009, Pubmed
Machida, Acute reduction of an origin recognition complex (ORC) subunit in human cells reveals a requirement of ORC for Cdk2 activation. 2005, Pubmed
McGarry, Geminin, an inhibitor of DNA replication, is degraded during mitosis. 1998, Pubmed , Xenbase
Montagnoli, Cdc7 inhibition reveals a p53-dependent replication checkpoint that is defective in cancer cells. 2004, Pubmed
Moreno, Unreplicated DNA remaining from unperturbed S phases passes through mitosis for resolution in daughter cells. 2016, Pubmed
Moyer, Isolation of the Cdc45/Mcm2-7/GINS (CMG) complex, a candidate for the eukaryotic DNA replication fork helicase. 2006, Pubmed
Nevis, Origin licensing and p53 status regulate Cdk2 activity during G(1). 2009, Pubmed
Newport, Nuclear reconstitution in vitro: stages of assembly around protein-free DNA. 1987, Pubmed , Xenbase
Oehlmann, The role of Cdc6 in ensuring complete genome licensing and S phase checkpoint activation. 2004, Pubmed , Xenbase
Prokhorova, Sequential MCM/P1 subcomplex assembly is required to form a heterohexamer with replication licensing activity. 2000, Pubmed , Xenbase
Randell, Sequential ATP hydrolysis by Cdc6 and ORC directs loading of the Mcm2-7 helicase. 2006, Pubmed
Remus, Concerted loading of Mcm2-7 double hexamers around DNA during DNA replication origin licensing. 2009, Pubmed
Rowles, Interaction between the origin recognition complex and the replication licensing system in Xenopus. 1996, Pubmed , Xenbase
Rowles, Changes in association of the Xenopus origin recognition complex with chromatin on licensing of replication origins. 1999, Pubmed , Xenbase
Sasaki, Evidence for a mammalian late-G1 phase inhibitor of replication licensing distinct from geminin or Cdk activity. 2011, Pubmed , Xenbase
Seki, Stepwise assembly of initiation proteins at budding yeast replication origins in vitro. 2000, Pubmed
Sheehan, Steps in the assembly of replication-competent nuclei in a cell-free system from Xenopus eggs. 1988, Pubmed , Xenbase
Shreeram, Cell type-specific responses of human cells to inhibition of replication licensing. 2002, Pubmed
Sonneville, The dynamics of replication licensing in live Caenorhabditis elegans embryos. 2012, Pubmed
Speck, ATPase-dependent cooperative binding of ORC and Cdc6 to origin DNA. 2005, Pubmed
Tada, Repression of origin assembly in metaphase depends on inhibition of RLF-B/Cdt1 by geminin. 2001, Pubmed , Xenbase
Teer, Proliferating human cells hypomorphic for origin recognition complex 2 and pre-replicative complex formation have a defect in p53 activation and Cdk2 kinase activation. 2006, Pubmed
Tsakraklides, Dynamics of pre-replicative complex assembly. 2010, Pubmed
Vashee, Sequence-independent DNA binding and replication initiation by the human origin recognition complex. 2003, Pubmed , Xenbase
Wohlschlegel, Inhibition of eukaryotic DNA replication by geminin binding to Cdt1. 2000, Pubmed , Xenbase
Woodward, Excess Mcm2-7 license dormant origins of replication that can be used under conditions of replicative stress. 2006, Pubmed , Xenbase
Zwerschke, The Saccharomyces cerevisiae CDC6 gene is transcribed at late mitosis and encodes a ATP/GTPase controlling S phase initiation. 1994, Pubmed
