|
Fig. 1. Phylogeny of Hes proteins. Bayesian inference analysis of vertebrate Hes proteins based on a concatenated alignment of 76 amino acid residues encompassing the conserved bHLH and Orange domains (Fig. S1). X. laevis Hes8 shown in red. Nodal support shown as posterior probabilities where ≥ 90 is shown as solid lines and support below 90% shown as dashed lines. Accession numbers can be found in Table S1. Abbreviations: Dr: Danio rerio, Xl: Xenopus laevis, Xt: Xenopus tropicalis, Gg: Gallus gallus, Bt: Bos taurus, Hs: Homo sapiens, Rn: Rattus norvegicus, Mm: Mus musculus, Dm: Drosophila melanogaster (outgroup). |
|
Fig. 2. Hes8is activated by Notch signaling. Expression of hes8, neurog1 and tubb2b in neural plate stage Xenopus embryos after injection of notch-ICD either alone (A-C) or together with six1 MO (D-F) or eya1 MO (G-I). Control side is shown on the left and injected side on the right (as indicated by blue lacZ staining). In each case, injection of notch-ICD leads to upregulation of hes8 (A, D, G) and repression of neurog1 (B, E, H) and tubb2b (C, F, I). Arrowheads indicate expression domains in developing placodes. Arrows indicate reductions in placodal expression while asterisks indicate increased expression in placodes or adjacent non-neural ectoderm. |
|
Fig. 3. Hes8represses neuronal determination genes. A-G, K-R: Expression of various neurogenesis genes in neural plate stage Xenopus embryos after injection of hes8 mRNA (A-G) or hes8 MO (K-R). Control side is shown on the left and injected side on the right (as indicated by blue LacZ staining). Arrowheads indicate expression domains in developing placodes. Arrows indicate reductions in placodal expression while asterisks indicate increased expression in placodes or adjacent non-neural ectoderm. Hes8 overexpression leads to repression of all markers analyzed, while Hes8 knockdown promotes expansion of hes8, neurog1, neurog2, delta1 and pou4f1.2 but reduction of sox3, neurod1 and tubb2b expression. H: Western blot after in vitro transcription and translation of hes8 in the presence or absence of hes8 MO demonstrates efficacy of hes8 MO. I: Frequency of embryos with reductions of neurogenesis genes in PPR/placodes (red) or increases of neurogenesis genes in PPR/placodes or adjacent non-neural ectoderm (blue) after hes8 MO injections (see Table 3 for numbers). Significant changes to control MO are indicated (Fisher's exact test; *: p<0.05, **: p<0.001). J: Increased placodal neurog1 expression after injection of hes8 MO is rescued by coinjection of hes8 mRNA. |
|
Fig. 4. Dose-dependent activation or repression of neurogenesis genes by Six1 and Eya1 at neural plate stages. A-F, Aâ²-Fâ²: Expression of various neurogenesis genes in neural plate stage Xenopus embryos after injection of low (first column, A-F) or high doses (second column, Aâ²-Fâ²) of gr-six1 and gr-eya1 mRNA followed by DEX activation at end of gastrulation. Control side is shown on the left and injected side on the right (as indicated by blue LcZ staining). Arrowheads indicate expression domains in developing placodes. Arrows indicate reductions in placodal expression while asterisks indicate increased expression in placodes or adjacent non-neural ectoderm. Note that embryos may have reductions in some placodes but increased expression elsewhere (Aâ²,Bâ²). Aâ²â²-Fâ²â²: Frequency of embryos with reductions of neurogenesis genes in PPR/placodes (red) or increases of neurogenesis genes in PPR/placodes or adjacent non-neural ectoderm (blue) after injection of different doses of gr-six1 and gr-eya1 mRNA. N: number of embryos analyzed. |
|
Fig. 5. Cell autonomous effects of Six1 and Eya1. A-C: Expression of hes8, neurog1 and tubb2b in neural plate stage Xenopus embryos after injection of a myc-tagged (mt) eya1 plasmid. Control side is shown on the left and injected side on the right (as indicated by blue LacZ staining). Arrowheads indicate expression domains in developing placodes. Arrows indicate reductions in placodal expression while asterisks indicate increased expression in placodes or adjacent non-neural ectoderm. Both hes8 and neurog1 but not tubb2b show ectopic expression. Aâ², Bâ², Bâ²â²: Ectopic expression of hes8 and neurog1 in non-neural ectoderm of embryos injected with mt-eya1 at higher magnification together with immunostaining for myc (MT). Colored arrows indicate hes8 and neurog1 expression in MT immunopositive cells. |
|
Fig. 6. Dose-dependent activation or repression of neurogenesis genes by Six1 and Eya1 at tailbud stages. A-D, Aâ²-Dâ²: Expression of various neurogenesis genes in tailbud stage Xenopus embryos after injection of low (A-D) or high doses (Aâ²-Dâ²) of gr-six1 and gr-eya1 mRNA followed by DEX activation at end of gastrulation. Control side is shown in the right and injected side in the left panels (as indicated by blue LacZ staining). Arrowheads indicate expression domains in developing placodes. Arrows indicate reductions in placodal expression while asterisks indicate increased expression in placodes or adjacent non-neural ectoderm. Aâ²â²-Dâ²â²: Frequency of embryos with reductions of neurogenesis genes in PPR/placodes (red) or increases of neurogenesis genes in PPR/placodes or adjacent non-neural ectoderm (blue) after injection of different doses of gr-six1 and gr-eya1 mRNA. N: number of embryos analyzed. |
|
Fig. 7. Six1 activates hes8 and represses neuronal differentiation independent of Notch. A-F, H-M: Expression of hes8, neurog1 and tubb2b in neural plate stage Xenopus embryos after injection of six1 mRNA (A-C), six1 mRNA followed by DAPT treatment (D-F), six1 plus su(h)-DBM mRNA (H-J) or su(h)-DBM mRNA (K-M) alone. Control side is shown on the left and injected side on the right (as indicated by blue lacZ staining). Arrowheads indicate expression domains in developing placodes. Arrows indicate reductions in placodal expression while asterisks indicate increased expression in placodes or adjacent non-neural ectoderm. Overexpression of Six1 upregulates hes8 and represses neurog1 and tubb2b even when Notch signaling is blocked by DAPT or su(h)-DBM. G: Frequency of increased hes8 expression in PPR/placodes or adjacent non-neural ectoderm (blue) or reduced neurog1 or tubb2b expression in PPR/placodes in embryos injected with six1 and eya1 is not significantly altered by DAPT treatment (for numbers see Table 1). N: Frequency of increased hes8 expression in embryos injected with su(h)-DBM is significantly increased by coinjection of six1 and eya1 while frequency of reduced neurog1 or tubb2b expression in embryos injected with su(h)-DBM is reduced after coinjection of six1 but not eya1 (for numbers see Table 1) |
|
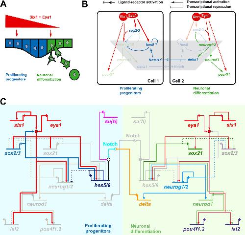
Fig. 8. Model for Six1 and Eya1 functions in placodal neurogenesis. A: While high doses of Six1 and Eya1 promote expansion of proliferating progenitors, declining levels of Six1 and Eya1 when cells migrate away from placodes promote neuronal differentiation. B: Interaction of Six1 and Eya1 with genes and proteins involved in the Notch mediated lateral inhibition pathway (hes8, neurog1/2, delta1, Notch; grey area). Thick red arrows indicate that target genes are activated only by high levels of Six1 and Eya1, while thin red arrows indicate that target genes can be activated by low levels of Six1 and Eya1. In progenitors, high levels of Six1 and Eya1 transcriptionally activate sox2/3 and hes8 - which may be activated even in the absence of Notch signaling - thereby repressing the transcription of neurog1/2 and neuronal differentiation. In differentiating neurons, low levels of Six1 and Eya1, which are not sufficient to activate sox2/3 and hes8, transcriptionally activate neurog1/2 and pou4f1.2, thereby promoting neuronal differentiation. While Sox2/3 alone inhibits neuronal differentiation upstream (hatched line) and downstream (not shown) of neurog1/2 it poises neurog1/2 for activation in conjunction with Six1 and Eya1. In addition to the interactions depicted, Sox21 has been reported to either repress (Sandberg et al., 2005) or promote (Whittington et al., 2015) neuronal differentiation genes; due to these conflicting reports, we do not show these interactions here. C: Detailed gene regulatory network designed using BioTapestry (Longabaugh et al., 2005, 2009) for regulation of neurogenesis downstream of Six1 and Eya1 based on this and previous studies. References supporting the interactions shown are given in Table S2. Arrows indicate direct (solid line) and indirect (dotted line) activation; barred lines show direct (solid line) and indirect (dotted line) repression. Thin lines indicate a low level of expression, whereas thick lines show high levels of expression. Greyed out genes represent those inactive in current cell (e.g. neuronal differentiation genes in progenitors). Low level activation of Sox2/3 in differentiating neurons is shown as faded violet. See text for details. |
|
Fig. S1. Alignment of vertebrate Hes proteins. bHLH and Orange (indicated by pink and orange bars at the top of alignment) domains were concatenated resulting in an alignment of 76 amino acids across 61 sequences. X. laevis Hes8 shown in red. The Drosophila protein Hairy was specified as outgroup in subsequent phylogenetic analysis. Accession numbers can be found in Table S1. |
|
Fig. S2. Maximum likelihood tree of vertebrate Hes proteins. The tree is based on a concatenated alignment of amino acid residues encompassing the conserved bHLH and Orange domains (Fig. S1). X. laevis Hes8 shown in red. Accession numbers can be found in Table S1. Abbreviations: Dr: Danio rerio, Xl: Xenopus laevis, Xt: Xenopus tropicalis, Gg: Gallus gallus, Bt: Bos taurus, Hs: Homo sapiens, Rn: Rattus norvegicus, Mm: Mus musculus, Dm: Drosophila melanogaster (outgroup). |
|
Fig. S3. Direct dose-dependent activation of hes8 andneurog1genes by Six1 and Eya1. A, B, Aâ², Bâ²: Expression of hes8 and neurog1 genes in neural plate stage Xenopus embryos after injection of low (A, B) or high doses (Aâ, Bâ²) of gr-six1 and gr-eya1 mRNA followed by CHX treatment and DEX activation at end of gastrulation. Control side is shown on the left and injected side on the right (as indicated by blue LacZ staining). Arrowheads indicate expression domains in developing profundal/trigeminal placodes. Arrows indicate reductions in placodal expression while asterisks indicate increased expression in placodes or adjacent non-neural ectoderm. Aâ²â², Bâ²â²: Frequency of embryos with reductions (red) or increases (blue) of hes8 or neurog1 expression after injection of different doses of gr-six1 and gr-eya1 mRNA. Numbers of embryos with increased expression rises with increasing dose of gr-six1 and gr-eya1 even if protein synthesis is blocked by CHX. N: number of embryos analyzed. |
|
Fig. S4. Synergy of Six1 and Eya1 with Sox3. A-I: Expression of hes8, neurog1 and tubb2b in neural plate stage Xenopus embryos after injection of myc-tagged (mt) eya1 plasmids in conjunction with six1 plasmids and gr-sox3 mRNA without (A-C; cont.: control) or with DEX treatment at stage 11 (D-F). Control side is shown on the left and injected side on the right (as indicated by blue LacZ staining). Arrowheads indicate expression domains in developing placodes. Arrows indicate reductions in placodal expression while asterisks indicate increased expression in placodes or adjacent non-neural ectoderm. Both hes8 and neurog1 show ectopic expression in both cases, with more intense upregulation of neurog1 in the presence of sox3. Ectopic tubb2b expression is observed after coinjection of eya1 and six1 but is not increased in the presence of Sox3. |
|
Fig. S5. Eya1 activates hes8 and represses neuronal differentiation independent of Notch. A-L: Expression of hes8, neurog1 and tubb2b in neural plate stage Xenopus embryos after injection of eya1 mRNA (A-C), eya1 mRNA followed by DAPT treatment (D-F), eya1 plus su(h)-DBM mRNA (H-J) or su(h)-DBM mRNA (K-M) alone. Control side is shown on the left and injected side on the right (as indicated by blue LacZ staining). Arrowheads indicate expression domains in developing placodes. Arrows indicate reductions in placodal expression while asterisks indicate increased expression in placodes or adjacent non-neural ectoderm. Overexpression of Eya1 upregulates hes8 even when Notch signaling is blocked by DAPT or su(h)-DBM while neurog1 and tubb2b are occasionally repressed (but not significantly more frequent than after injection of su(h)-DBM). |
|
Fig. S6. Neurog1and neurog2 expression in regions of six1/eya1 and sox3 coexpression. A:Placodal expression domains of neurog1 and neurog2 in Xenopus laevis. B: Since Six1/Eya1 and Sox3 synergize in activation of the Neurogenins, placodal expression of neurog1 and neurog2 is activated where Six1/Eya1 and Sox3 expression domains overlap (see (Schlosser and Ahrens, 2004). This interpretation is in conflict with a previous study suggesting that the pax3 expressing profundal placode is located in the sox3 free area between neural plate and lateral sox3 domains (Schlosser and Ahrens, 2004). However the extent of sox3 expression in the lateral domain may have been underestimated in our previous study due to relatively weak staining after double in situ hybridization. It is currently not clear why hes8 and other Hes genes are expressed in a similar pattern to neurog1 since the present study did not find evidence of Sox3-Six1/Eya1 synergy; possibly Six1 and Eya1 synergize with other factors than Sox3 which are expressed in a Sox3-like pattern in activating these Hes genes. Asterisk marks area of prospective adenohypophyseal placode, where neurog2 is transiently expressed but quickly downregulated (Schlosser and Ahrens, 2004). Abbreviations: L: lateral domain of Sox3 expression; NC; neural crest; NP: neural plate; Ol: olfactory placode; P: posterior placodal area; PrV: profundal/trigeminal placode. |