XB-ART-54121
Development
2017 Dec 01;14423:4363-4376. doi: 10.1242/dev.155200.
Show Gene links
Show Anatomy links
Mechanical and signaling roles for keratin intermediate filaments in the assembly and morphogenesis of Xenopus mesendoderm tissue at gastrulation.
Sonavane PR, Wang C, Dzamba B, Weber GF, Periasamy A, DeSimone DW.
???displayArticle.abstract???
The coordination of individual cell behaviors is a crucial step in the assembly and morphogenesis of tissues. Xenopus mesendoderm cells migrate collectively along a fibronectin (FN) substrate at gastrulation, but how the adhesive and mechanical forces required for these movements are generated and transmitted is unclear. Traction force microscopy (TFM) was used to establish that traction stresses are limited primarily to leading edge cells in mesendoderm explants, and that these forces are balanced by intercellular stresses in follower rows. This is further reflected in the morphology of these cells, with broad lamellipodial protrusions, mature focal adhesions and a gradient of activated Rac1 evident at the leading edge, while small protrusions, rapid turnover of immature focal adhesions and lack of a Rac1 activity gradient characterize cells in following rows. Depletion of keratin (krt8) with antisense morpholinos results in high traction stresses in follower row cells, misdirected protrusions and the formation of actin stress fibers anchored in streak-like focal adhesions. We propose that maintenance of mechanical integrity in the mesendoderm by keratin intermediate filaments is required to balance stresses within the tissue to regulate collective cell movements.
???displayArticle.pubmedLink??? 28982683
???displayArticle.pmcLink??? PMC5769636
???displayArticle.link??? Development
???displayArticle.grants??? [+]
R01 GM094793 NIGMS NIH HHS , R21 HD071136 NICHD NIH HHS , S10 RR025616 NCRR NIH HHS , R15 HD084254 NICHD NIH HHS
Species referenced: Xenopus
Genes referenced: bcr cad fas fn1 itga5 krt8 myl2 pxn rac1
GO keywords: gastrulation [+]
???displayArticle.morpholinos??? krt8.1 MO1
???attribute.lit??? ???displayArticles.show???
|
|
Fig. 1. Distribution of traction stresses in control and keratin morphant explants on FN substrates. (A,D) Representative traction stress maps for control (A) and krt8 morphant (D) mesendoderm explants. Arrows indicate the magnitudes and directions of traction stresses. The distance between white dotted lines, 50 μm, is approximately the width of one cell row. Green and yellow highlighted areas between vertical panels correspond to leading and second rows of cells, respectively. Heat maps were binned into 10-μm slices starting from the leading edge. (B,C,E,F) Average vector (B,E) and absolute (C,F) values of traction stresses for each 10 μm slice, plotted as kymographs. Kymographs of average vector values of traction stresses correspond to the heat maps of control (B) and krt8 morphants (E). Kymographs of average absolute values of traction stresses corresponding to the heat map of control (C) and krt8 morphants (F). (G,H) Comparisons of average vector (G) and absolute (H) values of traction stresses for two time-points from three separate control and krt8 morphant explants (data are mean±s.e.m., *P<0.05). Scale bars: 50 μm. |
|
|
Fig. 2. Mesendoderm cells organize into leader and follower cells with distinct protrusive morphologies. (A-F) Representative TIRF images of leading edge (A-C) and following row (D-F) cells: α5 integrin-EGFP (A,D); mCherry- LifeAct (B,E); merged images (C,F). (G) Quantification of filopodial lengths in leading edge and following row cells. Number of filopodia analyzed: leading edge=57; following row=88 (data are mean±s.e.m., ***P<0.001, expressed as dot plots). (H) Scanning electron micrograph of Xenopus mesendoderm, BCR-facing side. fr, following row; le, leading edge. (I,J) Magnified views of the boxes in H, showing lamellipodia of leading edge cells (I) and specialized filopodia in following row cells (J). (K) The number of times a cell protrusion changes direction over the course of 5 min. TIRF images of cells expressing membrane-EGFP were used to track individual protrusions (six to nine individual explants were imaged across two to three separate experiments; data are mean±s.e.m., ***P<0.001). (L-O) FRET microscopy of Rac1 activity in leading edge (L,M) and following row (N,O) cells on FN. Confocal images were taken 1 h after plating explants on FN: Turquoise-Rac1 (L,N); Rac1-PBD FRET efficiency (M,O) (15 individual explants were imaged across five separate experiments). (P) Graph showing the distribution of FRET efficiency within individual cells. Data are mean±s.e. m. (15 individual explants were imaged across five separate experiments; total numbers of individual cells analysed: leading edge=77; following row=37). Scale bars: 25 μm in C, F, H, L and N; 10 μm in I and J. |
|
|
Fig. 3. Focal adhesion dynamics and actin cytoskeleton are altered in krt8 morphant explants. (A,C,E,G) Representative TIRF images of mesendoderm explants expressing LifeAct- mCherry (red) and EGFP-paxillin (green). (B-Bâ²â²,D- Dâ²â²,F-Fâ²â²,H-Hâ²â²) Magnified views of the boxes in A, C, E and G, corresponding to merged (B,D,F,H) and separate LifeAct-mCherry (Bâ²,Dâ²,Fâ²,Hâ²) and EGFP- paxillin (Bâ²â²,Dâ²â²,Fâ²â²,Hâ²â²) channels. (I-K) Quantifications of FA area (I), FAs per cell (J) and distribution of FAs within cells (K), calculated from the first frames of nine movies for each condition (Movies 3-6) (nine individual explants per condition were imaged across three separate experiments; data are mean±s.e.m. *P<0.05; **P<0.01; ***P<0.001; ns, not significant). Scale bars: 25 μm in A, C, E and G; 10 μm in B, D, F and H. |
|
|
Fig. 4. Actin stress fibers predominate in mesendoderm explants from keratin morphant embryos. (A-H) Confocal projections of phalloidin-stained control (A-D) and krt8 morphant (E-H) explants on FN. Pseudocolors correspond to fluorescence intensity heat map. Collapsed Z-stack images of representative explants at low magnification (A,E), leading row lamellipodia (B,F), following row protrusions (C,G) and cell-cell junctions (D,H). Arrowheads in A and C indicate specialized filopodia; arrows indicate small protrusions. Dotted lines in D and H indicate borders between two cells (six individual explants per condition were imaged across two separate experiments). Scale bars: 25 μm in A, B, E and F; 10 μm in C, D, G and H. |
|
|
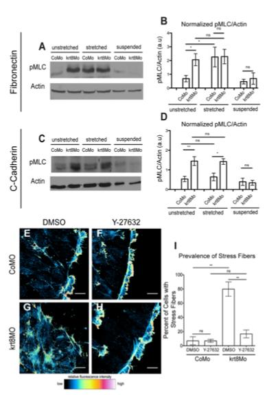
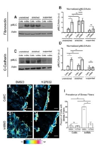
Fig. 5. pMLC is upregulated in keratin morphant mesendoderm. (A,C) Representative western blots of pMLC levels in control and krt8 morphant-dissociated mesendoderm cells. Silicone stretchers were coated with FN (A) or C-cad-FC (C). Following 1 h attachment, cells were subjected to 15 rounds of 10% cyclical stretch. Cell lysates were made immediately after stretching. Blots were then probed with antibodies against pMLC (S19) and actin. (B,D) Quantification of pMLC levels normalized to actin (n=5 for FN and n=4 for C-cad; data are mean±s.e.m. *P<0.05; **P<0.01; ns, not significant). (E-H) Confocal projections of phalloidin-stained explants on FN after 1 h treatment with Y27632 (10 μM) or DMSO. Pseudocolors correspond to the fluorescence intensity heat map. Control explant treated with DMSO (E) or 10 μM Y27632 (F); krt8 morphant explant treated with DMSO (G) or 10 μM Y27632 (H) (nine individual explants per condition were imaged across three separate experiments). (I) Percentage of cells with stress fibers in control and krt8 morphant explants treated with 10μM Y27632 or DMSO (number of cells counted: CoMO_DMSO=68, CoMO_Y27632=81, krt8MO_DMSO=59, krt8MO_Y27632=91; data are mean±s.e.m. **P<0.01; ns, not significant). Scale bars: 25 μm. |
|
|
Fig. 6. Mutual antagonism of Rac1 GTPase activity and keratin IFs in leading edge mesendoderm. (A-D) FRET analysis of Rac1 activation in control and krt8 morphant mesendoderm. Confocal FRET imaging 1 h after plating DMZ explants on FN. Control (A,B) and krt8 morphant (C,D) explants showing distribution of donor Turquoise-Rac1 (A,C) and Rac1-PBD FRET efficiency (B,D) (nine individual explants per condition were imaged across four separate experiments). (E) Graph showing the distribution of FRET efficiency within leading edge cells in control and krt8 morphant explants. Data are mean±s.e.m. (total number of cells analysed: CoMo=24; krt8MO=29). (F-K) Confocal images of photoactivation of Rac1 in dissociated mesendoderm cells expressing mCherry-PA-Rac1Q61L (red) and EGFP-krt8 (green) (F-H) or nonphotoactivatable mCherry-PA-Rac1C450A (red) and EGFP-krt8 (green) (I-K). Regions irradiated with a 456 nm wavelength laser are indicated (boxes in F-H and circles in I-K). Times following irradiation: t=1 min (F,I); t=2 min (G,J); t=3 min (H,K). (L) Intensity of EGFP-krt8 after activation of photoinducible Rac1 constructs (three cells were analyzed per condition; data are mean±s.e.m. *P<0.05; **P<0.01; ***P<0.001). Scale bars: 25 μm. |
|
|
Fig. 7. Summary of mesendoderm morphogenesis in a mid- gastrula stage Xenopus embryo. Center: Cut-away profile view of the boxed region from a bisected embryo (upper left; bc, blastocoel) showing the anterior progression of the mesendoderm and its spatial relationship to the BCR, fibrillar FN matrix, and the trailing mesoderm and endoderm. Lower left: Higher magnification view highlighting the leading edge mesendoderm cell with large forward protrusion ‘pulling’ on the overlying BCR. The FN matrix is remodeled as the leading edge passes over it. The rear of the leading edge cell is attached to follower row cells via a cadherin- containing adhesion complex that includes a basket-like arrangement of keratin filaments. Arrows indicate the balancing of forward traction stresses with intercellular stresses at the rear. Follower cells extend long specialized filopodia (cytonemes) into the cleft of Brachet, which is widened at this location by the failure of following row cells to adhere to the BCR. Lower right: En face view of mesendoderm highlighting the relationship of leading edge cells with their broad lamellipodia in contact with the BCR, to circumferentially arranged upper row cells with their stress fiber- like organization of actin filaments (see also Fig. S6). Upper row cells likely contribute to closure of the mesendoderm mantle by applying tangential stresses (black arrows) perpendicular to the radial stresses of the underlying leading row cells. Rac1 activity gradient (green shading) in leading edge cells is highest in the protrusions. |
|
|
Fig. S1: Preparation of ex vivo explants from live embryos. (A) Cartoon of a bisected stage 11 embryo and steps involved in preparing a Dorsal Marginal Zone (DMZ) explant. Red dashed lines indicate the region of excision. After excision, endoderm tissue adjoining the mesendoderm/mesoderm tissue is removed. The explant is then jackknifed open so that the region normally adjacent to the bcr is placed in contact with a FN coated coverslip. (B) Cartoon of a late stage 11 embryo with blastocoel roof removed to reveal mesendoderm cup. Red dashed line indicates the region of excision. In order to maintain proper orientation with respect to bcr and assembled FN, the donut explant is inverted and placed in contact with a FN coated coverslip. ‘d’ and ‘v’ indicate the dorsal and ventral sides of the donut respectively. |
|
|
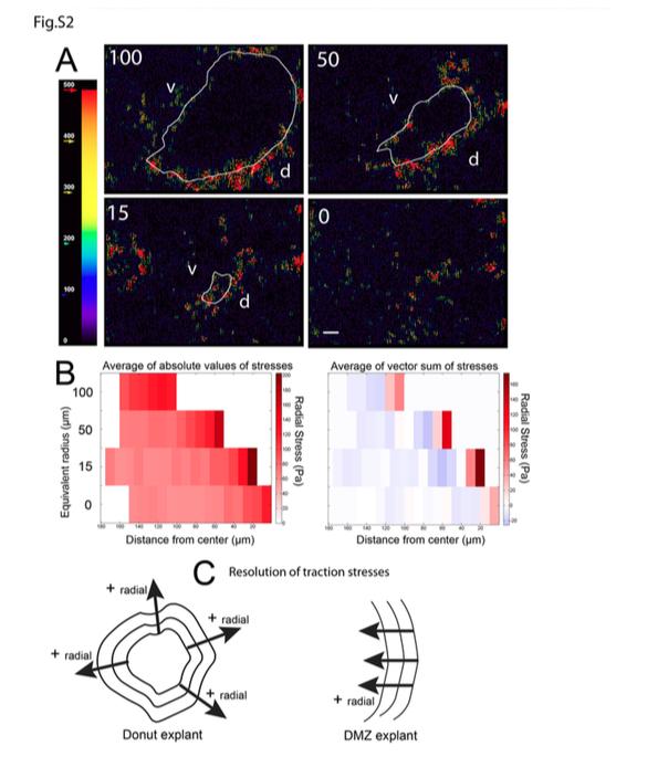
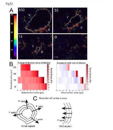
Fig. S2: Traction stresses concentrated at the leading of a donut explant gradually increase as the donut closes. (A) Representative traction stress maps of a control donut explant at four stages of closure. Arrows in the heat map indicate directions of force and are scaled and pseudocolored to indicate force magnitude. White lines on the maps correspond to the leading edge of the donut and show the progression of donut closure over time. Numbers on each panel indicate the equivalent radii of open area in center of the donut. Equivalent radii were derived from the area of the open center (Area=Πr2). ‘d’ and ‘v’ indicate the dorsal and ventral sides of the donut respectively. Scale bar =25μm. (B) Kymographs of average traction stress generated by mesendoderm cells during donut closure. The donut explant Development • Supplementary information Development 144: doi:10.1242/dev.155200: Supplementary information was divided into 10μm wide concentric contours from the leading edge and mean traction stresses within each 10μm region were calculated. The X-axis of the kymograph represents the distance from the donut center and the Y-axis represents equivalent radii of the donut explant. (C) Cartoon showing resolution of traction stresses in a donut and DMZ explant. For a donut explant, traction stresses perpendicular to the leading edge and opposite to the direction of migration were considered positive radial traction stresses. For a DMZ explant, traction stresses opposite to the direction of migration (left to right) were considered positive radial traction stresses. |
|
|
Fig. S3: Migration rates of mesendoderm tissue from control and krt8 morphant embryos. Positive values denote forward migration and negative values indicate leading edge retractions during the course of migration. Average rate of forward migration for Control Mo: 44.67± 5.077μm/hr and Xck Mo: 19.73± 7.561 μm/hr, * p<0.05. Velocities were calculated from two time points from three separate control and krt8 morphant explants. |
|
|
Fig. S4: Following row cells can reorganize to form leading edge cells. (A) Mesendoderm explant expressing EGFP-paxillin (Green) and LifeAct-mCherry (Red) plated on FN and imaged after one hour using TIRF microscopy. The leading edge of the explant was excised with an eyebrow knife and the explant was allowed to heal for one hour. (B) Following healing, the explant was further imaged (Representative of 4 individual explants across 2 separate experiments). Scale bar=25um (A and B). |
|
|
Fig. S5: Acrylamide treatment of mesendoderm explants leads to rearrangement of actin cytoskeleton. (A-C) Confocal projections of fixed and phalloidin stained mesendoderm explants on FN substrates after treatment with acrylamide at the concentrations indicated (B and C). Pseudocolors correspond to the fluorescence intensity heat map (Representative of 9 individual explants per condition imaged across 3 separate experiments). Scale bar=25um (A-C). |
|
|
Fig. S6: Mesendoderm Cell morphology on FN and C-cad-FC substrates. (A-B) Representative images of dissociated mesendoderm cells plated on plastic dishes coated with (A) 10μg/ml FN and (B) 5μg/ml C-Cad-FC. After 1 hour, many of these cells have made contact and form small clusters. The morphology of these cells is similar to that observed on stretchable silicon substrates (e.g., Fig. 5A-D) but images of cells on coated plastic substrates are shown here because of the better optical quality. Protrusions are indicated by arrows. Scale bar=50um (A-B). |
|
|
Fig. S7: (A) Cartoon of the organization of mesendoderm cell rows during gastrulation. Perspective of panels B and C are indicated by the eye. The leading row (lr) and following row (fr) cells are in contact with the bcr and fibronectin matrix whereas the upper following rows (ufr) of cells are only in contact with one another. Cells are numbered with respect to their position away from the free edge. (e.g. fr1, ufr2). (B) Scanning electron micrograph of mesendoderm and blastocoel roof tissue excised from a fixed stage 12 embryo. Upper following row cells (yellow) extend protrusions onto the leading row (orange) cells beneath. Scale bar =10μm. (C) Projection of confocal z-sections of stage 12 mesendoderm and blastocoel roof tissue immunostained with antibodies to FN (green) and beta-catenin (magenta). Actin (white) was visualized using phalloidin. Green arrows indicate circumferential forces. ufr, upper following row; lr, leading row; bcr, blastocoel roof. Scale bar=20 μm |
References [+] :
Beningo,
Nascent focal adhesions are responsible for the generation of strong propulsive forces in migrating fibroblasts.
2001, Pubmed
Beningo, Nascent focal adhesions are responsible for the generation of strong propulsive forces in migrating fibroblasts. 2001, Pubmed
Bischoff, Cytonemes are required for the establishment of a normal Hedgehog morphogen gradient in Drosophila epithelia. 2013, Pubmed
Bjerke, FAK is required for tension-dependent organization of collective cell movements in Xenopus mesendoderm. 2014, Pubmed , Xenbase
Borghi, Regulation of cell motile behavior by crosstalk between cadherin- and integrin-mediated adhesions. 2010, Pubmed
Boucaut, Fibronectin-rich fibrillar extracellular matrix controls cell migration during amphibian gastrulation. 1990, Pubmed , Xenbase
Brugués, Forces driving epithelial wound healing. 2014, Pubmed
Butler, Traction fields, moments, and strain energy that cells exert on their surroundings. 2002, Pubmed
Cai, Mechanical feedback through E-cadherin promotes direction sensing during collective cell migration. 2014, Pubmed
Caussinus, Tip-cell migration controls stalk-cell intercalation during Drosophila tracheal tube elongation. 2008, Pubmed
Cavey, Molecular bases of cell-cell junctions stability and dynamics. 2009, Pubmed
Chen, Intensity range based quantitative FRET data analysis to localize protein molecules in live cell nuclei. 2006, Pubmed
Cheung, Collective invasion in breast cancer requires a conserved basal epithelial program. 2013, Pubmed
Cheung, Polyclonal breast cancer metastases arise from collective dissemination of keratin 14-expressing tumor cell clusters. 2016, Pubmed
Choi, Actin and alpha-actinin orchestrate the assembly and maturation of nascent adhesions in a myosin II motor-independent manner. 2008, Pubmed
Chrzanowska-Wodnicka, Rho-stimulated contractility drives the formation of stress fibers and focal adhesions. 1996, Pubmed
Clark, Myosin II and mechanotransduction: a balancing act. 2007, Pubmed
Clarke, Cytokeratin intermediate filament organisation and dynamics in the vegetal cortex of living Xenopus laevis oocytes and eggs. 2003, Pubmed , Xenbase
Collins, Running with neighbors: coordinating cell migration and cell-cell adhesion. 2015, Pubmed
Coulombe, A function for keratins and a common thread among different types of epidermolysis bullosa simplex diseases. 1991, Pubmed
Dalle Nogare, Leading and trailing cells cooperate in collective migration of the zebrafish posterior lateral line primordium. 2014, Pubmed
Danilchik, Blastocoel-spanning filopodia in cleavage-stage Xenopus laevis: Potential roles in morphogen distribution and detection. 2013, Pubmed , Xenbase
Das, A molecular mechanotransduction pathway regulates collective migration of epithelial cells. 2015, Pubmed
Davidson, Mesendoderm extension and mantle closure in Xenopus laevis gastrulation: combined roles for integrin alpha(5)beta(1), fibronectin, and tissue geometry. 2002, Pubmed , Xenbase
Davidson, Assembly and remodeling of the fibrillar fibronectin extracellular matrix during gastrulation and neurulation in Xenopus laevis. 2004, Pubmed , Xenbase
Del Pozo, Integrins regulate GTP-Rac localized effector interactions through dissociation of Rho-GDI. 2002, Pubmed
Dimitriadis, Determination of elastic moduli of thin layers of soft material using the atomic force microscope. 2002, Pubmed
Dumortier, Collective mesendoderm migration relies on an intrinsic directionality signal transmitted through cell contacts. 2012, Pubmed
du Roure, Force mapping in epithelial cell migration. 2005, Pubmed
Eckert, Acrylamide treatment of PtK1 cells causes dephosphorylation of keratin polypeptides. 1988, Pubmed
Even-Ram, Myosin IIA regulates cell motility and actomyosin-microtubule crosstalk. 2007, Pubmed
Farooqui, Multiple rows of cells behind an epithelial wound edge extend cryptic lamellipodia to collectively drive cell-sheet movement. 2005, Pubmed
Franz, Cloning of cDNA and amino acid sequence of a cytokeratin expressed in oocytes of Xenopus laevis. 1986, Pubmed , Xenbase
Franz, Intermediate-size filaments in a germ cell: Expression of cytokeratins in oocytes and eggs of the frog Xenopus. 1983, Pubmed , Xenbase
Friedl, Collective cell migration in morphogenesis, regeneration and cancer. 2009, Pubmed
Fujiwara, Interplay between Solo and keratin filaments is crucial for mechanical force-induced stress fiber reinforcement. 2016, Pubmed
Gaggioli, Fibroblast-led collective invasion of carcinoma cells with differing roles for RhoGTPases in leading and following cells. 2007, Pubmed
Galbraith, Forces on adhesive contacts affect cell function. 1998, Pubmed
Haas, Chemokine signaling mediates self-organizing tissue migration in the zebrafish lateral line. 2006, Pubmed
Heisenberg, Forces in tissue morphogenesis and patterning. 2013, Pubmed
Helfand, Vimentin organization modulates the formation of lamellipodia. 2011, Pubmed
Hodgson, Biosensors for characterizing the dynamics of rho family GTPases in living cells. 2010, Pubmed
Huen, Intermediate filament-membrane attachments function synergistically with actin-dependent contacts to regulate intercellular adhesive strength. 2002, Pubmed
Inaki, Effective guidance of collective migration based on differences in cell states. 2012, Pubmed
Jiu, Vimentin intermediate filaments control actin stress fiber assembly through GEF-H1 and RhoA. 2017, Pubmed
Klymkowsky, Evidence that the deep keratin filament systems of the Xenopus embryo act to ensure normal gastrulation. 1992, Pubmed , Xenbase
Kröger, Keratins control intercellular adhesion involving PKC-α-mediated desmoplakin phosphorylation. 2013, Pubmed
Lauffenburger, Cell migration: a physically integrated molecular process. 1996, Pubmed
Machacek, Coordination of Rho GTPase activities during cell protrusion. 2009, Pubmed
Malet-Engra, Collective cell motility promotes chemotactic prowess and resistance to chemorepulsion. 2015, Pubmed
Mammoto, Mechanobiology and developmental control. 2013, Pubmed
Mayor, The front and rear of collective cell migration. 2016, Pubmed
Mertz, Cadherin-based intercellular adhesions organize epithelial cell-matrix traction forces. 2013, Pubmed
Miller, The interplay between cell signalling and mechanics in developmental processes. 2013, Pubmed
Moosmann, X-ray phase-contrast in vivo microtomography probes new aspects of Xenopus gastrulation. 2013, Pubmed , Xenbase
Nobes, Rho GTPases control polarity, protrusion, and adhesion during cell movement. 1999, Pubmed
Osmanagic-Myers, Plectin-controlled keratin cytoarchitecture affects MAP kinases involved in cellular stress response and migration. 2006, Pubmed
Pasapera, Myosin II activity regulates vinculin recruitment to focal adhesions through FAK-mediated paxillin phosphorylation. 2010, Pubmed
Pfister, Molecular model for force production and transmission during vertebrate gastrulation. 2016, Pubmed , Xenbase
Plotnikov, Force fluctuations within focal adhesions mediate ECM-rigidity sensing to guide directed cell migration. 2012, Pubmed
Plouhinec, Chordin forms a self-organizing morphogen gradient in the extracellular space between ectoderm and mesoderm in the Xenopus embryo. 2013, Pubmed , Xenbase
Rajagopalan, Direct comparison of the spread area, contractility, and migration of balb/c 3T3 fibroblasts adhered to fibronectin- and RGD-modified substrata. 2004, Pubmed
Ramms, Keratins as the main component for the mechanical integrity of keratinocytes. 2013, Pubmed
Rausch, Polarizing cytoskeletal tension to induce leader cell formation during collective cell migration. 2013, Pubmed
Reffay, Interplay of RhoA and mechanical forces in collective cell migration driven by leader cells. 2014, Pubmed
Ridley, The small GTP-binding protein rac regulates growth factor-induced membrane ruffling. 1992, Pubmed
Ridley, Rho GTPase signalling in cell migration. 2015, Pubmed
Riedl, Lifeact: a versatile marker to visualize F-actin. 2008, Pubmed
Roca-Cusachs, Integrin-dependent force transmission to the extracellular matrix by α-actinin triggers adhesion maturation. 2013, Pubmed
Roy, Cytoneme-mediated contact-dependent transport of the Drosophila decapentaplegic signaling protein. 2014, Pubmed
Smith, PDGF-A interactions with fibronectin reveal a critical role for heparan sulfate in directed cell migration during Xenopus gastrulation. 2009, Pubmed , Xenbase
Smith, Force-induced unfolding of fibronectin in the extracellular matrix of living cells. 2007, Pubmed
Stanganello, Role of cytonemes in Wnt transport. 2016, Pubmed
Sumigray, Cell-cell adhesions and cell contractility are upregulated upon desmosome disruption. 2014, Pubmed
Tambe, Collective cell guidance by cooperative intercellular forces. 2011, Pubmed
Theveneau, Collective chemotaxis requires contact-dependent cell polarity. 2010, Pubmed , Xenbase
Tse, Mechanical compression drives cancer cells toward invasive phenotype. 2012, Pubmed
Tseng, Spatial organization of the extracellular matrix regulates cell-cell junction positioning. 2012, Pubmed
Turner, Paxillin and focal adhesion signalling. 2000, Pubmed
Valgeirsdóttir, PDGF induces reorganization of vimentin filaments. 1998, Pubmed
Vicente-Manzanares, Non-muscle myosin II takes centre stage in cell adhesion and migration. 2009, Pubmed
Wang, Light-mediated activation reveals a key role for Rac in collective guidance of cell movement in vivo. 2010, Pubmed
Webb, FAK-Src signalling through paxillin, ERK and MLCK regulates adhesion disassembly. 2004, Pubmed
Weber, A mechanoresponsive cadherin-keratin complex directs polarized protrusive behavior and collective cell migration. 2012, Pubmed , Xenbase
Winklbauer, Motile behavior and protrusive activity of migratory mesoderm cells from the Xenopus gastrula. 1992, Pubmed , Xenbase
Winklbauer, Directional mesoderm cell migration in the Xenopus gastrula. 1991, Pubmed , Xenbase
Wolf, Multi-step pericellular proteolysis controls the transition from individual to collective cancer cell invasion. 2007, Pubmed
Wozniak, Mechanotransduction in development: a growing role for contractility. 2009, Pubmed
Wu, A genetically encoded photoactivatable Rac controls the motility of living cells. 2009, Pubmed
Yamada, Localized zones of Rho and Rac activities drive initiation and expansion of epithelial cell-cell adhesion. 2007, Pubmed
Yamaguchi, Leader cells regulate collective cell migration via Rac activation in the downstream signaling of integrin β1 and PI3K. 2015, Pubmed
Yonemura, Cell-to-cell adherens junction formation and actin filament organization: similarities and differences between non-polarized fibroblasts and polarized epithelial cells. 1995, Pubmed
