Click here to close
Hello! We notice that you are using Internet Explorer, which is not supported by Xenbase and may cause the site to display incorrectly.
We suggest using a current version of Chrome,
FireFox, or Safari.
PLoS One
2013 Jan 01;81:e55243. doi: 10.1371/journal.pone.0055243.
Show Gene links
Show Anatomy links
FAS-dependent cell death in α-synuclein transgenic oligodendrocyte models of multiple system atrophy.
Kragh CL, Fillon G, Gysbers A, Hansen HD, Neumann M, Richter-Landsberg C, Haass C, Zalc B, Lubetzki C, Gai WP, Halliday GM, Kahle PJ, Jensen PH.
???displayArticle.abstract???
Multiple system atrophy is a parkinsonian neurodegenerative disorder. It is cytopathologically characterized by accumulation of the protein p25α in cell bodies of oligodendrocytes followed by accumulation of aggregated α-synuclein in so-called glial cytoplasmic inclusions. p25α is a stimulator of α-synuclein aggregation, and coexpression of α-synuclein and p25α in the oligodendroglial OLN-t40-AS cell line causes α-synuclein aggregate-dependent toxicity. In this study, we investigated whether the FAS system is involved in α-synuclein aggregate dependent degeneration in oligodendrocytes and may play a role in multiple system atrophy. Using rat oligodendroglial OLN-t40-AS cells we demonstrate that the cytotoxicity caused by coexpressing α-synuclein and p25α relies on stimulation of the death domain receptor FAS and caspase-8 activation. Using primary oligodendrocytes derived from PLP-α-synuclein transgenic mice we demonstrate that they exist in a sensitized state expressing pro-apoptotic FAS receptor, which makes them sensitive to FAS ligand-mediated apoptosis. Immunoblot analysis shows an increase in FAS in brain extracts from multiple system atrophy cases. Immunohistochemical analysis demonstrated enhanced FAS expression in multiple system atrophy brains notably in oligodendrocytes harboring the earliest stages of glial cytoplasmic inclusion formation. Oligodendroglial FAS expression is an early hallmark of oligodendroglial pathology in multiple system atrophy that mechanistically may be coupled to α-synuclein dependent degeneration and thus represent a potential target for protective intervention.
???displayArticle.pubmedLink???
23372841 ???displayArticle.pmcLink???PMC3555893 ???displayArticle.link???PLoS One ???displayArticle.grants???[+]
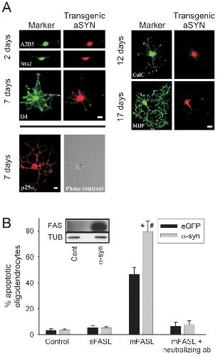
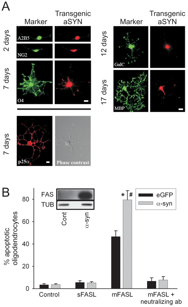
Figure 2. α-synuclein expressing oligodendrocytes are sensitized to FAS-dependent toxicity.A,
In vitro differentiation of (PLP)-α-syn tg oligodendrocytes. Oligodendrocyte progenitor cells were isolated from tg mouse forebrains and cultured for the indicated times. Cells were fixed for double-label immunostaining with antibodies against A2B5, NG2, O4, GalC and MBP (green; left panels) as well as monoclonal 15G7 against human α-syn (red; right panels). Differentiated cells (7 DIV) were immunostained with an antibody against p25α and visualized by phase contrast microscopy. Scale bars, 10 µm. B, Human α-syn and eGFP tg oligodendrocytes were treated for 24 h with DMSO (control), sFASL, mFASL or preincubated for 30 min with FAS-blocking antibody before challenge with mFASL. Cells were fixed and labeled with O4 and Hoechst. mFASL treatment induced oligodendrocyte cell death as determined by apoptotic nuclei with α-syn oligodendrocytes being significantly more sensitive to FAS mediated cell death than eGFP oligodendrocytes. Data represent mean ± SEM of total tg oligodendrocytes from three independent experiments. Student t test (nâ=â3): *p<0.0001 compared with untreated cultures; #p<0.001 compared with eGFP tg cultures exposed to the same challenge. Western blots prepared from lysates of wild-type and α-syn tg oligodendrocyte cultures were sequentially probed with monoclonal anti-FAS and anti-α-tubulin antibodies (insert).
Figure 3. FAS is upregulated in human MSA brain.A,
B, Immunohistochemical staining for FAS in normal controls. In normal controls there were only occasional FAS-positive cells shown here in (A) the inferior temporal cortical white matter and (B) grey matter. Insert in (A) shows a FAS-positive cell resembling a microglia. CâH, Immunohistochemical staining for FAS in MSA cases. MSA tissue contained numerous FAS-positive glial cells shown here in the inferior temporal cortical (C) white matter and (D) grey matter. Arrows indicate FAS-positive oligodendrocytes, and arrowheads indicate FAS-positive astrocytes or microglia. Inserts in (C) and (D) shows enlarged view of boxed regions showing FAS-positive oligodendrocytes (judged by their nuclear morphology). The oligodendrocyte in (D) contains an inclusion. E, FAS-positive glial cells in the cerebellar white matter. Boxed region in (E) is enlarged in (F) showing oligodendrocytes. G, FAS-positive cells in the pons. Arrow indicates a FAS-positive glial cell resembling a GCI-bearing oligodendrocyte. Arrowheads indicate FAS-positive astrocytes and microglia. Boxed region in (G) is enlarged in (H). I, Braintissue (precentral gyrus white matter) from human MSA (nâ=â8) and control cases (nâ=â10) was sequentially extracted for TBS and SDS soluble proteins and the SDS soluble fraction were used for further analysis. Four MSA and four control cases are shown. Proteins (20 μg) were resolved by SDS-PAGE and analyzed by immunoblotting using antibodies against α-syn, p25α and FAS. Actin was included as a loading control. The molecular sizes (kDa) of the presented bands are indicated to the left. There was a significant increase in SDS-soluble FAS protein in MSA cases compared to controls (pâ=â0.043).
Figure 4. FAS colocalizes with p25α and α-synuclein in human MSA brain.Double labeling immunofluorescence using FAS (red) and p25α (green) antibodies (A–F) and FAS (red) and α-syn (green) antibodies (G–L) in putamen of an MSA case. Protein colocalization is shown as yellow in merged images (C, F, I, L). A–C, Identification of p25α-positive/FAS-negative GCIs (arrows) in oligodendroglia. D–F, Colocalization of FAS and p25α within GCI-like structures but not in small punctate cytoplasmic granules. G–L, FAS and α-syn colocalized in 4% of the GCIs (J–L) but the majority of α-syn-positive GCIs did not colocalize FAS (G–I, arrows indicate α-syn-positive/FAS-negative inclusions).
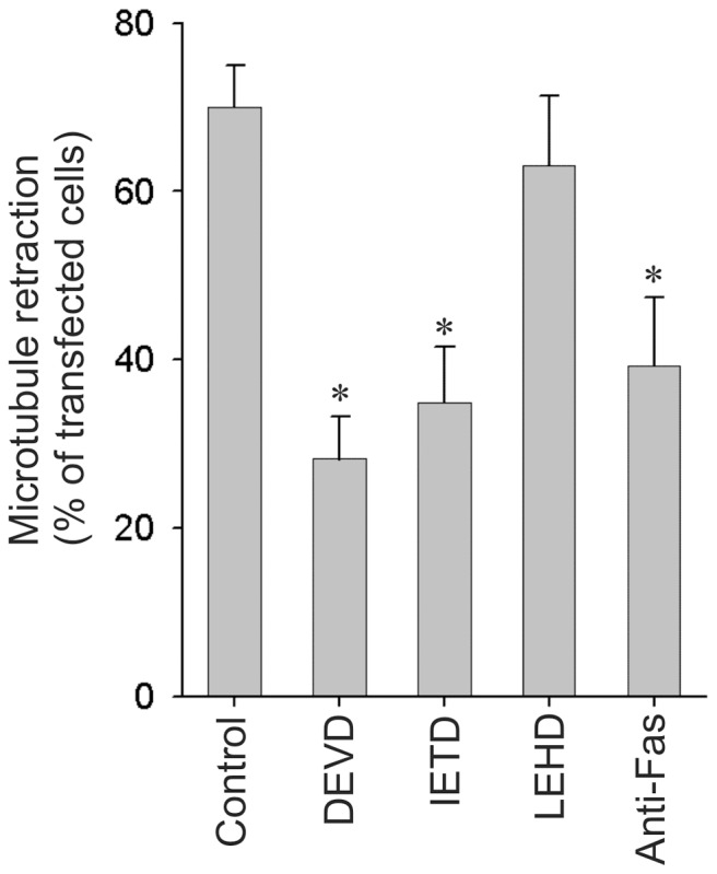
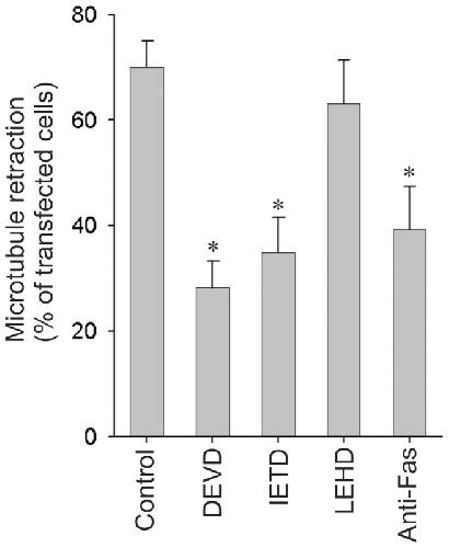
Figure 1. α-synuclein dependent degeneration in OLN-93 cells requires FAS signaling and caspase-8 activation.OLN-t40-AS cells stably expressing human α-syn were treated with peptide aldehyde inhibitors (20 µM) against caspase-3 (Ac-DEVD-CHO), caspase-8 (Ac-IETD-CHO), caspase-9 (Ac-LEHD-CHO) and FAS-blocking antibody (ZB4) (1 µg/ml) 1 h prior to transfection with p25α. MT retraction was quantified my immunofluorescence microscopy 24 h after transfection. Bars represent the mean ± standard error of mean (SEM) from three independent experiments. Inhibition of caspase-3, caspase-8 and FAS but not caspase-9 caused a significant reduction in MT retraction as compared with the control cells (p<0.05 with respect to untreated cells).
Ackery,
Inhibition of Fas-mediated apoptosis through administration of soluble Fas receptor improves functional outcome and reduces posttraumatic axonal degeneration after acute spinal cord injury.
2006, Pubmed
Ackery,
Inhibition of Fas-mediated apoptosis through administration of soluble Fas receptor improves functional outcome and reduces posttraumatic axonal degeneration after acute spinal cord injury.
2006,
Pubmed Ahmed,
Identification and quantification of oligodendrocyte precursor cells in multiple system atrophy, progressive supranuclear palsy and Parkinson's disease.
2013,
Pubmed Arima,
Immunoelectron-microscopic demonstration of NACP/alpha-synuclein-epitopes on the filamentous component of Lewy bodies in Parkinson's disease and in dementia with Lewy bodies.
1998,
Pubmed Choi,
Fas ligand/Fas system in the brain: regulator of immune and apoptotic responses.
2004,
Pubmed Chowdhury,
Current concepts in apoptosis: the physiological suicide program revisited.
2006,
Pubmed D'Souza,
Multiple sclerosis: Fas signaling in oligodendrocyte cell death.
1996,
Pubmed Goldbaum,
The expression of tubulin polymerization promoting protein TPPP/p25alpha is developmentally regulated in cultured rat brain oligodendrocytes and affected by proteolytic stress.
2008,
Pubmed Hövelmeyer,
Apoptosis of oligodendrocytes via Fas and TNF-R1 is a key event in the induction of experimental autoimmune encephalomyelitis.
2005,
Pubmed Imamura,
Fas ligand induces cell-autonomous NF-kappaB activation and interleukin-8 production by a mechanism distinct from that of tumor necrosis factor-alpha.
2004,
Pubmed Jodo,
Apoptosis-inducing membrane vesicles. A novel agent with unique properties.
2001,
Pubmed Kahle,
Hyperphosphorylation and insolubility of alpha-synuclein in transgenic mouse oligodendrocytes.
2002,
Pubmed Kahle,
Structure/function of alpha-synuclein in health and disease: rational development of animal models for Parkinson's and related diseases.
2002,
Pubmed Kahle,
Subcellular localization of wild-type and Parkinson's disease-associated mutant alpha -synuclein in human and transgenic mouse brain.
2000,
Pubmed Kholodilov,
Increased expression of rat synuclein in the substantia nigra pars compacta identified by mRNA differential display in a model of developmental target injury.
1999,
Pubmed Kovács,
The brain-specific protein TPPP/p25 in pathological protein deposits of neurodegenerative diseases.
2007,
Pubmed Kragh,
Alpha-synuclein aggregation and Ser-129 phosphorylation-dependent cell death in oligodendroglial cells.
2009,
Pubmed Lantos,
The definition of multiple system atrophy: a review of recent developments.
1998,
Pubmed Lehotzky,
Tubulin polymerization-promoting protein (TPPP/p25) is critical for oligodendrocyte differentiation.
2010,
Pubmed Lindersson,
p25alpha Stimulates alpha-synuclein aggregation and is co-localized with aggregated alpha-synuclein in alpha-synucleinopathies.
2005,
Pubmed Lubetzki,
Morphological, biochemical, and functional characterization of bulk isolated glial progenitor cells.
1991,
Pubmed Muzio,
Signalling by proteolysis: death receptors induce apoptosis.
1998,
Pubmed Nakayama,
Microtubule depolymerization suppresses alpha-synuclein accumulation in a mouse model of multiple system atrophy.
2009,
Pubmed O'Sullivan,
Clinical outcomes of progressive supranuclear palsy and multiple system atrophy.
2008,
Pubmed Richter-Landsberg,
OLN-93: a new permanent oligodendroglia cell line derived from primary rat brain glial cultures.
1996,
Pubmed Robins-Steele,
The delayed post-injury administration of soluble fas receptor attenuates post-traumatic neural degeneration and enhances functional recovery after traumatic cervical spinal cord injury.
2012,
Pubmed Schneider,
Conversion of membrane-bound Fas(CD95) ligand to its soluble form is associated with downregulation of its proapoptotic activity and loss of liver toxicity.
1998,
Pubmed Shults,
Neurological and neurodegenerative alterations in a transgenic mouse model expressing human alpha-synuclein under oligodendrocyte promoter: implications for multiple system atrophy.
2005,
Pubmed Skjoerringe,
P25alpha/Tubulin polymerization promoting protein expression by myelinating oligodendrocytes of the developing rat brain.
2006,
Pubmed Song,
p25alpha relocalizes in oligodendroglia from myelin to cytoplasmic inclusions in multiple system atrophy.
2007,
Pubmed Stefanova,
Oxidative stress in transgenic mice with oligodendroglial alpha-synuclein overexpression replicates the characteristic neuropathology of multiple system atrophy.
2005,
Pubmed Stemberger,
Targeted overexpression of human alpha-synuclein in oligodendroglia induces lesions linked to MSA-like progressive autonomic failure.
2010,
Pubmed Strasser,
The many roles of FAS receptor signaling in the immune system.
2009,
Pubmed Tong,
Brain alpha-synuclein accumulation in multiple system atrophy, Parkinson's disease and progressive supranuclear palsy: a comparative investigation.
2010,
Pubmed Tu,
Glial cytoplasmic inclusions in white matter oligodendrocytes of multiple system atrophy brains contain insoluble alpha-synuclein.
1998,
Pubmed Ubhi,
Neurodegeneration in a transgenic mouse model of multiple system atrophy is associated with altered expression of oligodendroglial-derived neurotrophic factors.
2010,
Pubmed Ubhi,
Mitochondrial inhibitor 3-nitroproprionic acid enhances oxidative modification of alpha-synuclein in a transgenic mouse model of multiple system atrophy.
2009,
Pubmed Wakabayashi,
Alpha-synuclein immunoreactivity in glial cytoplasmic inclusions in multiple system atrophy.
1998,
Pubmed Wakabayashi,
Cellular pathology in multiple system atrophy.
2006,
Pubmed Yazawa,
Mouse model of multiple system atrophy alpha-synuclein expression in oligodendrocytes causes glial and neuronal degeneration.
2005,
Pubmed Yoshida,
Multiple system atrophy: alpha-synuclein and neuronal degeneration.
2007,
Pubmed