XB-ART-54004
Mol Biol Cell
2017 Nov 01;2822:2998-3012. doi: 10.1091/mbc.E17-07-0448.
Show Gene links
Show Anatomy links
MTBP, the partner of Treslin, contains a novel DNA-binding domain that is essential for proper initiation of DNA replication.
???displayArticle.abstract???
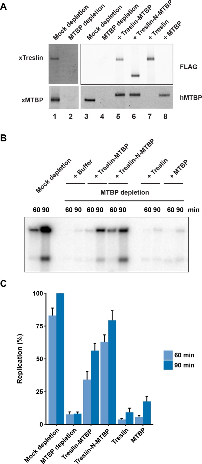
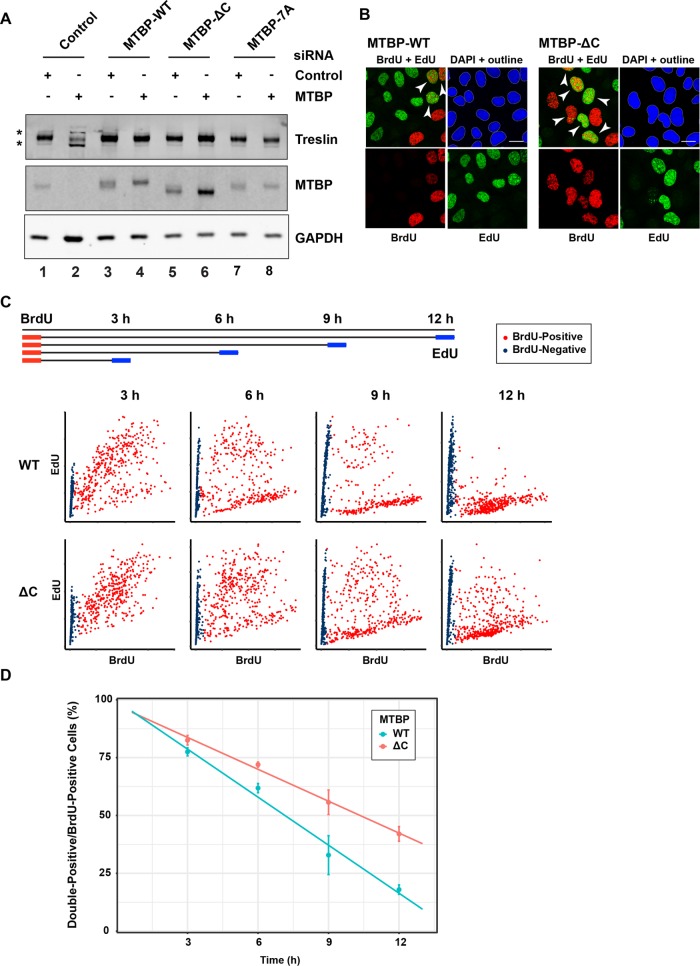
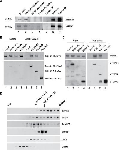
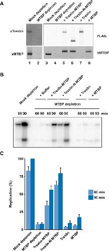
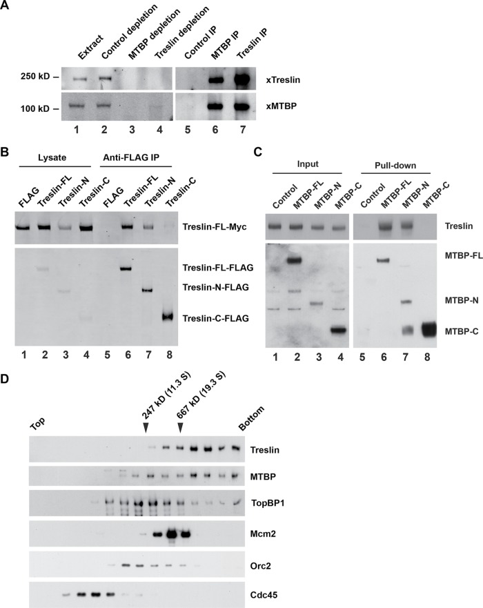
Treslin, which is essential for incorporation of Cdc45 into the replicative helicase, possesses a partner called MTBP (Mdm2-binding protein). We have analyzed Xenopus and human MTBP to assess its role in DNA replication. Depletion of MTBP from Xenopus egg extracts, which also removes Treslin, abolishes DNA replication. These extracts be can rescued with recombinant Treslin-MTBP but not Treslin or MTBP alone. Thus, Treslin-MTBP is collectively necessary for replication. We have identified a C-terminal region of MTBP (the CTM domain) that binds efficiently to both double-stranded DNA and G-quadruplex (G4) DNA. This domain also exhibits homology with budding yeast Sld7. Mutants of MTBP without a functional CTM domain are defective for DNA replication in Xenopus egg extracts. These mutants display an impaired localization to chromatin and the inability to support loading of Cdc45. Human cells harboring such a mutant also display severe S-phase defects. Thus, the CTM domain of MTBP plays a critical role in localizing Treslin-MTBP to the replication apparatus for initiation.
???displayArticle.pubmedLink??? 28877985
???displayArticle.pmcLink??? PMC5662258
???displayArticle.link??? Mol Biol Cell
???displayArticle.grants??? [+]
Species referenced: Xenopus laevis
Genes referenced: c8h6orf47 cat cdc45 mcm2 mtbp myc orc2 ticrr topbp1
GO keywords: double-stranded DNA binding [+]
???displayArticle.antibodies??? H3f3a Ab33 Mcm2 Ab3 Mtbp Ab1
???attribute.lit??? ???displayArticles.show???
References [+] :
Aladjem,
Order from clutter: selective interactions at mammalian replication origins.
2017, Pubmed
Aladjem, Order from clutter: selective interactions at mammalian replication origins. 2017, Pubmed
Arias, Initiation of DNA replication in Xenopus egg extracts. 2004, Pubmed , Xenbase
Boos, Identification of a heteromeric complex that promotes DNA replication origin firing in human cells. 2013, Pubmed
Boos, Regulation of DNA replication through Sld3-Dpb11 interaction is conserved from yeast to humans. 2011, Pubmed
Bugaut, Understanding the stability of DNA G-quadruplex units in long human telomeric strands. 2015, Pubmed
Capra, Predicting functionally important residues from sequence conservation. 2007, Pubmed
Fisher, Chromatin states in pluripotent, differentiated, and reprogrammed cells. 2011, Pubmed
Fragkos, DNA replication origin activation in space and time. 2015, Pubmed
Guo, Interaction of Chk1 with Treslin negatively regulates the initiation of chromosomal DNA replication. 2015, Pubmed , Xenbase
Hänsel-Hertsch, DNA G-quadruplexes in the human genome: detection, functions and therapeutic potential. 2017, Pubmed
Hoshina, Human origin recognition complex binds preferentially to G-quadruplex-preferable RNA and single-stranded DNA. 2013, Pubmed , Xenbase
Hu, The N-end rule pathway is a sensor of heme. 2008, Pubmed
Itou, The quaternary structure of the eukaryotic DNA replication proteins Sld7 and Sld3. 2015, Pubmed
Kaykov, Molecular Combing of Single DNA Molecules on the 10 Megabase Scale. 2016, Pubmed
Kim, Protein structure prediction and analysis using the Robetta server. 2004, Pubmed
Kumagai, Treslin collaborates with TopBP1 in triggering the initiation of DNA replication. 2010, Pubmed , Xenbase
Kumagai, The Xenopus Chk1 protein kinase mediates a caffeine-sensitive pathway of checkpoint control in cell-free extracts. 1998, Pubmed , Xenbase
Kumagai, Direct regulation of Treslin by cyclin-dependent kinase is essential for the onset of DNA replication. 2011, Pubmed , Xenbase
Labib, How do Cdc7 and cyclin-dependent kinases trigger the initiation of chromosome replication in eukaryotic cells? 2010, Pubmed
Lamprecht, CellProfiler: free, versatile software for automated biological image analysis. 2007, Pubmed
Lebofsky, DNA replication in nucleus-free Xenopus egg extracts. 2009, Pubmed , Xenbase
Letessier, Cell-type-specific replication initiation programs set fragility of the FRA3B fragile site. 2011, Pubmed
Lowary, New DNA sequence rules for high affinity binding to histone octamer and sequence-directed nucleosome positioning. 1998, Pubmed
Malecki, Leukemia-associated mutations within the NOTCH1 heterodimerization domain fall into at least two distinct mechanistic classes. 2006, Pubmed
Matsuno, The N-terminal noncatalytic region of Xenopus RecQ4 is required for chromatin binding of DNA polymerase alpha in the initiation of DNA replication. 2006, Pubmed , Xenbase
Mimura, Central role for cdc45 in establishing an initiation complex of DNA replication in Xenopus egg extracts. 2000, Pubmed , Xenbase
Mimura, Xenopus Cdc45-dependent loading of DNA polymerase alpha onto chromatin under the control of S-phase Cdk. 1998, Pubmed , Xenbase
Miotto, Selectivity of ORC binding sites and the relation to replication timing, fragile sites, and deletions in cancers. 2016, Pubmed
Mukundan, HIV-1 integrase inhibitor T30177 forms a stacked dimeric G-quadruplex structure containing bulges. 2011, Pubmed
Parker, Mechanisms and regulation of DNA replication initiation in eukaryotes. 2017, Pubmed
Petermann, Chk1 promotes replication fork progression by controlling replication initiation. 2010, Pubmed
Pettersen, UCSF Chimera--a visualization system for exploratory research and analysis. 2004, Pubmed
Prioleau, DNA replication origins-where do we begin? 2016, Pubmed
Rando, Suppression of human immunodeficiency virus type 1 activity in vitro by oligonucleotides which form intramolecular tetrads. 1995, Pubmed
Salic, A chemical method for fast and sensitive detection of DNA synthesis in vivo. 2008, Pubmed
Sanchez-Pulido, Homology explains the functional similarities of Treslin/Ticrr and Sld3. 2010, Pubmed
Sangrithi, Initiation of DNA replication requires the RECQL4 protein mutated in Rothmund-Thomson syndrome. 2005, Pubmed , Xenbase
Sansam, A vertebrate gene, ticrr, is an essential checkpoint and replication regulator. 2010, Pubmed
Siddiqui, Regulating DNA replication in eukarya. 2013, Pubmed
Siddiqui-Jain, Direct evidence for a G-quadruplex in a promoter region and its targeting with a small molecule to repress c-MYC transcription. 2002, Pubmed
Song, High-resolution comparative modeling with RosettaCM. 2013, Pubmed
Tanaka, Helicase activation and establishment of replication forks at chromosomal origins of replication. 2013, Pubmed
Tanaka, Origin association of Sld3, Sld7, and Cdc45 proteins is a key step for determination of origin-firing timing. 2011, Pubmed
Tanaka, Sld7, an Sld3-associated protein required for efficient chromosomal DNA replication in budding yeast. 2011, Pubmed
Tanaka, CDK-dependent phosphorylation of Sld2 and Sld3 initiates DNA replication in budding yeast. 2007, Pubmed
Urban, The hunt for origins of DNA replication in multicellular eukaryotes. 2015, Pubmed
Valton, G-Quadruplexes in DNA Replication: A Problem or a Necessity? 2016, Pubmed
Walter, Initiation of eukaryotic DNA replication: origin unwinding and sequential chromatin association of Cdc45, RPA, and DNA polymerase alpha. 2000, Pubmed , Xenbase
Zegerman, Phosphorylation of Sld2 and Sld3 by cyclin-dependent kinases promotes DNA replication in budding yeast. 2007, Pubmed
Zhong, The level of origin firing inversely affects the rate of replication fork progression. 2013, Pubmed
