XB-ART-54
PLoS Biol
2006 Sep 01;49:e272. doi: 10.1371/journal.pbio.0040272.
Show Gene links
Show Anatomy links
Timing the generation of distinct retinal cells by homeobox proteins.
???displayArticle.abstract???
The reason why different types of vertebrate nerve cells are generated in a particular sequence is still poorly understood. In the vertebrate retina, homeobox genes play a crucial role in establishing different cell identities. Here we provide evidence of a cellular clock that sequentially activates distinct homeobox genes in embryonic retinal cells, linking the identity of a retinal cell to its time of generation. By in situ expression analysis, we found that the three Xenopus homeobox genes Xotx5b, Xvsx1, and Xotx2 are initially transcribed but not translated in early retinal progenitors. Their translation requires cell cycle progression and is sequentially activated in photoreceptors (Xotx5b) and bipolar cells (Xvsx1 and Xotx2). Furthermore, by in vivo lipofection of "sensors" in which green fluorescent protein translation is under control of the 3' untranslated region (UTR), we found that the 3' UTRs of Xotx5b, Xvsx1, and Xotx2 are sufficient to drive a spatiotemporal pattern of translation matching that of the corresponding proteins and consistent with the time of generation of photoreceptors (Xotx5b) and bipolar cells (Xvsx1 and Xotx2). The block of cell cycle progression of single early retinal progenitors impairs their differentiation as photoreceptors and bipolar cells, but is rescued by the lipofection of Xotx5b and Xvsx1 coding sequences, respectively. This is the first evidence to our knowledge that vertebrate homeobox proteins can work as effectors of a cellular clock to establish distinct cell identities.
???displayArticle.pubmedLink??? 16903786
???displayArticle.pmcLink??? PMC1540709
???displayArticle.link??? PLoS Biol
???displayArticle.grants??? [+]
GGP04268 Telethon, TI_GGP04268 Telethon
Species referenced: Xenopus laevis
Genes referenced: clock crx e2f3 e2f6 elavl1 otx2 prox1 rbp3 rbpms2 th tubb2b vsx1
???displayArticle.antibodies??? Crx Ab1 Muller Glia Ab1 Otx2 Ab1 Vsx1 Ab1
???attribute.lit??? ???displayArticles.show???
|
|
Figure 1. The Xenopus Xvsx1 Homeobox Gene Supports Bipolar Cell Fate(AâC) Sections of st. 42-lipofected retinas. GFP (green) traces lipofection. (A) Example of control lipofection. (B and C) Example of Xvsx1 lipofection. (C) Immunostaining (red fluorescence) with amacrine antibodies panel (anti-5-HT, anti-GABA, anti-tyrosine hydroxilase), labeling the main classes of amacrine cells at this developmental time [47,48] ONL: outer nuclear layer; INL: inner nuclear layer; GCL: ganglion cell layer. Xvsx1 lipofection (B) increases the proportion of INL cells and decreases the proportion of ONL cells compared to control (A). The majority of the Xvsx1-lipofected cells in the INL are not stained either by amacrine markers (C), or by the horizontal marker prox1 (not shown).(D) Statistical analysis showing the proportion of lipofected cell types. Cell types were identified as described [14]. Error bars indicate standard error of the mean. Xvsx1 misexpression increases the proportion of bipolar cells (from 33% of control to 55%, student's t-test, p = 0.000043), mainly at the expense of photoreceptors (from 29% to 14%, student's t-test, p = 0.000011). |
|
|
Figure 2. The Translation of the Xenopus Homeobox Xotx5b, Xvsx1, and Xotx2 mRNAs Parallels the Generation of Photoreceptors and Bipolar CellsIn situ hybridization of Xotx2, Xotx5b, and Xvsx1 mRNAs (Fast Red detection) compared to immunostaining of the corresponding proteins (green detection) on serial 10-μm sections of embryonic retinas at st. 34 (mid-neurogenesis), st. 37 (late-neurogenesis), and st. 42 (mature embryonic retina). Schematics show the retinal cell types present at the corresponding times of analysis (see also Figure S2). Dashed lines border the entire thickness of neural retinas (st. 34â37), or indicate the boundaries between different cell layers (st. 42, magnification of central retinal aspect); GCL: ganglion cell layer, INL: inner nuclear layer, ONL: outer nuclear layer. |
|
|
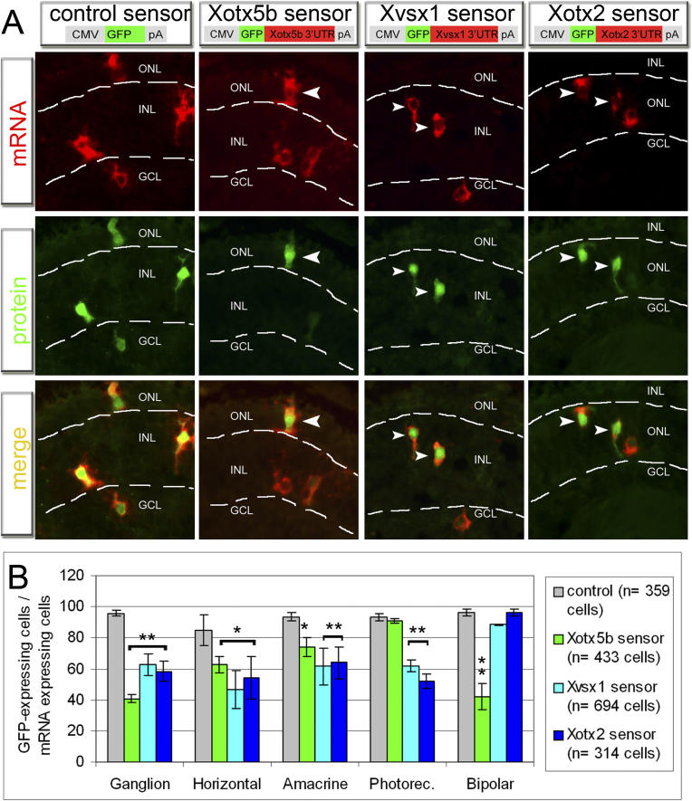
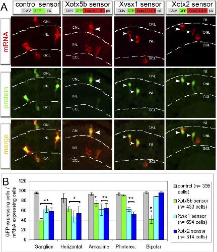
Figure 3. The 3â² UTRs of Xotx5b, Xvsx1, and Xotx2 mRNA Direct Cell TypeâSpecific Inhibition of Translation(A) Detection of sensor mRNAs (Fast Red), sensor GFP protein (green immunodetection), or co-detection of both mRNA and protein (merge, yellow), in cells of mature retinas (st. 42) lipofected with GFP control vector, or UTR-carrying sensor vectors (see Materials and Methods). Unlike control GFP, sensor GFP translation is detectable (arrowheads) mainly in photoreceptors (Xotx5b sensor) or bipolar cells (Xvsx1 and Xotx2 sensors). ONL: outer nuclear layer; INL: inner nuclear layer; GCL: ganglion cell layer.(B) Bars show the proportion of sensor-translating/sensor-transcribing cell types. Number of cells is indicated by n. Error bars represent standard error of the mean. Single asterisk indicates p ⤠0.05; double asterisk indicates p ⤠0.01 (student's t-test). |
|
|
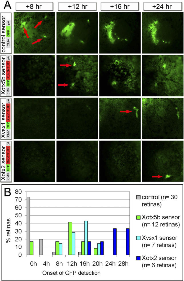
Figure 4. The 3â² UTRs of Xotx5b, Xvsx1, and Xotx2 mRNAs Direct Time-Dependent Inhibition of Translation(A) Examples of time-lapse imaging of lipofected retinas. Times are calculated starting from st. 30 [22] (which corresponds to time 0). To better visualize GFP, pigmentation was abolished as described [43]. Each micro-photograph shows the entire area of a lipofected eye and is focused on lipofected cells of the neural retina. Red arrows point to lipofected clones of cells.(B) Statistical analysis of 68 records. Bars express the proportion of lipofected retinas in which GFP was first detectable at a given time. Number of retinas examined is indicated by n. |
|
|
Figure 5. Blocking Cell Cycle by HUA Inhibits the Sequential Translation of Xotx5b, Xvsx1, and Xotx2 mRNAsIn situ hybridization (mRNA: Fast Red detection) and antibody immunodetection (protein: green fluorescence) on 10-μm thick serial sections of st. 42 retinas. Embryos were grown in medium containing HUA (hydroxyurea, 150 μM and aphidicolin, 20 μM) from the stage indicated to st. 42. The examples show typical results obtained in three different experiments (n > 15 embryos/treatment in each experiment). |
|
|
Figure 6. Cell Cycle Inhibiton by Xgadd-45γ Lipofection Affects Translation and Cell Fate(AâE) Retinal sections (st. 42) of control-lipofected retinas (A) or Xgadd-45γâlipofected retinas (BâE). Xgadd-45γ lipofection decreases the size of lipofected cell clusters. (CâE) Show lipofected cells (GFP-traced) counterstained (arrowheads) with cell type markers: (C) ganglion cells (Fast Red mRNA detection of hermes), (D) horizontal cells (Fast Red mRNA detection of prox1), (E) cones (calbindin red immunodetection). ONL: outer nuclear layer; INL: inner nuclear layer; GCL: ganglion cell layer.(F and G) Bars indicate the proportions of lipofected cells translating sensors (F). Bars showing the proportions of lipofected cell types at st. 42 are indicated by (G). Number of counted cells is indicated by n; single asterisk indicates p ⤠0.05; double asterisk indicates p ⤠0.01 (student's t-test); error bars: standard error of the mean. |
|
|
Figure 7. Xotx5b and Xvsx1 Counteract the Inhibitory Effects of Xgadd-45γ on the Differentiation of Photoreceptors and Bipolar Cells(AâD) Examples of retinal sections from embryos lipofected with Xotx5b (A), Xotx5b and Xgadd-45γ (B), Xvsx1 (C), and Xvsx1 and Xgadd-45γ (D). ONL, outer nuclear layer; INL, inner nuclear layer; GCL, ganglion cell layer.(E) Statistical analysis showing the proportion of lipofected cell types after lipofection of the constructs indicated in legend. Number of lipofected cells is indicated by n. Error bars indicate standard error of the mean. |
|
|
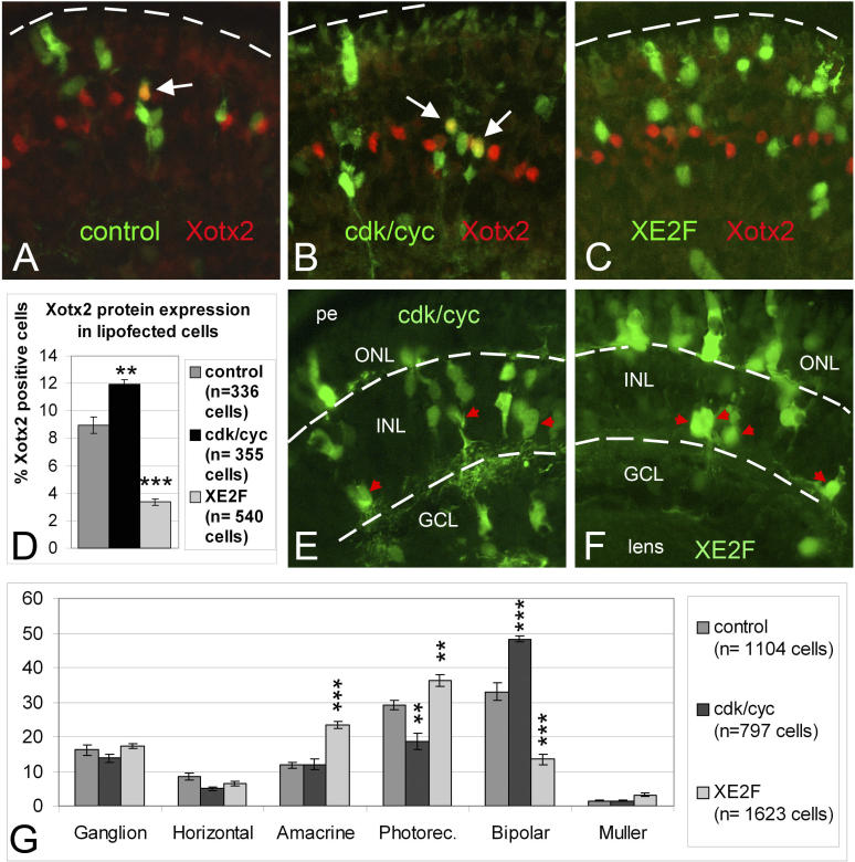
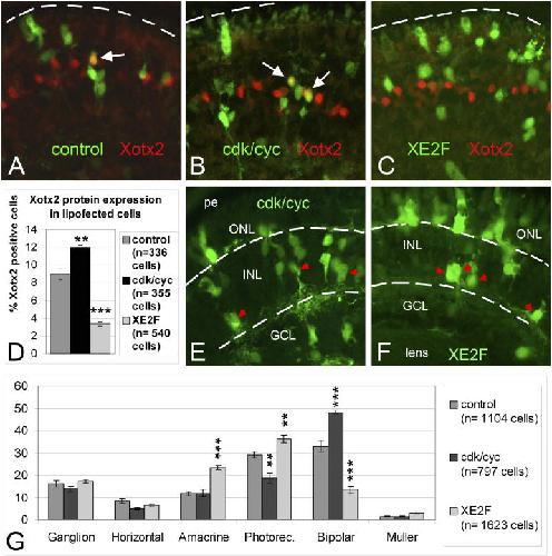
Figure 8. XE2F Lipofection Inhibits Xotx2 Translation and the Generation of Bipolar Cells(AâC) st. 40-lipofected retinas. Lipofected cells are traced by GFP (green), Xotx2 immunostaining in red. Arrows indicate Xotx2-positive lipofected cells.(D) Histogram showing the proportion of retinal lipofected cells expressing Xotx2 protein. Number of counted cells is indicated by n. Double asterisk indicates p = 0.009; triple asterisk indicates p = 0.0001 (student's t-test); error bars indicate standard error of the mean.(EâG) Cell type analysis of lipofected retinas at st. 42. Examples are shown of retinas lipofected with cdk2/cyclinA2 (cdk/cyc in [E]) and XE2F (F). GCL: ganglion cell layer; INL: inner nuclear layer; ONL: outer nuclear layer; pe, pigmented epithelium. Red arrowheads point at cells with amacrine morphology, which represent the majority of cell types in the INL of XE2F-lipofected retinas. Bars in (G) show the proportion of lipofected cells types at st. 42. Number of counted cells is indicated by n; double asterisk indicates p ⤠0.01; triple asterisk indicates p ⤠0.001 (student's t-test); error bars: standard error of the mean. The lipofection of cdk2/cyclinA2 and XE2F increases and decreases, respectively, the proportion of bipolar cells compared to control. The decrease of photoreceptors after cdk2/cyclinA2 lipofection is due to a reduction of cones [18]. |
|
|
Figure S1. Xotx5b, Xvsx1, and Xotx2 Expression in the CMZ Comparison between Xotx5b, Xvsx1, and Xotx2 mRNA or protein detection (red) and BrdU-positive cells (green) in the CMZ of st. 42 retinas, after an 8-h BrdU pulse. Since this time of incorporation corresponds to the average cell cycle length of a late embryonic retinal progenitor (see Figure S5), the region of green-labeled cells reasonably excludes the majority of post-mitotic cells. From its most marginal aspect (M) towards the central side of the retina (C), the CMZ recapitulates the different stages of embryonic retinal neurogenesis [23], with more marginal cells earlier (less mature) than more central ones. Green arrows point at the central boundary of BrdU immunodetection, and red arrows indicate the marginal border of mRNA/protein detection. Whereas mRNA detection of the three genes always largely co-localizes with BrdU-labeled cells, none of the cells expressing detectable levels of the corresponding protein contains BrdU. These data indicate that Xotx5b, Xvsx1, and Xotx2 start to be translated at a measurable level in post-mitotic cells. https://doi.org/10.1371/journal.pbio.0040272.sg001 |
|
|
Figure S2. Neurogenetic Timing in Xenopus Embryonic Retina To investigate the cell birth date (that is the time of exit from the cell cycle) of different retinal cells, we labeled dividing retinal progenitors by BrdU intrabdominal injections [19] from st. 30, st. 34, and st. 37, and analyzed their differentiation fates at st. 42 (mature embryonic retina). As the generation of the Xenopus Müller glia, which is the last retinal cell type to exit from the cell cycle, was extensively investigated both in terms of cell birth date and at the molecular level [31], we focused our attention on retinal neurons. (AâC) Examples of st. 42 retinal sections immunostained for BrdU (green signal). Dashed lines enclose the central part of retina that was considered for statistical analysis. (DâF) Magnifications of st. 42 retinal sections in which BrdU (green) was co-detected with specific retinal markers (Fast Red mRNA detection). White arrows point to double-labeled cells. The following markers were used to identify different cell types: hermes [32] for ganglion cells (D), prox1 [11] for horizontal cells (not shown), amacrine antibodies panel (anti-5-HT, anti-GABA, anti-tyrosine hydroxilase) as in Figure 1 (not shown), IRBP [33] for the external segment of photoreceptors (E), Xvsx1 (F), and Xotx2 (not shown) for bipolar cells. ONL: outer nuclear layer; INL: inner nuclear layer; GCL: ganglion cell layer. (G) Bars show the proportion of each cell type that was still dividing at the time of BrdU injection. Error bars show standard error of the mean. We classified the BrdU-positive cells according to their morphology, position in the retinal layers, and expression of markers. The cell birth dates of the different Xenopus retinal neurons are partially overlapping. Nonetheless, rods among photoreceptors [21] and bipolar cells show the latest cell birth dates. A substantial proportion of their progenitors are still dividing (being BrdU-positive) at st. 34 (24% photoreceptors and 63% bipolar). At this stage, only a few ganglion, horizontal, and amacrine progenitors are still dividing (6%, 5%, and 12%, respectively). Bipolar cells are the latest neurons, as the majority of them (63%) are still dividing at st. 34. https://doi.org/10.1371/journal.pbio.0040272.sg002 |
|
|
Figure S3. Effects of HUA Treatment on Retinal Histogenesis Retinal sections of st. 42 embryos, treated with HUA (150 μM hydroxiurea, 20 μM aphidicoline) from st. 30, compared to control. In situ hybridization of mRNAs (neurotubulin, hermes, prox1, and IRBP) are detected with Fast Red, and antibodies (anti-R5, amacrine antibodies panel) are immunodeteced with Oregon greenâconjugated secondary antibody. According to Harris et al. [30], HUA blocks cell proliferation in 4 h from the beginning to the end of treatment, as detected by BrdU-incorporation assay and immunodetection of mitotic cells with the phosphorylated form of Histone3 (not shown). The treatment reduces retinal size but does not impede terminal cell differentiation, as shown by the expression of the Müller glial marker R5 [31] and neurotubulin, the staining of which in treated embryos is comparable to control. Immunostaining of the neuronal marker acetylated tubulin (Sigma T6793; 1:1,000) confirmed the observation obtained by in situ hybridization with a neurotubulin probe (not shown). The pattern of neurotubulin and Müller glial staining indicates that retinal layering is compromised. This happens, even more severely, when treating from earlier stages (not shown, compare to Harris et al. [30]). The expression of markers for ganglion cells (hermes) and horizontal cells (prox1) is not affected by treatment. The expression of markers for amacrine cells (amacrine antibodies panel as in Figure 1: anti-5-HT, anti-GABA, and anti-tyrosine hydroxilase) and photoreceptors (IRBP) is often reduced but is still detectable with a pattern similar to that of control in all the examined embryos. Treatment from st. 25 strongly reduces IRBP and amacrine markers, but allows the expression of hermes and prox1 (not shown). https://doi.org/10.1371/journal.pbio.0040272.sg003 |
|
|
Figure S4. Functional Comparison between Constructs Carrying Coding and Coding Plus 3â² UTR of Xotx5b and Xvsx1 in Co-Lipofection Experiments with Xgadd-45γ Statistical analysis showing the proportion of lipofected cell types after lipofection of the constructs indicated in legend (Xgadd stays for Xgadd-45γ). âFullâ indicates constructs containing the coding region plus its 3â² UTR. These constructs were assembled by cloning the complete 3â² UTR sequence (see Materials and Methods) upstream of the coding sequence in the pCS2 vector. Number of lipofected cells are indicated by n. Error bars indicate standard error of the mean. Asterisks show the statistical significance of the differences between coding and coding +3â² UTRâcontaining constructs: Single asterisk indicates p ⤠0.05; triple asterisk indicates p ⤠0.001. https://doi.org/10.1371/journal.pbio.0040272.sg004 |
|
|
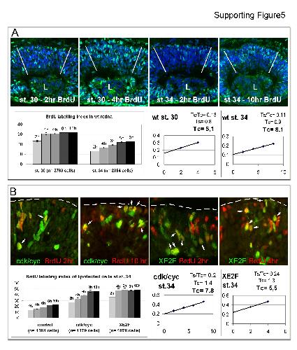
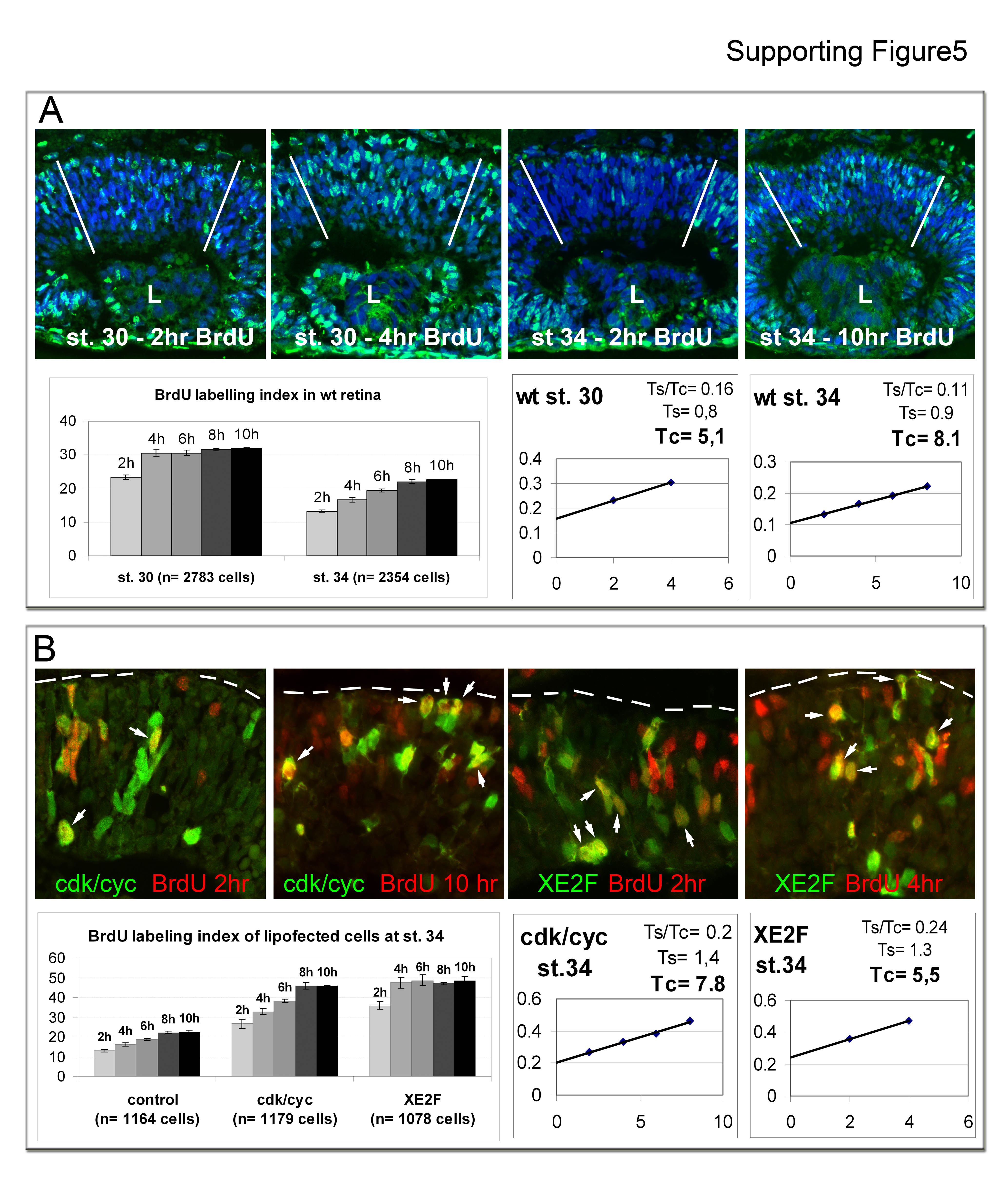
Figure S5. LI Analysis (A and B) Analyses of the BrdU-LI (the proportion of BrdU-labeled cells) in wild-type (wt) (A) and lipofected (B) retinas. BrdU was injected and detected as described [19,31]. Images in (A) show examples of retinal sections of wt embryos, after different times of BrdU in incorporation (h BrdU) starting from st. 30 and st. 34. White lines demarcate the central retinal region that was considered for quantitative analysis. BrdU-positive nuclei are detectable in green among DAPI-stained (blue) nuclei. L: lens. Images in (B) show magnifications of retinas (bordered by dashed lines) lipofected at st. 17 with cdk2/cyclinA2 (cdk/cyc [18]), or with XE2F [42], after BrdU cumulative incorporation from st. 34. White arrows point at BrdU-positive nuclei (detectable in red) of lipofected cells (detectable in green). Histograms show the percentage of BrdU-immunopositive cells among DAPI-positive cells (A), or lipofected cells (B), after cumulative BrdU incorporation; h indicates the time of incorporation (in hours); n reports the total number of cells counted; and error bars show standard error of the mean. Diagrams show the linear function used to calculate the length of the cell cycle, according to Takahashi et al. [39]; abscissae indicate time (in hours); ordinates show LI of wt (A) or lipofected (B) cells; and Tc and Ts estimate the duration in hours of cell cycle and S phase, respectively. Tc and Ts of control-lipofected cells (not shown) are virtually the same as those of st. 34 wt cells. In wt retinas, the proportion of cycling cells, expressed as 10 h LI, is higher at st. 30 (32% ± 0.34% standard error of the mean) than at st. 34 (23% ± 0.1% standard error of the mean). This proportion, at st. 34, is even higher in cdk2/cyclinA2âlipofected cells (45% ± 0.1% standard error of the mean) and in XE2F-lipofected cells (48% ± 2% standard error of the mean), which both delay the exit from the cell cycle. In wt retinas, the average cell cycle length, as evaluated by Tc value, increases from st. 30 (Tc = 5.1 ± 1.3 h) to st. 34 (Tc = 8.1 ± 0.6 h). Notably at st. 34, XE2F lipofection significantly reduces Tc (Tc = 5.5 ± 1.2 h) compared to control cells of the same age (Tc = 8.1 ± 0.6 h), whereas Tc is not significantly affected by cdk2/cyclinA2 lipofection (Tc = 7.8 ± 0.9 h). The changes in Tc observed among different types of cells are poorly affected by Ts, which ranges from 0.9 to 1.4. https://doi.org/10.1371/journal.pbio.0040272.sg005 |
References [+] :
Alexiades,
Quantitative analysis of proliferation and cell cycle length during development of the rat retina.
1996, Pubmed
Alexiades, Quantitative analysis of proliferation and cell cycle length during development of the rat retina. 1996, Pubmed
Boy, XSEB4R, a novel RNA-binding protein involved in retinal cell differentiation downstream of bHLH proneural genes. 2004, Pubmed , Xenbase
Burmeister, Ocular retardation mouse caused by Chx10 homeobox null allele: impaired retinal progenitor proliferation and bipolar cell differentiation. 1996, Pubmed
Candal, Medaka as a model system for the characterisation of cell cycle regulators: a functional analysis of Ol-Gadd45gamma during early embryogenesis. 2004, Pubmed
Casarosa, Xrx1 controls proliferation and multipotency of retinal progenitors. 2003, Pubmed , Xenbase
Caviness, Numbers, time and neocortical neuronogenesis: a general developmental and evolutionary model. 1995, Pubmed
Cepko, The roles of intrinsic and extrinsic cues and bHLH genes in the determination of retinal cell fates. 1999, Pubmed
Chang, Sequential genesis and determination of cone and rod photoreceptors in Xenopus. 1998, Pubmed , Xenbase
Chow, Control of late off-center cone bipolar cell differentiation and visual signaling by the homeobox gene Vsx1. 2004, Pubmed
de la Calle-Mustienes, Xiro homeoproteins coordinate cell cycle exit and primary neuron formation by upregulating neuronal-fate repressors and downregulating the cell-cycle inhibitor XGadd45-gamma. 2002, Pubmed , Xenbase
Dyer, Prox1 function controls progenitor cell proliferation and horizontal cell genesis in the mammalian retina. 2003, Pubmed
Enright, MicroRNA targets in Drosophila. 2003, Pubmed
Freund, Cone-rod dystrophy due to mutations in a novel photoreceptor-specific homeobox gene (CRX) essential for maintenance of the photoreceptor. 1997, Pubmed
Gerber, The RNA-binding protein gene, hermes, is expressed at high levels in the developing heart. 1999, Pubmed , Xenbase
Gonzalez-Fernandez, Interphotoreceptor retinoid-binding protein (IRBP), a major 124 kDa glycoprotein in the interphotoreceptor matrix of Xenopus laevis. Characterization, molecular cloning and biosynthesis. 1993, Pubmed , Xenbase
Gross, Master proteins dictate retinal differentiation timetable. 2010, Pubmed
Gross, Interactions and regulation of molecular motors in Xenopus melanophores. 2002, Pubmed , Xenbase
Grosskortenhaus, Regulation of temporal identity transitions in Drosophila neuroblasts. 2005, Pubmed
Harris, Neuronal determination without cell division in Xenopus embryos. 1991, Pubmed , Xenbase
Hatakeyama, Retinal cell fate determination and bHLH factors. 2004, Pubmed
Holt, Lipofection of cDNAs in the embryonic vertebrate central nervous system. 1990, Pubmed , Xenbase
Huang, Dual expression of GABA or serotonin and dopamine in Xenopus amacrine cells is transient and may be regulated by laminar cues. 1998, Pubmed , Xenbase
Isshiki, Drosophila neuroblasts sequentially express transcription factors which specify the temporal identity of their neuronal progeny. 2001, Pubmed
John, Human MicroRNA targets. 2004, Pubmed
Kanai, seven-up Controls switching of transcription factors that specify temporal identities of Drosophila neuroblasts. 2005, Pubmed
Livesey, Vertebrate neural cell-fate determination: lessons from the retina. 2001, Pubmed
Livesey, Neurobiology. Developing order. 2001, Pubmed
Logan, Identification of shared transcriptional targets for the proneural bHLH factors Xath5 and XNeuroD. 2005, Pubmed , Xenbase
Mansfield, MicroRNA-responsive 'sensor' transgenes uncover Hox-like and other developmentally regulated patterns of vertebrate microRNA expression. 2004, Pubmed
Mazumder, Translational control by the 3'-UTR: the ends specify the means. 2003, Pubmed
McConnell, Constructing the cerebral cortex: neurogenesis and fate determination. 1995, Pubmed
McConnell, Cell cycle dependence of laminar determination in developing neocortex. 1991, Pubmed
Moore, Posttranslational mechanisms control the timing of bHLH function and regulate retinal cell fate. 2002, Pubmed , Xenbase
Ohnuma, Co-ordinating retinal histogenesis: early cell cycle exit enhances early cell fate determination in the Xenopus retina. 2002, Pubmed , Xenbase
Ohnuma, p27Xic1, a Cdk inhibitor, promotes the determination of glial cells in Xenopus retina. 1999, Pubmed , Xenbase
Perron, The genetic sequence of retinal development in the ciliary margin of the Xenopus eye. 1998, Pubmed , Xenbase
Poggi, The homeobox gene Xbh1 cooperates with proneural genes to specify ganglion cell fate within the Xenopus neural retina. 2004, Pubmed , Xenbase
Shen, Zebrafish cone-rod (crx) homeobox gene promotes retinogenesis. 2004, Pubmed
Suzuki, Xenopus embryonic E2F is required for the formation of ventral and posterior cell fates during early embryogenesis. 2000, Pubmed , Xenbase
Takahashi, The cell cycle of the pseudostratified ventricular epithelium of the embryonic murine cerebral wall. 1995, Pubmed
Tanaka, Dominant negative E2F inhibits progression of the cell cycle after the midblastula transition in Xenopus. 2003, Pubmed , Xenbase
Viczian, XOtx5b and XOtx2 regulate photoreceptor and bipolar fates in the Xenopus retina. 2003, Pubmed , Xenbase
Vígh, Amacrine cells of the anuran retina: morphology, chemical neuroanatomy, and physiology. 2000, Pubmed , Xenbase
Wang, The role of combinational coding by homeodomain and bHLH transcription factors in retinal cell fate specification. 2005, Pubmed , Xenbase
Watanabe, Stage-specific expression of microRNAs during Xenopus development. 2005, Pubmed , Xenbase
Wilkie, Regulation of mRNA translation by 5'- and 3'-UTR-binding factors. 2003, Pubmed
Xie, Systematic discovery of regulatory motifs in human promoters and 3' UTRs by comparison of several mammals. 2005, Pubmed
Yekta, MicroRNA-directed cleavage of HOXB8 mRNA. 2004, Pubmed
