Click here to close
Hello! We notice that you are using Internet Explorer, which is not supported by Xenbase and may cause the site to display incorrectly.
We suggest using a current version of Chrome,
FireFox, or Safari.
???displayArticle.abstract???
For a long time, it has been assumed that the only role of sperm at fertilization is to introduce the male genome into the egg. Recently, ideas have emerged that the epigenetic state of the spermnucleus could influence transcription in the embryo. However, conflicting reports have challenged the existence of epigenetic marks on sperm genes, and there are no functional tests supporting the role of sperm epigenetic marking on embryonic gene expression. Here, we show that sperm is epigenetically programmed to regulate embryonic gene expression. By comparing the development of sperm- and spermatid-derived frog embryos, we show that the programming of sperm for successful development relates to its ability to regulate transcription of a set of developmentally important genes. During spermatid maturation into sperm, these genes lose H3K4me2/3 and retain H3K27me3 marks. Experimental removal of these epigenetic marks at fertilization de-regulates gene expression in the resulting embryos in a paternal chromatin-dependent manner. This demonstrates that epigenetic instructions delivered by the sperm at fertilization are required for correct regulation of gene expression in the future embryos. The epigenetic mechanisms of developmental programming revealed here are likely to relate to the mechanisms involved in transgenerational transmission of acquired traits. Understanding how parental experience can influence development of the progeny has broad potential for improving human health.
Figure 1. Xenopus sperm is better at supporting development than a spermatid or a somatic cell. (A) Experimental design for the generation of cloned embryos. The somatic nucleus of a gastrula cell is transplanted to a UV-enucleated egg. The resulting embryos are scored at the gastrulation and tadpole stage. (B) Scoring of embryos as % of gastrulae and as % of swimming tadpoles to the total number of cleaved embryos. Average of n = 6 independent experiments (sperm ICSI), and n = 3 independent experiments (embryo cell NT). The total number of embryos analyzed is shown above the graph. Error bars: SEM. (*) P-value < 0.05 (χ2 test). (C) Experimental design for the generation of sperm- and spermatid-derived embryos. Permeabilized sperm or spermatids are injected to the cytoplasm (ICSI) of an unfertilized egg. The resulting embryos are scored at the gastrulation and tadpole stage. (D) Representative images of sperm- and spermatid-embryos. Scale bars = 1 mm. (E) Scoring of embryos as % of gastrula and as % of swimming tadpoles to the total number of cleaved embryos (average of n = 6 independent experiments). The total number of embryos analyzed is shown above the graph. Error bars: SEM. (*) P-value < 0.05 (χ2 test).
Figure 2. Spermatids are as good as sperm at DNA replication. (A) Sperm and spermatids are separately incubated with egg extracts supplemented with biotin-dUTP. Subsequently, DNA fibers are isolated and subjected to molecular combing, which reveals replication on single DNA fibers. (B) Examples of DNA fibers after immunostaining procedure. Antibody staining against DNA reveals the total length of the fiber (green) and antibody staining against biotin reveals the replicated DNA (red). The bottom panels show representative examples of replication staining from sperm and from spermatids incubated in egg extracts. (C) Replication extent measured as the proportion of DNA that incorporated biotin-dUTP to the total fiber length. Results are from at least 125 independent DNA fibers (22,000 kb of DNA for each sample). Error bars: SEM. Samples were not significantly different (P-value = 0.41, KS-test).
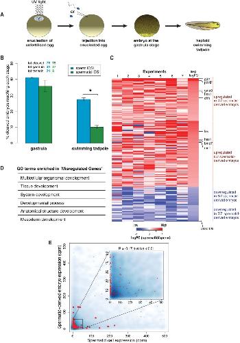
Figure 3. Transcription of developmentally important genes is misregulated in spermatid-derived embryos compared to sperm-derived embryos. (A) Schematic representation of paternally derived haploid embryos generated by UV enucleation of eggs followed by intra-cytoplasmic sperm injection (ICSI). (B) Developmental advantage of sperm over spermatid is maintained in haploid embryos. Embryos were scored as the % of embryos reaching a gastrula stage and a swimming tadpole stage to the total number of cleaved embryos (average of n = 3 independent experiments). Numbers of embryos analyzed are indicated above the bars. Error bars: SEM. (*) P-value < 0.05 (χ2 test). (C) Genes important for development are misregulated (mostly up-regulated) in spermatid-derived embryos. Heat map representing log fold-change in expression levels of the 100 genes (rows) misregulated in spermatid versus sperm gastrula embryos (FDR < 0.05; red: up-regulated; blue: down-regulated in spermatid) across seven independent experiments (columns). (D) Developmentally important gene ontology terms enriched in the list of misregulated genes (P-value < 0.05). (E) Up-regulation of genes in spermatid-derived embryos does not correlate with their transcription in spermatid. Density scatter plot showing gene expression in spermatid-derived embryos versus that in spermatids. No correlation is observed between the two parameters for all genes (r = 0.06) as well as for the misregulated genes (red dots, r = −0.17).
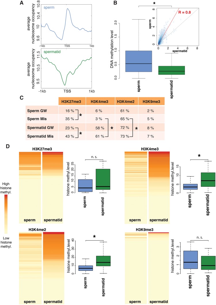
Figure 4. Genes that are misregulated in spermatid-derived embryos have different epigenetic features in sperm and spermatid. (A) Genome-wide average nucleosome occupancy at the TSS of sperm (blue) and spermatid (green) genes. (B) Boxplots showing genome-wide DNA methylation levels at the TSS ± 1 kb of sperm (blue) and spermatid (green) genes. Inset shows correlation between the DNA methylation levels of sperm and spermatid (R = 0.8, P-value < 0.05); red line: regression; dotted line: diagonal. (C) Percentage of genes harboring H3K27me3, H3K4me3, H3K4me2, or H3K9me3 peaks genome-wide (GW) and at misregulated genes (Mis). (*) P-value < 0.05 (χ2 test). (D) Heat maps representing H3K27me3, H3K4me3, H3K4me2, and H3K9me3 overall levels (see Supplemental Material and Supplemental Fig. S8) at misregulated genes in sperm (first column) and spermatid (second column). Each map is sorted according to the signal in spermatid. Boxplots show the distribution of methylation levels across misregulated genes. (*) P-value < 0.05 (KS-test) (Supplemental Table S7).
Figure 5. H3K27me3 target genes that lose H3K4me2/3 in sperm compared to spermatids are misregulated in spermatid-derived embryos. (A,B) Differential gene expression between sperm- and spermatid-derived embryos best correlates with differential H3K4me2/3 and H3K27me3 marking in sperm and spermatids. Partial correlation network between all tested epigenetic features of the paternal chromatin (A, sperm; B, spermatid) and gene expression in the corresponding embryos. Edges (lines) represent positive (red) or negative (blue) partial correlations. Edges thickness: strength of the partial correlations. (C) H3K4me2 and H3K27me3 marking on misregulated genes is conserved between Xenopus and human sperm. As compared to all orthologs, the misregulated orthologs are enriched for H3K27me3 marks over the genome-wide average in human sperm (χ2 test, [*] P-value < 0.05). No statistical enrichment for H3K4me2 on misregulated genes as compared to the genome-wide average is observed in human sperm.
Figure 6. Paternal genome marking by H3K4me2/3 and H3K27me3 is required for gene expression in the embryos. (A) Histone demethylase expression assay. (B) MA plot showing log fold-change (logFC, y-axis) in gene expression between Kdm5b (H3K4me2/3 demethylase)- versus control mRNA-injected embryos, against log counts per million (logCPM, x-axis). Red dots: genes differentially expressed (FDR < 0.05); N = 4 independent experiments. (C) Venn diagram of down-regulated genes upon KDM5B expression in sperm- (blue) and spermatid-derived (green) embryos. (D) Percentages of genes down-regulated upon KDM5B expression in embryos that show H3K4me2/3 and H3K27me3 promoter peaks in the paternal cell. (*) P-value < 0.05 (χ2 test); ↑: over-represented when compared to genome-wide distribution. (E) Proportion of misregulated genes affected in each demethylase expression assay. (*) P-value < 0.05 (χ2 test). (F) Same as B for KDM6B (H3K27me3 demethylase) expression. (G) Same as C with genes up-regulated upon KDM6B expression. (H) Same as D for genes up-regulated upon KDM6B expression. (I) Model of epigenetic programming of sperm for the regulation of embryonic transcription.
Brykczynska,
Repressive and active histone methylation mark distinct promoters in human and mouse spermatozoa.
2010, Pubmed
Brykczynska,
Repressive and active histone methylation mark distinct promoters in human and mouse spermatozoa.
2010,
Pubmed Bui,
Essential role of paternal chromatin in the regulation of transcriptional activity during mouse preimplantation development.
2011,
Pubmed Carone,
High-resolution mapping of chromatin packaging in mouse embryonic stem cells and sperm.
2014,
Pubmed El-Khoury,
Assessing cellular and circulating miRNA recovery: the impact of the RNA isolation method and the quantity of input material.
2016,
Pubmed Erkek,
Molecular determinants of nucleosome retention at CpG-rich sequences in mouse spermatozoa.
2013,
Pubmed Gaggioli,
DNA topoisomerase IIα controls replication origin cluster licensing and firing time in Xenopus egg extracts.
2013,
Pubmed
,
Xenbase Gaucher,
From meiosis to postmeiotic events: the secrets of histone disappearance.
2010,
Pubmed Gurdon,
Injected nuclei in frog oocytes: fate, enlargement, and chromatin dispersal.
1976,
Pubmed
,
Xenbase GURDON,
Sexually mature individuals of Xenopus laevis from the transplantation of single somatic nuclei.
1958,
Pubmed
,
Xenbase Hammoud,
Distinctive chromatin in human sperm packages genes for embryo development.
2009,
Pubmed Hisano,
Genome-wide chromatin analysis in mature mouse and human spermatozoa.
2013,
Pubmed Hutchison,
DNA replication and cell cycle control in Xenopus egg extracts.
1989,
Pubmed
,
Xenbase Ihara,
Paternal poly (ADP-ribose) metabolism modulates retention of inheritable sperm histones and early embryonic gene expression.
2014,
Pubmed Kimura,
Mouse oocytes injected with testicular spermatozoa or round spermatids can develop into normal offspring.
1995,
Pubmed Kishigami,
Similar time restriction for intracytoplasmic sperm injection and round spermatid injection into activated oocytes for efficient offspring production.
2004,
Pubmed Labit,
A simple and optimized method of producing silanized surfaces for FISH and replication mapping on combed DNA fibers.
2008,
Pubmed
,
Xenbase Lee,
Embryonic dorsal-ventral signaling: secreted frizzled-related proteins as inhibitors of tolloid proteinases.
2006,
Pubmed
,
Xenbase Lemaitre,
Analysis of Chromatin Assembly, Chromatin Domains, and DNA Replication Using Xenopus Systems
2001,
Pubmed Lemaitre,
Mitotic remodeling of the replicon and chromosome structure.
2005,
Pubmed
,
Xenbase Narbonne,
Deficient induction response in a Xenopus nucleocytoplasmic hybrid.
2011,
Pubmed
,
Xenbase Paradowska,
Genome wide identification of promoter binding sites for H4K12ac in human sperm and its relevance for early embryonic development.
2012,
Pubmed Risley,
H1 histone variants in Xenopus laevis.
1981,
Pubmed
,
Xenbase Samans,
Uniformity of nucleosome preservation pattern in Mammalian sperm and its connection to repetitive DNA elements.
2014,
Pubmed Siklenka,
Disruption of histone methylation in developing sperm impairs offspring health transgenerationally.
2015,
Pubmed Smith,
Xenopus laevis transgenesis by sperm nuclear injection.
2006,
Pubmed
,
Xenbase Suri,
Inhibition of mesodermal fate by Xenopus HNF3beta/FoxA2.
2004,
Pubmed
,
Xenbase Suzuki,
Comparison of the RNA polymerase I-, II- and III-dependent transcript levels between nuclear transfer and in vitro fertilized embryos at the blastocyst stage.
2007,
Pubmed Vassena,
Tough beginnings: alterations in the transcriptome of cloned embryos during the first two cell cycles.
2007,
Pubmed Weidgang,
TBX3 Directs Cell-Fate Decision toward Mesendoderm.
2013,
Pubmed
,
Xenbase Wu,
Genes for embryo development are packaged in blocks of multivalent chromatin in zebrafish sperm.
2011,
Pubmed Yasuoka,
Occupancy of tissue-specific cis-regulatory modules by Otx2 and TLE/Groucho for embryonic head specification.
2014,
Pubmed
,
Xenbase Zheng,
rRNA genes are not fully activated in mouse somatic cell nuclear transfer embryos.
2012,
Pubmed Ziyyat,
Differential gene expression in pre-implantation embryos from mouse oocytes injected with round spermatids or spermatozoa.
2001,
Pubmed