Click here to close
Hello! We notice that you are using Internet Explorer, which is not supported by Xenbase and may cause the site to display incorrectly.
We suggest using a current version of Chrome,
FireFox, or Safari.
Sci Rep
2013 Jan 01;3:2436. doi: 10.1038/srep02436.
Show Gene links
Show Anatomy links
Genetically encoded system to track histone modification in vivo.
Sato Y, Mukai M, Ueda J, Muraki M, Stasevich TJ, Horikoshi N, Kujirai T, Kita H, Kimura T, Hira S, Okada Y, Hayashi-Takanaka Y, Obuse C, Kurumizaka H, Kawahara A, Yamagata K, Nozaki N, Kimura H.
???displayArticle.abstract???
Post-translational histone modifications play key roles in gene regulation, development, and differentiation, but their dynamics in living organisms remain almost completely unknown. To address this problem, we developed a genetically encoded system for tracking histone modifications by generating fluorescent modification-specific intracellular antibodies (mintbodies) that can be expressed in vivo. To demonstrate, an H3 lysine 9 acetylation specific mintbody (H3K9ac-mintbody) was engineered and stably expressed in human cells. In good agreement with the localization of its target acetylation, H3K9ac-mintbody was enriched in euchromatin, and its kinetics measurably changed upon treatment with a histone deacetylase inhibitor. We also generated transgenic fruit fly and zebrafish stably expressing H3K9ac-mintbody for in vivo tracking. Dramatic changes in H3K9ac-mintbody localization during Drosophila embryogenesis could highlight enhanced acetylation at the start of zygotic transcription around mitotic cycle 7. Together, this work demonstrates the broad potential of mintbody and lays the foundation for epigenetic analysis in vivo.
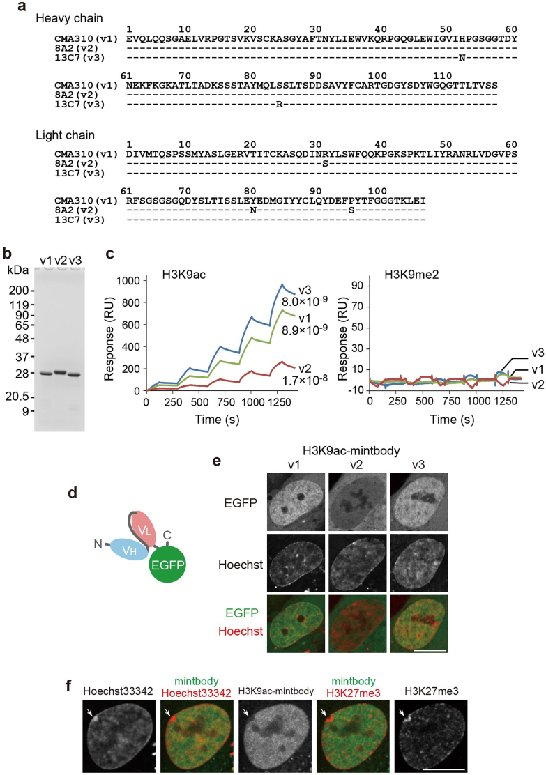
Figure 1. Development of scFv(H3K9ac)-EGFP probes.(a) Amino acid sequence alignment of variable regions in heavy and light chains from three mouse monoclonal antibodies specific to histone H3K9ac. Compared to v1 (CMA310)9, v2 and v3 differ in 3 amino acids in light chain and 2 amino acids in heavy chain, respectively. (b) SDS-polyacrylamide gel analysis of purified His6-scFv(H3K9ac) proteins. Positions of size standards are shown on the left. (c) Specific binding of scFv(H3K9ac) to H3K9ac. The binding kinetics of scFv(H3K9ac) to peptides harboring H3K9ac and H3K9me2 were measured by surface plasmon resonance. The binding dissociation constants (KD; M) to H3K9ac at 25°C were shown. (d) Schematic illustration of scFv-based mintbody. VH, heavy chain variable region; VL, light chain variable region. (e) H3K9ac-mintbodies in living cells analyzed by confocal microscopy. hTERT-RPE1 cells were transfected with the expression vectors of H3K9ac-mintbodies and incubated in Hoechst33342. H3K9ac-mintbody v1 and v3 were concentrated in nuclei but excluded from nucleoli and Hoechst-dense heterochromatin. H3K9ac-mintbody v2 was distributed throughout the cell, suggesting that this probe is not functional. (f) hTERT-RPE1 cells expressing H3K9ac-mintbody v3. Cells were fixed and stained with H3K27me3 specific antibody (CMA323)9 and Hoechst33342. Arrows indicate an inactive X chromosome. Scale bars, 10 μm.
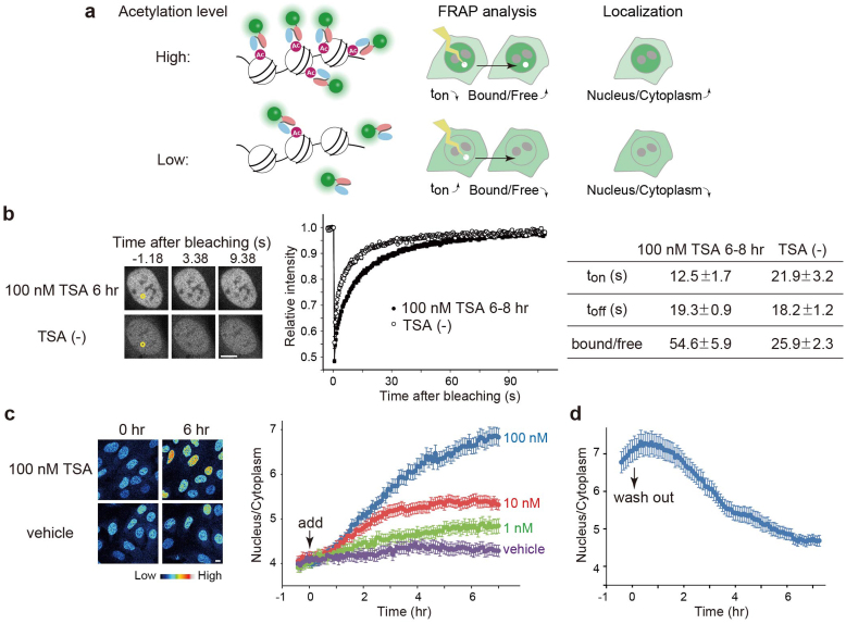
Figure 2. Monitoring H3K9ac levels in living cells.(a) H3K9ac-mintbody as a measure of H3K9ac levels. The more H3K9ac levels increase, the more mintbodies bind to chromatin, resulting in more nuclear accumulation. (b) FRAP. A spot (yellow circle) was bleached in cells expressing H3K9ac-mintbody v3. FRAP curves were fitted to a reaction-diffusion model23 to obtain ton (s), toff (s), and the bound/free fraction. Averages with s.e.m. are shown (TSA, n = 19; DMSO, n = 18). (c) Nuclear concentration of H3K9ac-mintbody. Cells expressing H3K9ac-mintbody v3 were incubated in presence or absence of TSA, and typical confocal images are shown on the left. Nuclear to cytoplasmic intensity ratio was measured and plotted (average with s.e.m.). The numbers of analyzed cells were 31 (vehicle), 31 (1 nM), 30 (10 nM), and 40 (100 nM). (d) After 8 hr incubation in 100 nM TSA, cells were washed and incubated in normal medium, Nuclear to cytoplasmic intensity ratio was measured and plotted (average with s.e.m; n = 32). Scale bars, 10 μm.
Figure 3. Monitoring H3K9ac during Drosophila embryogenesis.(a) Time-laps imaging of H3K9ac-mintbody v1 during Drosophila embryo development at earlier stages. Maximum intensity projection images (the first row) are shown with z-axis optical sections (the second to the seventh rows). Nuclei become visible at 0:29 (z = 1–4). (b) Maximum intensity projection images of H3M9ac-mintbodies during Drosophila embryo development at later stages. Scale bars, 50 μm.
Figure 4. Monitoring H3K9ac in living organisms.(a) Localization of H3K9ac-mintbody v1 on polytene chromosomes in salivary gland. Left and middle; bright-field and EGFP images of the whole salivary gland, respectively. Scale bar, 100 μm. Right; magnified image of the nucleus boxed in the middle panel. Scale bar, 10 μm. (b) Localization of H3K9ac-mintbody v1 with respect to Hoechst33342 staining in fixed salivary gland. Individual and merged confocal images are shown with magnified views (1,2). Heterochromatin is depleted in H3K9ac (red arrows). Some bands are particularly depleted or enriched in H3K9ac (red or green arrowheads). Scale bar, 10 μm. (c) H3K9ac-mintbody v1 in zebrafish. Boxed area is magnified in inset. Scale bar, 50 μm.
Asakawa,
The Tol2-mediated Gal4-UAS method for gene and enhancer trapping in zebrafish.
2009, Pubmed
Asakawa,
The Tol2-mediated Gal4-UAS method for gene and enhancer trapping in zebrafish.
2009,
Pubmed Attreed,
Direct visualization of specifically modified extracellular glycans in living animals.
2012,
Pubmed Dancy,
Live-cell studies of p300/CBP histone acetyltransferase activity and inhibition.
2012,
Pubmed ENCODE Project Consortium,
An integrated encyclopedia of DNA elements in the human genome.
2012,
Pubmed Hayashi-Takanaka,
Tracking epigenetic histone modifications in single cells using Fab-based live endogenous modification labeling.
2011,
Pubmed Hayashi-Takanaka,
Visualizing histone modifications in living cells: spatiotemporal dynamics of H3 phosphorylation during interphase.
2009,
Pubmed Ito,
Real-time imaging of histone H4K12-specific acetylation determines the modes of action of histone deacetylase and bromodomain inhibitors.
2011,
Pubmed Kimura,
Visualization of DNA methylation and histone modifications in living cells.
2010,
Pubmed Kimura,
The organization of histone H3 modifications as revealed by a panel of specific monoclonal antibodies.
2008,
Pubmed Kitaguchi,
Transcriptional regulation of a myeloid-lineage specific gene lysozyme C during zebrafish myelopoiesis.
2009,
Pubmed Kvam,
Physico-chemical determinants of soluble intrabody expression in mammalian cell cytoplasm.
2010,
Pubmed Lin,
Genetically encoded fluorescent reporters of histone methylation in living cells.
2004,
Pubmed Lin,
A genetically encoded fluorescent reporter of histone phosphorylation in living cells.
2004,
Pubmed Qi,
Drosophila Ada2b is required for viability and normal histone H3 acetylation.
2004,
Pubmed Rothbauer,
Targeting and tracing antigens in live cells with fluorescent nanobodies.
2006,
Pubmed Sasaki,
Real-time imaging of histone H4 hyperacetylation in living cells.
2009,
Pubmed Sasaki,
Development of live-cell imaging probes for monitoring histone modifications.
2012,
Pubmed Soriano,
Generalized lacZ expression with the ROSA26 Cre reporter strain.
1999,
Pubmed Spradling,
Transposition of cloned P elements into Drosophila germ line chromosomes.
1982,
Pubmed Srinivas,
Cre reporter strains produced by targeted insertion of EYFP and ECFP into the ROSA26 locus.
2001,
Pubmed Stasevich,
Dissecting the binding mechanism of the linker histone in live cells: an integrated FRAP analysis.
2010,
Pubmed Tadros,
The maternal-to-zygotic transition: a play in two acts.
2009,
Pubmed ten Bosch,
The TAGteam DNA motif controls the timing of Drosophila pre-blastoderm transcription.
2006,
Pubmed Yao,
Dynamics of heat shock factor association with native gene loci in living cells.
2006,
Pubmed Zhou,
Optimization of primer sequences for mouse scFv repertoire display library construction.
1994,
Pubmed