XB-ART-53984
Development
2017 Oct 15;14420:3755-3765. doi: 10.1242/dev.152611.
Show Gene links
Show Anatomy links
Maternal Dead-end 1 promotes translation of nanos1 by binding the eIF3 complex.
???displayArticle.abstract???
In the developing embryo, primordial germ cells (PGCs) represent the exclusive progenitors of the gametes, and their loss results in adult infertility. During early development, PGCs are exposed to numerous signals that specify somatic cell fates. To prevent somatic differentiation, PGCs must transiently silence their genome, an early developmental process that requires Nanos activity. However, it is unclear how Nanos translation is regulated in developing embryos. We report here that translation of nanos1 after fertilization requires Dead-end 1 (Dnd1), a vertebrate-specific germline RNA-binding protein. We provide evidence that Dnd1 protein, expression of which is low in oocytes, but increases dramatically after fertilization, directly interacts with, and relieves the inhibitory function of eukaryotic initiation factor 3f, a repressive component in the 43S preinitiation complex. This work uncovers a novel translational regulatory mechanism that is fundamentally important for germline development.
???displayArticle.pubmedLink??? 28870987
???displayArticle.pmcLink??? PMC5675448
???displayArticle.link??? Development
???displayArticle.grants??? [+]
R01 GM111816 NIGMS NIH HHS , R01 GM102397 NIGMS NIH HHS , R01 HL126845 NHLBI NIH HHS , R21 HD072340 NICHD NIH HHS , R35 GM131810 NIGMS NIH HHS
Species referenced: Xenopus laevis
Genes referenced: dazl ddx25 ddx4 ddx59 dnd1 eif3a eif3c eif3f eif3m gdf1 germes grip2 myc nanos1 odc1 pgat pgc piwil1 pum2 sybu trim36 tubb3 vegt wnt11b
GO keywords: germ cell development [+]
???displayArticle.antibodies??? Ddx4 Ab3 Dnd1 Ab1 Eif3c Ab1 Eif3f Ab1 Nanos1 Ab1 Piwil1 Ab1 Pum2 Ab1 Tubb3 Ab2
???attribute.lit??? ???displayArticles.show???
|
|
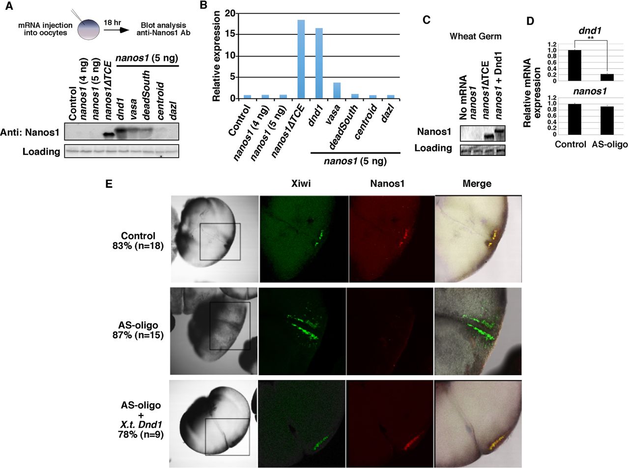
Fig 1. Dnd1 is necessary and sufficient for nanos1 translation. (A) nanos1 (4 or 5â ng) was injected into oocytes with or without RNAs encoding Dnd1, Vasa, DeadSouth, Centroid and Dazl, each at 2â ng. Nanos1 protein was immunoprecipitated and analyzed by western blot. nanos1δTCE served as a positive control for nanos1 translation. The size difference between Nanos1δTCE and the wild-type Nanos1 is due to the deletion of the TCE, which is located immediately downstream of the translation initiation site. Experiments were repeated five times. (B) Quantification of band intensity of the western blot shown in A using ImageJ. (C) nanos1 RNA was added to wheat germ extracts with or without purified Dnd1 protein. Samples were analyzed for Nanos1 protein expression by western blot. nanos1δTCE served as a positive control. Experiments were repeated twice. (D) qPCR shows the levels of dnd1 and nanos1 in control and dnd1-depleted embryos (AS-oligo) at the 8-cell stage. Data are shown as mean±s.d. **P<0.01. Experiments were repeated three times. (E) Representative IF images show attenuation of endogenous Nanos1 protein expression by antisense depletion of maternal dnd1 (AS-oligo). Embryos were co-stained for Xiwi (green) and Nanos1 (red) at the 8- to 16-cell stage. Experiments were repeated twice. |
|
|
Fig. 2. Dnd1 expression pattern. (A) RT-PCR shows the expression of dnd1 RNA during early development. The experiment was performed twice. (B) Western blot showing expression of germline proteins during development. β-Tubulin was used as a loading control. Dnd1 was enriched by IP from 50 oocytes or embryos before western blotting. All other proteins were detected using protein extracts from the equivalent of one-eighth of an oocyte or embryo. The experiment was repeated three times. (C) Representative IF images show localization of endogenous Dnd1 protein (red) in an oocyte (top, n=7) and an 8-cell-stage embryo (bottom, n=7). A dnd1 knockdown oocyte (AS-oligo injected) served as a negative control for the specificity of Dnd1 staining (middle, n=10). Oocytes and embryos were hemi-sectioned. Images show the vegetal pole of oocytes or embryo. Asterisk marks the cleavage furrow of the embryo. Arrowhead indicates the germ plasm. Ov, ovulated; St, stage. |
|
|
Fig. 3. Dnd1 binds nanos1 RNA. (A) Double-filter nucleic acid-binding assay shows that recombinant Dnd1 protein binds nanos1 RNA. The experiment was repeated twice. (B) RIP assay followed by RT-PCR shows that endogenous Dnd1 protein selectively binds a subset of germline RNAs in stage 7 embryos. The experiment was performed three times. (C) RNAs were pulled down by GST-Dnd1 and measured by qPCR. Ratio between the pull down and 5% of RNA input is shown. GFP served as a negative control. Data are shown as mean±s.d. **P<0.01. The experiment was repeated four times. (D) nanos1-nanos1 3′UTR and nanos1-β-globin 3′UTR were injected into stage VI oocytes with or without dnd1 mRNA. Nanos1 protein was immunoprecipitated and analyzed by western blot for Nanos1 and Dnd1. The experiment was repeated twice. |
|
|
Fig. 4. Dnd1 physically interacts with eIF3f. (A) Anti-FLAG (lanes 4-6) or anti-Myc (lanes 10-12) antibodies were used to IP eIF3f or Dnd1 from cell lysates (lanes 9,12). Addition of RNaseA to lysates did not disrupt the Dnd1-eIF3f complex (lane 12). (B) Co-IP shows the interaction between myc-Dnd1 and endogenous eIF3f in HEK293T cells. IgG served as negative control. (C) Co-IP shows that myc-Dnd1 formed complexes with FLAG-eIF3 h and FLAG-eIF3m in HEK293T cells. Experiments were repeated three times. |
|
|
Fig. 5. Interaction between endogenous Dnd1 and eIF3f in Xenopus embryos. (A) Egg or embryo extracts were fractionated on 7-20% sucrose gradients. Gradient fractions were blotted with antibodies for Dnd1, eIF3f and eIF3c proteins. Experiments were repeated four times. (B) Fractions 1+2 and fractions 8+9+10 of embryo extracts from the sucrose gradients were pooled and immunoprecipitated with an anti-Dnd1 antibody. Endogenous eIF3f and Dnd1 proteins were monitored by western blot. Experiments were repeated three times. |
|
|
Fig. 6. Interaction between Dnd1 and eIF3f is essential for nanos1 translation. (A) FLAG-tagged eIF3f deletions were transfected into HEK293T cells along with myc-Dnd1. Lysates were immunoprecipitated with anti-FLAG antibody and analyzed by western blot. The minimal Dnd1-binding domain was mapped to residues 92-200 of eIF3f, which is indicated by the red asterisk. (B) Schematic summarizing experiments shown in A. +, Dnd1 binding; â, lack of Dnd1 binding. (C) Myc-Dnd1 and FLAG-eIF3f were transfected into HEK293T cells with increasing amounts of eIF3f92-200. Cell lysates were immunoprecipitated with an anti-myc antibody and analyzed by western blot. (D) Myc-Dnd1 and FLAG-eIF3h were transfected into HEK293T cells in the presence or absence of eIF3f92-200. Cell lysates were immunoprecipitated with an anti-myc antibody and analyzed by western blot. Experiments were repeated three times. (E) nanos1 RNA was injected into fertilized eggs alone or with eIF3f92-200, or with eIF3f92-200 and myc-dnd1 RNAs. At stage 11, Nanos1 protein was immunoprecipitated and analyzed by western blot. Non-specific band served as a loading control. The experiment was performed twice. |
|
|
Fig. 7. Interfering with the interaction between Dnd1 and eIF3f disrupts PGC development. (A-C) In situ hybridization of stage 33 embryos showing Xpat-expressing PGCs in uninjected control (A), eIF3f92-200-injected (B) and eIF3f92-200+dnd1-injected (C) embryos. Experiments were repeated three times. (D) Quantification of results shown in A-C. Two-tailed t-tests were performed. *P<0.05; n.s., non-significant. |
|
|
Fig. 8. Dnd1 relieves the inhibitory effect of eIF3f on nanos1 translation and PGC development. (A) nanos1 (4â ng) was translated alone or with FLAG-eIF3f (2â ng) in wheat germ extracts with enhanced translational efficiency (Promega WG+). Nanos1 protein was detected by western blot. eIF3f inhibited nanos1 translation. Addition of recombinant Dnd1 protein relieved the repressive activity of eIF3f in a dose-dependent manner. The experiment was repeated three times. (B) eIF3f represses nanos1 translation in vivo. nanos1 RNA was injected into fertilized eggs alone, or together with eIF3f or dnd1 RNA. At stage 11, Nanos1 protein was immunoprecipitated and analyzed by western blot. Experiments were performed twice. (C-E) In situ hybridization of stage 33 embryos showing PGCs by Xpat staining in uninjected control (C), eIF3f-injected (D) and eIF3f+dnd1-injected (E) embryos. Experiments were repeated three times. (F) Quantification of results shown in C-E. Two-tailed t-tests were performed. *P<0.05, **P<0.01. (G) Working model of Dnd1 function in regulating nanos1 translation. Before fertilization, very little Dnd1 protein is present. Translation of nanos1 RNA is blocked by TCE, a secondary structure within the ORF that prevents the preinitiation complex (PIC) from scanning and initiating translation. After fertilization, Dnd1 protein accumulates within the germ plasm and there binds to nanos1 RNA, altering the TCE structure. The PIC can now scan the nanos1 RNA. Meanwhile, Dnd1 binds with the eIF3 complex through the interaction with subunit eIF3f. This interaction blocks the repressive activity of eIF3f and promotes the translation of nanos1 RNA. The eIF3-Dnd1 complex is released from the 40S ribosomal subunit as translation proceeds. |
|
|
Figure S1. Coomassie blue staining showing purified GST-Dnd1 and Dnd1. Development 144: doi:10.1242/dev.152611: Supplementary information Development • Supplementary information |
|
|
Figure S2. Mapping the eIF3f-binding domain of Dnd1. Because some Dnd1 deletion constructs are poorly expressed, we fused Dnd1 and deletions to GFP-Myc. These constructs were transfected into HEK293T cells together with FLAG-eIF3f. Lysates wereimmunoprecipitated with anti-Myc antibody and analyzed by Western blot. (B) CoIP to confirm that eIF3f interacts with Dnd196-127 and Dnd1305-C. |
|
|
Figure S3. Overexpression of eIF3f has no effect on the stability of endogenous and overexpressed nanos1 mRNAs. Fertilized eggs were injected vegetally with nanos1, dnd1, eIF3f, nanos1 + dnd1, or nanos1 + eIF3f. At the late blastula stage, embryos were harvested for RT-PCR analysis. The expression of nanos1 was normalized to that of odc. |
|
|
Figure S4. Overexpression of eIF3f92-200 has no effect on formation of the vegetal cortical microtubule arrays during cortical rotation and degradation of germline specific RNAs during gastrulation. (A) and (B) Confocal images showing formation of microtubule arrays in the vegetal cortex in artificially activated eggs. Control (A) and eIF3f92-200 (4 ng) overexpressed oocytes (B) were treated with progesterone to induce maturation, pricked with a glass needle after GVBD, harvested at 55 minutes post egg activation, and stained with an anti-Tubulin antibody. (C) Real-time PCR results show the expression of nanos1, dnd1, trim36, dazl, Xpat, and vasa in control and eIF3f92-200 overexpressed embryos. |
References [+] :
Ahringer,
Control of the sperm-oocyte switch in Caenorhabditis elegans hermaphrodites by the fem-3 3' untranslated region.
1991, Pubmed
Ahringer, Control of the sperm-oocyte switch in Caenorhabditis elegans hermaphrodites by the fem-3 3' untranslated region. 1991, Pubmed
Asaoka-Taguchi, Maternal Pumilio acts together with Nanos in germline development in Drosophila embryos. 1999, Pubmed
Berekelya, Xenopus Germes encodes a novel germ plasm-associated transcript. 2003, Pubmed , Xenbase
Colozza, Maternal syntabulin is required for dorsal axis formation and is a germ plasm component in Xenopus. 2014, Pubmed , Xenbase
Curtis, A CCHC metal-binding domain in Nanos is essential for translational regulation. 1997, Pubmed
Dalby, Discrete sequence elements control posterior pole accumulation and translational repression of maternal cyclin B RNA in Drosophila. 1993, Pubmed
Deshpande, Novel functions of nanos in downregulating mitosis and transcription during the development of the Drosophila germline. 1999, Pubmed
Extavour, Mechanisms of germ cell specification across the metazoans: epigenesis and preformation. 2003, Pubmed
Hinnebusch, eIF3: a versatile scaffold for translation initiation complexes. 2006, Pubmed
Horvay, Xenopus Dead end mRNA is a localized maternal determinant that serves a conserved function in germ cell development. 2006, Pubmed , Xenbase
Hudson, Xpat, a gene expressed specifically in germ plasm and primordial germ cells of Xenopus laevis. 1998, Pubmed , Xenbase
Jaruzelska, Conservation of a Pumilio-Nanos complex from Drosophila germ plasm to human germ cells. 2003, Pubmed
Jin, The 48-kDa alternative translation isoform of PP2A:B56epsilon is required for Wnt signaling during midbrain-hindbrain boundary formation. 2009, Pubmed , Xenbase
Kadyrova, Translational control of maternal Cyclin B mRNA by Nanos in the Drosophila germline. 2007, Pubmed
Kedde, RNA-binding protein Dnd1 inhibits microRNA access to target mRNA. 2007, Pubmed
Kloc, Centroid, a novel putative DEAD-box RNA helicase maternal mRNA, is localized in the mitochondrial cloud in Xenopus laevis oocytes. 2007, Pubmed , Xenbase
Koebernick, Elr-type proteins protect Xenopus Dead end mRNA from miR-18-mediated clearance in the soma. 2010, Pubmed , Xenbase
Lai, Nanos1 functions as a translational repressor in the Xenopus germline. 2011, Pubmed , Xenbase
Lai, Xenopus Nanos1 is required to prevent endoderm gene expression and apoptosis in primordial germ cells. 2012, Pubmed , Xenbase
Lau, Systematic and single cell analysis of Xenopus Piwi-interacting RNAs and Xiwi. 2009, Pubmed , Xenbase
Liang, Localization of vasa protein to the Drosophila pole plasm is independent of its RNA-binding and helicase activities. 1994, Pubmed
Liu, Zebrafish dead end possesses ATPase activity that is required for primordial germ cell development. 2010, Pubmed
Lomakin, The initiation of mammalian protein synthesis and mRNA scanning mechanism. 2013, Pubmed
Luo, Xenopus germline nanos1 is translationally repressed by a novel structure-based mechanism. 2011, Pubmed , Xenbase
MacArthur, DEADSouth is a germ plasm specific DEAD-box RNA helicase in Xenopus related to eIF4A. 2000, Pubmed , Xenbase
Marchione, The translational factor eIF3f: the ambivalent eIF3 subunit. 2013, Pubmed
Mei, Maternal Dead-End1 is required for vegetal cortical microtubule assembly during Xenopus axis specification. 2013, Pubmed , Xenbase
Mir, How the mother can help: studying maternal Wnt signaling by anti-sense-mediated depletion of maternal mRNAs and the host transfer technique. 2008, Pubmed , Xenbase
Mosquera, A mRNA localized to the vegetal cortex of Xenopus oocytes encodes a protein with a nanos-like zinc finger domain. 1993, Pubmed , Xenbase
Murata, Binding of pumilio to maternal hunchback mRNA is required for posterior patterning in Drosophila embryos. 1995, Pubmed
Nakahata, Biochemical identification of Xenopus Pumilio as a sequence-specific cyclin B1 mRNA-binding protein that physically interacts with a Nanos homolog, Xcat-2, and a cytoplasmic polyadenylation element-binding protein. 2001, Pubmed , Xenbase
Pestova, Molecular mechanisms of translation initiation in eukaryotes. 2001, Pubmed
Richter, Translational control in oocyte development. 2011, Pubmed , Xenbase
Rogers, eIF4A: the godfather of the DEAD box helicases. 2002, Pubmed
Saitou, Germ cell specification in mice. 2009, Pubmed
Sato, Maternal Nanos represses hid/skl-dependent apoptosis to maintain the germ line in Drosophila embryos. 2007, Pubmed
Schaner, A conserved chromatin architecture marks and maintains the restricted germ cell lineage in worms and flies. 2003, Pubmed
Shi, Phosphorylation of the eukaryotic initiation factor 3f by cyclin-dependent kinase 11 during apoptosis. 2009, Pubmed
Slanchev, Control of Dead end localization and activity--implications for the function of the protein in antagonizing miRNA function. 2009, Pubmed
Sonoda, Recruitment of Nanos to hunchback mRNA by Pumilio. 1999, Pubmed
Sonoda, Drosophila Brain Tumor is a translational repressor. 2001, Pubmed
Strome, Specifying and protecting germ cell fate. 2015, Pubmed
Strome, Germ versus soma decisions: lessons from flies and worms. 2007, Pubmed
Sun, Functional reconstitution of human eukaryotic translation initiation factor 3 (eIF3). 2011, Pubmed
Suzuki, Dead end1 is an essential partner of NANOS2 for selective binding of target RNAs in male germ cell development. 2016, Pubmed
Takeda, DAZL relieves miRNA-mediated repression of germline mRNAs by controlling poly(A) tail length in zebrafish. 2009, Pubmed
Tarbashevich, XGRIP2.1 is encoded by a vegetally localizing, maternal mRNA and functions in germ cell development and anteroposterior PGC positioning in Xenopus laevis. 2007, Pubmed , Xenbase
Venkatarama, Repression of zygotic gene expression in the Xenopus germline. 2010, Pubmed , Xenbase
Vincent, Substrate recognition and catalysis by the exoribonuclease RNase R. 2006, Pubmed
Walter, Mss4 protein is a regulator of stress response and apoptosis. 2012, Pubmed
Weidinger, dead end, a novel vertebrate germ plasm component, is required for zebrafish primordial germ cell migration and survival. 2003, Pubmed , Xenbase
Wharton, RNA regulatory elements mediate control of Drosophila body pattern by the posterior morphogen nanos. 1991, Pubmed
Wilczynska, Two Piwi proteins, Xiwi and Xili, are expressed in the Xenopus female germline. 2009, Pubmed , Xenbase
Wreden, Nanos and pumilio establish embryonic polarity in Drosophila by promoting posterior deadenylation of hunchback mRNA. 1997, Pubmed
Wylie, Germ cells. 1999, Pubmed
Yamaji, DND1 maintains germline stem cells via recruitment of the CCR4-NOT complex to target mRNAs. 2017, Pubmed
Zhang, A conserved RNA-binding protein that regulates sexual fates in the C. elegans hermaphrodite germ line. 1997, Pubmed
Zhou, Localization of Xcat-2 RNA, a putative germ plasm component, to the mitochondrial cloud in Xenopus stage I oocytes. 1996, Pubmed , Xenbase
