XB-ART-53983
Biol Open
2017 Oct 15;610:1528-1540. doi: 10.1242/bio.026153.
Show Gene links
Show Anatomy links
Vestigial-like 3 is a novel Ets1 interacting partner and regulates trigeminal nerve formation and cranial neural crest migration.
Simon E, Thézé N, Fédou S, Thiébaud P, Faucheux C.
???displayArticle.abstract???
Drosophila Vestigial is the founding member of a protein family containing a highly conserved domain, called Tondu, which mediates their interaction with members of the TEAD family of transcription factors (Scalloped in Drosophila). In Drosophila, the Vestigial/Scalloped complex controls wing development by regulating the expression of target genes through binding to MCAT sequences. In vertebrates, there are four Vestigial-like genes, the functions of which are still not well understood. Here, we describe the regulation and function of vestigial-like 3 (vgll3) during Xenopus early development. A combination of signals, including FGF8, Wnt8a, Hoxa2, Hoxb2 and retinoic acid, limits vgll3 expression to hindbrain rhombomere 2. We show that vgll3 regulates trigeminal placode and nerve formation and is required for normal neural crest development by affecting their migration and adhesion properties. At the molecular level, vgll3 is a potent activator of pax3, zic1, Wnt and FGF, which are important for brain patterning and neural crest cell formation. Vgll3 interacts in the embryo with Tead proteins but unexpectedly with Ets1, with which it is able to stimulate a MCAT driven luciferase reporter gene. Our findings highlight a critical function for vgll3 in vertebrate early development.
???displayArticle.pubmedLink??? 28870996
???displayArticle.pmcLink??? PMC5665465
???displayArticle.link??? Biol Open
Species referenced: Xenopus
Genes referenced: b3gat1 b3gat1l cdh2 egr2 ets1 etv2 fgf2 fgf8 fn1 foxd3 foxi3 hoxa2 hoxb2 hoxb9 isl1 mapk1 mcat myc myo10.2 neurod1 nog odc1 otx2 pax3 pcdh18 pcdh8l snai2 tbxt.2 tead1 tead2 tub tubb2b twist1 uqcc6 vgll2 vgll3 wnt5a wnt8a wnt8b zic1
GO keywords: neural crest cell migration [+]
???displayArticle.antibodies??? B3gat1 Ab5 Mapk1 Ab9 Neuronal Ab4
???displayArticle.morpholinos??? tead1 MO1 tead4 MO1 vgll3 MO1 vgll3 MO2 vgll3 MO3 vgll3 MO4
???attribute.lit??? ???displayArticles.show???
|
|
Fig. 1. Temporal expression and spatial regulation of vgll3 in Xenopus embryo. (A) Vgll3 expression detected by RT-PCR starts between stages 11 and 12. (B) Vgll3 is detected by ISH in r2 during neural tube closure. (C) Vgll3 expression decreases in stage 18 embryos treated with increasing concentrations of retinoic acid (RA). FGF8 mRNA injected embryos show an anterior-lateral enlargement of vgll3 expression domain. Hoxa2 or hoxb2 mRNA injected embryos show a strong reduction of vgll3 expression. All views are dorsal-anterior. (*), injected side. A dotted line indicates the midline embryo. Quantification of vgll3 regulation results. Three independent experiments were performed. The number of embryos analysed is indicated on the top of each bar. (D) Vgll3 is induced in animal caps treated with noggin + FGF2 (N+F). (E) Vgll3 expression is induced in early but not late animal cap cells overexpressing wnt8a. (F) Overexpression in animal cap cells of vgll3 in combination with tead1 stimulates the expression of wnt5a, wnt8b and fgf8. E, non injected embryo, number indicates the stage; -RT, no cDNA; ni, animal cap from uninjected embryo; N-tub, N-tubulin. Ornithine decarboxylase (odc) gene expression is used as control. |
|
|
Fig. 2. Vgll3 knockdown or overexpression impair trigeminal placode and nerve formation. (A) Embryos injected with v3MO or v3MOsplicing (v3LMOsp and v3SMOsp, 20 ng each) exhibit a reduced expression of islet1, neuroD and N-tubulin in the trigeminal placodes (arrowhead). (B) Overexpression of increasing amounts of vgll3 mRNA reduces islet1 and N-tubulin expression in stage 19 embryos. Double ISH shows no prominent overlapping staining between vgll3 (red) and N-tubulin (blue) (arrow). Injected side (*) was traced by lacZ staining. Gene expression were assayed by ISH. Arrowhead indicates the trigeminal placodes. (C) Quantification of results. Images on the top of bars indicated v3LMOsp defects rescued with increasing amounts of vgll3 mRNA injections. Three independent experiments were performed. The number of embryos analysed is indicated on the top of each bar. Views are dorsal-anterior excepted for lateral views for stage 28 embryos. |
|
|
Fig. 3. Vgll3 stimulates pax3 and zic1 expression. (A) Embryos were injected with v3MO or vgll3 mRNA and analysed at stage 19 for pax3 and zic1 expression. Defects of CNC lateral streams and trigeminal placode are shown by arrows and arrowhead respectively. (B) ISH for vgll3 and pax3 shows overlapping expression at the r2 level (blue arrow). (C) Stage 19 embryos injected with pax3GR/zic1GR mRNAs show a faint vgll3 and a strong snail2 expression after dexamethasone treatment (+dex). (D) cMO/LacZ mRNA control and quantification. Three independent experiments were performed (n=40). (*), injected side. All views are dorsal-anterior. A dotted line indicates the midline embryo. (E) ISH for vgll3 and zic1 shows overlapping expression at the r2 level (blue arrow). Zic1 expression in stage 21 embryo. |
|
|
Fig. 4. Vgll3 knockdown and overexpression do not affect CNC formation but block their migration. Embryos were injected with v3MO (40 ng or cMO) or vgll3 mRNA (1ng, or lacZ mRNA) and analysed at different stages for snail2, twist, PCNS or pcdh18 expression. Pharyngeal arches are indicated (ma, mandibular; hy, hyoid; br, branchial a for anterior and p for posterior). The mandibular branch of trigeminal nerve is indicated by an arrowhead. Vgll3 knockdown and overexpression block migration of CNC streams. Overlapping expression of vgll3 and snail2 indicated by an arrow. The white line indicates the plane of agarose section. Quantification of results. Three independent experiments were performed. The number of embryos analysed is indicated on the top of each bar. (*), injected side. The dotted line indicates the midline embryo. Circle, lateral CNC stream. All views are dorsalanterior except lateral views for stage 25 and 28 embryos. |
|
|
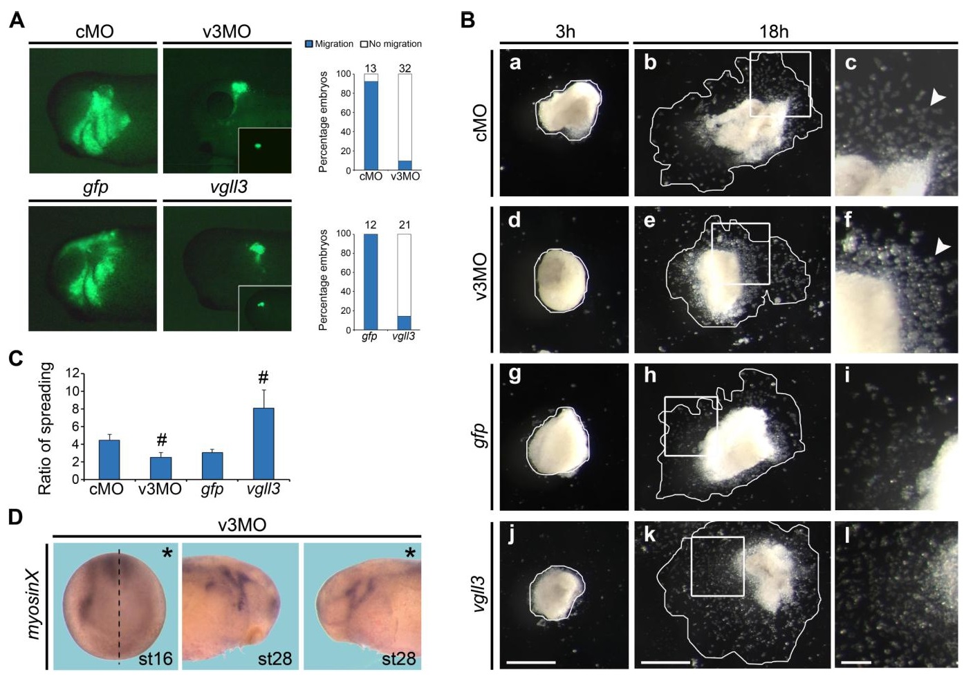
Fig. 5. Vgll3 regulates CNC migration. CNC from neurula embryos injected with tracer gfp mRNA and v3MO (40 ng or cMO) or vgll3 mRNA (1ng) were (A) grafted on wild type embryos at stage 17 and migratory phenotype was analysed by GFP fluorescence 18 hours after transplantation (quantification of results in the right panel, inside panels showed GFP-positive grafted cells just after transplantation; magnification has been adjusted to reduce the size of original images) or (B) were plated on fibronectin and analysed 3h (a,d,g,j) and 18h (b,e,h,k) after plating. Enlarged views of squares (c,f,i,l). Scale bars: 1 mm (j-k); 250 μm (l). (C) Ratio of spreading measured by comparing the relative surface area between 18h and 3h of culture (indicated by the line plot in a-k). #, P value <0.05; error bars represent mean±s.e.m. (D) MyosinX expression in stage 16 (dorsal-anterior view) or stage 28 (lateral view) embryos. (*), injected side. Dotted line indicates midline embryo. |
|
|
Fig. 6. Vgll3 regulates specific subset of genes in animal cap explants. (A) Embryos were injected with pax3GR/zic1GR and v3MO (40 ng or cMO), treated or not with dexamethasone (±dex) before animal caps dissection and analysis by RTPCR. (B) Embryos were injected with myc-tead1 (T1), myc-tead2 (T2), HA-vgll3 (V3) or HA-vgll2 (V2) mRNAs and animal caps were dissected and analysed by RT-PCR. Vertical white lines indicate spliced images in order to remove results not described in this paper. E16/E17, control stage 16/17 embryos. -RT, no cDNA. |
|
|
Fig. 7. Vgll3 interacts with tead proteins and can activate pax3 independently of tead. (A) Embryos injected with vgll3 (1ng or lacZ) mRNA and T1MO/T2MO or cMO were fixed at stage 10 or 13 and analysed for pax3. Vgll3 induces ectopic pax3 expression when tead1 and tead2 have been knocked down. Lower right panel (IB myc): embryos were injected with 50 pg of myc-tead1 or myc-tead2 mRNAs with 15 ng of T1MO or T2MO and analysed by IB. T1MO and T2MO block efficiently tead1 and tead2 expression respectively. Erk2 is used as control. ni: non injected embryo. (B) Embryos injected with HA-vgll3, myc-tead1 or myc-tead2 mRNAs were processed for immunoprecipitation with HA (IP HA) or myc antibodies (IP myc) followed by IB with antibodies. Vgll3 interacts with tead1 and tead2 in the embryo. Lysate, IB of injected embryo before immunoprecipitation. Vertical white lines indicate spliced images in order to remove results not described in this paper (IP myc). |
|
|
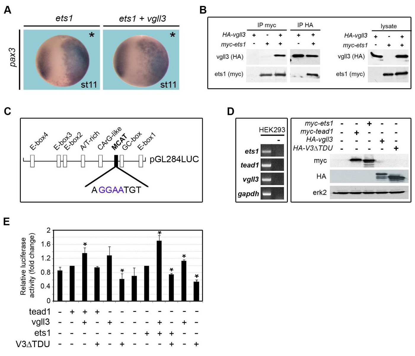
Fig. 8. Vgll3 interacts with ets1 and activates a tead-dependent luciferase reporter gene. (A) Pax3 expression in embryos injected with vgll3 or ets1 mRNA. Ets1 overexpression induces ectopic pax3 expression likewise co-expression of ets1 and vgll3. (*), injected side. (B) Embryos were injected with myc-ets1 or HA-vgll3 mRNAs. Immunoprecipitation with myc (IP myc) or HA antibodies (IP HA) was followed by IB with antibodies. (C) Schematic representation of the pGL284LUC reporter plasmid used in transfection assay. The different cis-sequences are depicted together with the MCAT cis-sequence (black box). (D) Left panel: ets1, tead1 and vgll3 are expressed in HEK293 cells when analysed by RT-PCR. (-), no cDNA. Right panel: HEK293 cells were transfected with HA-vgll3, HA-V3δTDU, myctead1 or myc-ets1 plasmids and similar amounts of proteins were checked by IB with myc and HA antibodies. Gapdh and erk2 are used as control. (E) HEK293 cells were co-transfected with pGL284LUC and HA-vgll3, HA-V3δTDU, myc-tead1 and mycets1 plasmids. Relative luciferase activity is expressed as x-fold luciferase activity compared to tead1 or ets1 alone. Bars show mean±s.e.m. of three independent experiments carried out in duplicate. *P value <0.05. |
|
|
Fig. 9. Proposed model showing vgll3 functions in trigeminal placode/nerve formation and CNC migration. Vgll3 acts via secreted molecules like WNT or FGF on neural border expressed genes to control the formation of branchial arches and trigeminal placode. Vgll3 can interact with ets1 and sustain pax3/zic1 expression and their downstream target genes. Ant, anterior; Post, posterior; ba1, branchial arch1; CNC, cranial neural crest; RA, retinoic acid. |
|
|
Figure S1. Vgll3 does not co-localise with trigeminal placode markers. (A) Wholemount ISH for vgll3 and trigeminal placode genes islet1, neuroD, pax3 and foxi1c. (B) Whole-mount ISH for trigeminal placodal genes islet1, neuroD, pax3 and foxi1c. Blue arrow indicates the position of vgll3 expression domain. All staining are visualized in blue. Analysed embryos are from stage 14 to stage 20 depending on the trigeminal markers used. All views are dorsal-anterior. |
|
|
Figure S2. In vivo specificity of vgll3 morpholinos. Embryos were injected with 500pg of vgll3, vgll3 mismatch (mis) or vgll2 mRNAs in the presence (+) or not (-) of 40 ng of vgll3 (v3MO) or control (cMO) morpholino oligonucleotide antisenses. Stage 15 embryos were stopped and analysed by immunoblotting with HA antibody to detect vgll3. v3MO efficiently blocks the translation of vgll3 mRNA but has no effect on vgll3 mismatch mRNA neither on vgll2 mRNA. Erk2 is used for loading controls. Right panel, control MO (cMO) has no effect on vgll3 mRNA translation in an in vitro translation assay. |
|
|
Figure S3. In vivo specificity and efficiency of v3MOsplicing. (A) Schematic representation of the vgll3 locus. There are two vgll3 homeolog genes, vgll3.L and vgll3.S, that are expressed in Xenopus laevis. Specific primers for vgll3.L and vgll3.S (v3Lsp F and v3Ssp F respectively) and common primer for both mRNAs (v3sp R) were chosen to detect normal and altered splicing for vgll3.L and vgll3.S mRNAs. The position of the splicing blocking MO specific to vgll3.L pre-mRNA (v3LMOsp for v3LMOe2i2) or to vgll3.S pre-mRNA (v3SMOsp for v3SMOi1e2) is indicated by a black box. (B) Embryos were co-injected with 10, 20 or 40 ng of each morpholino splicing (v3MOsplicing) and gfp mRNA as lineage tracer. Stage 15 embryos were analysed by RT-PCR to detect vgll3 expression. V3MOsplicing decreases normal spliced vgll3.L RNA or vgll3.S level compared to non-injected embryos in a dose-dependent manner. PCR fragments corresponding to the altered splicing mRNAs appeared at expected size for both vgll3 mRNAs. Odc is used for loading controls.-RT, no DNA for each condition. |
|
|
Figure S4. Dose dependent effect of v3MO splicing on N-tubulin and snail2 expression domain. (A) Embryos injected with v3LMOsp, specific to vgll3 form L or v3SMOsp, specific to vgll3 form S or both (v3MOsplicing) exhibit a reduced expression of N-tubulin in the trigeminal placodes (arrowhead) and an inhibition of CNC migration as shown snail2 expression. Stronger effect was observed when both splicing MOs were injected at 10ng each compared to single MO. Injected side (*) was traced by lacZ staining. Gene expression was assayed by ISH. Arrowhead indicates the trigeminal placodes. (B) Quantification of results. Three independent experiments were performed. The number of embryos analysed is indicated on the top of each bar. All views are dorsal-anterior. sp, splicing. |
|
|
Figure S5. Vgll3 impairs trigeminal nerve formation. (A) Embryos injected with 40 ng of v3MO exhibit a decrease of HNK-1 staining (arrowhead) and a quivering phenotype for 3A10 staining (bottom panel) in the trigeminal ophthalmic and maxillomandibular branches (50%, n=30 for both staining). (B) Embryos injected with vgll3 mRNA (1ng) exhibit a similar decrease of staining and a quivering phenotype in the trigeminal branches for HNK-1 (50%, n=25) and 3A10 staining (80%, n=25). Major branch connected to trigeminal ganglia disappeared (arrowhead) (C) Upper row: Embryos injected with cMO or lacZ mRNA show no difference in HNK-1 staining between non injected side (ni) or injected side (*). Lower row: Stage 14 embryos injected with cMO, v3MO, gfp or vgll3 mRNAs show no apoptotic cells when analysed by TUNEL. The median line of the embryo is indicated with a dotted line. The injected side was traced by lacZ staining. HNK1 (specifically labelling axonal outgrowth antibody) and 3A10 (neurofilament specific antibody) expression was assayed by immunohistochemistry on stage 28 and stage 42 respectively. (D) TUNEL apoptosis analysis of stage 17 embryos. V, trigeminal nerve; VII, facial nerve; ey, eye; ov, otic vesicle. |
|
|
Figure S6. A second vgll3 morpholino (v3MO2) phenocopies v3MO effects. (A) Embryos were injected with 10 ng of a second non overlapping vgll3 (v3MO2) morpholino oligonucleotide antisense, then fixed at stage 16 or 19 and stained for snail2 expression. No significant effect was detected at stage 16 but defects in neural crest migration were observed at stage 19 (brackets). (*) injected side. (B) Specificity of v3MO2 in in vitro translation experiments. (C) Immunohistochemistry analysis of HNK-1 and 3A10 (stage 28 and stage 35 respectively). White and black arrowheads show defects of the ophthalmic and maxillo-mandibular branches of the trigeminal nerve respectively. (*) injected side. |
|
|
Figure S7. Vgll3 is required for the formation of neural crest derivatives. Embryos were injected with 40 ng of v3MO (or cMO) or 1 ng of vgll3 mRNA (or gfp mRNA) and fixed at stage 47 before alcian blue staining (A-I). (A, B, C, D) The formation of cranial cartilage is impaired when vgll3 is knocked-down when compared to control MO injected embryo [A compared to D (embryos injected with cMO show no alteration)]. This is more obvious on dissected embryos that revealed on the injected side a high rate of cranial cartilage hypoplasia including severe loss of Meckelâs (MC), ceratohyal (CH) and branchial cartilages (Br) (100%, n=15, Fig. 6B,C). (E, F) Transversal sections of paraffin embedded tissues showed that the ceratohyal cartilage on the injected side was shorter than on the uninjected control side (Fig. 6E) and displayed numerous smaller chondrocytes (Fig. 6F, enlarged view of E indicated in the square line. Scale bars represent 500 μm (E) and 130 μm (F). (G, H, I, J) Embryos injected with vgll3 mRNA showed an impaired cartilage development with the ceratohyal cartilage being severely disorganized (100%, n=15, Fig. 6G, H). In control experiments, embryos injected with gfp mRNA showed no change in cartilage head morphology (Fig. 6I, J). ey, eye. Ventral views with anterior to the top (A, D, G, I) and dorsal views (J). (*) injected side. Midline embryo is indicated by a dotted line. |
|
|
Figure S8. The histidine repeat in vgll3 is required for pax3 activation. (A) Sequence alignment of histidine (H) tract in Vgll3 proteins from different vertebrate species. Numbers indicate the relative position of the histidine tract. Xenlae, Xenopus laevis, Xentrop, Xenopus tropicalis. (B) Embryos were injected with 1 ng of vgll3 (vgll3 wt) or vgll3Dhis, fixed at stage 11 and analysed for pax3 expression. Vgll3Dhis cannot activate pax3 (100%, n=30). (*) injected side. (C) HEK293 cells, recently tested for contamination, were transfected with 1μg of plasmid encoding HA-vgll3wt or HAvgll3Dhis, fixed and analysed by immunocytochemistry using HA antibody. The deletion of histidine tract from vgll3 does not impair its nuclear localization. White arrow indicates nuclear staining. Scale bars, 10 μm. |
References [+] :
Aamar,
Protocadherin-18a has a role in cell adhesion, behavior and migration in zebrafish development.
2008, Pubmed
Aamar, Protocadherin-18a has a role in cell adhesion, behavior and migration in zebrafish development. 2008, Pubmed
Alexander, Hox genes and segmentation of the hindbrain and axial skeleton. 2009, Pubmed
Alfandari, Integrin alpha5beta1 supports the migration of Xenopus cranial neural crest on fibronectin. 2003, Pubmed , Xenbase
Antonescu, Consistent t(1;10) with rearrangements of TGFBR3 and MGEA5 in both myxoinflammatory fibroblastic sarcoma and hemosiderotic fibrolipomatous tumor. 2011, Pubmed
Bae, Identification of Pax3 and Zic1 targets in the developing neural crest. 2014, Pubmed , Xenbase
Baker, Wnt signaling in Xenopus embryos inhibits bmp4 expression and activates neural development. 1999, Pubmed , Xenbase
Baltzinger, Hoxa2 knockdown in Xenopus results in hyoid to mandibular homeosis. 2005, Pubmed , Xenbase
Betancur, Assembling neural crest regulatory circuits into a gene regulatory network. 2010, Pubmed
Bonnet, Vestigial-like 2 acts downstream of MyoD activation and is associated with skeletal muscle differentiation in chick myogenesis. 2010, Pubmed
Borchers, An assay system to study migratory behavior of cranial neural crest cells in Xenopus. 2000, Pubmed , Xenbase
Canning, Neural tube derived Wnt signals cooperate with FGF signaling in the formation and differentiation of the trigeminal placodes. 2008, Pubmed
Chen, Vgl-4, a novel member of the vestigial-like family of transcription cofactors, regulates alpha1-adrenergic activation of gene expression in cardiac myocytes. 2004, Pubmed
Cody, Transfer of chromosome 3 fragments suppresses tumorigenicity of an ovarian cancer cell line monoallelic for chromosome 3p. 2007, Pubmed
Cody, Characterization of the 3p12.3-pcen region associated with tumor suppression in a novel ovarian cancer cell line model genetically modified by chromosome 3 fragment transfer. 2009, Pubmed
Delaune, Neural induction in Xenopus requires early FGF signalling in addition to BMP inhibition. 2005, Pubmed , Xenbase
Dibner, XMeis3 protein activity is required for proper hindbrain patterning in Xenopus laevis embryos. 2001, Pubmed , Xenbase
Faucheux, Vestigial like gene family expression in Xenopus: common and divergent features with other vertebrates. 2010, Pubmed , Xenbase
Fletcher, FGF8 spliceforms mediate early mesoderm and posterior neural tissue formation in Xenopus. 2006, Pubmed , Xenbase
Gambaro, VGLL3 expression is associated with a tumor suppressor phenotype in epithelial ovarian cancer. 2013, Pubmed
Gat-Yablonski, Homozygous microdeletion of the POU1F1, CHMP2B, and VGLL3 genes in chromosome 3--a novel syndrome. 2011, Pubmed
Gee, Yes-associated protein 65 (YAP) expands neural progenitors and regulates Pax3 expression in the neural plate border zone. 2011, Pubmed , Xenbase
Grenier, Relationship between neural crest cells and cranial mesoderm during head muscle development. 2009, Pubmed
Günther, VITO-1 is an essential cofactor of TEF1-dependent muscle-specific gene regulation. 2004, Pubmed
Guo, A novel partner of Scalloped regulates Hippo signaling via antagonizing Scalloped-Yorkie activity. 2013, Pubmed
Guss, Control of a genetic regulatory network by a selector gene. 2001, Pubmed
Halder, The Vestigial and Scalloped proteins act together to directly regulate wing-specific gene expression in Drosophila. 1998, Pubmed
Halder, Binding of the Vestigial co-factor switches the DNA-target selectivity of the Scalloped selector protein. 2001, Pubmed
Hallor, Two genetic pathways, t(1;10) and amplification of 3p11-12, in myxoinflammatory fibroblastic sarcoma, haemosiderotic fibrolipomatous tumour, and morphologically similar lesions. 2009, Pubmed
HAMBURGER, Experimental analysis of the dual origin of the trigeminal ganglion in the chick embryo. 1961, Pubmed
Harland, In situ hybridization: an improved whole-mount method for Xenopus embryos. 1991, Pubmed , Xenbase
Hélias-Rodzewicz, YAP1 and VGLL3, encoding two cofactors of TEAD transcription factors, are amplified and overexpressed in a subset of soft tissue sarcomas. 2010, Pubmed
Hensey, A developmental timer that regulates apoptosis at the onset of gastrulation. 1997, Pubmed , Xenbase
Hong, The activity of Pax3 and Zic1 regulates three distinct cell fates at the neural plate border. 2007, Pubmed , Xenbase
Jaurena, Zic1 controls placode progenitor formation non-cell autonomously by regulating retinoic acid production and transport. 2015, Pubmed , Xenbase
Jeong, Developmental expression of Pitx2c in Xenopus trigeminal and profundal placodes. 2014, Pubmed , Xenbase
Johnson, Vgll2a is required for neural crest cell survival during zebrafish craniofacial development. 2011, Pubmed
Kim, Integration of positional signals and regulation of wing formation and identity by Drosophila vestigial gene. 1996, Pubmed
Kitagawa, A Sveinsson's chorioretinal atrophy-associated missense mutation in mouse Tead1 affects its interaction with the co-factors YAP and TAZ. 2007, Pubmed
Koenig, En2, Pax2/5 and Tcf-4 transcription factors cooperate in patterning the Xenopus brain. 2010, Pubmed , Xenbase
Koontz, The Hippo effector Yorkie controls normal tissue growth by antagonizing scalloped-mediated default repression. 2013, Pubmed
Lamb, Fibroblast growth factor is a direct neural inducer, which combined with noggin generates anterior-posterior neural pattern. 1995, Pubmed , Xenbase
Lander, Interactions between Twist and other core epithelial-mesenchymal transition factors are controlled by GSK3-mediated phosphorylation. 2013, Pubmed , Xenbase
Liang, A gene network regulated by the transcription factor VGLL3 as a promoter of sex-biased autoimmune diseases. 2017, Pubmed
Lumsden, Segmental origin and migration of neural crest cells in the hindbrain region of the chick embryo. 1991, Pubmed
Maeda, Mammalian vestigial-like 2, a cofactor of TEF-1 and MEF2 transcription factors that promotes skeletal muscle differentiation. 2002, Pubmed
Maj, Controlled levels of canonical Wnt signaling are required for neural crest migration. 2016, Pubmed , Xenbase
Mayor, Induction of the prospective neural crest of Xenopus. 1995, Pubmed , Xenbase
Meyer, Ets-1 and Ets-2 proto-oncogenes exhibit differential and restricted expression patterns during Xenopus laevis oogenesis and embryogenesis. 1997, Pubmed , Xenbase
Mielcarek, VITO-1, a novel vestigial related protein is predominantly expressed in the skeletal muscle lineage. 2002, Pubmed
Mielcarek, VITO-2, a new SID domain protein, is expressed in the myogenic lineage during early mouse embryonic development. 2009, Pubmed
Milet, Pax3 and Zic1 drive induction and differentiation of multipotent, migratory, and functional neural crest in Xenopus embryos. 2013, Pubmed , Xenbase
Milewski, Identification of minimal enhancer elements sufficient for Pax3 expression in neural crest and implication of Tead2 as a regulator of Pax3. 2004, Pubmed
Moens, Constructing the hindbrain: insights from the zebrafish. 2002, Pubmed
Naye, Differential expression of two TEF-1 (TEAD) genes during Xenopus laevis development and in response to inducing factors. 2007, Pubmed , Xenbase
Nie, Myosin-X is critical for migratory ability of Xenopus cranial neural crest cells. 2009, Pubmed , Xenbase
Nonchev, The conserved role of Krox-20 in directing Hox gene expression during vertebrate hindbrain segmentation. 1996, Pubmed
Papalopulu, Retinoic acid causes abnormal development and segmental patterning of the anterior hindbrain in Xenopus embryos. 1991, Pubmed , Xenbase
Park, Hindbrain-derived Wnt and Fgf signals cooperate to specify the otic placode in Xenopus. 2008, Pubmed , Xenbase
Pasqualetti, Ectopic Hoxa2 induction after neural crest migration results in homeosis of jaw elements in Xenopus. 2000, Pubmed , Xenbase
Pasquet, Transcription enhancer factor-1-dependent expression of the alpha-tropomyosin gene in the three muscle cell types. 2006, Pubmed , Xenbase
Plouhinec, Pax3 and Zic1 trigger the early neural crest gene regulatory network by the direct activation of multiple key neural crest specifiers. 2014, Pubmed , Xenbase
Rangarajan, PCNS: a novel protocadherin required for cranial neural crest migration and somite morphogenesis in Xenopus. 2006, Pubmed , Xenbase
Salichs, Genome-wide analysis of histidine repeats reveals their role in the localization of human proteins to the nuclear speckles compartment. 2009, Pubmed
Schilling, Plasticity in zebrafish hox expression in the hindbrain and cranial neural crest. 2001, Pubmed , Xenbase
Schlosser, Induction and specification of cranial placodes. 2006, Pubmed , Xenbase
Sechrist, Segmental migration of the hindbrain neural crest does not arise from its segmental generation. 1993, Pubmed
Sharrocks, The ETS-domain transcription factor family. 2001, Pubmed
Simon, From vestigial to vestigial-like: the Drosophila gene that has taken wing. 2016, Pubmed , Xenbase
Steventon, Neural crest and placode interaction during the development of the cranial sensory system. 2014, Pubmed
Theveneau, Neural crest delamination and migration: from epithelium-to-mesenchyme transition to collective cell migration. 2012, Pubmed , Xenbase
Théveneau, Ets-1 confers cranial features on neural crest delamination. 2007, Pubmed
Tréguer, Smooth muscle cell differentiation from human bone marrow: variations in cell type specific markers and Id gene expression in a new model of cell culture. 2009, Pubmed
Vaudin, TONDU (TDU), a novel human protein related to the product of vestigial (vg) gene of Drosophila melanogaster interacts with vertebrate TEF factors and substitutes for Vg function in wing formation. 1999, Pubmed
Wang, Comparative analysis of gene expression profiles between the normal human cartilage and the one with endemic osteoarthritis. 2009, Pubmed
Wang, The Proto-oncogene Transcription Factor Ets1 Regulates Neural Crest Development through Histone Deacetylase 1 to Mediate Output of Bone Morphogenetic Protein Signaling. 2015, Pubmed , Xenbase
Yoshida, MCAT elements and the TEF-1 family of transcription factors in muscle development and disease. 2008, Pubmed
Zhu, Myosin X regulates netrin receptors and functions in axonal path-finding. 2007, Pubmed
