Click here to close
Hello! We notice that you are using Internet Explorer, which is not supported by Xenbase and may cause the site to display incorrectly.
We suggest using a current version of Chrome,
FireFox, or Safari.
Tae HS, Smith KM, Phillips AM, Boyle KA, Li M, Forster IC, Hatch RJ, Richardson R, Hughes DI, Graham BA, Petrou S, Reid CA.
???displayArticle.abstract???
Gabapentin (GBP) is widely used to treat epilepsy and neuropathic pain. There is evidence that GBP can act on hyperpolarization-activated cation (HCN) channel-mediated Ih in brain slice experiments. However, evidence showing that GBP directly modulates HCN channels is lacking. The effect of GBP was tested using two-electrode voltage clamp recordings from human HCN1, HCN2, and HCN4 channels expressed in Xenopus oocytes. Whole-cell recordings were also made from mouse spinal cord slices targeting either parvalbumin positive (PV+) or calretinin positive (CR+) inhibitory neurons. The effect of GBP on Ih was measured in each inhibitory neuron population. HCN4 expression was assessed in the spinal cord using immunohistochemistry. When applied to HCN4 channels, GBP (100 μM) caused a hyperpolarizing shift in the voltage of half activation (V1/2) thereby reducing the currents. Gabapentin had no impact on the V1/2 of HCN1 or HCN2 channels. There was a robust increase in the time to half activation for HCN4 channels with only a small increase noted for HCN1 channels. Gabapentin also caused a hyperpolarizing shift in the V1/2 of Ih measured from HCN4-expressing PV+ inhibitory neurons in the spinal dorsal horn. Gabapentin had minimal effect on Ih recorded from CR+ neurons. Consistent with this, immunohistochemical analysis revealed that the majority of CR+ inhibitory neurons do not express somatic HCN4 channels. In conclusion, GBP reduces HCN4 channel-mediated currents through a hyperpolarized shift in the V1/2. The HCN channel subtype selectivity of GBP provides a unique tool for investigating HCN4 channel function in the central nervous system. The HCN4 channel is a candidate molecular target for the acute analgesic and anticonvulsant actions of GBP.
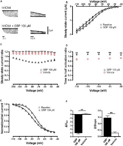
FIGURE 1. HCN4 channel function is reduced by GBP. (A) Raw HCN4 channel-mediated steady-state (left) and tail currents (right) before and after GBP. (B) Average steady-state current before and after GBP. (C) Average 100 μM GBP to vehicle steady-state current ratio at various voltages. (D) Average 100 μM GBP to vehicle time to half-activation ratio at various voltages. (E) Normalized conductance–voltage relationship constructed from tail currents. (F) Average shift (Δ) in the voltage of half-activation and slope of HCN4 channel by 100 μM GBP and vehicle control, relative to baseline measurements. ∗∗p < 0.0001.
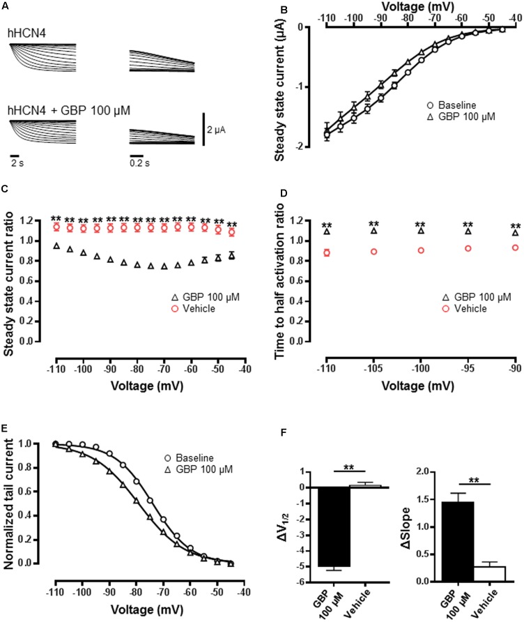
FIGURE 2. HCN1 channels are minimally affected by GBP. (A) Raw HCN1 channel-mediated steady-state (left) and tail currents (right) before and after 100 μM GBP. (B) Average steady-state current before and after GBP. (C) Average 100 μM GBP to vehicle steady-state current ratio at various voltages. (D) Average 100 μM GBP to vehicle time to half-activation ratio at various voltages. (E) Normalized conductance–voltage relationship constructed from tail currents. (F) Average shift (Δ) in the voltage of half-activation and slope of HCN1 channel by 100 μM GBP and vehicle control, relative to baseline measurements.∗p < 0.05.
FIGURE 3. HCN2 channels are unaffected by GBP. (A) Raw HCN2 channel-mediated steady-state (left) and tail currents (right) before and after 100 μM GBP. (B) Average steady-state current before and after GBP. (C) Average 100 μM GBP to vehicle steady-state current ratio at various voltages. (D) Average 100 μM GBP to vehicle time to half-activation ratio at various voltages. (E) Normalized conductance–voltage relationship constructed from tail currents. (F) Average shift (Δ) in the voltage of half-activation and slope of HCN2 and HCN2+4 channels by 100 μM GBP and vehicle control, relative to baseline measurements.
FIGURE 4. HCN4 expression in mouse dorsal horn populations. (A) Immunolabeling for calretinin (CR) (green) and HCN4 (red) overlaps substantially in the superficial laminae of the spinal dorsal horn, but rarely in the same cells (asterisk and inset shows the lack of HCN4 labeling in a CR neuron). (B and C) HCN4 immunolabeling is absent in Pax2-expressing (blue) CR+ neurons (arrowheads), however, HCN4 is detected in many neurons lacking Pax2 (arrows). Scale bar = 10 μm.
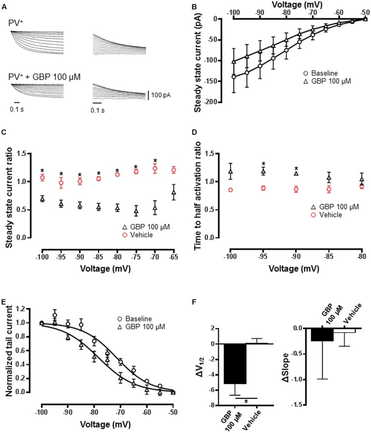
FIGURE 5. GBP reduces Ih recorded from PV+ inhibitory neurons. (A) Raw steady-state Ih (left) and tail currents (right) before and after application of 100 μM GBP recorded from PV+ neurons. (B) Average steady-state current before and after GBP recorded from PV+ neurons. (C) Average 100 μM GBP to vehicle steady-state current ratio at various voltages. (D) Average 100 μM GBP to vehicle time to half-activation ratio at various voltages. (E) Normalized conductance–voltage relationship constructed from tail currents recorded from PV+ neurons. (F) Average shift (Δ) in the voltage of half-activation and slope of PV+ neurons by 100 μM GBP and vehicle control, relative to baseline measurements. ∗p < 0.05.
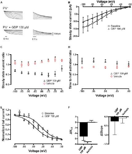
FIGURE 6. GBP minimally affects Ih recorded from CR+ inhibitory neurons. (A) Raw steady-state Ih (left) and tail currents (right) before and after application of 100 μM GBP recorded from CR+ neurons. (B) Average steady-state current before and after GBP recorded from CR+ neurons. (C) Average 100 μM GBP to vehicle steady-state current ratio at various voltages. (D) Average 100 μM GBP to vehicle time to half-activation ratio at various voltages. (E) Normalized conductance–voltage relationship constructed from tail currents of CR+ neurons. (F) Average shift (Δ) in the voltage of half-activation and slope of CR+ neurons by 100 μM GBP and vehicle control, relative to baseline measurements. ∗p < 0.05.
Benarroch,
HCN channels: function and clinical implications.
2013, Pubmed
Benarroch,
HCN channels: function and clinical implications.
2013,
Pubmed Ben-Menachem,
Seizure frequency and CSF parameters in a double-blind placebo controlled trial of gabapentin in patients with intractable complex partial seizures.
1995,
Pubmed Berry,
The absorption of gabapentin following high dose escalation.
2003,
Pubmed Biel,
Hyperpolarization-activated cation channels: from genes to function.
2009,
Pubmed Caputi,
Two calretinin-positive GABAergic cell types in layer 2/3 of the mouse neocortex provide different forms of inhibition.
2009,
Pubmed Chaplan,
Neuronal hyperpolarization-activated pacemaker channels drive neuropathic pain.
2003,
Pubmed Cheng,
Mechanisms of the antinociceptive action of gabapentin.
2006,
Pubmed Cordeiro Matos,
Peripheral Neuropathy Induces HCN Channel Dysfunction in Pyramidal Neurons of the Medial Prefrontal Cortex.
2015,
Pubmed Dibbens,
Augmented currents of an HCN2 variant in patients with febrile seizure syndromes.
2010,
Pubmed
,
Xenbase DiFrancesco,
Dysfunctional HCN ion channels in neurological diseases.
2015,
Pubmed Doleman,
Gabapentin for the hemodynamic response to intubation: systematic review and meta-analysis.
2016,
Pubmed Dolphin,
Voltage-gated calcium channels and their auxiliary subunits: physiology and pathophysiology and pharmacology.
2016,
Pubmed Dressler,
Pax-2 is a DNA-binding protein expressed in embryonic kidney and Wilms tumor.
1992,
Pubmed Fink,
Inhibition of neuronal Ca(2+) influx by gabapentin and pregabalin in the human neocortex.
2002,
Pubmed Giesbrecht,
Countervailing modulation of Ih by neuropeptide Y and corticotrophin-releasing factor in basolateral amygdala as a possible mechanism for their effects on stress-related behaviors.
2010,
Pubmed Graham,
Altered inhibitory synaptic transmission in superficial dorsal horn neurones in spastic and oscillator mice.
2003,
Pubmed He,
Neurophysiology of HCN channels: from cellular functions to multiple regulations.
2014,
Pubmed Hughes,
HCN4 subunit expression in fast-spiking interneurons of the rat spinal cord and hippocampus.
2013,
Pubmed Hughes,
Morphological, neurochemical and electrophysiological features of parvalbumin-expressing cells: a likely source of axo-axonic inputs in the mouse spinal dorsal horn.
2012,
Pubmed Khurana,
An essential role for modulation of hyperpolarization-activated current in the development of binaural temporal precision.
2012,
Pubmed Kitayama,
Ih blockers have a potential of antiepileptic effects.
2003,
Pubmed Koga,
Coexistence of two forms of LTP in ACC provides a synaptic mechanism for the interactions between anxiety and chronic pain.
2015,
Pubmed Lee,
Hyperpolarization-activated, cation-nonselective, cyclic nucleotide-modulated channel blockade alleviates mechanical allodynia and suppresses ectopic discharge in spinal nerve ligated rats.
2005,
Pubmed Ludwig,
Two pacemaker channels from human heart with profoundly different activation kinetics.
1999,
Pubmed Luo,
Role of peripheral hyperpolarization-activated cyclic nucleotide-modulated channel pacemaker channels in acute and chronic pain models in the rat.
2007,
Pubmed Luszczki,
Ivabradine (a hyperpolarization activated cyclic nucleotide-gated channel blocker) elevates the threshold for maximal electroshock-induced tonic seizures in mice.
2013,
Pubmed Mack,
Examination of the evidence for off-label use of gabapentin.
2003,
Pubmed Matsuda,
Effects of the Ih blockers CsCl and ZD7288 on inherited epilepsy in Mongolian gerbils.
2008,
Pubmed Meyer,
In vivo labeling of parvalbumin-positive interneurons and analysis of electrical coupling in identified neurons.
2002,
Pubmed Milligan,
HCN1 ion channel immunoreactivity in spinal cord and medulla oblongata.
2006,
Pubmed Noh,
The heart-rate-reducing agent, ivabradine, reduces mechanical allodynia in a rodent model of neuropathic pain.
2014,
Pubmed Notomi,
Immunohistochemical localization of Ih channel subunits, HCN1-4, in the rat brain.
2004,
Pubmed Novella Romanelli,
HCN Channels Modulators: The Need for Selectivity.
2016,
Pubmed Paz,
Closed-loop optogenetic control of thalamus as a tool for interrupting seizures after cortical injury.
2013,
Pubmed Peng,
Gabapentin promotes inhibition by enhancing hyperpolarization-activated cation currents and spontaneous firing in hippocampal CA1 interneurons.
2011,
Pubmed Petitjean,
Dorsal Horn Parvalbumin Neurons Are Gate-Keepers of Touch-Evoked Pain after Nerve Injury.
2015,
Pubmed Reid,
HCN channelopathies: pathophysiology in genetic epilepsy and therapeutic implications.
2012,
Pubmed Santoro,
The HCN gene family: molecular basis of the hyperpolarization-activated pacemaker channels.
1999,
Pubmed Savelieva,
I f inhibition with ivabradine : electrophysiological effects and safety.
2008,
Pubmed Schiffmann,
Impaired motor coordination and Purkinje cell excitability in mice lacking calretinin.
1999,
Pubmed Scicchitano,
HCN channels and heart rate.
2012,
Pubmed Smith,
Distinct forms of synaptic inhibition and neuromodulation regulate calretinin-positive neuron excitability in the spinal cord dorsal horn.
2016,
Pubmed Smith,
Functional heterogeneity of calretinin-expressing neurons in the mouse superficial dorsal horn: implications for spinal pain processing.
2015,
Pubmed Stefani,
Gabapentin inhibits calcium currents in isolated rat brain neurons.
1998,
Pubmed Surges,
Gabapentin increases the hyperpolarization-activated cation current Ih in rat CA1 pyramidal cells.
2003,
Pubmed Surges,
Hyperpolarization-activated cation current Ih of dentate gyrus granule cells is upregulated in human and rat temporal lobe epilepsy.
2012,
Pubmed Sutton,
Gabapentin inhibits high-threshold calcium channel currents in cultured rat dorsal root ganglion neurones.
2002,
Pubmed Taylor,
Pharmacology and mechanism of action of pregabalin: the calcium channel alpha2-delta (alpha2-delta) subunit as a target for antiepileptic drug discovery.
2007,
Pubmed Tibbs,
Voltage-Gated Ion Channels in the PNS: Novel Therapies for Neuropathic Pain?
2016,
Pubmed Todd,
Gabapentin inhibits catecholamine release from adrenal chromaffin cells.
2012,
Pubmed Wahl-Schott,
HCN channels: structure, cellular regulation and physiological function.
2009,
Pubmed Young,
Inflammatory and neuropathic pain are rapidly suppressed by peripheral block of hyperpolarisation-activated cyclic nucleotide-gated ion channels.
2014,
Pubmed