Click here to close
Hello! We notice that you are using Internet Explorer, which is not supported by Xenbase and may cause the site to display incorrectly.
We suggest using a current version of Chrome,
FireFox, or Safari.
???displayArticle.abstract???
BACKGROUND: Amacrine interneurons that modulate synaptic plasticity between bipolar and ganglion cells constitute the most diverse cell type in the retina. Most are inhibitory neurons using either GABA or glycine as neurotransmitters. Although several transcription factors involved in amacrine cell fate determination have been identified, mechanisms underlying amacrine cell subtype specification remain to be further understood. The Prdm13 histone methyltransferase encoding gene is a target of the transcription factor Ptf1a, an essential regulator of inhibitory neuron cell fate in the retina. Here, we have deepened our knowledge on its interaction with Ptf1a and investigated its role in amacrine cell subtype determination in the developing Xenopus retina.
METHODS: We performed prdm13 gain and loss of function in Xenopus and assessed the impact on retinal cell fate determination using RT-qPCR, in situ hybridization and immunohistochemistry.
RESULTS: We found that prdm13 in the amphibian Xenopus is expressed in few retinal progenitors and in about 40% of mature amacrine cells, predominantly in glycinergic ones. Clonal analysis in the retina reveals that prdm13 overexpression favours amacrine cell fate determination, with a bias towards glycinergic cells. Conversely, knockdown of prdm13 specifically inhibits glycinergic amacrine cell genesis. We also showed that, as in the neural tube, prdm13 is subjected to a negative autoregulation in the retina. Our data suggest that this is likely due to its ability to repress the expression of its inducer, ptf1a.
CONCLUSIONS: Our results demonstrate that Prdm13, downstream of Ptf1a, acts as an important regulator of glycinergic amacrine subtype specification in the Xenopus retina. We also reveal that Prdm13 regulates ptf1a expression through a negative feedback loop.
Fig. 1.
Prdm13 expression in the Xenopus retina. a Whole-mount in situ analysis of prdm13 expression during embryogenesis, shown as lateral views of the embryo heads or as transversal retinal sections at the indicated stages. At stage 42, the in situ hybridization has been performed on retinal section. The brown colour is the retinal pigment epithelium. Dotted lines delineate the ciliary marginal zone (CMZ). b Stage 28/30 sections following prdm13 in situ hybridization (red) and EdU incorporation assay (green). Below are enlargements of areas delineated with dotted lines. White arrows point to prdm13
+
/Eduâ cells while yellow arrows point to double labelled cells. c Schematic of a CMZ in the periphery of a Xenopus tadpoleretina. d Stage 42 retinal section following prdm13 in situ hybridization (dark blue) and EdU incorporation assay (green). Since EdU labels cells that are in the S-phase during the 3-h EdU pulse, not all proliferative cells are labelled, in particular the slowly cycling stem cells. Panel on the right is an enlargement of the area delineated with dotted lines. Arrows point to double labelled cells. e
Prdm13 fluorescent in situ hybridization (red) on stage 41 retinal section, counterstained with Hoechst to visualize nuclei (blue). Panel on the right is an enlargement of the white square. The white and yellow arrows point to prdm13 positive cells localized in the ganglion cell layer (GCL), and the outer part of the inner nuclear layer (INL), respectively. Dotted lines delineate the three nuclear layers. f Pie chart showing the distribution of prdm13
+ cells among the ganglion cell layer (GCL, 1.3 ± 0.5%), the inner part of INL (87.8 ± 1.3%) and the outer part of the INL (10.9 ± 1.3%). Data are presented as mean ± SEM, n = 20 sections. g Quantification of the percentage of prdm13 positive cells among amacrine cells (defined by their localization in the inner part of the INL). Data are presented as mean ± SEM. Number of analysed sections is indicated in the bar. NR: Neural Retina, CMZ: ciliary marginal zone; RPE: Retinal Pigmented Epithelium, GCL: Ganglion Cell Layer, INL: Inner Nuclear Layer, ONL: Outer Nuclear layer. Scale bar represents 200 μm (whole mount), 100 μm (sections)
Fig. 2.
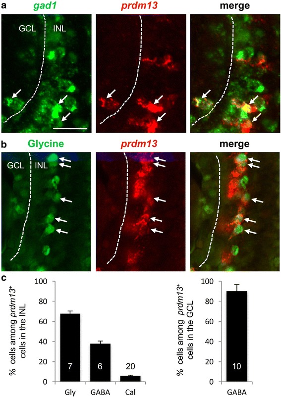
Prdm13 is expressed in glycinergic- and GABAergic-amacrine cells. a Double in situ hybridization with prdm13 (red) and gad1 (green) probes on stage 39/40 retinal section. bIn situ hybridization with prdm13 probe (red) coupled with anti-Glycine immunostaining (green) on stage 41/42 retinal section. Arrows point to double labelled cells. Dotted lines separate the GCL and the INL. c Quantification of the percentages of GABA (gad1
+), Glycine (Gly) and Calretininin (Cal) amacrine cells among prdm13
+ cells in the INL and in the GCL. Data are presented as mean ± SEM. Number of analysed sections is indicated in each bar. GCL: Ganglion Cell Layer, INL: Inner Nuclear Layer. Scale bar represents 25 μm
Fig. 3.
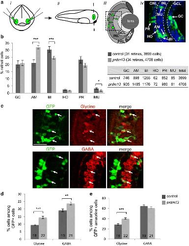
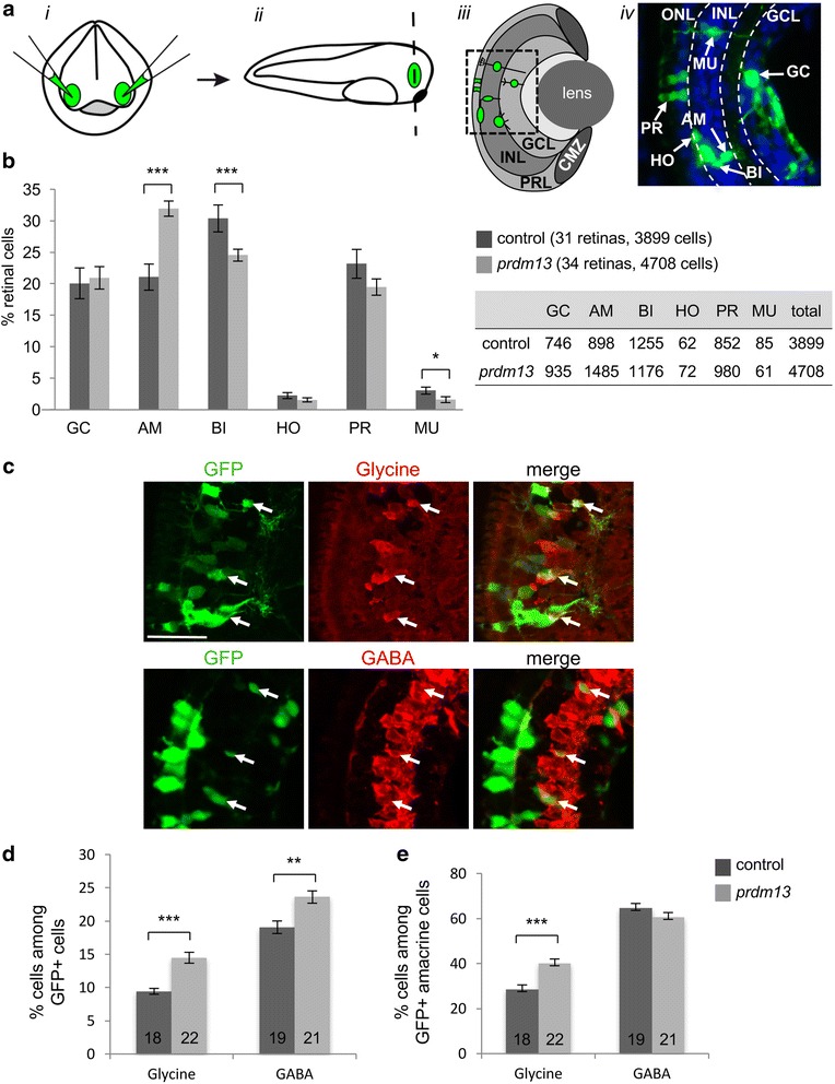
Prdm13 overexpression promotes amacrine cells with a bias toward a glycinergic cell fate. a Illustration of the lipofection technique. i DNA is injected in the eye fields (green) of stage 18 embryos (frontal view). ii Retinas (green) are then sectioned (dashed line) at stage 41. iii Schema of a retinal section showing a clone of transfected cells (green) in the different retinal layers. iv Picture of a retinal section area (square in c) showing transfected cells (green). Nuclei are counterstained with Hoechst (blue). b Proportion of different retinal cell types in stage 41 prdm13 lipofected and control embryos. The table indicates the absolute numbers of counted cells for each cell type. c Double-immunostaining with anti-GFP and anti-Glycine or anti-GABA antibodies on retinal sections of prdm13 lipofected embryos. Arrows point to GFP positive cells that are Glycine or GABA-positive. d,e Quantification of GABA-positive and Glycine-positive cells among total GFP+ cells (d) or among GFP+ cells in the inner part of the INL where amacrine cells reside (e). Number of analysed retinas is indicated in each bar. GC: ganglion cells; AM: amacrine cells; BI: bipolar cells; HO: horizontal cells; PR: photoreceptor cells; MU: Müller cells. Values are given as mean ± SEM. * p-value <0,05; ** p-value <0,01; *** p-value <0,001 (Mann-Whitney test). Scale bar represents 50 μm
Fig. 4.
Prdm13 loss of function leads to a decrease in glycinergic but not GABAergic-amacrine cells. a Whole-mount in situ hybridization analysis of prdm13, glyt1, gad1 and vglut1 expression on stage 39/40 embryos injected with prdm13-M0 or control-MO. Lateral views of the head and transversal sections of the retinas are shown. The number of analysed embryos and the percentage of embryos with represented phenotypes are indicated in each panel. b Stage 39/40 sections following GABA or Glycine-immunostaining on control-MO and prdm13-MO injected embryos. Arrows point to Glycine-positive cells. c Quantification of the average number of GABA- or Glycine-positive cells per section. Number of analysed sections is indicated in each bar. Data are presented as mean ± SEM. p < 0.001 (***) (Mann-Whitney test). Scale bars represent 200 μm (whole mount), 100 μm (sections)
Fig. 5.
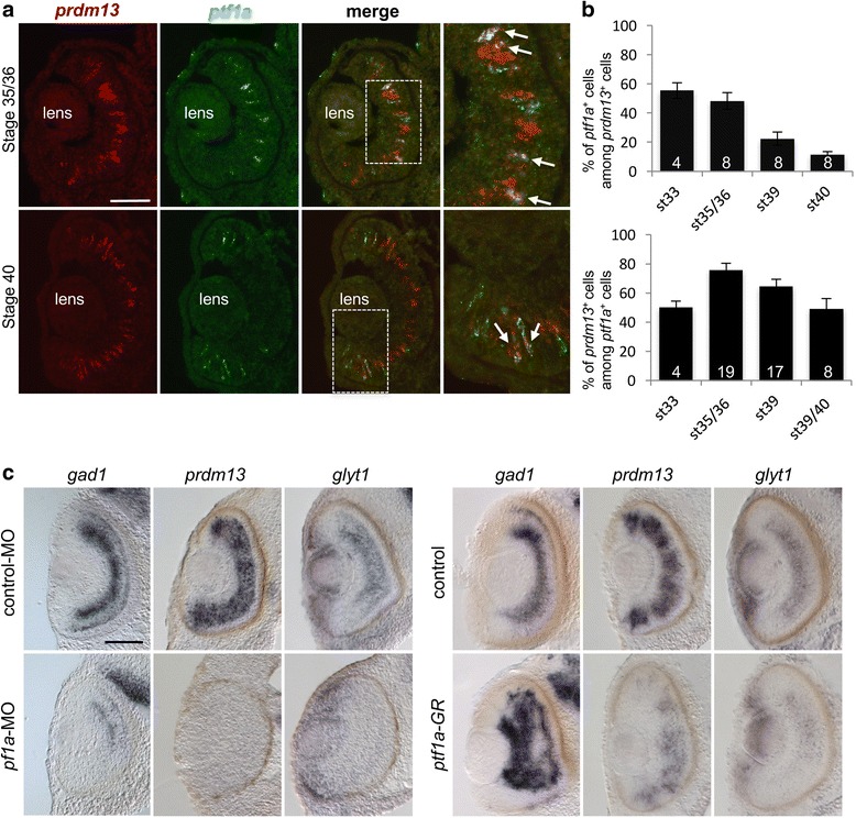
Prdm13 expression in the retina upon Ptf1a gain and loss of function. a Double fluorescent in situ hybridization with prdm13 (red) and ptf1a (green) probes on wild type retina at stage 35/36 and 40. Right panels are enlargement of central or peripheral retina (white squares). Arrows show double labelled cells. b Quantification of the percentage of ptf1a
+ cells among the prdm13
+ cell population (top graph) and the percentage of prdm13
+ cells among the ptf1a
+ cell population (bottom graph) at different stages of retinogenesis. Data are presented as mean ± SEM. Number of analysed sections is indicated in each bar. c Analysis of gad1, prdm13 and glyt1 expression on stage 41 retinal transversal sections following whole mount in situ hybridization on embryos injected with ptf1a-MO, control-MO, GFP mRNA (control) or ptf1a-GR mRNA. Dexamethasone was added at stage 21/22 to activate the Ptf1a-GR fusion protein. Scale bar represents 100 μm
Fig. 6.
Prdm13 expression is deregulated upon Ptf1a gain of function. Whole-mount in situ hybridization analysis of prdm13 and gad1 expression in ptf1a-GR mRNA injected embryos treated with dexamethasone (Dex) and analysed at the indicated stages. Shown are lateral views of the embryos (a), of the head at higher magnification (b), and transversal sections of the retinas (c). The number of analysed embryos and percentage of embryos with represented phenotype are indicated in each panel. Scale bars represent 400 μm (a, b) or 100 μm (c)
Fig. 7. Prdm13 negatively regulates Ptf1a in a feedback loop. a RT-qPCR analysis of prdm13 and ptf1a expression in animal cap explants isolated from embryos injected with ptf1a-GR, mprdm13, lacZ mRNA and morpholinos as indicated, and collected when sibling embryos reach stage 26. Expression levels in non-injected caps have been set to 1. Shown are representative results of one out of two independent experiments. Data are presented as means of technical triplicates ± SD. b RT-qPCR analysis of ptf1a, prdm13 and neurog2 expression in stage 39/40 dissected eyes from control-MO or prdm13-MO injected embryos. Expression level in control caps has been set to 1. The graph represents a pool of 3 to 4 experiments. Data are presented as mean ± SEM. p < 0.05 (*) (Mann-Whitney test). c Drawing illustrating the interactions between ptf1a and prdm13 suggested by our results. As in the neural tube [22], we found that Ptf1a positively regulates prdm13 expression. It has previously been shown that Ptf1a binds, along with an E protein and Rbpj (PTF1-J complex), to a conserved 2.3 kb sequence located 13.4 kb 5Ⲡto the ptf1a coding region and regulates its own transcription [53]. We showed here that Prdm13 negatively regulates its own expression through a negative retro-control of ptf1a expression. The underlying mechanism remains to be investigated. Our results also do not exclude the possibility that Prdm13 could in addition directly repress its own expression
slc17a7 (solute carrier family 17 (vesicular glutamate transporter), member 7) gene expression in Xenopus laevis embryo, assayed via in situ hybridization, NF stage 28, lateral view, anteriorleft, dorsal up.
Afelik,
Combined ectopic expression of Pdx1 and Ptf1a/p48 results in the stable conversion of posterior endoderm into endocrine and exocrine pancreatic tissue.
2006, Pubmed,
Xenbase
Afelik,
Combined ectopic expression of Pdx1 and Ptf1a/p48 results in the stable conversion of posterior endoderm into endocrine and exocrine pancreatic tissue.
2006,
Pubmed
,
Xenbase Bassett,
Cell fate determination in the vertebrate retina.
2012,
Pubmed Boije,
Reconciling competence and transcriptional hierarchies with stochasticity in retinal lineages.
2014,
Pubmed Brzezinski,
Blimp1 controls photoreceptor versus bipolar cell fate choice during retinal development.
2010,
Pubmed Cepko,
Intrinsically different retinal progenitor cells produce specific types of progeny.
2014,
Pubmed Chang,
Prdm13 mediates the balance of inhibitory and excitatory neurons in somatosensory circuits.
2013,
Pubmed Cherry,
Development and diversification of retinal amacrine interneurons at single cell resolution.
2009,
Pubmed Ding,
BARHL2 differentially regulates the development of retinal amacrine and ganglion neurons.
2009,
Pubmed Dullin,
Ptf1a triggers GABAergic neuronal cell fates in the retina.
2007,
Pubmed
,
Xenbase Elshatory,
Islet-1 controls the differentiation of retinal bipolar and cholinergic amacrine cells.
2007,
Pubmed Feng,
Requirement for Bhlhb5 in the specification of amacrine and cone bipolar subtypes in mouse retina.
2006,
Pubmed Fischer,
The ciliary marginal zone (CMZ) in development and regeneration of the vertebrate eye.
2013,
Pubmed Fog,
PRDM proteins: important players in differentiation and disease.
2012,
Pubmed Fry,
Postnatal development of ganglion cells in the rabbit retina: characterizations with AB5 and GABA antibodies.
1991,
Pubmed Fujitani,
Ptf1a determines horizontal and amacrine cell fates during mouse retinal development.
2006,
Pubmed Gábriel,
Calretinin is present in serotonin- and gamma-aminobutyric acid-positive amacrine cell populations in the retina of Xenopus laevis.
2000,
Pubmed
,
Xenbase Glasgow,
Ptf1a determines GABAergic over glutamatergic neuronal cell fate in the spinal cord dorsal horn.
2005,
Pubmed Gleason,
The vesicular glutamate transporter 1 (xVGlut1) is expressed in discrete regions of the developing Xenopus laevis nervous system.
2003,
Pubmed
,
Xenbase Goetz,
Making of a retinal cell: insights into retinal cell-fate determination.
2014,
Pubmed Haley,
Calbindin D-28K immunoreactivity of human cone cells varies with retinal position.
1995,
Pubmed Hanotel,
The Prdm13 histone methyltransferase encoding gene is a Ptf1a-Rbpj downstream target that suppresses glutamatergic and promotes GABAergic neuronal fate in the dorsal neural tube.
2014,
Pubmed
,
Xenbase Haverkamp,
Diversity of glycine receptors in the mouse retina: localization of the alpha3 subunit.
2003,
Pubmed Hohenauer,
The Prdm family: expanding roles in stem cells and development.
2012,
Pubmed
,
Xenbase Holt,
Lipofection of cDNAs in the embryonic vertebrate central nervous system.
1990,
Pubmed
,
Xenbase Hoshino,
Ptf1a, a bHLH transcriptional gene, defines GABAergic neuronal fates in cerebellum.
2005,
Pubmed Huang,
Ptf1a, Lbx1 and Pax2 coordinate glycinergic and peptidergic transmitter phenotypes in dorsal spinal inhibitory neurons.
2008,
Pubmed Huang,
Bhlhb5 is required for the subtype development of retinal amacrine and bipolar cells in mice.
2014,
Pubmed Inoue,
One for all--a highly efficient and versatile method for fluorescent immunostaining in fish embryos.
2011,
Pubmed Jiang,
Subtype specification of GABAergic amacrine cells by the orphan nuclear receptor Nr4a2/Nurr1.
2009,
Pubmed Jin,
Early B-cell factors are required for specifying multiple retinal cell types and subtypes from postmitotic precursors.
2010,
Pubmed Jung,
Transcription factor PRDM8 is required for rod bipolar and type 2 OFF-cone bipolar cell survival and amacrine subtype identity.
2015,
Pubmed Jusuf,
Origin and determination of inhibitory cell lineages in the vertebrate retina.
2011,
Pubmed Jusuf,
Ptf1a is expressed transiently in all types of amacrine cells in the embryonic zebrafish retina.
2009,
Pubmed Katoh,
Blimp1 suppresses Chx10 expression in differentiating retinal photoreceptor precursors to ensure proper photoreceptor development.
2010,
Pubmed Kay,
Neurod6 expression defines new retinal amacrine cell subtypes and regulates their fate.
2011,
Pubmed Lea,
Multicolor fluorescent in situ mRNA hybridization (FISH) on whole mounts and sections.
2012,
Pubmed
,
Xenbase Lelièvre,
Ptf1a/Rbpj complex inhibits ganglion cell fate and drives the specification of all horizontal cell subtypes in the chick retina.
2011,
Pubmed Li,
The role of early lineage in GABAergic and glutamatergic cell fate determination in Xenopus laevis.
2006,
Pubmed
,
Xenbase MacNeil,
The shapes and numbers of amacrine cells: matching of photofilled with Golgi-stained cells in the rabbit retina and comparison with other mammalian species.
1999,
Pubmed MacNeil,
Extreme diversity among amacrine cells: implications for function.
1998,
Pubmed Meredith,
Multiple transcriptional mechanisms control Ptf1a levels during neural development including autoregulation by the PTF1-J complex.
2009,
Pubmed Mo,
Role of the Barhl2 homeobox gene in the specification of glycinergic amacrine cells.
2004,
Pubmed Nakhai,
Ptf1a is essential for the differentiation of GABAergic and glycinergic amacrine cells and horizontal cells in the mouse retina.
2007,
Pubmed Nieber,
Comparative expression analysis of the neurogenins in Xenopus tropicalis and Xenopus laevis.
2009,
Pubmed
,
Xenbase Ohnuma,
Lipofection strategy for the study of Xenopus retinal development.
2002,
Pubmed
,
Xenbase Parain,
A large scale screen for neural stem cell markers in Xenopus retina.
2012,
Pubmed
,
Xenbase Pascual,
Cerebellar GABAergic progenitors adopt an external granule cell-like phenotype in the absence of Ptf1a transcription factor expression.
2007,
Pubmed Perron,
The genetic sequence of retinal development in the ciliary margin of the Xenopus eye.
1998,
Pubmed
,
Xenbase Sandell,
The development of GABA immunoreactivity in the retina of the zebrafish (Brachydanio rerio).
1994,
Pubmed Small,
North Carolina macular dystrophy, revisited.
1989,
Pubmed Small,
North Carolina Macular Dystrophy Is Caused by Dysregulation of the Retinal Transcription Factor PRDM13.
2016,
Pubmed Turner,
Expression of achaete-scute homolog 3 in Xenopus embryos converts ectodermal cells to a neural fate.
1994,
Pubmed
,
Xenbase Voinescu,
Birthdays of retinal amacrine cell subtypes are systematically related to their molecular identity and soma position.
2009,
Pubmed Watanabe,
Prdm13 regulates subtype specification of retinal amacrine interneurons and modulates visual sensitivity.
2015,
Pubmed Weleber,
Dysregulation of Retinal Transcription Factor PRDM13 and North Carolina Macular Dystrophy.
2016,
Pubmed Wester,
Expression patterns of glycine transporters (xGlyT1, xGlyT2, and xVIAAT) in Xenopus laevis during early development.
2008,
Pubmed
,
Xenbase Yang,
Clinical characterization and genetic mapping of North Carolina macular dystrophy.
2008,
Pubmed