Click here to close Hello! We notice that you are using Internet Explorer, which is not supported by Xenbase and may cause the site to display incorrectly. We suggest using a current version of Chrome, FireFox, or Safari.
XB-ART-53964
Neuron 2017 Aug 16;954:852-868.e8. doi: 10.1016/j.neuron.2017.07.016.
Show Gene links Show Anatomy links

RNA Docking and Local Translation Regulate Site-Specific Axon Remodeling In Vivo.

Wong HH, Lin JQ, Ströhl F, Roque CG, Cioni JM, Cagnetta R, Turner-Bridger B, Laine RF, Harris WA, Kaminski CF, Holt CE.


???displayArticle.abstract???
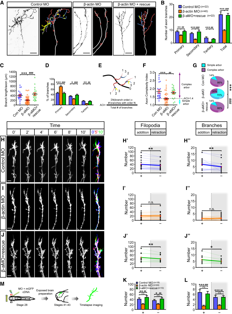
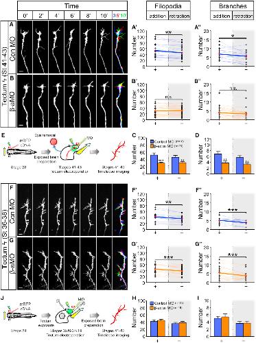
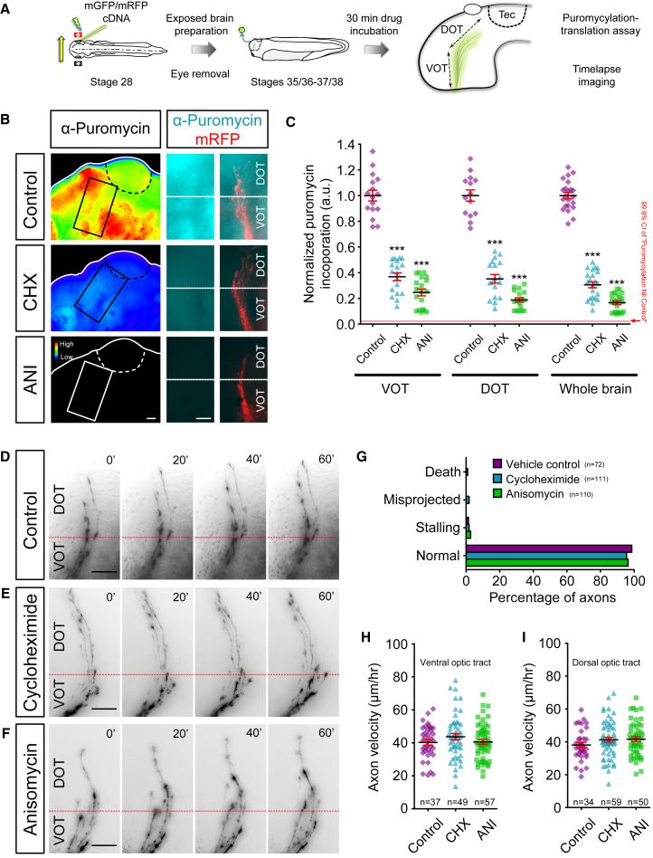
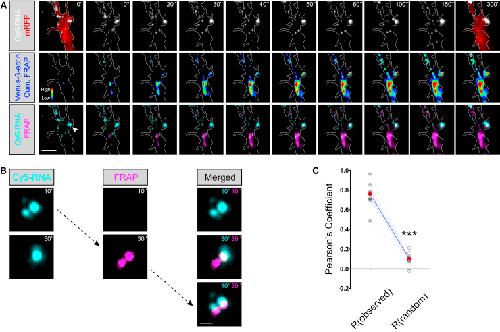
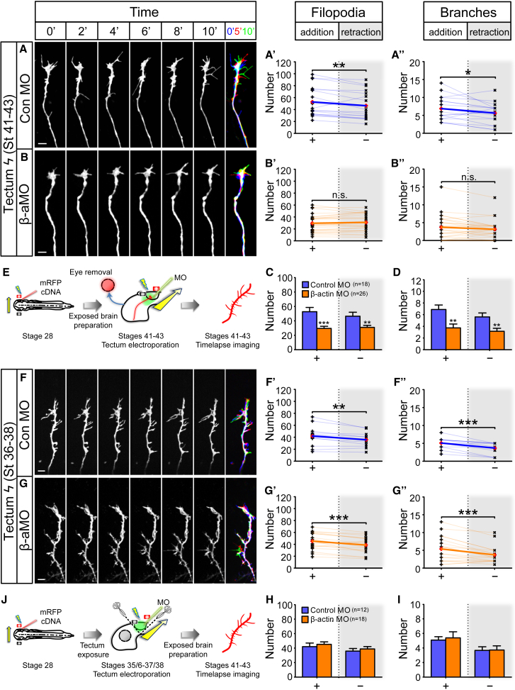
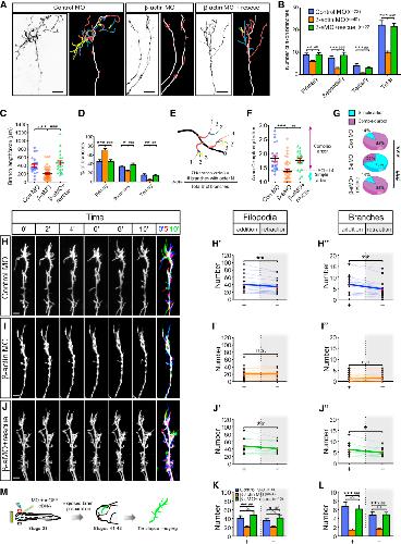
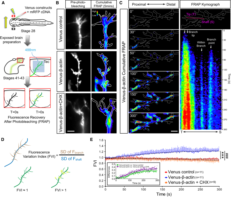
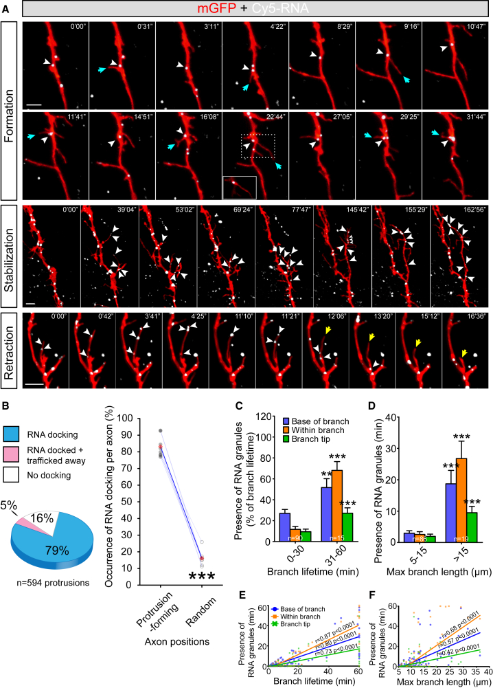
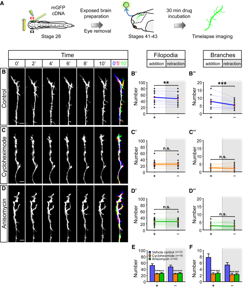
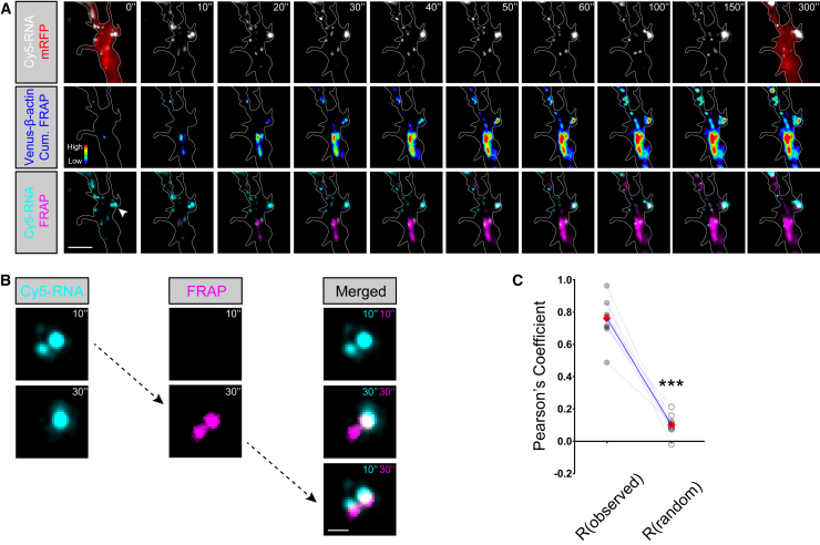
Nascent proteins can be positioned rapidly at precise subcellular locations by local protein synthesis (LPS) to facilitate localized growth responses. Axon arbor architecture, a major determinant of synaptic connectivity, is shaped by localized growth responses, but it is unknown whether LPS influences these responses in vivo. Using high-resolution live imaging, we examined the spatiotemporal dynamics of RNA and LPS in retinal axons during arborization in vivo. Endogenous RNA tracking reveals that RNA granules dock at sites of branch emergence and invade stabilized branches. Live translation reporter analysis reveals that de novo β-actin hotspots colocalize with docked RNA granules at the bases and tips of new branches. Inhibition of axonal β-actin mRNA translation disrupts arbor dynamics primarily by reducing new branch emergence and leads to impoverished terminal arbors. The results demonstrate a requirement for LPS in building arbor complexity and suggest a key role for pre-synaptic LPS in assembling neural circuits.

???displayArticle.pubmedLink??? 28781168
???displayArticle.pmcLink??? PMC5563073
???displayArticle.link??? Neuron
???displayArticle.grants??? [+]

Species referenced: Xenopus laevis
Genes referenced: hoxc6 mtor tec


???attribute.lit??? ???displayArticles.show???
References [+] :
Aakalu, Dynamic visualization of local protein synthesis in hippocampal neurons. 2001, Pubmed