XB-ART-53956
Proc Natl Acad Sci U S A
2017 Aug 19;11438:E7949-E7958. doi: 10.1073/pnas.1711158114.
Show Gene links
Show Anatomy links
Role of remodeling and spacing factor 1 in histone H2A ubiquitination-mediated gene silencing.
Zhang Z, Jones AE, Wu W, Kim J, Kang Y, Bi X, Gu Y, Popov IK, Renfrow MB, Vassylyeva MN, Vassylyev DG, Giles KE, Chen D, Kumar A, Fan Y, Tong Y, Liu CF, An W, Chang C, Luo J, Chow LT, Wang H.
???displayArticle.abstract???
Posttranslational histone modifications play important roles in regulating chromatin-based nuclear processes. Histone H2AK119 ubiquitination (H2Aub) is a prevalent modification and has been primarily linked to gene silencing. However, the underlying mechanism remains largely obscure. Here we report the identification of RSF1 (remodeling and spacing factor 1), a subunit of the RSF complex, as a H2Aub binding protein, which mediates the gene-silencing function of this histone modification. RSF1 associates specifically with H2Aub, but not H2Bub nucleosomes, through a previously uncharacterized and obligatory region designated as ubiquitinated H2A binding domain. In human and mouse cells, genes regulated by RSF1 overlap significantly with those controlled by RNF2/Ring1B, the subunit of Polycomb repressive complex 1 (PRC1) which catalyzes the ubiquitination of H2AK119. About 82% of H2Aub-enriched genes, including the classic PRC1 target Hox genes, are bound by RSF1 around their transcription start sites. Depletion of H2Aub levels by Ring1B knockout results in a significant reduction of RSF1 binding. In contrast, RSF1 knockout does not affect RNF2/Ring1B or H2Aub levels but leads to derepression of H2Aub target genes, accompanied by changes in H2Aub chromatin organization and release of linker histone H1. The action of RSF1 in H2Aub-mediated gene silencing is further demonstrated by chromatin-based in vitro transcription. Finally, RSF1 and Ring1 act cooperatively to regulate mesodermal cell specification and gastrulation during Xenopus early embryonic development. Taken together, these data identify RSF1 as a H2Aub reader that contributes to H2Aub-mediated gene silencing by maintaining a stable nucleosome pattern at promoter regions.
???displayArticle.pubmedLink??? 28855339
???displayArticle.pmcLink??? PMC5617306
???displayArticle.link??? Proc Natl Acad Sci U S A
???displayArticle.grants??? [+]
Species referenced: Xenopus
Genes referenced: anxa6 bclaf1 bmf chd1 chrd dkk1 eftud2 f10 fbxo2 gapdh grem1 h2ac21 h4c4 hoxb7 hoxb8 hoxc6 ilf3 kcnma1 klf2 lgals4.2 lmna noc3l nop58 prc1 rbmx ring1 rnf2 rpl23a rpl9 rps4x rsf1 sf3b2 snw1 socs1 spen ssrp1 tbxt top1 usp16 wnt8a
GO keywords: mesodermal cell fate specification [+]
???displayArticle.antibodies??? H3f3a Ab33 HIST1H2AA Ab2
???displayArticle.morpholinos??? ring1 MO1 rnf2 MO1 rsf1 MO1
???attribute.lit??? ???displayArticles.show???
|
|
Fig. 1. RSF1 preferentially associates with H2Aub-enriched nucleosomes in HeLa cells expressing HA-ubiquitin. (A) Silver staining of a protein gel containing equal amounts of H2Aub-enriched or -depleted mononucleosomes reveals polypeptides enriched specifically within each group of nucleosomes (arrowheads). Different staining times were used for core histones and the rest of the proteins. (B) Anti-HA immunoblot of a protein gel containing an aliquot of the above samples shows that a single protein corresponding to the H2Aub position containing HA-ubiquitin (arrowhead). (C) RSF1 is enriched in the H2Aub-enriched nucleosomes in the SILAC assays, shown by log2-fold enrichment of RSF1 abundance, quantified by the intensity of a RSF1 unique peptide (Fig. S1), in H2Aub-enriched (+ub) or -depleted (−ub) nucleosomes. H and L represent heavy and light lysine labeling, respectively. (D) Immunoblot analyses of proteins contained in the flow-through (Ft) or the eluate (E) of anti-HA IP of H2Aub-containing nucleosomes show that RSF1 is enriched in the H2Aub nucleosomes, along with SNF2H, another component of the RSF complex. In, input. Antibodies used are indicated at the left. |
|
|
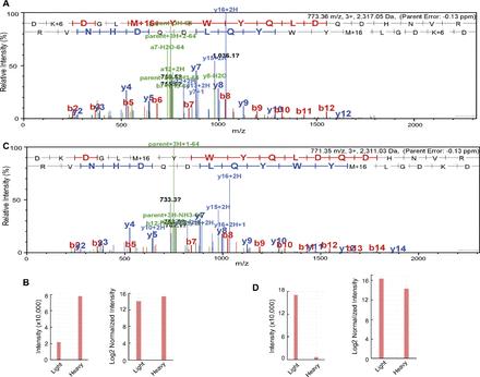
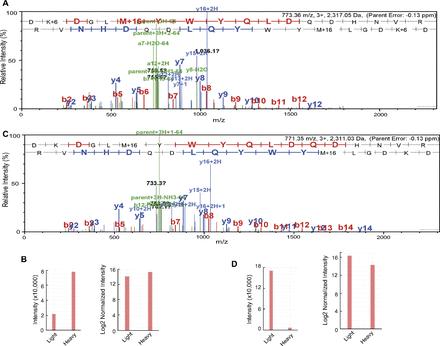
Fig. S1. Mass spectrometry quantification of a RSF1 unique peptide in H2Aub-enriched and -depleted nucleosomes. (A) Spectrum of a RSF1 fragment (DKDGLmYWYQLDQDHNVR) in H2Aub-enriched and -depleted nucleosomes. In these experiments, H2Aub-enriched nucleosomes were labeled with heavy lysine and H2Aub-depleted nucleosomes were obtained from cells cultured in light medium. (B) Quantification of the labeled RSF1 fragment intensity from A. Both the intensity and log2-normalized intensity are shown. (C) Spectrum for RSF1 Fragment (DK+6DGLmYWYQLDQDHNVR) in H2Aub-enriched and -depleted nucleosomes. In these experiments, H2Aub-depleted nucleosomes were labeled with heavy lysine and H2Aub-enriched nucleosomes were obtained from cells cultured in light medium. (D) Quantification of the labeled RSF1 fragment intensity from C. Both the intensity and log2-normalized intensity are shown. |
|
|
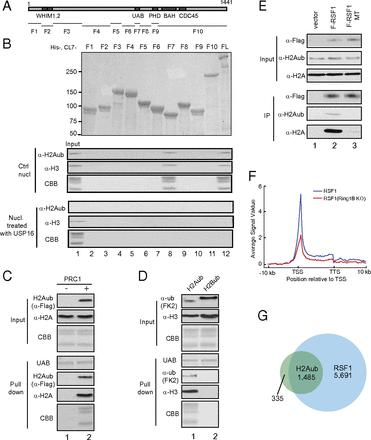
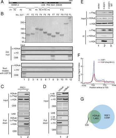
Fig. 2. RSF1 binds H2Aub nucleosomes through a previously uncharacterized UAB domain. (A) Schematic representation of the RSF1 domain organization and fragments used in nucleosome pull-down assay. (B) The full-length and fragment 7 (amino acids 770–807) of RSF1 bind to H2Aub nucleosomes. (Top) CBB-stained protein gel containing purified full-length RSF1 and its serial fragments. F1: 1–97 aa; F2, 98–182 aa; F3, 183–397 aa; F4, 398–608 aa; F5, 609–690 aa; F6, 691–785 aa; F7, 770–807 aa; F8, 808–890 aa; F9, 891–941 aa; F10, 942–1,441 aa. (Middle) Pull-down assays show that only the full-length RSF1 and fragment 7 (designated as the UAB domain) bind to H2Aub nucleosomes. (Bottom) Treatment with the H2Aub-specific deubiquitinase USP16 abolishes binding of RSF1 and fragment 7 to the nucleosomes. (C) The UAB domain specifically pulls down reconstituted nucleosomes subjected to in vitro ubiquitination by PRC1 (lane 2), but not unmodified nucleosomes (lane 1). (D) The UAB domain specifically pulls down H2Aub (lane 1), but not H2Bub (lane 2) nucleosomes. (E) The UAB domain is required for RSF1 to interact with H2Aub nucleosomes in 293T cells. Cells were transfected with an empty vector or vectors expressing Flag-RSF1 or mutated Flag-RSF1 (MT) in which the UAB domain was in-frame deleted. Mononucleosomes were prepared and subjected to anti-Flag IP followed by immunoblots. (F) Metaplot of Flag-RSF1 in control (blue line) and Ring1B KO (red line) mouse ESCs. For all data, the minimum value is set to 0. The signal plot is normalized by subtracting IgG ChIP-seq signal from the same cell lines. Transcription start site (TSS) plus 10-kb upstream and transcription termination site (TTS) plus 10-kb downstream are shown. (G) Venn diagram shows the overlap between RSF1 bound genes and H2Aub marked genes in mouse ESCs. About 82% of H2Aub sites are bound by RSF1. |
|
|
Fig. S2. The UAB domain of RSF1 binds to H2Aub nucleosomes specifically. (A) Immunoblots of H2Aub-containing nucleosomes before (lane 1) and after (lane 2) treatment of USP16, a histone H2A specific deubiquitinase (25). Antibodies used are indicated on the left side of the panel. (B) The UAB domain pull-down assays with histone octamer or individual histones as input. The Top panel is a CBB stained gel image containing histone octamer (lane 1, prepared from H2Aub-containing nucleosomes), individual histones (lanes 2–5, purified from E. coli) and an unrelated protein Im7 (lane 6, purified from E. coli). The Bottom three panels show the pull-down proteins, as analyzed by immunoblots (third panel) and CBB staining (second and fourth panels). |
|
|
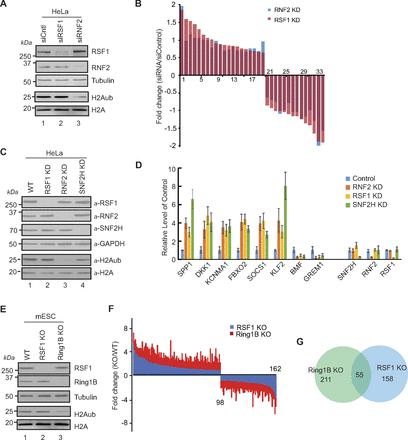
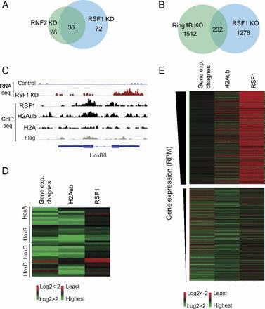
Fig. 3. RSF1 and RNF2/Ring1B modulate the expression of a large cohort of common targets in human and mouse cells. (A) Venn diagram shows the overlap of the genes with significant changes in expression in RNF2 or RSF1 KD HeLa cells. (B) Venn diagram shows the overlap of the genes with significant changes in expression in Ring1B or RSF1 KO mouse ESCs. (C) Representative images of the HoxB8 gene locus showing data obtained from the RNA-seq (Top two panels), RSF1 ChIP-seq (third panel), and H2Aub ChIP-seq (fourth panel) assays in mouse ESCs containing RSF1-Flag-HA knockin. Parallel H2A and Flag ChIP in parental ESCs were shown as controls. Gene diagrams are shown (Bottom). (D) Heatmaps shows fold-changes of the expression of the Hox genes in RSF1 KO mouse ESCs compared with control wild-type ESCs from RNA-seq data (first column), tag counts for H2Aub ChIP-seq data (second column), and RSF1 ChIP-seq data (third column) in control wild-type ESCs within 5 kb of gene TSS. The tag counts are RPM-normalized and background-subtracted. (E) Heatmaps shows fold-changes in the expression of all genes in RSF1 KO mouse ESCs compared with wild-type control ESCs from RNA-seq data (first column), tag counts for H2Aub signal (second column), and RSF1 signal (third column) in control wild-type ESCs within 5 kb of gene TSS. Genes are ranked by their expression levels and only the top and bottom 1,000 genes are shown. The tag counts are RPM-normalized and background subtracted. |
|
|
Fig. S3. RSF1 binding overlaps with RNF2/Ring1B and H2Aub binding. (A) Metaplot of Flag-RSF1 in control (blue line) and Ring1B KO (red line) mouse ESCs. For all data, the minimum value is set to 0. The signal plot is normalized by subtracting Flag ChIP-seq signal from the parental ESC lines. TSS plus 10-kb upstream and TTS plus 10-kb downstream are shown. (B) Venn diagram showing the overlap of binding of RSF1 (blue), Ring1B (teal), and PRC2 (pink) in mouse ESCs. (C) Representative images of HoxB7 and HoxC6 genes with aligned tags from RNA-seq (Top two panels), RSF1 ChIP-seq (third panel), and H2Aub ChIP-seq (fourth panels) in mouse ESCs. Parallel H2A and Flag ChIP were shown as controls. Gene diagrams are shown at the Bottom. |
|
|
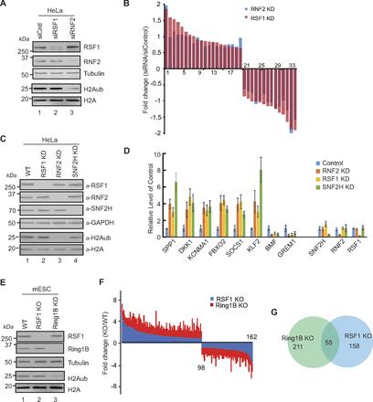
Fig. S4. Significant correspondence between RSF1 and RNF2/Ring1B regulated genes. (A) Immunoblot analyses of HeLa cells with KD of RSF1 or RNF2 confirmed the reduction of corresponding target proteins. Antibodies used are indicated on the right of the panels. (B) Waterfall plot showing gene expression changes in RNF2 KD and RSF1 KD HeLa cells. The majority of these genes show changes in the same direction. (C) Immunoblot analyses of control, RSF1, RNF2, and SNF2H KD HeLa cells confirmed the reduction of corresponding target proteins. Antibodies used are indicated on the right of the panels. (D) RT-qPCR analysis of the expression of representative genes in control HeLa cells and in HeLa cells with KD of RSF1, RNF2, and SNF2H. (E) Immunoblots of wild-type, RSF1 KO, or Ring1B KO mouse ESCs confirmed the reduction of corresponding target proteins. Antibodies used are indicated on the right of the panels. (F) Waterfall plot showing gene expression changes in Ring1B KO and in RSF1 KO mouse ESCs. The majority of these genes show changes in the same direction. (G) Venn diagram shows the overlap of H2Aub bound genes with significant changes in expression in Ring1B or RSF1 KO mouse ESCs. |
|
|
Fig. 4. RSF1 represses transcription activation from H2Aub nucleosome-containing chromatin in vitro. (A) Supercoiling assay of reconstituted chromatin template. The purified supercoiled plasmids (lane 1) were relaxed to closed circular templates using topoisomerase I (lane 2). After protease digestion and phenol-chloroform extraction, the relaxed plasmids (lane 2) were mixed with histone/ACF/Nap1 in the presence of topoisomerase I to reconstitute chromatin template that restore DNA supercoiling. DNA was then purified and changes in linking number were demonstrated (lanes 3 and 4). (B) In vitro transcription assay on naked DNA and on chromatin templates reconstituted with H2A or semisynthetic H2Aub. GAL4-VP16 and p300/AcCoA activate transcription. RSF1 inhibits transcription activation on H2Aub chromatin template, but has no effect on transcription activation on H2A chromatin. |
|
|
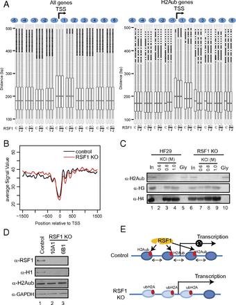
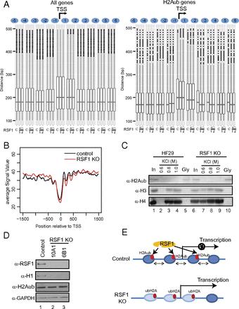
Fig. 5. RSF1 is required for maintaining the pattern and stability of H2Aub nucleosome arrays at gene promoters. (A) Boxplot of the distance between nucleosomes around TSS in control and two RSF1 KO mouse ESC lines. RSF1 KO affects the organization of H2Aub chromatin around TSS. C, control; 1 and 2, two RSF1 knockout mouse ESCs. (B) Intensity of H2Aub nucleosomes in control (black line) and RSF1 KO (red line) mouse ESCs. (C) H2Aub nucleosomes isolated from control or RSF1 KO HA-ubiquitin-expressing HeLa cells were subjected to increasing concentrations of salt wash. Immunoblot was used to detect the released histones. Gly, glycine elution of the anti-HA beads after 1.0 M salt treatment; HF29, parental HA-ubiquitin overexpressing HeLa cells. Antibodies used are indicated on the left of the panels. (D) RSF1 is required for the binding of linker histone H1 to H2Aub nucleosomes. Immunoblots of H2Aub nucleosomes isolated from control and two independent RSF1 KO HeLa cell lines overexpressing HA-ubiquitin. Antibodies used are indicated on the left of the panels. (E) A proposed model of RSF1 in H2Aub target gene silencing. RSF1 binds to H2Aub nucleosomes to establish and maintain the stable H2Aub nucleosome pattern at promoter regions. The stable nucleosome array leads to a chromatin architecture which is refractory to further remodeling required for H2Aub target gene activation. When RSF1 is knocked out, H2Aub nucleosome patterns are disturbed and nucleosomes become less stable despite the presence of H2Aub. These H2Aub nucleosomes are subjected to chromatin remodeling for gene activation. |
|
|
RSF1 is required for maintaining stable promoter nucleosome arrays. (A) Binding intensity of H2Aub nucleosomes (blue line) and all nucleosomes (black line) in mouse ESCs. (B) Binding intensity of all nucleosomes in control (black line) and RSF1 KO (red line) mouse ESCs. |
|
|
Fig. 6. RSF1 collaborates with Ring1 to regulate mesodermal specification during early Xenopus embryogenesis. (A) Both RSF1 and Ring1 regulate Xenopus gastrulation. Injection of RSF1-MO (20 ng) and Ring1-MO (50 ng) induced similar gastrulation defects in Xenopus tadpoles, with embryos displaying short axis and open blastopore. In contrast, RNF2-MO induced a milder phenotype of bent axis and head defects. (B) RSF1-MO and Ring1-MO act cooperatively to induce gastrulation defects. A combination of low doses of Ring1-MO and RSF1-MO resulted in an embryonic phenotype that mimicked or surpassed that with the high doses of individual MOs. (C) At late gastrula stages, RSF1-MO and Ring1-MO cause delay in blastopore closure. Combination of low doses of RSF1-MO and Ring1-MO induced similar gastrulation defects as that when higher doses of individual MOs were used. RNF2-MO did not have obvious effects on blastopore closure. (D) In situ hybridization demonstrated that KD of RSF1 or Ring1 reduced mesodermal markers in a similar fashion. The pan-mesodermal gene Brachyury (Bra), the dorsal mesodermal marker Chordin (Chd), and the ventrolateral mesodermal marker Wnt8 were all reduced upon RSF1 or Ring1 KD. KD of RNF2 did not alter expression of these mesodermal markers. The embryos were injected with the MOs and the lineage tracer encoding nuclear β-Gal into the marginal zone of one cell at the two-cell stage, and the injected region was revealed by staining with the β-Gal substrate Red-Gal. |
|
|
Fig. S6. RSF1, Ring1, and RNF2, are expressed highly and widely during Xenopus embryonic development. Semiquantitative RT-PCR analyses of RSF1, Ring1, and RNF2 expression in Xenopus larvis at different stages of embryo development. |
|
|
Fig. S7. The UAB motif harbors features for interaction with H2AK119ub nucleosomes. (A) Sequence alignment of the UAB motif across species. Conserved amino acids are heighted in black or gray. The arginine residues likely involved in binding to the nucleosome acidic patch are marked with asterisks. The two clusters of conserved aliphatic residues potentially binding to the ubiquitin hydrophobic patch are indicated by bracket. (B) A structural modeling of the UAB motif complexed with H2AK119ub nucleosome. The UAB motif is shown in pink. The electrostatic potential of nucleosome core octamer is shown, where blue stands for positive charge and red for negative charge. The side chains of the residues in the ubiquitin hydrophobic patch are shown in spheres, and H2A/H2B ubiquitination sites are indicated with arrows. The distance of the acidic patch to H2BK120 is shorter than that to H2AK119, indicating that the spacing between arginine fingers and aliphatic clusters is important for the preferred binding to H2AK119ub nucleosomes. |
References [+] :
An,
Selective requirements for histone H3 and H4 N termini in p300-dependent transcriptional activation from chromatin.
2002, Pubmed,
Xenbase
An, Selective requirements for histone H3 and H4 N termini in p300-dependent transcriptional activation from chromatin. 2002, Pubmed , Xenbase
Ariyoshi, A conserved structural motif reveals the essential transcriptional repression function of Spen proteins and their role in developmental signaling. 2003, Pubmed
Arrigoni, The Polycomb-associated protein Rybp is a ubiquitin binding protein. 2006, Pubmed
Bi, Semisynthetic UbH2A reveals different activities of deubiquitinases and inhibitory effects of H2A K119 ubiquitination on H3K36 methylation in mononucleosomes. 2016, Pubmed , Xenbase
Blackledge, Variant PRC1 complex-dependent H2A ubiquitylation drives PRC2 recruitment and polycomb domain formation. 2014, Pubmed
Boyer, Polycomb complexes repress developmental regulators in murine embryonic stem cells. 2006, Pubmed
Brookes, Polycomb associates genome-wide with a specific RNA polymerase II variant, and regulates metabolic genes in ESCs. 2012, Pubmed
Chen, DANPOS: dynamic analysis of nucleosome position and occupancy by sequencing. 2013, Pubmed
Cooper, Targeting polycomb to pericentric heterochromatin in embryonic stem cells reveals a role for H2AK119u1 in PRC2 recruitment. 2014, Pubmed
Cooper, Jarid2 binds mono-ubiquitylated H2A lysine 119 to mediate crosstalk between Polycomb complexes PRC1 and PRC2. 2016, Pubmed
Cox, MaxQuant enables high peptide identification rates, individualized p.p.b.-range mass accuracies and proteome-wide protein quantification. 2008, Pubmed
Dikic, Ubiquitin-binding domains - from structures to functions. 2009, Pubmed
Dobin, STAR: ultrafast universal RNA-seq aligner. 2013, Pubmed
Endoh, Histone H2A mono-ubiquitination is a crucial step to mediate PRC1-dependent repression of developmental genes to maintain ES cell identity. 2012, Pubmed
Endoh, Polycomb group proteins Ring1A/B are functionally linked to the core transcriptional regulatory circuitry to maintain ES cell identity. 2008, Pubmed
Fradet-Turcotte, 53BP1 is a reader of the DNA-damage-induced H2A Lys 15 ubiquitin mark. 2013, Pubmed
Francis, Chromatin compaction by a polycomb group protein complex. 2004, Pubmed
Goldknopf, Isolation and characterization of protein A24, a "histone-like" non-histone chromosomal protein. 1975, Pubmed
Gu, The histone H2A deubiquitinase Usp16 regulates hematopoiesis and hematopoietic stem cell function. 2016, Pubmed
Helfricht, Remodeling and spacing factor 1 (RSF1) deposits centromere proteins at DNA double-strand breaks to promote non-homologous end-joining. 2013, Pubmed
Hsu, Development and applications of CRISPR-Cas9 for genome engineering. 2014, Pubmed
Husnjak, Ubiquitin-binding proteins: decoders of ubiquitin-mediated cellular functions. 2012, Pubmed
Illingworth, The E3 ubiquitin ligase activity of RING1B is not essential for early mouse development. 2015, Pubmed
Jason, Histone H2A ubiquitination does not preclude histone H1 binding, but it facilitates its association with the nucleosome. 2005, Pubmed
Jones, Polycomb repressive complex 2 in embryonic stem cells: an overview. 2010, Pubmed
Jones, Purification of histone ubiquitin ligases from HeLa cells. 2011, Pubmed
Joo, Regulation of histone H2A and H2B deubiquitination and Xenopus development by USP12 and USP46. 2011, Pubmed , Xenbase
Joo, Regulation of cell cycle progression and gene expression by H2A deubiquitination. 2007, Pubmed , Xenbase
Kalb, Histone H2A monoubiquitination promotes histone H3 methylation in Polycomb repression. 2014, Pubmed
Kalb, BRCA1 is a histone-H2A-specific ubiquitin ligase. 2014, Pubmed , Xenbase
Kaneko, PRC2 binds active promoters and contacts nascent RNAs in embryonic stem cells. 2013, Pubmed
Khan, Polycomb group protein-mediated histone modifications during cell differentiation. 2015, Pubmed
Kornberg, Twenty-five years of the nucleosome, fundamental particle of the eukaryote chromosome. 1999, Pubmed
Kundu, Polycomb Repressive Complex 1 Generates Discrete Compacted Domains that Change during Differentiation. 2017, Pubmed
Langmead, Ultrafast and memory-efficient alignment of short DNA sequences to the human genome. 2009, Pubmed
Lau, Mutation of a nucleosome compaction region disrupts Polycomb-mediated axial patterning. 2017, Pubmed
Laugesen, Chromatin repressive complexes in stem cells, development, and cancer. 2014, Pubmed
Lee, The chromatin remodeller RSF1 is essential for PLK1 deposition and function at mitotic kinetochores. 2015, Pubmed
LeRoy, Requirement of RSF and FACT for transcription of chromatin templates in vitro. 1998, Pubmed
Li, The Sequence Alignment/Map format and SAMtools. 2009, Pubmed
Loyola, Reconstitution of recombinant chromatin establishes a requirement for histone-tail modifications during chromatin assembly and transcription. 2001, Pubmed
Loyola, Functional analysis of the subunits of the chromatin assembly factor RSF. 2003, Pubmed
Luger, Preparation of nucleosome core particle from recombinant histones. 1999, Pubmed , Xenbase
Mattiroli, RNF168 ubiquitinates K13-15 on H2A/H2AX to drive DNA damage signaling. 2012, Pubmed
Min, ATM-dependent chromatin remodeler Rsf-1 facilitates DNA damage checkpoints and homologous recombination repair. 2014, Pubmed
Morgan, Structural basis for histone H2B deubiquitination by the SAGA DUB module. 2016, Pubmed , Xenbase
Nakagawa, Deubiquitylation of histone H2A activates transcriptional initiation via trans-histone cross-talk with H3K4 di- and trimethylation. 2008, Pubmed
Ong, Stable isotope labeling by amino acids in cell culture, SILAC, as a simple and accurate approach to expression proteomics. 2002, Pubmed
Pengelly, Transcriptional repression by PRC1 in the absence of H2A monoubiquitylation. 2015, Pubmed
Pessina, The RSF1 histone-remodelling factor facilitates DNA double-strand break repair by recruiting centromeric and Fanconi Anaemia proteins. 2014, Pubmed
Piunti, Epigenetic balance of gene expression by Polycomb and COMPASS families. 2016, Pubmed
Quinlan, BEDTools: a flexible suite of utilities for comparing genomic features. 2010, Pubmed
Richly, Transcriptional activation of polycomb-repressed genes by ZRF1. 2010, Pubmed
Schoenfelder, Polycomb repressive complex PRC1 spatially constrains the mouse embryonic stem cell genome. 2015, Pubmed
Shi, Sharp, an inducible cofactor that integrates nuclear receptor repression and activation. 2001, Pubmed
Tavares, RYBP-PRC1 complexes mediate H2A ubiquitylation at polycomb target sites independently of PRC2 and H3K27me3. 2012, Pubmed
Tessarz, Histone core modifications regulating nucleosome structure and dynamics. 2014, Pubmed
Trapnell, Transcript assembly and quantification by RNA-Seq reveals unannotated transcripts and isoform switching during cell differentiation. 2010, Pubmed
Vassylyeva, Efficient, ultra-high-affinity chromatography in a one-step purification of complex proteins. 2017, Pubmed
Wang, Role of histone H2A ubiquitination in Polycomb silencing. 2004, Pubmed
Wang, Histone H3 and H4 ubiquitylation by the CUL4-DDB-ROC1 ubiquitin ligase facilitates cellular response to DNA damage. 2006, Pubmed
Wei, Role of Bmi1 in H2A ubiquitylation and Hox gene silencing. 2006, Pubmed
Wilson, The structural basis of modified nucleosome recognition by 53BP1. 2016, Pubmed
Xu, Ubp-M serine 552 phosphorylation by cyclin-dependent kinase 1 regulates cell cycle progression. 2013, Pubmed
Yang, The histone H2A deubiquitinase Usp16 regulates embryonic stem cell gene expression and lineage commitment. 2014, Pubmed
Zentner, Regulation of nucleosome dynamics by histone modifications. 2013, Pubmed
Zhang, USP49 deubiquitinates histone H2B and regulates cotranscriptional pre-mRNA splicing. 2013, Pubmed
Zhang, Model-based analysis of ChIP-Seq (MACS). 2008, Pubmed
Zhou, Histone H2A monoubiquitination represses transcription by inhibiting RNA polymerase II transcriptional elongation. 2008, Pubmed
Zhu, A histone H2A deubiquitinase complex coordinating histone acetylation and H1 dissociation in transcriptional regulation. 2007, Pubmed
