XB-ART-53949
Elife
2017 Aug 10;6. doi: 10.7554/eLife.27190.
Show Gene links
Show Anatomy links
Ingression-type cell migration drives vegetal endoderm internalisation in the Xenopus gastrula.
Wen JW, Winklbauer R.
???displayArticle.abstract???
During amphibian gastrulation, presumptive endoderm is internalised as part of vegetal rotation, a large-scale movement that encompasses the whole vegetal half of the embryo. It has been considered a gastrulation process unique to amphibians, but we show that at the cell level, endoderm internalisation exhibits characteristics reminiscent of bottle cell formation and ingression, known mechanisms of germ layer internalisation. During ingression proper, cells leave a single-layered epithelium. In vegetal rotation, the process occurs in a multilayered cell mass; we refer to it as ingression-type cell migration. Endoderm cells move by amoeboid shape changes, but in contrast to other instances of amoeboid migration, trailing edge retraction involves ephrinB1-dependent macropinocytosis and trans-endocytosis. Moreover, although cells are separated by wide gaps, they are connected by filiform protrusions, and their migration depends on C-cadherin and the matrix protein fibronectin. Cells move in the same direction but at different velocities, to rearrange by differential migration.
???displayArticle.pubmedLink??? 28826499
???displayArticle.pmcLink??? PMC5589415
???displayArticle.link??? Elife
???displayArticle.grants??? [+]
MOP-53075 CIHR
Species referenced: Xenopus laevis
Genes referenced: bcr cfp ddx59 efnb1 fn1 mapre1 pmch rab5a rab5c
???displayArticle.morpholinos??? cdh3 MO1 efnb1 MO1
???attribute.lit??? ???displayArticles.show???
|
|
Figure 1. Tissue movements during Xenopus laevis gastrulation.(A) Fate map and tissue deformation of X. laevis germ layers for stages 10–13. Movements of the ectoderm (white), mesoderm (blue), and endoderm (yellow) are indicated (top row). Blastocoel floor expansion throughout developmental stages is shown (red line). Mid-sagittally fractured gastrulae at stages 10–13 (mid row). Animal is to the top, vegetal to the bottom, ventral to the left, and dorsal to the right. Early, mid, and late stage gastrulae are shown together with the corresponding developmental stage and timeline (bottom row). The onset of gastrulation is set as 0:00 in hours and minutes. Blastocoel (bc) and archenteron (arc) are indicated. (B) Schematic of vegetal explant. The ectodermal BCR was removed with incisions shown (red lines). A mid-sagittal slice of about 5 cell layers thick was removed from the vegetal half of stage 10 embryos and placed under a coverslip for observation. Discarded regions are indicated (X’s). Arrows indicate that the explant was tilted 90° toward the viewer to provide an overhead view, and then flipped back to the sagittal view. |
|
|
Figure 2. Cellular basis of vegetal rotation.(A) Tissue autonomous movement in live explants. Blastocoel floor (BCF) expansion was followed in explants (red line). BCF length was determined by tracking positions of peripheral endoderm cells (red dots). The equatorial waist (white dashed line) at the explant mid-point runs at the level of the dorsal blastopore (red arrowhead). Animal (An) is to the top, vegetal (Vg) to the bottom, ventral (V) to the left, and dorsal (D) to the right. (B) Cell behaviours in explants. Cells are outlined for the explant shown in Figure 2A, and morphogenetic cell behaviours from 30 to 90 min are indicated (coloured cells). Elongated marginal cells (purple zones) are shown with respect to the cells of the vegetal cell mass (white zone) of the equatorial waist (white and purple solid line). Cells that disappeared from the surface (Brown), cells that emerged at the surface from deep layers (Yellow), cells undergoing division (Blue), cells that reduced their area at the surface as they migrated into deep layers (Red), and cells that increased their surface as they spread out during migration (Green) are shown. (C) Quantification of cell numbers at the BCF and equatorial waist. Error bars indicate S.D. (D) Quantification of cell orientation. Rose diagrams indicate the number of cells in explants (left) or in embryos (right) oriented at given angles relative to the A–V axis in the top (yellow), mid (orange), and bottom (red) cell layers. At stage 10, the endoderm has an average of twelve cell layers, which were evenly divided into three regions. The lengths of bars indicate the number of occurrences in 5° bins. (E) Endoderm cells depicted in scanning electron micrographs of mid-sagittally fractured gastrulae. An apically constricted epithelial surface cell is indicated (asterisk). Corresponding stages are indicated on the left. A schematic of the region of interest (red box) is indicated in the top right corner of select panels. A ruler corresponding to the approximate position of top (yellow), mid (orange), and bottom (red) cell layers is shown in each panel. Panels show data from 14 embryos collected from different egg batches.10.7554/eLife.27190.007Figure 2—source data 1. Quantification of cellular changes during vegetal rotation.Figure 2—figure supplement 1. Quantification of cellular changes during vegetal rotation.(A) Cell congruity (defined in Figure 6—figure supplement 1) in explants (left) and embryos (right). Averages were 1.41 (30 min), 1.57 (60 min), and 1.57 (90 min) in explants; 1.27 (S10), 1.53 (S10.5), and 1.46 (S11) in embryos. Box plots show the median, interquartile range, maximum and minimum. (B) Cell orientation angles (°) from Figure 2D represented as a histogram of mean angles. Plots show average angles in explants (left) and embryos (right). Colours indicate top (yellow), mid (orange), and bottom (red) cell layers. Plots show data cumulatively sampled from 14 embryos collected from different egg batches. Bars indicate S.E.10.7554/eLife.27190.008Figure 2—figure supplement 1—source data 1. Quantification of cellular changes during vegetal rotation. |
|
|
Figure 3. Amoeboid cell behaviours.(A) Amoeboid migration of vegetal endoderm cells. mGFP-labelled cells (top row) are shown. Major cell shape changes (dashed arrows) are indicated. Yolk platelets in the same cells are shown in bottom row. A select cell (pink dashed outline) moves with respect to neighbouring cells (grey dashed outlines). Select yolk platelets (pink and yellow outlines) within the moving cell and platelets in a neighbour cell (blue and orange platelets) are indicated. Platelets in different cells move relative to each other, indicating cell migration. Degree of platelet displacement is indicated (δd, white double arrow). (B, C) Endoderm cell morphology in the embryo, as seen in SEM. (B) Morphology is consistent with amoeboid movement, cells are numbered as showing (1) cell elongation, (2) leading edge expansion, (3) trailing edge recession, and (4) retraction. (C) Higher magnification of cells undergoing leading edge expansion (left), trailing edge recession (center), and trailing edge retraction (right). Cell front (yellow arrows) and rear (blue arrows) are indicated. (D) Coordinate behaviors during cell locomotion. An elongated cell maintains stable lateral borders (yellow arrowed line) throughout time interval (parallel dashed white lines). To advance, the leading edge is extended (green arrow) relative to its initial length (top grey line), while the trailing edge is retracted (red arrow) relative to its initial length (bottom grey line). Extracellular debris attached to the leading cell (blue arrow) and lagging cell (white arrow) are indicated to show displacement. Enlargement of the trailing edge shows contact reduction (mRFP panels, dashed line flanked by arrows) between cells. AvidinFITC puncta are visible (white arrows) at sites of membrane undulation. Interpretation of trailing edge retraction is depicted in bottom rows. AvidinFITC puncta are indicated (black arrows). Area in green corresponds to interstitial space. In all panels, animal (An) is to the top, and vegetal (Vg) to the bottom. Schematic showing the region of interest (red box) is indicated in the top right corner of select panels. |
|
|
Figure 4. Differential cell migration.(A) Cell rearrangement in explants. A leading cell (blue) moves away from the lagging cell (red), neighbouring cells (orange, green) converge to fill the gap. Corresponding trajectories are shown (coloured arrows). (B) Cell displacement in explants. Displacements were recorded starting 15 min after explantation. Panels indicate changes in cell positions between 15–30, 30–45, and 45–60 min. Direction and magnitude of displacements (white arrows) are indicated. (C) Migration velocity variability in explants. Velocities correspond to displacements shown in (B). Cells 1–4 move as described in (A). Colours refer to velocity scale (right). Grey cells were not tracked due to poor visibility. (D) Migration velocity in cell columns (left) and rows (right). Plots show average instantaneous velocities at different time intervals after explantation (colours). Bars indicate S.E. Schematic marks the explant center (Cn), periphery (Pr), animal (An), and vegetal (Vg) boundaries. Panels show data from three embryos from different egg batches. (E) Total velocity is maintained while its vertical component is reduced at the BCF as cells change orientation. Cell movement (top row). Cohort (top-mid row) shows a leading cell (green) advancing laterally relative to the lagging cell (orange), the gap that opens is filled by an inserting deep cell (purple). Cell near the surface (red) remained parallel to the BCF. A deep cell (blue) initially oriented perpendicular to the surface re-oriented to a parallel alignment with the BCF. Cell re-orientation (bottom-mid row) of deep cell (blue dashed outline) relative to its previous position (grey dashed outline) is indicated (arrow). Re-orienting cell velocity vectors (bottom) showing the vertical component (black arrow) relative to the total velocity vector (grey arrow). (F) Cell re-orientation. Optical section shows that the entire cell body is rotated during re-orientation. Movement is indicated (orange arrow). (G, H) Cell morphology in the embryo is consistent with cell reorientation and insertion at the BCF. SEM of cells at the BCF of stage 10.5 gastrulae (left), elongated cell is highlighted (orange, black arrow), blastocoel (bc) is indicated. endo, vegetal endoderm cells. (I, J) Interstitial gaps between cells in the embryo. (I) TEM section through the endoderm (left), negative of TEM (right). Gap width varies between the top (yellow arrow), mid (orange arrow), and bottom cell layers (red arrow). (J) A vertical series of gaps shows gap-width increase in a vegetal to animal direction. (K) Gap width in cell columns (left) and rows (right) in gastrulae. Error bars indicate S.E. Panels show data from six embryos from different egg batches. Schematic of the region of interest (red box) is indicated in the top right corner of select panels.10.7554/eLife.27190.012Figure 4—source data 1. Quantification of differential cell migration.Figure 4—figure supplement 1. Cell translocation is a result of active cell movement and passive drift imposed by surrounding cells.(A) The longitudinal axis of the cell (blue line, top row) which coincides with the direction of active cell movement does not always align with the resultant path of cell displacement (red line, bottom row). Original position (red centroid) of the cell is indicated at 30 min. Cell position after 15 min (green centroid) is indicated at 45 min. Cell displacement from origin to destination is indicated (dashed centroid outline). (B) Trajectory alignment of cell in (A). Deviation of the resultant path (red line) from the intended path (blue line) is represented by alignment angle (θ). Alignment is high when θ is small, or poor when θ is large. Thus, during movement, cells may drift sideways to some extent. (C) Inverse relationship of alignment angle (θ) to cell velocity in explants (i.e. cells with less drift tend to move faster). Fitted curve (red line) is indicated in scatter-plot. Panels show data cumulatively sampled from three embryos collected from different egg batches.10.7554/eLife.27190.013Figure 4—figure supplement 1—source data 1. Quantification of cell alignment with respect to cell velocity. |
|
|
Figure 5. Vegetal endoderm cells migrate through wide interstitial spaces.(A) SEM of endoderm in embryos. Overview (left). High magnification (center) reveals interstitial spaces between cells (red arrows). Cells are linked by stitch contacts (right; yellow arrows). (B) TEM of endoderm in embryos. Overview (left), cell gaps (3- or 4 cell junctions; red arrow) and cell–cell contacts (yellow arrow) are indicated. Higher magnification (center) show contacts (green arrows) interspersed between gaps (red arrows). Base of stitch contacts appear raised (white arrows), indicating tethers are taut (right). (C) A cell-cell contact (green arrow) compatible with cadherin-based adhesion (~30 nm). (D) Interstitial gaps in explants. Labelled (mRFP) explants (left) in medium with AvidinFITC to visualize gaps (red arrows). Stitch contacts (yellow arrows) extend between cells (center). Magnified view of contacts (right). (E) Quantification of intercellular distance in explants, whole embryo SEM, and TEM. Measurements were taken from the central, mid-endodermal region. (F) Interstitial gaps contain extracellular matrix. Putative heteroglycans stained using Alcian Blue appear as black cell surface residues under TEM (blue arrows) or link cells (yellow arrow). Plot shows data cumulatively sampled from four embryos collected from different egg batches. (G) Cells form dynamic intercellular contacts. Membrane label (mGFP; top) and Lifeact-Ruby (middle) co-expressing cells show contacts containing F-actin (merged; bottom). Time-lapse sequence (four right panels) of a region of interest (box) shows that protrusions extend (yellow arrows) and retract (green arrows). Region of interest (red box) is indicated in the top right corner of select panels.10.7554/eLife.27190.017Figure 5—source data 1. Quantification of intercellular distance. |
|
|
Figure 6. Fibronectin is required for vegetal endoderm cell migration.(A) Endoderm cell morphology on different substrates. Cells on plastic coated with FN (left) are multipolar (red arrows). Cells on gelatin coated with FN (right) are unipolar with front (yellow arrow) and rear (blue arrow). (B) Morphology in vivo. Endoderm cell with front (yellow arrow) and rear (blue arrow) polarity. Animal (An) is up, vegetal (Vg) is down. (C) Cell spreading on FN. Cell shape changes (top row) are outlined (bottom row), consecutive shapes (grey) differ from shapes at previous time points (difference in black). Time in minutes is indicated. (D) Cell locomotion on gelatin-FN in vitro. Morphological changes (top row) are outlined (mid row) along with movement direction (black arrows) and differences in cell shape (black) between time points. A representative cell is followed, panels show bursts of movement over the course of 45 min. Interpretation of cell behaviours (bottom row). (E) Cell migration velocity in vitro. Velocities of cells in explants with respect to the epithelium, and of single cells with respect to in vitro substrates. (F) Inhibition of FN binding in embryos. Embryos were injected with RGD (left) or RGE peptides (center) into the blastocoel at blastula stage 8, or left uninjected (right), cultured until stage 11, fixed, and sectioned sagittally. RGD treatment perturbed endoderm morphology relative to controls (yellow arrows). (G) Inhibition of FN binding in explants. Explants in medium containing RGD (left), or RGE (right) peptides. RGD-treated cells appear rotund (pink outline), RGE-treated cells elongated (yellow outline). Region of interest (red box) is indicated in the top right corner of select panels. (H) Cell length-width ratio in explants incubated in RGE (left) or RGD peptides (right). (I) Cell elongation congruity (defined in Figure 6—figure supplement 1) in explants incubated in RGE (left) or RGD peptides (right). (J) Cell migration velocity in explants incubated in RGE (left) or RGD peptides (right). For H–J, plots show data sampled from three embryos from different egg batches.10.7554/eLife.27190.020Figure 6—source data 1. Quantification of cell migration velocity and congruity.Figure 6—figure supplement 1. Schematic of morphometric analyses.To characterize cell morphology, we analyzed time-lapse recordings of membrane-labelled cells in explants, and in the embryo. For computer-assistant analysis, we first used cell segmentation to identify cell outlines. Segmentation accuracy was manually verified. To find the long-axis of cells, we used the best-fit ellipse to identify the major (a) and minor (b) axes of cells. The cell aspect ratio (a/b) was used to measure the cell body length-width ratio. The long (major) axis of cells were used to determine cell orientation (α) with respect to the animal (An) – vegetal (Vg) axis. To measure the congruence (y/x) of cell elongation relative to the direction of cell migration (along the A-V axis) we measured the corresponding horizontal (x) and vertical (y) cell axes. |
|
|
Figure 7. C-cadherin is required for endoderm cell migration.(A) Protrusions engage in cell-cell adhesion. Labelled (mRFP) endoderm cells are elongated (yellow outline) in explants (left). Cells project protrusions (yellow arrows) onto neighbouring cells (center). Protrusions are enriched with α-catenin (blue arrow) at sites of cell-cell contact (right). (B) C-cadherin knockdown altered cell morphology and reduced protrusion formation. C-cadherin morpholino (CcadMO) injected cells appear rotund (pink outline) (left) and extend few protrusions (center). However, α-catenin (blue arrow) was still present within protrusions (right). Region of interest (red box) is indicated in the top right corners. (C) Cell length-width ratio in uninjected and CcadMO-injected explants. Cells were sampled from the middle of the central column of the endoderm. (D) Cell elongation congruity in uninjected and CcadMO-injected explants. For C and D, plots show data sampled from three embryos from different egg batches. (E) Average number of protrusions per cell in uninjected and CcadMO-injected explants. For all histograms, error bars indicate S.E. (F, G). Protrusion dynamics of uninjected and CcadMO-injected cells. Zero indicates no change (dash grey line), net gain (positive axis) and net loss (negative axis) of protrusions between consecutive time points are shown. Colours represent individual cells. For EâG, plots show data from three embryos from different egg batches. (H) Quantification of tissue cohesion. Tissue surface tension measured from uninjected and CcadMO-injected endoderm. Plot shows data from 22 embryos from different egg batches. (I) Cell migration velocity in explants comparing uninjected and CcadMO-injected cells. (J, K) Movement trajectories of cells in explants. (J) Uninjected, (K) CcadMO-injected explant after 60 min. Colours represent individual cells. For IâJ, plots show data from four embryos collected from different egg batches.10.7554/eLife.27190.024Figure 7âsource data 1. Quantification of the effects of C-cadherin knockdown on cell morphology and behaviour.Figure 7âfigure supplement 1. Localization of α-catenin.(A) Localization of α-catenin-GFP at sites of cellâcell contact (white arrows). (B) Protrusion extension is correlated with α-catenin accumulation (top row, white arrows). α-catenin enrichment fills protrusions from the tip to the base (bottom row). (C) Protrusion retraction is correlated with α-catenin reduction (white arrows). After complete retraction, α-catenin is diminished in the cortex (bottom row). |
|
|
Figure 8. Trailing edge retraction by rear-end membrane remodeling and macropinocytosis.(A) Regions of interest. Schematic illustrates endoderm cells in a vegetal explant, viewed through a glass slide with non-adhesive BSA coating. Direction of migration is to the left. Region 1 (ROI1) shows the plane of focus at the level of the surface of the outermost cells, and region 2 (ROI2) a plane through the cell bodies. ROI1 and ROI2 are approximately 0.5 µm apart. (B) Trailing edge representation at different planes of focus. The cell rear of a membrane labelled endoderm cell within the vegetal explant is shown. Images represent ROI1 and ROI2 introduced in (A). Membrane protrusions (arrows) are clearly visible at the substrate level. (C) Tail retraction of cell co-expressing mRFP and Lifeact-GFP. (D) Cluster of vesicles (yellow arrow) is visible at the trailing edge (top row). Enlargement of inset (box) region for all panels of the sequence (bottom row). (E) Uptake of extracellular fluid at the trailing edge (top row). Membrane label (mRFP) and probe (dextran) are shown separately in black and white (middle panels). Vesicle of interest (yellow arrow) is indicated. A nearby yolk platelet (Y) is noted. Sequence of process is illustrated below. (F) Ultrastructure of endoderm cell tail in the embryo. Overview (left), higher magnification (i) of the trailing edge shows vesicle clusters (yellow arrows). (G) Ultrastructure of vesicles near the rear membrane (left). Putative stages of vesicle internalization (right, top row) and corresponding illustrated interpretations (red arrows; bottom row) are shown. (H) Quantification of vesicle sizes from the trailing edge at different gastrula stages. Box plots show the median, interquartile range, maximum and minimum. Data were cumulatively sampled from 12 embryos collected from different egg batches. (I) Rab5c-CFP is enriched at the trailing edge during migration (left panels). Magnification of the cell-rear (inset iâiii) shows that Rab5 is localized to sites of prominent membrane remodeling (yellow arrows).10.7554/eLife.27190.027Figure 8âsource data 1. Quantification of vesicle diameter.Figure 8âfigure supplement 1. Scanning electron micrograph of cell trailing edge in vivo (left).Magnification (right) shows heterogeneous vesicles (yellow arrow) inside a partially removed membrane, and pits (white arrow) in the intact membrane. |
|
|
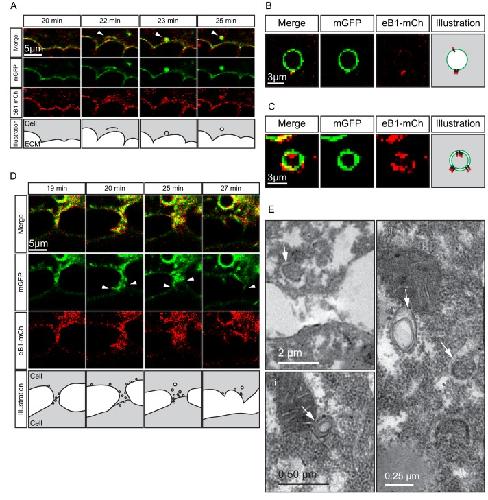
Figure 9. EphrinB1 involvement in endosome biogenesis.(A) Time-lapse sequence of ephrinB1-mCherry distribution following explantation. After 5 min, ephrinB1 (eB1) has become enriched at the trailing membrane (white arrows). (B) Co-localization of ephrinB1 with endosomes (top row). Higher magnification (bottom row, iâiii) shows that ephrinB1 is enriched near endosomes (white arrow). (C) Quantification of ephrinB1-mCherry fluorescence intensity relative to mGFP at different plasma membrane domains. Bars indicate S.E. (D) Overexpression of full-length ephrinB1 (eB1FL) in membrane-labelled cells causes aberrant vesicle formation at the entire cell cortex (white arrows). (E) Quantification of vesicle number at the trailing edge of uninjected (control), ephrinB1-morpholino (eB1MO) injected, and eB1FL mRNA-injected cells. (F) Trailing edge membrane tapering during retraction. Uninjected cells show typical recession behaviour (top row), while the rear of eB1MO-injected cells remains blunt (bottom row). (G) Quantification of trailing edge width in uninjected (left) and eB1MO-injected (right) cells. Average rate change is shown (black line). Colours represent individual cells. (H) Morphology of uninjected (left), eB1MO-injected (center), and eB1FL mRNA-injected (right) labelled (mRFP) cells in live explants. Animal is to the top, vegetal to the bottom. For C, E, and G, plots show data sampled from five embryos collected from different egg batches.10.7554/eLife.27190.034Figure 9âsource data 1. Quantification of ephrinB1 distribution, effects of ephrinB1 on vesicle number and trailing edge width.Figure 9âfigure supplement 1. Mid-sagittal fractures of stage 12 uninjected (left), eB1MO-injected (centre), and eB1FL mRNA-injected (right) gastrulae.BCF length (red line) and dissociated cells (red arrows) are indicated. |
|
|
Figure 9âfigure supplement 2. Co-localization of ephrinB1 (eB1-mCh) with membrane-label (mGFP) shows that ephrinB1 is dispersed over the entire membrane, but enriched at the trailing edge membrane (yellow arrows), particularly at the rear (blue arrows).Individual images are shown alongside the merged image. From left to right, the images represent mGFP only, eB1-mCh only, merged composite, a co-localisation rendering showing sites of co-localisation in white (white areas) superimposed on a composite image of mGFP and eB1-mCh, and a co-localisation-only panel, with the composite image removed for clarity. |
|
|
Figure 10. Macropinocytosis, trans-endocytosis and cell detachment.(A) Macropinosome formation. Sequence shows membrane undulations of an eB1-mCh and mGFP co-expressing cell at the trailing edge. A membrane indentation is pinched off to form an endosome (arrows). Separate panels are shown for mGFP and eB1-mCh, an interpretation of the process at the bottom. (B) Single membrane vesicle. A vesicle in the trailing edge cytoplasm of an eB1-mCh and mGFP co-expressing cell shows eB1-mCh at the outside. An interpretative illustration is shown (right). (C) Double membrane vesicle. A vesicle located in the trailing edge cytoplasm of an eB1-mCh and mGFP co-expressing cell shows label on both sides of the vesicle membrane. An interpretation is shown (right). (D,E) Membrane endocytosis during cell-cell contact resolution. (D) Sequence shows cell detachment of mGFP and ephrinB1-mCh co-expressing cells. A leader cell (upper) resolves its contact (arrows) with a follower (lower) cell. Composite and individual channels are shown. Numerous vesicles are seen at the site of contact during detachment in the leading cell. An interpretation of the process is shown (bottom). (E) TEM of putative trans-endocytotic vesicles. (i) A leading cell presumably undergoing membrane trans-endocytosis as it detaches from a follower cell. A double layered vesicle containing cytoplasmic cargo is indicated (arrow). (ii) Another example of a cytoplasm-filled vesicle within a vesicle (arrow) in the trailing edge cytoplasm. (iii) Various vesicles (arrows) within the trailing edge cytoplasm. |
|
|
Figure 11. Ingression-type cell migration during X.laevis vegetal rotation. (A) Endodermal cells (yellow) invaginate in ascidians. Schematic of Ciona intestinalis embryos at 64 and 112 cell stages. (B) Vegetal rotation in amphibians. Schematic of Xenopus laevis embryos at 32 cell, late blastula, and mid-gastrula stages. Endoderm cells of the vegetal endoderm, the suprablastoporal endoderm, and bottle cells are shown in yellow. Inset indicates cells shown in (D). Archenteron (arc), dorsal bottle cells (dbc), and ventral bottle cells (vbc) are indicated. (C) Generalized schematic of epithelial cell ingression shows ingressing cells (yellow) next to non-ingressing cells (grey). Internalized membrane vesicles are shown at the trailing edges. (D) Ingression-type cell migration. Schematic shows endoderm cells undergoing differential amoeboid migration in the vegetal cell mass. (E) Endoderm cells rearrange by cycling through a series of amoeboid migration behaviours (indicated by dashed lines) which include cell body elongation, cell front expansion in tandem with cell rear narrowing which is required for trailing edge retraction. |
|
|
Figure 9—figure supplement 2. Co-localization of ephrinB1 (eB1-mCh) with membrane-label (mGFP) shows that ephrinB1 is dispersed over the entire membrane, but enriched at the trailing edge membrane (yellow arrows), particularly at the rear (blue arrows).Individual images are shown alongside the merged image. From left to right, the images represent mGFP only, eB1-mCh only, merged composite, a co-localisation rendering showing sites of co-localisation in white (white areas) superimposed on a composite image of mGFP and eB1-mCh, and a co-localisation-only panel, with the composite image removed for clarity. |
|
|
Figure 2—figure supplement 1. Quantification of cellular changes during vegetal rotation.(A) Cell congruity (defined in Figure 6—figure supplement 1) in explants (left) and embryos (right). Averages were 1.41 (30 min), 1.57 (60 min), and 1.57 (90 min) in explants; 1.27 (S10), 1.53 (S10.5), and 1.46 (S11) in embryos. Box plots show the median, interquartile range, maximum and minimum. (B) Cell orientation angles (°) from Figure 2D represented as a histogram of mean angles. Plots show average angles in explants (left) and embryos (right). Colours indicate top (yellow), mid (orange), and bottom (red) cell layers. Plots show data cumulatively sampled from 14 embryos collected from different egg batches. Bars indicate S.E.10.7554/eLife.27190.008Figure 2—figure supplement 1—source data 1. Quantification of cellular changes during vegetal rotation. |
|
|
Figure 4—figure supplement 1. Cell translocation is a result of active cell movement and passive drift imposed by surrounding cells.(A) The longitudinal axis of the cell (blue line, top row) which coincides with the direction of active cell movement does not always align with the resultant path of cell displacement (red line, bottom row). Original position (red centroid) of the cell is indicated at 30 min. Cell position after 15 min (green centroid) is indicated at 45 min. Cell displacement from origin to destination is indicated (dashed centroid outline). (B) Trajectory alignment of cell in (A). Deviation of the resultant path (red line) from the intended path (blue line) is represented by alignment angle (θ). Alignment is high when θ is small, or poor when θ is large. Thus, during movement, cells may drift sideways to some extent. (C) Inverse relationship of alignment angle (θ) to cell velocity in explants (i.e. cells with less drift tend to move faster). Fitted curve (red line) is indicated in scatter-plot. Panels show data cumulatively sampled from three embryos collected from different egg batches.10.7554/eLife.27190.013Figure 4—figure supplement 1—source data 1. Quantification of cell alignment with respect to cell velocity. |
|
|
Figure 6—figure supplement 1. Schematic of morphometric analyses.To characterize cell morphology, we analyzed time-lapse recordings of membrane-labelled cells in explants, and in the embryo. For computer-assistant analysis, we first used cell segmentation to identify cell outlines. Segmentation accuracy was manually verified. To find the long-axis of cells, we used the best-fit ellipse to identify the major (a) and minor (b) axes of cells. The cell aspect ratio (a/b) was used to measure the cell body length-width ratio. The long (major) axis of cells were used to determine cell orientation (α) with respect to the animal (An) – vegetal (Vg) axis. To measure the congruence (y/x) of cell elongation relative to the direction of cell migration (along the A-V axis) we measured the corresponding horizontal (x) and vertical (y) cell axes. |
|
|
Figure 7—figure supplement 1. Localization of α-catenin.(A) Localization of α-catenin-GFP at sites of cell–cell contact (white arrows). (B) Protrusion extension is correlated with α-catenin accumulation (top row, white arrows). α-catenin enrichment fills protrusions from the tip to the base (bottom row). (C) Protrusion retraction is correlated with α-catenin reduction (white arrows). After complete retraction, α-catenin is diminished in the cortex (bottom row). |
|
|
Figure 8—figure supplement 1. Scanning electron micrograph of cell trailing edge in vivo (left).Magnification (right) shows heterogeneous vesicles (yellow arrow) inside a partially removed membrane, and pits (white arrow) in the intact membrane. |
|
|
Figure 9—figure supplement 1. Mid-sagittal fractures of stage 12 uninjected (left), eB1MO-injected (centre), and eB1FL mRNA-injected (right) gastrulae.BCF length (red line) and dissociated cells (red arrows) are indicated. |
References [+] :
Amack,
Knowing the boundaries: extending the differential adhesion hypothesis in embryonic cell sorting.
2012, Pubmed,
Xenbase
Amack, Knowing the boundaries: extending the differential adhesion hypothesis in embryonic cell sorting. 2012, Pubmed , Xenbase
Arendt, Rearranging gastrulation in the name of yolk: evolution of gastrulation in yolk-rich amniote eggs. 1999, Pubmed , Xenbase
Barua, Mechanics of Fluid-Filled Interstitial Gaps. II. Gap Characteristics in Xenopus Embryonic Ectoderm. 2017, Pubmed , Xenbase
Batten, Fine structural differentiation of germ layers in the mouse at the time of mesoderm formation. 1979, Pubmed
Bauer, The cleavage stage origin of Spemann's Organizer: analysis of the movements of blastomere clones before and during gastrulation in Xenopus. 1994, Pubmed , Xenbase
Bertet, Myosin-dependent junction remodelling controls planar cell intercalation and axis elongation. 2004, Pubmed
Blanchard, Tissue tectonics: morphogenetic strain rates, cell shape change and intercalation. 2009, Pubmed
Blaser, Migration of zebrafish primordial germ cells: a role for myosin contraction and cytoplasmic flow. 2006, Pubmed
Bochenek, Ephrin-B2 regulates endothelial cell morphology and motility independently of Eph-receptor binding. 2010, Pubmed
Damm, PDGF-A controls mesoderm cell orientation and radial intercalation during Xenopus gastrulation. 2011, Pubmed , Xenbase
David, Tissue cohesion and the mechanics of cell rearrangement. 2014, Pubmed , Xenbase
David, Tissue surface tension measurement by rigorous axisymmetric drop shape analysis. 2009, Pubmed , Xenbase
Drees, Alpha-catenin is a molecular switch that binds E-cadherin-beta-catenin and regulates actin-filament assembly. 2005, Pubmed
Ede, A scanning electron microscope study of the early limb-bud in normal and talpid3 mutant chick embryos. 1974, Pubmed
Evren, EphA4-dependent Brachyury expression is required for dorsal mesoderm involution in the Xenopus gastrula. 2014, Pubmed , Xenbase
Ewald, Regional requirements for Dishevelled signaling during Xenopus gastrulation: separable effects on blastopore closure, mesendoderm internalization and archenteron formation. 2004, Pubmed , Xenbase
Fernàndez-Busquets, Circular proteoglycans from sponges: first members of the spongican family. 2003, Pubmed
Gaitanos, Tiam-Rac signaling mediates trans-endocytosis of ephrin receptor EphB2 and is important for cell repulsion. 2016, Pubmed
Granholm, Cytoplasmic microtubules and the mechanism of avian gastrulation. 1970, Pubmed
Ibrahim, Mechanisms of mesendoderm internalization in the Xenopus gastrula: lessons from the ventral side. 2001, Pubmed , Xenbase
Iioka, Essential role of MARCKS in cortical actin dynamics during gastrulation movements. 2004, Pubmed , Xenbase
Jones, Loss of cell adhesion in Xenopus laevis embryos mediated by the cytoplasmic domain of XLerk, an erythropoietin-producing hepatocellular ligand. 1998, Pubmed , Xenbase
Keller, Vital dye mapping of the gastrula and neurula of Xenopus laevis. II. Prospective areas and morphogenetic movements of the deep layer. 1976, Pubmed , Xenbase
Keller, Time-lapse cinemicrographic analysis of superficial cell behavior during and prior to gastrulation in Xenopus laevis. 1978, Pubmed , Xenbase
Keller, Vital dye mapping of the gastrula and neurula of Xenopus laevis. I. Prospective areas and morphogenetic movements of the superficial layer. 1975, Pubmed , Xenbase
Komazaki, Calcium-containing, smooth-surfaced endoplasmic reticulum and vacuoles in cells of the blastopore-forming region during gastrulation of the newt, Cynops pyrrhogaster. 1995, Pubmed
Kominami, Gastrulation in the sea urchin embryo: a model system for analyzing the morphogenesis of a monolayered epithelium. 2004, Pubmed
Kubota, Creeping locomotion of the endodermal cells dissociated from gastrulae of the Japanese newt, Cynops pyrrhogaster. 1981, Pubmed
Kühl, Xenopus cadherins: sorting out types and functions in embryogenesis. 1996, Pubmed , Xenbase
Kurth, Immunocytochemical studies of the interactions of cadherins and catenins in the early Xenopus embryo. 1999, Pubmed , Xenbase
Kurth, A cell cycle arrest is necessary for bottle cell formation in the early Xenopus gastrula: integrating cell shape change, local mitotic control and mesodermal patterning. 2005, Pubmed , Xenbase
Lämmermann, Rapid leukocyte migration by integrin-independent flowing and squeezing. 2008, Pubmed
Lanzetti, Rab5 is a signalling GTPase involved in actin remodelling by receptor tyrosine kinases. 2004, Pubmed
LeBlanc, Morphologic aspects of adhesion and spreading behavior of amphibian blastula and gastrula cells. 1981, Pubmed
Lee, Endocytosis is required for efficient apical constriction during Xenopus gastrulation. 2010, Pubmed , Xenbase
Luu, Control of gastrula cell motility by the Goosecoid/Mix.1/ Siamois network: basic patterns and paradoxical effects. 2008, Pubmed , Xenbase
Luu, Large-scale mechanical properties of Xenopus embryonic epithelium. 2011, Pubmed , Xenbase
Mandeville, Dynamic imaging of neutrophil migration in three dimensions: mechanical interactions between cells and matrix. 1997, Pubmed
Mao, Asymmetric cell convergence-driven zebrafish fin bud initiation and pre-pattern requires Tbx5a control of a mesenchymal Fgf signal. 2015, Pubmed
McMahon, Molecular mechanism and physiological functions of clathrin-mediated endocytosis. 2011, Pubmed
Meijering, Methods for cell and particle tracking. 2012, Pubmed
Mettlen, Src triggers circular ruffling and macropinocytosis at the apical surface of polarized MDCK cells. 2006, Pubmed
Moosmann, X-ray phase-contrast in vivo microtomography probes new aspects of Xenopus gastrulation. 2013, Pubmed , Xenbase
Müllegger, Hyaluronan is an abundant constituent of the extracellular matrix of Xenopus embryos. 2002, Pubmed , Xenbase
Nakatsuj, Studies on the gastrulation of amphibian embryos: light and electron microscopic observation of a urodele Cynops pyrrhogaster. 1975, Pubmed
Ninomiya, Cadherin-dependent differential cell adhesion in Xenopus causes cell sorting in vitro but not in the embryo. 2012, Pubmed , Xenbase
Paluch, Focal Adhesion-Independent Cell Migration. 2016, Pubmed
Papan, Formation of the dorsal marginal zone in Xenopus laevis analyzed by time-lapse microscopic magnetic resonance imaging. 2007, Pubmed , Xenbase
Perry, Ultrastructure of the blastopore cells in the newt. 1966, Pubmed
Priya, Active tension: the role of cadherin adhesion and signaling in generating junctional contractility. 2015, Pubmed
Ramos, Xenopus embryonic cell adhesion to fibronectin: position-specific activation of RGD/synergy site-dependent migratory behavior at gastrulation. 1996, Pubmed , Xenbase
Rauzi, Physical models of mesoderm invagination in Drosophila embryo. 2013, Pubmed
Riedl, Lifeact: a versatile marker to visualize F-actin. 2008, Pubmed
Río, Axisymmetric Drop Shape Analysis: Computational Methods for the Measurement of Interfacial Properties from the Shape and Dimensions of Pendant and Sessile Drops. 1997, Pubmed
Robinson, Fibronectin matrix assembly regulates alpha5beta1-mediated cell cohesion. 2004, Pubmed
Robinson, Alpha5beta1 integrin mediates strong tissue cohesion. 2003, Pubmed
Rohani, EphrinB/EphB signaling controls embryonic germ layer separation by contact-induced cell detachment. 2011, Pubmed
Roszko, Regulation of convergence and extension movements during vertebrate gastrulation by the Wnt/PCP pathway. 2009, Pubmed
Sahai, Differing modes of tumour cell invasion have distinct requirements for Rho/ROCK signalling and extracellular proteolysis. 2003, Pubmed
Saka, Spatial and temporal patterns of cell division during early Xenopus embryogenesis. 2001, Pubmed , Xenbase
Satoh, Cellular morphology and architecture during early morphogenesis of the ascidian egg: an SEM study. 1978, Pubmed
Schepis, αE-catenin regulates cell-cell adhesion and membrane blebbing during zebrafish epiboly. 2012, Pubmed
Selchow, Structure and cytoskeletal organization of migratory mesoderm cells from the Xenopus gastrula. 1997, Pubmed , Xenbase
Sherrard, Sequential activation of apical and basolateral contractility drives ascidian endoderm invagination. 2010, Pubmed
Shindo, PCP and septins compartmentalize cortical actomyosin to direct collective cell movement. 2014, Pubmed , Xenbase
Shook, Epithelial type, ingression, blastopore architecture and the evolution of chordate mesoderm morphogenesis. 2008, Pubmed
Taverner, Microarray-based identification of VegT targets in Xenopus. 2005, Pubmed , Xenbase
Te Boekhorst, Plasticity of Cell Migration In Vivo and In Silico. 2016, Pubmed
Urbansky, Folded gastrulation and T48 drive the evolution of coordinated mesoderm internalization in flies. 2016, Pubmed
Van Hoof, Interaction between epithelial basement membrane and migrating mesoblast cells in the avian blastoderm. 1986, Pubmed
Vanroelen, Distribution and turnover of testicular hyaluronidase sensitive macromolecules in the primitive streak stage chick blastoderm as revealed by autoradiography. 1980, Pubmed
Vicente-Manzanares, Regulation of protrusion, adhesion dynamics, and polarity by myosins IIA and IIB in migrating cells. 2007, Pubmed
Viebahn, Morphology of incipient mesoderm formation in the rabbit embryo: a light- and retrospective electron-microscopic study. 1995, Pubmed
Wacker, Patterns and control of cell motility in the Xenopus gastrula. 1998, Pubmed , Xenbase
Wakely, Scanning electron microscopy (SEM) of the chick embryo primitive streak. 1977, Pubmed
Williams, Mouse primitive streak forms in situ by initiation of epithelial to mesenchymal transition without migration of a cell population. 2012, Pubmed
Winklbauer, Internalizing the vegetal cell mass before and during amphibian gastrulation: vegetal rotation and related movements. 2012, Pubmed , Xenbase
Winklbauer, Vegetal rotation, a new gastrulation movement involved in the internalization of the mesoderm and endoderm in Xenopus. 1999, Pubmed , Xenbase
Winklbauer, Fibronectin, mesoderm migration, and gastrulation in Xenopus. 1996, Pubmed , Xenbase
Winklbauer, Differential interaction of Xenopus embryonic cells with fibronectin in vitro. 1988, Pubmed , Xenbase
Winklbauer, Cell adhesion strength from cortical tension - an integration of concepts. 2015, Pubmed
Winklbauer, Cell proliferation in the ectoderm of the Xenopus embryo: development of substratum requirements for cytokinesis. 1986, Pubmed , Xenbase
Winklbauer, Conditions for fibronectin fibril formation in the early Xenopus embryo. 1998, Pubmed , Xenbase
Wolf, Compensation mechanism in tumor cell migration: mesenchymal-amoeboid transition after blocking of pericellular proteolysis. 2003, Pubmed
Wyngaarden, Oriented cell motility and division underlie early limb bud morphogenesis. 2010, Pubmed , Xenbase
Yin, Convergence and extension movements during vertebrate gastrulation. 2009, Pubmed
Yip, Traction stress analysis and modeling reveal that amoeboid migration in confined spaces is accompanied by expansive forces and requires the structural integrity of the membrane-cortex interactions. 2015, Pubmed
Yu, Fgf8 morphogen gradient forms by a source-sink mechanism with freely diffusing molecules. 2009, Pubmed
