|
Fig. 1. The Hox clusters of Xenopus lae-vis and X. tropicalis. (A) Schematic repre-sentations of the four and eight Hoxclusters of X. tropicalis and X.laevis,respectively. hox genes of 13 paralogousgroups (PGs) are present. even-skippedhomeobox (evx) genes are present onHoxA and HoxD clusters. The four pairsof homeologous Hox clusters of X. laevisconsist of clusters from its two subge-nomes, and are designated as L and S.hoxb2p.L is a pseudogene (Session et al.2016). Positions of micro RNA genesmir10a (blue arrowheads) and mir10b (redarrowheads) are also shown. (B) Positionsof Hox clusters on X. laevis chromo-somes. Hox clusters are present on corre-sponding chromosomes of the twosubgenomes at corresponding positions. |
|
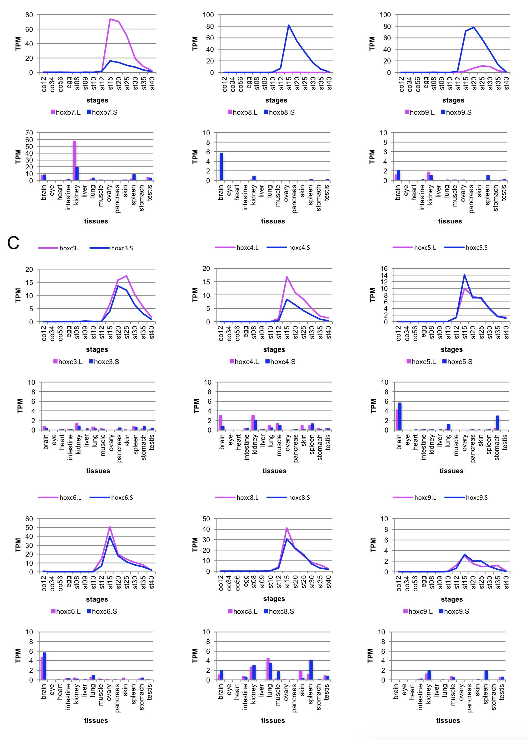
Fig. 2. Expression of hox genes. (A–D) The expression of all 76 hox genes from four pairs of Hox clusters in X. laevis was analysed byRNA-seq analyses during developmental stages (stage (st) 8–40). The average values of TPM from two clutches are plotted for eachgene. Only the PG number is indicated where there is no corresponding gene in that cluster. Between some homeologs, a large differ-ence in expression levels are observed (for example, hoxb5.L and hoxb5.S [arrows]). Note that hoxb4.L is expressed maternally (as-terisk). (E) Expression profiles during development and in adult tissues of hoxb2, hoxb4, hoxb5, and hoxb6 homeologs. Average TPMvalues are plotted. oo12: oocyte stages I and II; oo34: oocyte stages III and IV; oo56: oocyte stages V and VI; st: stage. |
|
Fig. 2. Expression of hox genes. (A–D) The expression of all 76 hox genes from four pairs of Hox clusters in X. laevis was analysed byRNA-seq analyses during developmental stages (stage (st) 8–40). The average values of TPM from two clutches are plotted for eachgene. Only the PG number is indicated where there is no corresponding gene in that cluster. Between some homeologs, a large differ-ence in expression levels are observed (for example, hoxb5.L and hoxb5.S [arrows]). Note that hoxb4.L is expressed maternally (as-terisk). (E) Expression profiles during development and in adult tissues of hoxb2, hoxb4, hoxb5, and hoxb6 homeologs. Average TPMvalues are plotted. oo12: oocyte stages I and II; oo34: oocyte stages III and IV; oo56: oocyte stages V and VI; st: stage. |
|
Fig. 3. Expression of hoxb2, hoxb4, and hoxb5 homeologs. (A) Expression analysis of hoxb2p.L, hoxb2.S, hoxb4.L, and hoxb4.S. RT-PCR using primers speciï¬c to each gene was performed against cDNA from eggs (egg) and stage 8â40 embryos. As controls, a house-keeping gene, odc, was ampliï¬ed using reverse-transcribed (RT+) or untreated (RT-) RNA as templates. (B) WISH analyses of hoxb2 andhoxb5 homeologs. Results for stage 20 (hoxb2 homeologs) and stage 31 (hoxb5 homeologs) are shown. The coloring reaction was per-formed for the same length of time to compare between homeologs. |
|
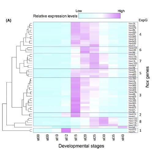
Fig. 4. Temporal expression of hox genes during developmental stages 8 to 40. (A) Expression levels of 50 genes that had TPM morethan 5.0 at some point was normalized so that the peak TPM is 1. By clustering analysis, genes were grouped into eight “expressiongroups” (ExpG). hoxb4.L was exceptional, since the egg showed the highest value, but to observe zygotic expression, it was normalizedto the value at stage 40. Nevertheless, because of its unique pattern, this was not included in any ExpG. (B) Expression profiles of eachExpG. The patterns are mostly overlapping. (C) Summary of expression profiles. Four of the six PG1 (labial) genes are categorized inExpG1 (the other two are ExpG4), and expressed early, and PG11 to 13 genes in the posterior group are expressed late (ExpG8) or notuntil after stage 40, whereas the pb, central, and posterior PGs 9 and 10 showed no temporal collinearity. Asterisks indicate homeologsthat belong to the same ExpG. |
|
Fig. 4. Temporal expression of hox genes during developmental stages 8 to 40. (A) Expression levels of 50 genes that had TPM morethan 5.0 at some point was normalized so that the peak TPM is 1. By clustering analysis, genes were grouped into eight “expressiongroups” (ExpG). hoxb4.L was exceptional, since the egg showed the highest value, but to observe zygotic expression, it was normalizedto the value at stage 40. Nevertheless, because of its unique pattern, this was not included in any ExpG. (B) Expression profiles of eachExpG. The patterns are mostly overlapping. (C) Summary of expression profiles. Four of the six PG1 (labial) genes are categorized inExpG1 (the other two are ExpG4), and expressed early, and PG11 to 13 genes in the posterior group are expressed late (ExpG8) or notuntil after stage 40, whereas the pb, central, and posterior PGs 9 and 10 showed no temporal collinearity. Asterisks indicate homeologsthat belong to the same ExpG. |
|
Fig. 4. Temporal expression of hox genes during developmental stages 8 to 40. (A) Expression levels of 50 genes that had TPM morethan 5.0 at some point was normalized so that the peak TPM is 1. By clustering analysis, genes were grouped into eight “expressiongroups” (ExpG). hoxb4.L was exceptional, since the egg showed the highest value, but to observe zygotic expression, it was normalizedto the value at stage 40. Nevertheless, because of its unique pattern, this was not included in any ExpG. (B) Expression profiles of eachExpG. The patterns are mostly overlapping. (C) Summary of expression profiles. Four of the six PG1 (labial) genes are categorized inExpG1 (the other two are ExpG4), and expressed early, and PG11 to 13 genes in the posterior group are expressed late (ExpG8) or notuntil after stage 40, whereas the pb, central, and posterior PGs 9 and 10 showed no temporal collinearity. Asterisks indicate homeologsthat belong to the same ExpG. |
|
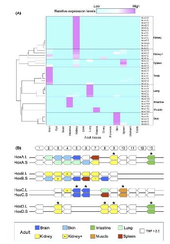
Fig. 5. Expression of hox genes in adulttissues. (A) Expression levels of 43 genesthat had TPM more than 2.5 at somepoint were normalized so that the peakTPM is 1. By clustering analysis, thegenes were grouped into eight, dependingon the tissue(s) with the most expression.The genes in the “kidney+” group showedexpression in kidney and some other tis-sue, whereas the “kidney” group geneswere expressed exclusively in kidney. (B)Summary of expression profiles. Asterisksindicate homeologs that show a similarpattern of expression. |
|
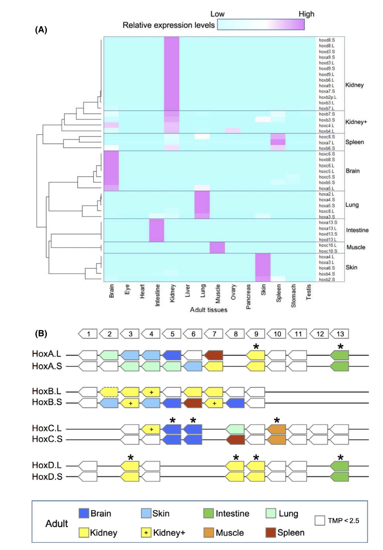
Fig. 6. Summary of expression profiles.Single asterisks indicate homeologs thatbelong to the same ExpG during develop-mental stages and show a similar patternof expression in adult tissues. Doubleasterisks indicate homeologs in which theexpression of one of the two is notdetected or is relatively low. |
|
Fig. S1. Phylogenetic tree of the X. laevis and X.tropicalis hox genes. |
|
Fig. S2. Phylogenetic relationships of six gene sets inwhich evolutionary rate difference was detectedbetween the L and S genes. |
|
Fig. S3. Expression profiles of all 76 X. laevis hoxgenes. |
|
Fig. S3. Expression profiles of all 76 X. laevis hoxgenes. |
|
Fig. S3. Expression profiles of all 76 X. laevis hoxgenes. |
|
Fig. S3. Expression profiles of all 76 X. laevis hoxgenes. |
|
Fig. S3. Expression profiles of all 76 X. laevis hoxgenes. |