XB-ART-53917
eNeuro
2017 Jul 31;44:. doi: 10.1523/ENEURO.0030-17.2017.
Show Gene links
Show Anatomy links
In Vivo Analysis of the Neurovascular Niche in the Developing Xenopus Brain.
Lau M, Li J, Cline HT.
???displayArticle.abstract???
The neurovascular niche is a specialized microenvironment formed by the interactions between neural progenitor cells (NPCs) and the vasculature. While it is thought to regulate adult neurogenesis by signaling through vascular-derived soluble cues or contacted-mediated cues, less is known about the neurovascular niche during development. In Xenopus laevis tadpole brain, NPCs line the ventricle and extend radial processes tipped with endfeet to the vascularized pial surface. Using in vivo labeling and time-lapse imaging in tadpoles, we find that intracardial injection of fluorescent tracers rapidly labels Sox2/3-expressing NPCs and that vascular-circulating molecules are endocytosed by NPC endfeet. Confocal imaging indicates that about half of the endfeet appear to appose the vasculature, and time-lapse analysis of NPC proliferation and endfeet-vascular interactions suggest that proliferative activity does not correlate with stable vascular apposition. Together, these findings characterize the neurovascular niche in the developing brain and suggest that, while signaling to NPCs may occur through vascular-derived soluble cues, stable contact between NPC endfeet and the vasculature is not required for developmental neurogenesis.
???displayArticle.pubmedLink??? 28795134
???displayArticle.pmcLink??? PMC5548361
???displayArticle.link??? eNeuro
???displayArticle.grants??? [+]
Species referenced: Xenopus laevis
Genes referenced: ddx59 kdr tubb2b vim
???attribute.lit??? ???displayArticles.show???
|
|
Figure 1. The distribution of NPC endfeet and blood vessels across the pial surface changes during development. A, Vimentin-labeled blood vessels and NPC endfeet in stage 40, 45, and 47 tadpole optic tectum. Images are maximum projections of the first 50 μm from the dorsal surface of the tectum. Scale bar: 100 μm. B, Higher magnification of the box in A. Serial optical sections (advancing ventrally from left to right, at the indicated depths) through stage 47 tectum with Vimentin-labeled blood vessels and NPC endfeet. The vasculature is present in the two dorsal sections (left panels). The outline of the vasculature (red) is overlaid across all sections to show the distribution of Vimentin-labeled endfeet along the ventral aspect of the blood vessels (two rightmost panels). Scale bar: 20 µm. C, Maximum projection image of Vimentin-labeled NPCs (green) and vasculature in a stage 47 Flk1:GFP (magenta) transgenic X. laevis tadpole. Scale bar: 100 μm. D, Magnification of the labeled box in C in single orthogonal sections, showing the association between blood vessels (magenta) and NPC endfeet (green) across cross-sectional planes in XY, YZ, and XZ. Scale bar: 20 μm. E-G, Magnification of the labeled box in C, as a maximum projection, showing a representative tectum for the calculation of endfoot density. Scale bar: 20 μm. E, The vascular ROI (red) was designated using the Flk1:GFP channel (magenta) to manually trace a blood vessel. F, Overlay of the vascular ROI (red) on the Vimentin channel (white), with red asterisks indicating endfeet counts within the ROI. G, Overlay of the avascular ROIs (yellow) on the Vimentin channel (white), with yellow asterisks indicating endfeet counts within the ROI. |
|
|
Figure 2. NPC endfeet appose the vasculature in the developing tectum. A, Schematics of the X. laevis experimental system. Brain regions are indicated in the sketch of the dorsal view of the tadpole head (top). The heart and intracardial dextran injection are shown in a sketch of the ventral view (lower left) and labeled vasculature in a drawing of the dorsal tectum (lower right). B, A representative image (right) of dextran-labeled blood vessels (magenta) and NPCs (green) labeled by electroporation of pCAG::GFP. 42.7% of labeled NPCs (n = 511) have endfeet (arrows) that are apposed to the vasculature. Scale bar: 50 μm. C, Câ, D, Dâ, Examples of pCAG::GFP-labeled NPCs (green) whose endfeet (arrows) are apposed to the vasculature (magenta). Câ, Dâ, 3D rotations of regions with NPC endfeet highlighted by arrows in C, D, respectively, showing vascular apposition. Scale bars: 50 and 20 μm. E, Projection of a confocal stack through tectum with pCAG::GFP-labeled NPCs (green) and dextran-labeled vasculature (magenta). Automated vessel and endfoot tracing (white) on a representative cell, with the shortest distance between the endfoot centroid and vessel edge (yellow), computed in 3D. Scale bar: 20 μm. F, Histogram of the distances, computed in 3D, between endfoot centroids and the closest vessel edge (n = 200 NPCs). G, Representative in vivo time lapse images of a pSox2bd::mGFP-labeled NPC endfoot, collected at two time points: 0 min (green) and 4 min (magenta). The overlay in the right panel highlights rapid extensions (arrows) and retractions (asterisk) of the NPC endfootâs filopodia. Scale bar: 10 μm. H, DiI-labeled NPCs (green) in late stage 46 Flk1:GFP (magenta) transgenic X. laevis tadpoles. Scale bar: 100 μm. Hâ, Magnification of the boxed region in H showing the association between blood vessels (magenta) and NPC endfeet (green) in single orthogonal sections of cross-sectional planes in XY, YZ, and XZ. Scale bar: 10 μm. |
|
|
Figure 3. Neuronal processes and growth cones are closely associated with the vasculature in developing Xenopus tectum. A, In vivo imaging of neuronal processes (green) and the vasculature (magenta) in stage 47 NBT:GFP transgenic X. laevis tadpoles. Images are maximum projections of the first 60 μm below the dorsal surface of the tectum. Scale bar: 100 μm. B, Magnification of the box in A in single orthogonal sections, showing the association between blood vessels (magenta) and neuronal processes (green) across cross-sectional planes in XY, YZ, and XZ. Scale bar: 20 μm. C, D, Examples of GFP+ electroporated cells (green) and their association with dextran-labeled blood vessels (magenta). Boxes show examples of GFP+ neuronal growth cones that are closely apposed to the vasculature. Scale bars: 100 μm. C’, D’, Magnification of the boxes in C, D, respectively. Single orthogonal sections show association between blood vessels (magenta) and neuronal growth cones (green) across cross-sectional planes in XY, YZ, and XZ. Scale bars: 10 μm. |
|
|
Figure 4. NPC endfeet maintain proximity to the vasculature. A, Schematic of the experimental timeline. NPCs in late stage 46 tadpoles were electroporated with pCAG::GFP, and the vasculature was labeled by intracardial injection with fluorescent dextran just before each imaging time point at 24, 48, and 72 h after electroporation. B, The percentages of NPCs (n = 105) that are stably apposed (33.3%), stably unapposed (47.6%), and unstable (19.0%) across 3 d of in vivo imaging. C, A representative in vivo time lapse image series of pCAG::GFP-labeled NPCs (green) and dextran-labeled vasculature (magenta) collected at daily intervals over 72 h. Asterisks indicate endfeet that remain stably apposed, arrow indicates endfoot that remains stably unapposed to the vasculature across the 72-h imaging interval. Scale bar: 50 μm. |
|
|
Figure 5. NPCs take up vascular-circulating molecules. A, Schematic of the intracardial injection procedure to introduce fluorescent dextrans into the vasculature. After allowing the fluorescent dextrans to circulate for 5 h, the animals were killed and processed for immunohistochemistry. B, Serial optical sections from dorsal to ventral tectum show widespread labeling of tectal cells by vascular-circulating dextrans (green). In dorsal tectum, box 1 shows dextran-labeled cells in caudolateral tectum, within the proliferative zone along the ventricle. More ventrally, box 2 shows dextran-labeled cells along the midline, also within the tectal proliferative zone. Scale bar: 100 μm. C, Dextran-labeled cells (green) in the caudolateral proliferative zone are colabeled with antibodies against Sox2/3 (magenta), an NPC marker. Scale bar: 50 μm. C’, Enlargement of the box from C. Arrows indicate examples of Dextran+Sox2/3+ cells. Scale bar: 20 μm. D, E, Examples of dextran-labeled cells (green) that colabel with Sox2/3 (magenta) within the midline proliferative region. Arrows indicate Dextran+Sox2/3+ cells, and asterisks indicate Dextran+Sox2/3+ cells that are actively dividing and contain two nuclei. Scale bars: 20 μm. |
|
|
Figure 6. Neurons take up vascular-circulating molecules. A, A single optical section through the optic tectum taken 5 h after intracardial dextran injection. Cell close to the neuropil layer that are labeled by taking up vascular-circulating dextrans (green) are colabeled with HuC/D (magenta), a neuronal marker. Scale bar: 100 μm. B, Magnification of box in A. Arrows indicate examples of dextran+ cells (green) that are also HuC/D immunoreactive (magenta). Scale bar: 50 μm. C, Summary schematic of the colocalization of cell-type specific markers in dextran-labeled cells. In dorsal tectum, 93.8 ± 1.38% (n = 12 tadpoles) of dextran-labeled cells in the caudolateral proliferative zone are Sox2/3 immunoreactive. In ventral tectum, 90.3 ± 1.73% (n = 7 tadpoles) of dextran-labeled cells close to the neuropil are HuC/D immunoreactive. |
|
|
Figure 7. Microglia take up vascular-circulating molecules. A, Projection of a 20-μm confocal stack through the optic tectum. Uptake of vascular-circulating dextrans (magenta) by tectal cells labeled with Isolectin B4 (green), a marker for microglia. Nuclei are labeled with DAPI (blue). Arrows indicate examples of Isolectin B4+dextran+ cells that track along dextran-labeled vasculature (magenta). Scale bar: 100 μm. B, Magnification of box in A. Single orthogonal sections show dextran (magenta) uptake in Isolectin B4+ cells (green), across cross-sectional planes in XY, YZ, and XZ. Scale bar: 10 μm. C, Schematic of the intracardial injection procedure to introduce fluorescent dextrans into the vasculature. After allowing the fluorescent dextrans (magenta) to circulate for 45 min, the animals were killed and processed for immunohistochemistry. |
|
|
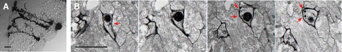
Figure 8. NPC endfeet are sites of active endocytosis. A, Image of mHRP-labeled NPCs. Scale bar: 1 μm. B, Micrographs from serial electron microscopic sections demonstrate the ultrastructure of an mHRP-labeled endfoot. Arrows indicate mHRP-labeled multivesicular organelles within the labeled endfoot, consistent with endocytosis in endfeet. Scale bar: 1 μm. |
|
|
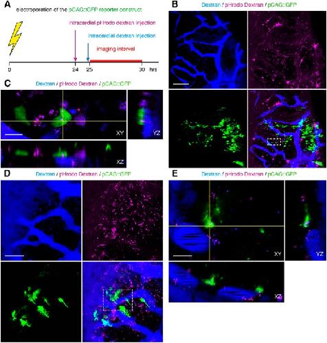
Figure 9. NPC endfeet endocytose vascular-circulating molecules. A, Schematic of the experimental timeline. Late stage 46 tadpoles are electroporated with pCAG::GFP to label NPCs, and then intracardially injected with pHrodo dextran 24 h later to label endocytic vesicles with the vascular-derived pHrodo dextran. Within the next few hours, tadpoles are injected again with fluorescent dextran to label the vasculature, and immediately imaged. B, Maximal projection image of a 40-μm confocal stack through tectum with intracardial injections of dextran (blue) and pHrodo dextran (magenta). In images collected 1.5 h after pHrodo dextran injection. pHrodo+ puncta identify endocytic vesicles (magenta) in pCAG::GFP-labeled NPCs (green) that appose the vasculature (blue). The merged image (lower right) shows the distribution of pHrodo+ puncta relative to the vasculature. Scale bar: 100 μm. C, Enlargement of box in B, lower right. Single orthogonal sections, showing the presence of pHrodo+ puncta (magenta) within NPC endfeet (green) that appose the vasculature (blue), across cross-sectional planes in XY, YZ, and XZ. Scale bars: 10 μm. D, Projection of a 30-μm confocal stack through tectum with intracardial injection of dextran (blue) and pHrodo dextran (magenta). In images collected 3.5 h after pHrodo dextran injection, pHrodo+ puncta label endocytic vesicles (magenta) in pCAG::GFP-labeled NPCs (green) that do not appose the vasculature (blue). The merged image (lower right) shows the distribution of pHrodo+ puncta relative to the vasculature. Scale bar: 50 μm. E, Enlargement of box in D, lower right. Single orthogonal sections, showing pHrodo+ puncta (magenta) within NPC endfeet (green) that do not appear to appose the vasculature (blue), across cross-sectional planes in XY, YZ, and XZ. Scale bars: 10 μm. |
|
|
Figure 10. Neuronal growth cones endocytose vascular-circulating molecules. A, Late stage 46 tadpoles are electroporated with pCAG::GFP to label neurons, and then intracardially injected with pHrodo dextran 72 h later to label vascular-derived endocytic vesicles. After 2 h for circulation, tadpoles are injected again with dextran to label the vasculature, and immediately imaged. B, Projection of a 40-μm confocal stack through tectum with intracardial injections of dextran (blue) and pHrodo dextran (magenta). In images collected 2 h after pHrodo dextran injection, pHrodo+ puncta identify endocytic vesicles (magenta) in pCAG::GFP-labeled cells (green) relative to the vasculature (blue). Merged image shows relative location of enlarged neuronal growth cone in C. Scale bar: 100 μm. C, Enlargement of box in B. Single orthogonal sections demonstrate the presence of pHrodo+ puncta (magenta) within a neuronal growth cone (green) that apposes the vasculature (blue), across cross-sectional planes in XY, YZ, and XZ. Scale bars: 10 μm. |
|
|
Figure 11. Actively dividing NPCs are not preferentially apposed to the vasculature. A-D, Maximum projections of (A) the dextran-labeled vasculature (magenta), (B) pCAG::GFP-labeled NPCs (green) and (C) pCMV::RFP-nls-labeled nuclei (cyan), and (D) the merged image. Double nuclei in a single cell identifies actively dividing NPCs. Asterisks indicate NPC endfeet (green) that are apposed to the vasculature (magenta). Arrows (white) indicate NPC endfeet that are unapposed to the vasculature. The far right panel shows magnifications of cells labeled 1-4 in D, with arrows (yellow) indicating the nuclei. From top to bottom, annotated cells contain double, single, double, and single nuclei (cyan). Scale bars: 20 and 10 μm. |
|
|
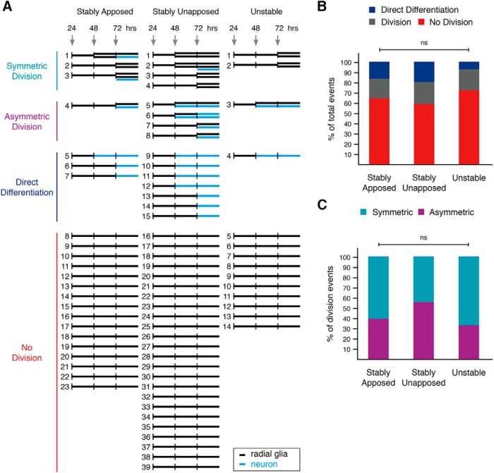
Figure 12. Vascular apposition does not bias NPCs toward specific neurogenic events. A, Clonal lineages of individual NPCs imaged at 24, 48, and 72 h after electroporation. Each NPC is represented as a horizontal black line, which can split into two horizontal lines to represent a division event. Blue horizontal lines indicate neuronal progeny that were either generated via asymmetric division or direct differentiation of an NPC. B, Proportions of neurogenic events in NPCs whose endfeet are either stably apposed (n = 23 cells), stably unapposed (n = 39 cells), or unstable (n = 14 cells) with respect to the vasculature. No significant (ns) differences by χ2 test (pd = 0.8609). C, Proportions of asymmetric and symmetric division events in dividing NPCs whose endfeet are either stably apposed (n = 5 cells), stably unapposed (n = 9 cells), or unstable (n = 3 cells) with respect to the vasculature. No significant (ns) differences by χ2 test (pg = 0.7454). |
|
|
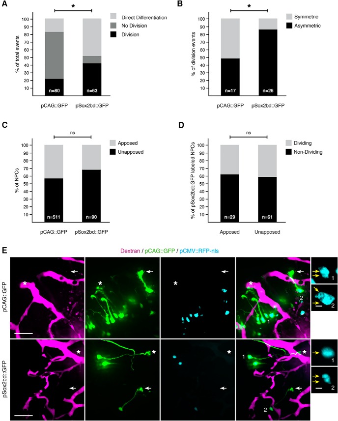
Figure 13. Vascular apposition does not correlate with proliferation or differentiation in a neurogenically active subpopulation of NPCs. A, B, Comparison of neurogenic activity between two labeled populations of NPCs. A, Percentages of neurogenic events in NPCs labeled with either pCAG::GFP (n = 80 division events) or pSox2bd::GFP (n = 63 division events). Asterisk indicates a significant difference between the two NPCs populations via χ2 test (ph < 0.0001). B, Percentages of symmetric and asymmetric division events undergone by dividing NPCs labeled with either pCAG::GFP (n = 17 cells) or pSox2bd::GFP (n = 26 cells). Asterisk indicates a significant difference by Fisher’s exact test (pl = 0.0162). C, Percentages of NPCs that are apposed or unapposed to the vasculature, between different populations of labeled NPCs. No significant (ns) differences between pCAG::GFP (n = 511 cells)- and pSox2bd::GFP (n = 90 cells)-labeled NPCs, by Fisher’s exact test (pm = 0.0809). D, Proportions of dividing and nondividing pSox2bd::GFP-labeled NPCs. Percentages for dividing and nondividing NPCs, respectively: apposed: 37.9%, 62.1%; unapposed: 41.0%, 59.0%. No significant (ns) difference between populations of NPCs whose endfeet are either apposed (n = 29 cells) or unapposed (n = 61 cells) to the vasculature, by Fisher’s exact test (pn = 0.8217). E, Electroporation of pCAG::GFP and pCMV::RFP-nls (top row) or pSox2bd::GFP and pSox2bd::RFP-nls (bottom row) to label NPCs (green) and their nuclei (cyan), to evaluate their association with dextran-labeled blood vessels (magenta). Asterisks indicate NPC endfeet that are apposed to the vasculature, while arrows indicate NPC endfeet that are unapposed to the vasculature. The far right panel shows magnifications of cells numbered in the preceding panels. From top to bottom, the annotated NPCs contain double, double, single, and double nuclei. Scale bars: 50 and 5 μm. |
References [+] :
Aberg,
Peripheral infusion of IGF-I selectively induces neurogenesis in the adult rat hippocampus.
2000, Pubmed
Aberg, Peripheral infusion of IGF-I selectively induces neurogenesis in the adult rat hippocampus. 2000, Pubmed
Allt, Is the pial microvessel a good model for blood-brain barrier studies? 1997, Pubmed
Alvarez, The Hedgehog pathway promotes blood-brain barrier integrity and CNS immune quiescence. 2011, Pubmed
Alvarez-Buylla, Neurogenesis in adult subventricular zone. 2002, Pubmed
Arai, An oligovascular niche: cerebral endothelial cells promote the survival and proliferation of oligodendrocyte precursor cells. 2009, Pubmed
Barakat, Influence of meningeal cells on the proliferation of neuroblasts in culture. 1981, Pubmed
Bentivoglio, The history of radial glia. 1999, Pubmed
Ben-Zvi, Mfsd2a is critical for the formation and function of the blood-brain barrier. 2014, Pubmed
Bestman, An in vivo screen to identify candidate neurogenic genes in the developing Xenopus visual system. 2015, Pubmed , Xenbase
Bestman, In vivo time-lapse imaging of cell proliferation and differentiation in the optic tectum of Xenopus laevis tadpoles. 2012, Pubmed , Xenbase
Blose, Visualization of the 10-NM filament vimentin rings in vascular endothelial cells in situ: close resemblance to vimentin cytoskeletons found in monolayers in vitro. 1981, Pubmed
Calabrese, A perivascular niche for brain tumor stem cells. 2007, Pubmed
Capela, LeX/ssea-1 is expressed by adult mouse CNS stem cells, identifying them as nonependymal. 2002, Pubmed
Cassella, Development of endothelial paracellular clefts and their tight junctions in the pial microvessels of the rat. 1997, Pubmed
Chan, Depletion of central BDNF in mice impedes terminal differentiation of new granule neurons in the adult hippocampus. 2008, Pubmed
Chen, Brain-derived neurotrophic factor stimulates proliferation and differentiation of neural stem cells, possibly by triggering the Wnt/β-catenin signaling pathway. 2013, Pubmed
Choi, Regulation of hippocampal progenitor cell survival, proliferation and dendritic development by BDNF. 2009, Pubmed
Chow, The molecular constituents of the blood-brain barrier. 2015, Pubmed
Clark, Functional analysis of neurovascular adaptations to exercise in the dentate gyrus of young adult mice associated with cognitive gain. 2009, Pubmed
Conboy, Rejuvenation of aged progenitor cells by exposure to a young systemic environment. 2005, Pubmed
Conover, Disruption of Eph/ephrin signaling affects migration and proliferation in the adult subventricular zone. 2000, Pubmed
Ekstrand, Environmental enrichment, exercise and corticosterone affect endothelial cell proliferation in adult rat hippocampus and prefrontal cortex. 2008, Pubmed
Fabel, VEGF is necessary for exercise-induced adult hippocampal neurogenesis. 2003, Pubmed
Faul, Statistical power analyses using G*Power 3.1: tests for correlation and regression analyses. 2009, Pubmed
Filippov, Subpopulation of nestin-expressing progenitor cells in the adult murine hippocampus shows electrophysiological and morphological characteristics of astrocytes. 2003, Pubmed
Gebara, Heterogeneity of Radial Glia-Like Cells in the Adult Hippocampus. 2016, Pubmed
Gensburger, Influence of meningeal cells on the proliferation and maturation of rat neuroblasts in culture. 1986, Pubmed
Gilbertson, Making a tumour's bed: glioblastoma stem cells and the vascular niche. 2007, Pubmed
Goldman, Perivascular instruction of cell genesis and fate in the adult brain. 2011, Pubmed
Guo, Neuroprotection via matrix-trophic coupling between cerebral endothelial cells and neurons. 2008, Pubmed
Halfter, A critical function of the pial basement membrane in cortical histogenesis. 2002, Pubmed , Xenbase
Hartfuss, Reelin signaling directly affects radial glia morphology and biochemical maturation. 2003, Pubmed
Haubst, Basement membrane attachment is dispensable for radial glial cell fate and for proliferation, but affects positioning of neuronal subtypes. 2006, Pubmed
Herrgen, Mapping neurogenesis onset in the optic tectum of Xenopus laevis. 2016, Pubmed , Xenbase
Hoffmann, High and Low Molecular Weight Fluorescein Isothiocyanate (FITC)-Dextrans to Assess Blood-Brain Barrier Disruption: Technical Considerations. 2011, Pubmed
Hu, BDNF stabilizes synapses and maintains the structural complexity of optic axons in vivo. 2005, Pubmed , Xenbase
Islam, Brain-derived neurotrophic factor (BDNF) has proliferative effects on neural stem cells through the truncated TRK-B receptor, MAP kinase, AKT, and STAT-3 signaling pathways. 2009, Pubmed
Jeong, Functional and developmental analysis of the blood-brain barrier in zebrafish. 2008, Pubmed
Johanson, Permeability and vascularity of the developing brain: cerebellum vs cerebral cortex. 1980, Pubmed
Katsimpardi, Vascular and neurogenic rejuvenation of the aging mouse brain by young systemic factors. 2014, Pubmed
Kessaris, Competing waves of oligodendrocytes in the forebrain and postnatal elimination of an embryonic lineage. 2006, Pubmed
Kniesel, Development of blood-brain barrier tight junctions in the rat cortex. 1996, Pubmed
Kokovay, Adult SVZ lineage cells home to and leave the vascular niche via differential responses to SDF1/CXCR4 signaling. 2010, Pubmed
Lawrenson, Cerebral and pial microvessels: differential expression of gamma-glutamyl transpeptidase and alkaline phosphatase. 1999, Pubmed
Lee, Evidence that brain-derived neurotrophic factor is required for basal neurogenesis and mediates, in part, the enhancement of neurogenesis by dietary restriction in the hippocampus of adult mice. 2002, Pubmed
Li, Membrane targeted horseradish peroxidase as a marker for correlative fluorescence and electron microscopy studies. 2010, Pubmed , Xenbase
Li, TrkB regulates hippocampal neurogenesis and governs sensitivity to antidepressive treatment. 2008, Pubmed
Liebner, Wnt/beta-catenin signaling controls development of the blood-brain barrier. 2008, Pubmed
Ma, Radial glial neural progenitors regulate nascent brain vascular network stabilization via inhibition of Wnt signaling. 2013, Pubmed
Malatesta, Isolation of radial glial cells by fluorescent-activated cell sorting reveals a neuronal lineage. 2000, Pubmed
Mirzadeh, Neural stem cells confer unique pinwheel architecture to the ventricular surface in neurogenic regions of the adult brain. 2008, Pubmed
Mithal, CXCR4 signaling regulates radial glial morphology and cell fate during embryonic spinal cord development. 2013, Pubmed
Molofsky, Astrocyte development: A Guide for the Perplexed. 2015, Pubmed
Moss, Fine processes of Nestin-GFP-positive radial glia-like stem cells in the adult dentate gyrus ensheathe local synapses and vasculature. 2016, Pubmed
Niwa, Efficient selection for high-expression transfectants with a novel eukaryotic vector. 1991, Pubmed
Noctor, Neurons derived from radial glial cells establish radial units in neocortex. 2001, Pubmed
Ottone, Direct cell-cell contact with the vascular niche maintains quiescent neural stem cells. 2014, Pubmed
Palmer, Vascular niche for adult hippocampal neurogenesis. 2000, Pubmed
Pixley, Transition between immature radial glia and mature astrocytes studied with a monoclonal antibody to vimentin. 1984, Pubmed
Plane, Intact and injured endothelial cells differentially modulate postnatal murine forebrain neural stem cells. 2010, Pubmed
Radakovits, Regulation of radial glial survival by signals from the meninges. 2009, Pubmed
Rovainen, Angiogenesis on the optic tectum of albino Xenopus laevis tadpoles. 1989, Pubmed , Xenbase
Ruckh, Rejuvenation of regeneration in the aging central nervous system. 2012, Pubmed
Sairanen, Brain-derived neurotrophic factor and antidepressant drugs have different but coordinated effects on neuronal turnover, proliferation, and survival in the adult dentate gyrus. 2005, Pubmed
Scharfman, Increased neurogenesis and the ectopic granule cells after intrahippocampal BDNF infusion in adult rats. 2005, Pubmed
Schobersberger, Increase in immune activation, vascular endothelial growth factor and erythropoietin after an ultramarathon run at moderate altitude. 2000, Pubmed
Schwarz, Acute effect of brief low- and high-intensity exercise on circulating insulin-like growth factor (IGF) I, II, and IGF-binding protein-3 and its proteolysis in young healthy men. 1996, Pubmed
Seo, Oligodendrocyte precursor cells support blood-brain barrier integrity via TGF-β signaling. 2014, Pubmed
Seri, Cell types, lineage, and architecture of the germinal zone in the adult dentate gyrus. 2004, Pubmed
Shen, Adult SVZ stem cells lie in a vascular niche: a quantitative analysis of niche cell-cell interactions. 2008, Pubmed
Shen, Endothelial cells stimulate self-renewal and expand neurogenesis of neural stem cells. 2004, Pubmed
Silva-Vargas, Adult neural stem cells and their niche: a dynamic duo during homeostasis, regeneration, and aging. 2013, Pubmed
Snapyan, Vasculature guides migrating neuronal precursors in the adult mammalian forebrain via brain-derived neurotrophic factor signaling. 2009, Pubmed
Sorkin, Signal transduction and endocytosis: close encounters of many kinds. 2002, Pubmed
Tan, Vascular Influence on Ventral Telencephalic Progenitors and Neocortical Interneuron Production. 2016, Pubmed
Tao, Neurogenesis in neonatal rat brain is regulated by peripheral injection of basic fibroblast growth factor (bFGF). 1996, Pubmed
Tao, In vivo neurogenesis is inhibited by neutralizing antibodies to basic fibroblast growth factor. 1997, Pubmed
Tavazoie, A specialized vascular niche for adult neural stem cells. 2008, Pubmed
Trejo, Circulating insulin-like growth factor I mediates exercise-induced increases in the number of new neurons in the adult hippocampus. 2001, Pubmed
Tremblay, Regulation of radial glial motility by visual experience. 2009, Pubmed , Xenbase
Tycko, Rapid acidification of endocytic vesicles containing asialoglycoprotein in cells of a human hepatoma line. 1983, Pubmed
Ulrich, Neurovascular development in the embryonic zebrafish hindbrain. 2011, Pubmed
Van der Borght, Physical exercise leads to rapid adaptations in hippocampal vasculature: temporal dynamics and relationship to cell proliferation and neurogenesis. 2009, Pubmed
van Praag, Exercise enhances learning and hippocampal neurogenesis in aged mice. 2005, Pubmed
van Praag, Running increases cell proliferation and neurogenesis in the adult mouse dentate gyrus. 1999, Pubmed
Villeda, The ageing systemic milieu negatively regulates neurogenesis and cognitive function. 2011, Pubmed
Villeda, Young blood reverses age-related impairments in cognitive function and synaptic plasticity in mice. 2014, Pubmed
Wagner, Stimulation of neonatal and adult brain neurogenesis by subcutaneous injection of basic fibroblast growth factor. 1999, Pubmed
Whittington, Sox21 regulates the progression of neuronal differentiation in a dose-dependent manner. 2015, Pubmed , Xenbase
