|
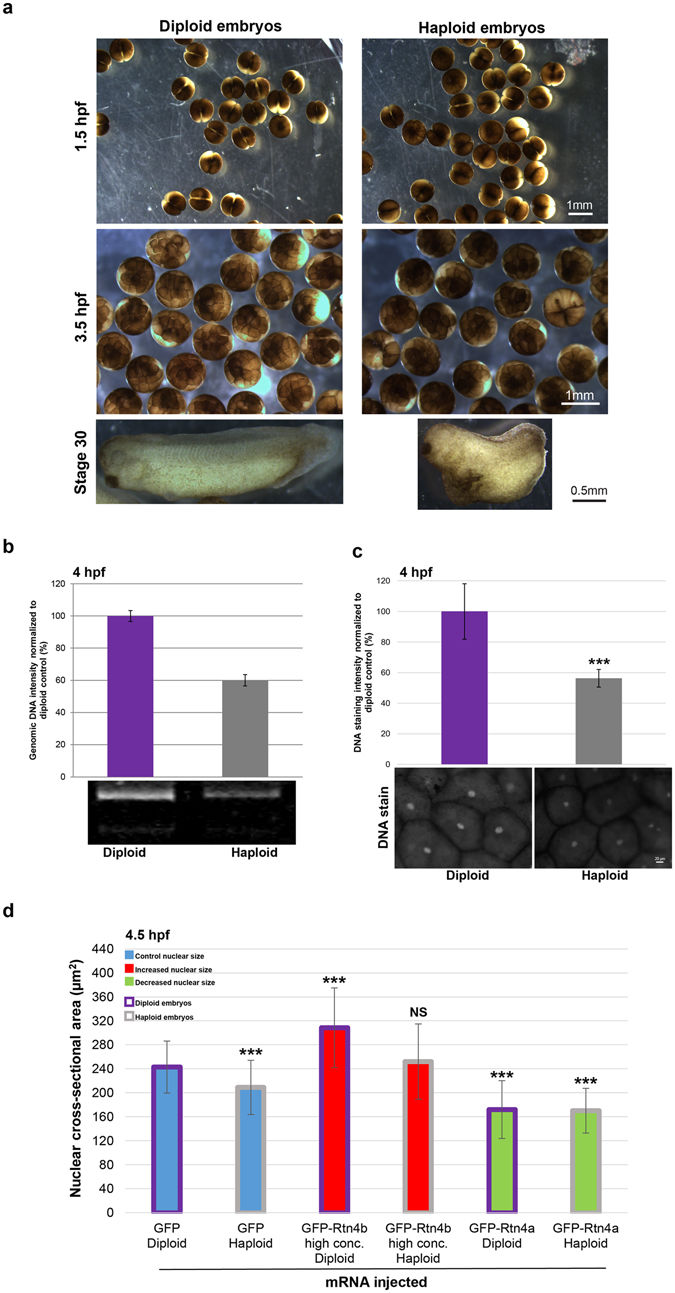
Figure 1. Altering ploidy in early X. laevis embryos (a) Haploid X. laevis embryos were generated by fertilizing eggs with UV-irradiated crushed X. laevis testes. Both haploid and diploid embryos underwent the first cleavage at ~1.5 hpf. Haploidy was verified by the irregular morphology of the tadpoles and their inability to develop past the swimming stage. (b) Genomic DNA was isolated from thirty 4 hpf embryos for each condition. 0.4 embryo equivalents of genomic DNA were run on 1.2% TAE agarose gels. DNA was visualized with ethidium bromide, quantified using ImageJ, and normalized to the diploid control. One representative gel and means from two independent experiments are shown. Error bars represent SD. (c) Whole un-arrested 4 hpf diploid and haploid embryos were fixed, bleached, stained for DNA with Sytox Green, and cleared. Animal pole cells were imaged for DNA intensity quantification. Several embryos from two different batches of diploid and haploid embryos were imaged. Total number of nuclei quantified: diploid, nâ=â38; haploid, nâ=â23. Error bars represent SD. ***pâ<â0.001. Scale bar, 20âµm. (d) Whole microinjected, un-arrested 4.5 hpf diploid and haploid embryos were fixed, bleached, stained for DNA with Sytox Green, and cleared. Animal pole cells were imaged and nuclear cross-sectional area quantified. We previously demonstrated that nuclear cross-sectional areas accurately reflect nuclear volumes6. Several embryos from two different batches of diploid and haploid embryos were imaged. Total number of nuclei quantified: GFP diploid, nâ=â55; GFP haploid, nâ=â47; GFP-Rtn4b high conc. diploid, nâ=â65; GFP-Rtn4b high conc. haploid, nâ=â49; GFP-Rtn4a diploid, nâ=â44; GFP-Rtn4a haploid, nâ=â95. The means from two independent experiments are shown. Error bars represent SD. ***pâ<â0.001; NSâ=ânot significant. All nuclear size differences between haploids were statistically significant by pâ<â0.001. |
|
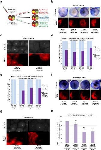
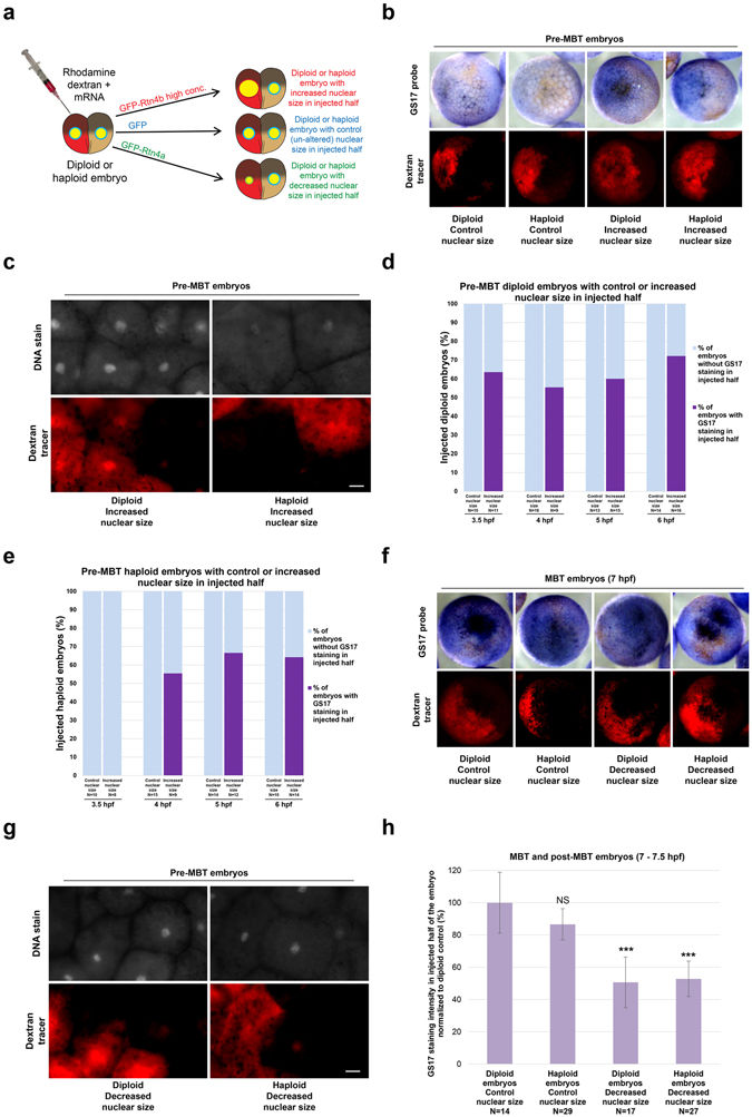
Figure 2. GS17 in situ hybridization in embryos with altered nuclear size and ploidy (a) One blastomere of a two-cell haploid or diploid embryo was coinjected with rhodamine-labeled dextran as a tracer and mRNA to alter nuclear size in half of the embryo. For control embryos, 3.5, 4, 5, 6, and 7 hpf correlate to stage 6, 6.5, 7, early 8, and 8, respectively. (b) GS17 in situ hybridization was performed on pre-MBT embryos with increased nuclear size in half of the embryo. Bright-field images of embryos stained for GS17 (purple) are shown in the top panels. The corresponding rhodamine (red) fluorescence images indicating cells in the embryo that received the microinjected mRNA are shown in the bottom panels. Representative embryos are shown. (c) 5 hpf diploid and haploid embryos with increased nuclear size in the injected halves were stained with Sytox Green and cleared for imaging. The top panels are fluorescent images of embryos stained for DNA. The bottom panels are the corresponding rhodamine fluorescence images indicating cells in the embryo that received the microinjected mRNA. Representative embryos are shown. Scale bar, 20âµm. (d,e) The graphs show the percentage of pre-MBT diploid (d) and haploid (e) embryos with (dark purple) or without (light blue) differential GS17 staining. Embryos were scored as showing differential GS17 staining as long as some cells that received the microinjected mRNA stained positively for GS17. Nâ=ânumber of embryos. (f) 7 hpf embryos with decreased nuclear size in half of the embryo were subjected to GS17 in situ hybridization. Imaging was performed as in (b). (g) 5 hpf diploid and haploid embryos with decreased nuclear size in the injected halves were stained with Sytox Green and cleared. Imaging was performed as in (c). Scale bar, 20âµm. (h) The graph shows GS17 staining intensity in injected halves of 7-7.5 hpf diploid and haploid embryos with control or decreased nuclear size, normalized to the diploid control. Nâ=ânumber of embryos. Error bars represent SD. ***pâ<â0.001; NSâ=ânot significant. |
|
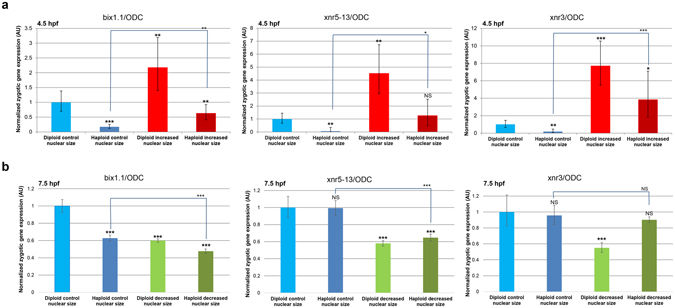
Figure 3. Quantification of zygotic transcripts by qRT-PCR in embryos with altered nuclear size and ploidy. One-cell diploid and haploid embryos were microinjected with mRNAs to increase (a) or decrease (b) nuclear size and allowed to develop to 4.5 hpf (a) or 7.5 hpf (b). Total RNA was isolated from 30 embryos for each condition and converted to cDNA. Expression levels of three zygotic genes (xnr5-13, xnr3, and bix1.1) were determined by qRT-PCR, normalized to ODC. Gene-expression levels are plotted in arbitrary units (AU) relative to control diploid embryos. The means from two independent experiments are shown. Error bars represent SD. ***pâ<â0.001; **pâ<â0.01; *pâ<â0.05; NSâ=ânot significant.
|
|
Figure 4. Cell cycle timing in embryos with altered nuclear size and ploidy. One-cell diploid and haploid embryos were microinjected with mRNA to alter nuclear size, and bright-field time-lapse imaging was performed on the animal pole surface at 5-min intervals at 21â°C. (a) Still frame images of 7 hpf embryos. Scale bar, 100âµm. (b) Cell-cycle lengths were measured for at least five cells per embryo starting at the ninth cell division for three embryos per condition. Data from two independent experiments are shown; error bars represent SD. (c) Cell sizes were estimated by quantifying the diameter of surface-exposed cells on the animal pole of 7 hpf embryos. For each embryo, several random regions were selected for cell size quantification. Cells from at least two embryos were quantified for each condition. Total number of cells quantified: diploid control, nâ=â34; haploid control, nâ=â34; diploid increased nuclear size, nâ=â42; haploid increased nuclear size, nâ=â43; diploid decreased nuclear size, nâ=â22; haploid decreased nuclear size, nâ=â36. Error bars represent SD. ***pâ<â0.001; *pâ<â0.05; NSâ=ânot significant.
|
|
Supplementary Figure 1. GS17 in situ hybridization in embryos with altered nuclear size and ploidy
See Figure 2 legend for experimental approach.
(a) GS17 staining intensity was quantified in both halves of 7 hpf diploid and haploid control embryos, and normalized to the diploid control. N = number of embryos. Error bars represent SD. * p < 0.05.
(b) GS17 staining intensity was quantified in pre-MBT diploid and haploid embryo halves with increased nuclear size, and normalized to the diploid with increased nuclear size. N = number of embryos. Error bars represent SD. * p < 0.05.
(c) Haploid embryos were microinjected with mRNA to increase nuclear size. Cells in 4.5 hpf embryos that received the microinjected mRNA were identified by rhodamine dextran fluorescence, and nuclear size was quantified for GS17-positive and GS17- negative cells. The bottom panels show representative images of two cells that received the microinjected mRNA and showed differential GS17 staining and nuclear sizes. N = number of cells. Error bars represent SD. *** p <0.001. Scale bar, 20 μm.
(d) Diploid and haploid embryos were microinjected with mRNA to increase nuclear size. Cells in 4.5 hpf embryos that were positive for GS17 staining and exhibited similar
nuclear sizes were analyzed. The top graph shows average nuclear sizes, and the bottom graph shows average GS17 staining intensity for those same cells, normalized to the diploid. N = number of cells. Error bars represent SD. * p < 0.05; NS = not significant.
(e) Comparisons were performed between diploid control embryos and haploid embryos microinjected with mRNA to increase nuclear size. Cells in 7 hpf embryos that were positive for GS17 staining and exhibited similar nuclear sizes were analyzed. The graph on the left shows average nuclear sizes, and the graph on the right shows average GS17 staining intensity for those same cells, normalized to the diploid control. N = number of cells. Error bars represent SD. * p < 0.05; NS = not significant. |
|
Supplementary Figure 2. Cell cycle timing in embryos with altered nuclear size and ploidy
See Figure 4 legend for experimental approach. Raw data used to generate Figure 4B are plotted as bar graphs with each bar representing the cell cycle length of an individual cell. |