XB-ART-53898
Proc Natl Acad Sci U S A
2016 Jul 05;11327:E3950-9. doi: 10.1073/pnas.1601747113.
Show Gene links
Show Anatomy links
Structural rearrangement of the intracellular domains during AMPA receptor activation.
Zachariassen LG, Katchan L, Jensen AG, Pickering DS, Plested AJ, Kristensen AS.
???displayArticle.abstract???
α-Amino-3-hydroxy-5-methyl-4-isoxazolepropionic acid receptors (AMPARs) are ligand-gated ion channels that mediate the majority of fast excitatory neurotransmission in the central nervous system. Despite recent advances in structural studies of AMPARs, information about the specific conformational changes that underlie receptor function is lacking. Here, we used single and dual insertion of GFP variants at various positions in AMPAR subunits to enable measurements of conformational changes using fluorescence resonance energy transfer (FRET) in live cells. We produced dual CFP/YFP-tagged GluA2 subunit constructs that had normal activity and displayed intrareceptor FRET. We used fluorescence lifetime imaging microscopy (FLIM) in live HEK293 cells to determine distinct steady-state FRET efficiencies in the presence of different ligands, suggesting a dynamic picture of the resting state. Patch-clamp fluorometry of the double- and single-insert constructs showed that both the intracellular C-terminal domain (CTD) and the loop region between the M1 and M2 helices move during activation and the CTD is detached from the membrane. Our time-resolved measurements revealed unexpectedly complex fluorescence changes within these intracellular domains, providing clues as to how posttranslational modifications and receptor function interact.
???displayArticle.pubmedLink??? 27313205
???displayArticle.pmcLink??? PMC4941491
???displayArticle.link??? Proc Natl Acad Sci U S A
Species referenced: Xenopus laevis
Genes referenced: cfp des.2 dtl
???attribute.lit??? ???displayArticles.show???
|
|
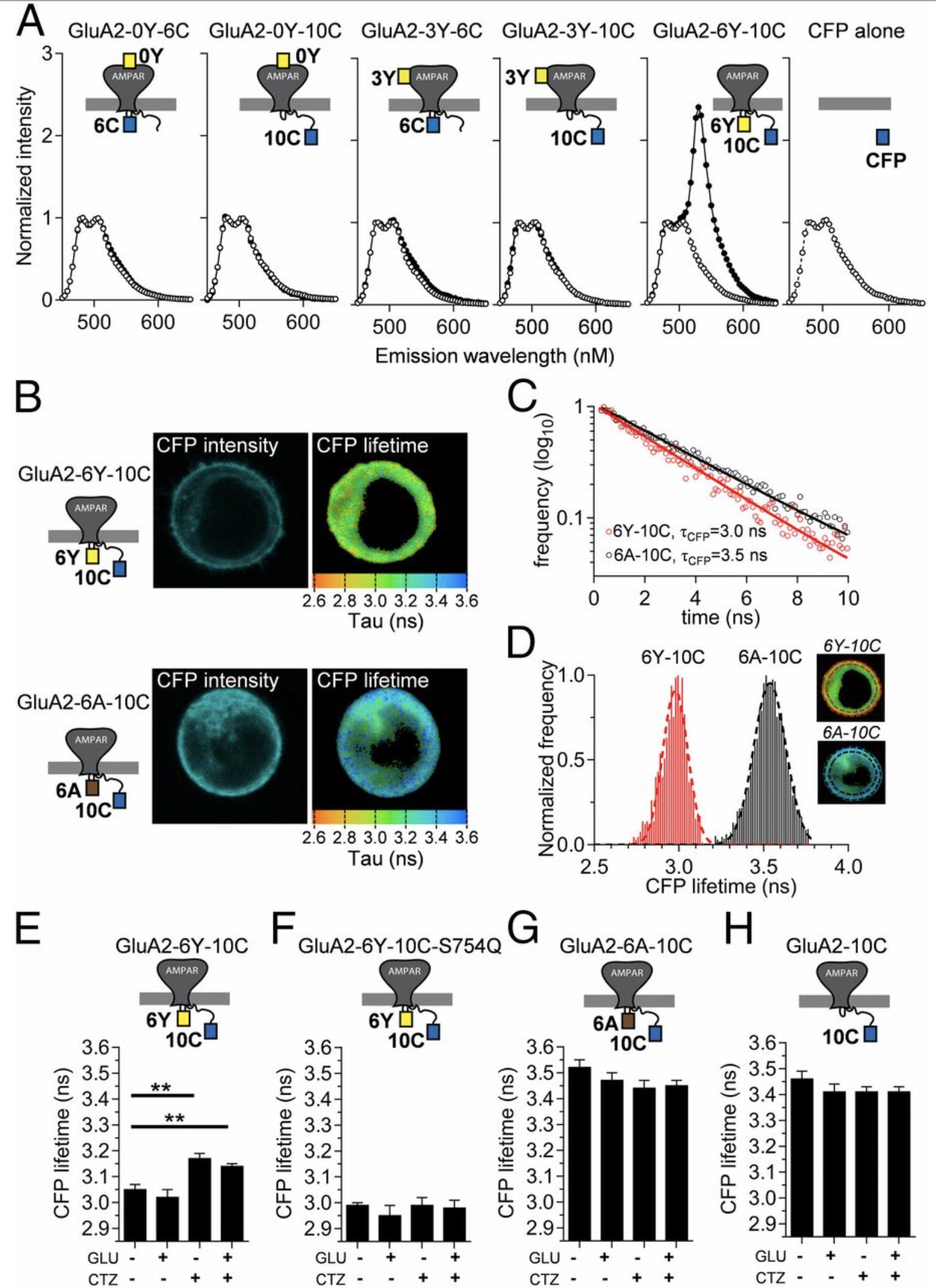
Fig 1. Design and characterization of GluA2-CFP/YFP fusion constructs. (A) Surface representation of the X-ray crystal structure of the GluA2 receptor (Protein Data Bank ID code 3KG2) (6) with domains (ATD, LBD, and TMD) indicated. Each of the four subunits is highlighted in a different color. To the Right is shown a ribbon representation of the structure of a single GluA2 subunit (green) with the structures of CFP (blue) and YFP (yellow) shown to scale. The insertion sites I0, I3, I6, and I10 are highlighted in magenta. (B) Schematic overview of GluA2 subunit topology and FP insertions. (C) Confocal micrographs of CFP (Left) and YFP (Right) fluorescence in HEK293 cells transfected with the GluA2-CFP/YFP fusion constructs. (D) Summary of amplitudes of membrane currents evoked by glutamate (0.1 mM) in Xenopus oocytes expressing GluA2-CFP/YFP constructs held at a membrane potential of â60 mV (Materials and Methods). Data represent mean ± SEM for six to 12 oocytes. A summary of relative emission intensities for CFP (E) and YFP (F) in suspensions of transfected HEK cells transfected with GluA2-CFP/YFP constructs is provided. Data are shown normalized to the intensity measured for GluA2-0Y-10C and represent the mean ± SEM of three independent transfection experiments. |
|
|
Fig 2. Evaluation of FRET in GluA2-CFP/YFP receptors. (A) FRET spectra of suspensions of HEK cells transfected with GluA2-CFP/YFP constructs (â) and their GluA2-CFP/amber (â) equivalents are shown. Spectra show normalized emission relative to the peak of the CFP emission at 480 nm obtained using CFP excitation (430 nm). An emission spectrum for cells expressing CFP (â) alone is shown for comparison. A, amber; C, CFP; Y, YFP. (B) Confocal images of CFP emission (CFP intensity) and fluorescence lifetime (CFP lifetime) in HEK293 cells expressing the GluA2-6Y-10C construct or the FRET-deficient amber equivalent GluA2-6A-10C were obtained by confocal microscopy as described in Materials and Methods. Donor fluorescence lifetimes (ÏCFP) were acquired at each pixel by fitting the time course of fluorescence decay obtained by TCSPC analysis (Materials and Methods), and used to construct fluorescence lifetime images where pixel color corresponds to the measured CFP lifetime as indicated by scale bars. (C) Determination of ÏCFP in the presence and absence of acceptor YFP in a single representative pixel in the lifetime images of the GluA2-6Y-10Câ or GluA2-6A-10Câexpressing cells shown in B. Decay of GluA2-6A-10C (black circles) represents the donor fluorescence lifetime in the absence of acceptor, whereas GluA2-6Y-10C (red circles) represents the donor lifetime in the presence of YFP. Both decays follow a single exponential time course. (D) Frequency distribution histograms of lifetime values from individual pixels in the FLIM images (Right Insets) within the surface membrane region (demarcated with red and black punctuated lines) of the cells expressing GluA2-6Y-10C (Upper Inset) and GluA2-6A-10C (Lower Inset). The lifetime distributions for CFP in the representative cells expressing GluA2-6Y-10C (red) and GluA2-6A-10C (black) were fitted to a single binomial (Materials and Methods) to determine the mean ± SD of the lifetime values of CFP in the absence (3.54 ± 0.09 ns) and presence (2.98 ± 0.07 ns) of acceptor, respectively. Summaries of CFP lifetimes obtained from cells expressing GluA2-6Y-10C (E), the CTZ-insensitive mutant GluA2-6Y-10C-S754Q (F), the amber equivalent GluA2-6A-10C (G), and the donor-alone GluA2-10C (H) obtained under different ligand conditions are shown. **P < 0.01, compared with no ligand condition. |
|
|
Fig 3. Characterization of the GluA2-6Y-10C receptor FRET by voltage-clamp fluorometry. (A) Cartoon representation of a dual-tagged AMPAR with YFP inserted in the intracellular loop between M1 and M2 transmembrane helices and CFP inserted in the C-terminal tail. (B) Schematic representation of the protocol used for simultaneous acquisition of fluorescence spectra and current, and a representative train of collected spectra. (C) Averaged FRET traces, with the SD indicated by pale shading, and representative time-locked current traces from cells expressing GluA2-6Y-10C (6Y-10C; Upper, n = 8) and the corresponding S754Q mutant (6Y-10C-S754Q; Lower, n = 5). Traces were recorded in the presence and absence of CTZ (green and red traces, respectively). Ratiometric FRET was calculated as described in Materials and Methods from emission spectra obtained at 10 Hz. The data were normalized on a frame-by-frame basis to the control condition (absence of CTZ) to allow comparison of the equilibrium values. Averaged acceptor emission spectra following donor excitation at 445 nm are shown for both conditions from the point during the recording indicated by the box. (D) Average spectral FRET recording of GluA2-6Y-10C (Upper, n = 20) and GluA2-6Y-10C S754Q (Lower, n = 19) constructs in a total of 18 frames during a prolonged (20 s) exposure to glutamate (red traces) or glutamate and CTZ (green traces). Due to the limited speed of fluorescence recording for FRET experiments (0.5 Hz), the time course of CTZ-induced FRET decrease was not resolved. The data were normalized to the baseline before the jump. Boxes indicate samples compared between green and red traces with an unpaired two-tailed Studentâs t test (P = 8E-05 for the last sample during CTZ application). The averaged acceptor emission spectra for the boxed regions collected in the presence (green) and absence (red) of CTZ are shown for both the GluA2-6Y-10C and the S754Q mutant. |
|
|
Fig 4. Single-fusion quenching by DPA. (A) Cartoon representation of the orientation of the nonfluorescent quencher DPA relative to YFP in GluA2-6Y and GluA2-10Y at hyperpolarized membrane potential (35). (B, Upper) Averaged peak fluorescence emission of GluA2-6Y (Left) and GluA2-10Y (Right) recorded at 20 Hz from whole cells during long (5 s) exposures of glutamate (10 mM) in the presence (green; n = 9) and absence (red; n = 11) of CTZ (100 μM). Cells were clamped at −40 mV under constant DPA perfusion. Pale shading indicates the SD of the mean. (B, Lower) Representative simultaneous current recordings with the same color scheme. Calculation of ∆F/F is described in Materials and Methods. (C) Summary of maximal changes in the peak of the fluorescence spectrum (the average of the final three samples during the glutamate application) in response to a 5-s glutamate application in the absence (red) and presence (green) of CTZ. Changes in fluorescence in the absence of CTZ represent receptor transition from the resting state to the desensitized state, whereas the changes in fluorescence in the presence of CTZ represent the transition to the active state. Points indicate responses from individual cells, and the bars represent the mean. (D) Fluorescence emission and membrane current from cells expressing GluA2-6Y in the presence of DPA in response to a brief (100 ms) stimulus with a saturating concentration of glutamate (10 mM) (red, n = 13), saturating concentration of glutamate (10 mM) and CTZ (100 μM) (green, n = 10), and subsaturating concentration of glutamate (0.1 mM) (purple, n = 6). The fluorescence signal was recorded at 100 Hz. Average fluorescence changes and individual currents were independently fit with single exponentials, yielding the following time constants: desensitization (F, black circles, τ = 29 ms vs. I, red circles, τ = 9.4 ms), activation by 10 mM glutamate (black triangles, τ = 10 ms vs. green triangles, τ = 3.5 ms), and activation by 100 mM glutamate (black squares, τ = 13 ms vs. purple squares, τ = 8.5 ms). (E) Summary of the maximum change in fluorescence during fast fluorescence acquisition. The maximum normalized fluorescence change, [∆F/F]Max, was calculated from the average peak intensity of the three final frames during the glutamate application in all three conditions: [∆F/F]Max (desensitized) = 0.025 ± 0.003, [∆F/F]Max (Active, 10 mM) = −0.021 ± 0.003, [∆F/F]Max (Active, 100 μM) = 0.009 ± 0.002. An unpaired two-tailed Student’s t test gave P = 1.8E-09 (red vs. green circles), P = 8.9E-08 (red vs. purple circles), and P = 0.006 (green vs. purple circles). *P < 0.05; ***P < 0.0001. (F) Summary of ratios between signal amplitudes upon application of 10 mM and 100 μM glutamate (fluorescence intensity ratio = 0.49 ± 0.11, n = 6; current ratio = 0.36 ± 0.09, n = 6). |
|
|
Fig 5. Voltage-dependent quenching of intracellular fluorophores by DPA. (A) Cartoon showing 90° arc of possible positions of the 10C site relative to 6Y, given a separation of 65 Ã¥ (from FLIM measurements). The scheme shows DPA translocation through the plasma membrane with hyper- and depolarizing voltage, and the change in distance to the 10Y insertion. (B) Schematic representation of the voltage ramp protocol used to drive DPA translocation across the membrane and the corresponding spectra acquisition. This protocol was used to record voltage-dependent fluorescence quenching by DPA at distinct time points during long glutamate stimulation (5 s) of cells expressing YFP-tagged GluA2. For assessment of quenching in different receptor states, the ramps were timed to translate DPA across the membrane in resting (yellow), desensitized (red), and active states. Fifty-millisecond frames were collected during each ramp in the absence and presence of CTZ. The corresponding fluorescence emission spectra were normalized to fluorescence intensity at â40 mV. AU, arbitrary units. (C) Voltage-dependent quenching of membrane-bound GFP (green circles) and YFP (yellow triangles). To eliminate hysteresis effects, data points are the average of responses to negative- and positive-going ramps. Lines represent weighted sigmoid fits. (D) Quenching of fluorescence of GluA2-6Y (Left) and GluA2-10Y (Right) in resting (orange circles), desensitized (red circles), and active (green circles) states. (E) Summary of quenching at the hyperpolarizing limit, normalized to quenching at â40 mV for GluA2-6Y and GluA2-10Y. An unpaired two-tailed Studentâs t test gave P = 9.6E-9 for 6Y, desensitized vs. resting; P = 0.001 for 6Y, active vs. resting; and P = 0.008 for 10Y, active vs. resting. (F) Summary of extent of quenching for the I6 and I10 positions in the different functional states compared with membrane-bound YFP-tk and GFP-tk. The curve for the control position I0 was subtracted from all of the quenching curves before fitting to a sigmoid function. tk, truncated k-ras sequence (see Materials and Methods). (G) Lack of voltage dependence of GluA2-0Y. |
|
|
Fig 6. Cartoon of intracellular movements during gating. A summary is provided of measured distances between the I6 (yellow) and I10 (blue) fluorophores in the resting (Left), active (Middle), and desensitized (Right) receptor states relative to the cell membrane (axial) and the channel center axis (radial). Note that the FRET distance can remain similar even if the fluorophores approach laterally, due to changes in axial separation. |
|
|
Fig. S1. Insertion of YFP in the GluA2 subunit. (A) Structure of the GluA2 subunit [Protein Data Bank (PDB) ID code 3KG2] with positions of insertion points (I0 to I10) and the structure of YFP (PDB ID code 1F0B). (B) Schematic overview of GluA2 subunit topology and YFP insert (box) and summary of the 11 GluA2-YFP constructs (Left) and their relative fluorescent (Middle) and functional (Right) properties. YFP fluorescence intensities were measured in suspensions of HEK293T cells transfected with GluA2-YFP constructs at the emission maximum for YFP (530 nm) and are shown normalized to the intensity measured for GluA2-0Y. Data represent the mean ± SEM of three independent transfection experiments. Amplitudes of membrane currents evoked by glutamate (1 mM) in Xenopus oocytes expressing GluA2-YFP constructs at a membrane potential of −60 mV (Materials and Methods) are shown. Data represent the mean ± SEM for five to 12 oocytes. ND, not detected. (C) Confocal photomicrographs of HEK293T cells expressing GluA2-YFP constructs. YFP fluorescence (Upper, yellow) overlaid with images of DeepRed-stained cell surface membrane fluorescence (Lower, red). Colocalization of cell surface membrane stain and YFP fluorescence appears as orange. |
|
|
Fig. S2. Pharmacological characterization of GluA2-CFP/YFP fusion constructs. Dose–response relationship for glutamate (Glu; Left), CTZ (Middle) and DNQX (Right) as described in Materials and Methods. Data points and error bars represent the mean ± SEM from six to 12 oocytes. Resulting EC50 and IC50 values are provided in Table S2. |
|
|
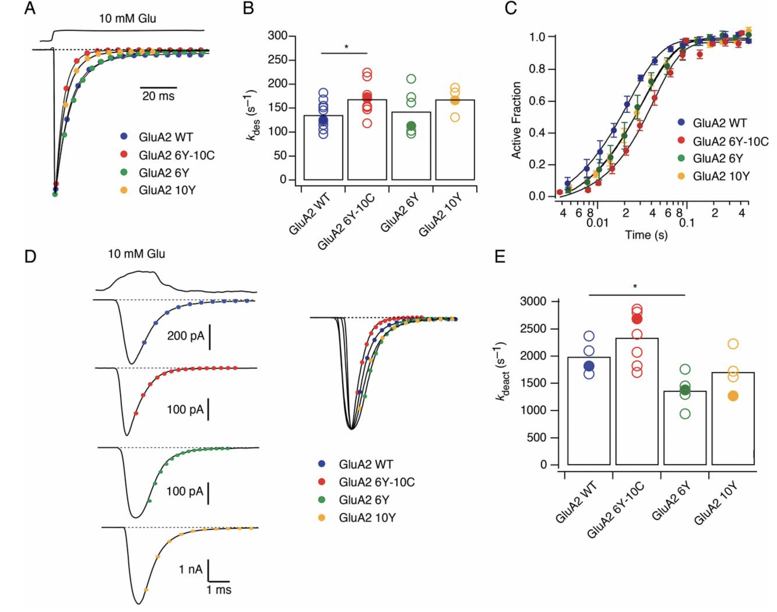
Fig. S3. Kinetic characterization of GluA2 receptors with single- and double-fluorescent insertions. (A) Representative desensitizing traces of the fusion receptors during a long (100 ms) pulse of 10 mM glutamate (kdes 6Y-10C = 168 ± 31 s−1, red, n = 10; kdes 6Y = 143 ± 18 s−1, green, n = 6; kdes 10Y = 168 ± 13 s−1, yellow, n = 4; and kdes WT = 135 ± 26 s−1, blue, n = 12). (B) Summary of desensitization rates. Bars represent the mean. Individual recordings are shown as open circles, and closed circles indicate the representative value in A. *P < 0.05. (C) Summary of recovery rates of the fusion receptors (Materials and Methods) (krec 6Y-10C = 34 ± 5 s−1, red, n = 6; krec wt = 57 ± 6 s−1, blue, n = 5; krec 6Y = 48 ± 8 s−1, green, n = 6; krec 10Y = 50 ± 5 s−1, yellow, n = 6). (D) Representative deactivation traces in response to a fast (1 ms) jump into 10 mM glutamate. Single exponential fits produced the following deactivation rates (kdeact 6Y-10C = 2,300 ± 230 s−1, red, n = 7; kdeact 6Y = 1,370 ± 150 s−1, green, n = 5; kdeact 10Y = 1,700 ± 150 s−1, yellow, n = 4; and kdeact WT = 1,990 ± 150 s−1, blue, n = 4). (E) Summary of deactivation rates. Bars represent the mean. Individual recordings are shown as open circles, and closed circles indicate the representative value in D. *P < 0.05. |
|
|
Fig. S4. Average spectral FRET recordings of GluA2-6Y-10C (Left) and GluA2-6Y-10C-S754Q (Right) constructs in a total of 18 frames during a prolonged (20 s) exposure to L-glutamate (red traces) or D-glutamate (orange traces). Current baseline of the D-glutamate response was offset for clarity. Each point of the FRET curve was normalized to the baseline before the jump. |
|
|
Fig. S5. Summary of half-maximal quenching voltages. Cells expressing GluA2-6Y, GluA2-10Y, or membrane-tethered GFP or YFP were exposed to 5 μM DPA, and the membrane potential was ramped from â120 mV to +120 mV. For the GluA2 fusions, recordings were made in different functional states, as in shown in Fig. 5 A and B. The values for VQ50 were obtained by fitting a sigmoid function to the curves in Fig. 5D. For GluA2-6Y: VQ50 rest = â35.1 ± 2.4 mV, n = 29; VQ50 des= â51 ± 4 mV, n = 29; and VQ50 act = â37 ± 3 mV, n = 23. For GluA2-10Y: VQ50 rest = â30 ± 3 mV, n = 12; VQ50 des = â35 ± 3 mV, n = 12; and VQ50 act = â21 ± 3 mV, n = 10. An unpaired two-tailed Studentâs t test gave P = 7.25E-04 (6Y VQ50 rest vs. VQ50 des), P = 6.09E-03 (6Y VQ50 des vs. VQ50 act), P = 0.004 (10Y VQ50 des vs. VQ50 act), and P = 0.03 (10Y VQ50 rest vs. VQ50 act). Membrane-tethered GFP or YFP had the following values: VQ50 YFP-tk = â29 ± 3 mV and VQ50 GFP-tk = â50 ± 9 mV. *P < 0.05; **P < 0.01. tk, truncated k-Ras sequence. |
|
|
Fig. S6. Determination of axial positions of the I6 and I10 fluorophores relative to the cell membrane. (A) Cartoon of the geometry of YFP inserts against mobile DPA in the plasma membrane. (B) Quenching saturates in the depolarized condition but not in the hyperpolarized condition, due to the thickness of the membrane and the size of YFP. This effect produces a hump in the ∆F curve (the maximum difference between fluorescence at positive and negative extremes of voltage). (C and D) Absolute scale of the experimental fluorescence measurements is unknown, as is the fraction of signal that comes from background fluorophores that are not at the plasma membrane. By comparing the experimental values for each insert across the three states (arbitrarily scaled) to the curves in B with arbitrary background applied, a good fit is found at 0.69, 1.15 for I6 (C) and 0.8, 1 for I10l (D). S.S.D., summed square deviation. A penalty was applied if the points could not physically lie on the curve, creating the dark-blue “forbidden” areas. (E and F) Plotting the best-fitting descriptions allows us to read off the axial positions of I6 (resting, 20 Å; active, 12 Å; and desensitized, 35 Å) and I10 (resting, 32 Å; active, 14 Å; and desensitized, 37 Å). |
|
|
Fig. S7. Triangulation of the I6 and I10 fluorophores. Heat maps of the most probable radial positions of the inserts based on FRET distances, the axial distances from quenching by DPA and the expected length of random coils for the resting (A), active (B), and desensitized (C) states. (D) Radial and axial positions (from Fig. S6) of the I6 and I10 inserts. |
|
|
Fig. S8. Isotropic and anisotropic treatments of FRET. Ignoring the dipole orientations of DPA and YFP leads to a simple 2D model of quenching (58). The substitution u=(r2+R2a)/R20 u = ( r 2 + R a 2 ) / R 0 2 was made. The theoretical quenching curves and their difference (equivalent to the curves in Fig. S6B) are plotted against a dummy variable, the orientation of the YFP dipole to the membrane plane (θ), for comparison with the anisotropic case. Considering the inclination of the YFP dipole (θ) to be fixed by steric factors and taking the DPA dipole to be randomly oriented (angle γ to the x axis) in the plane of the membrane forces calculation of the orientation factor κ. The donor vector (μD) is determined by θ, and the acceptor vector (μA) is determined by γ. Taking radial symmetry due to the random distribution of DPA, we consider μDA to be purely determined by the angle formed by r and Ra. The effect on the quenching curves as a function of axial distance (Ra) and donor dipole inclination (θ) is plotted. The major difference with the calculation of the isotropic case is that, for each function call during the numerical integration with respect to r, the average orientation factor κ was estimated from 200 random values of γ. The effect of anisotropy is limited to the effective decrease of R0, which is more pronounced at low values of θ. This reduction eliminates the hump in the ∆F curve that is pronounced in our data. |
References [+] :
Aow,
Conformational signaling required for synaptic plasticity by the NMDA receptor complex.
2015, Pubmed
Aow, Conformational signaling required for synaptic plasticity by the NMDA receptor complex. 2015, Pubmed
Armstrong, Mechanisms for activation and antagonism of an AMPA-sensitive glutamate receptor: crystal structures of the GluR2 ligand binding core. 2000, Pubmed
Armstrong, Measurement of conformational changes accompanying desensitization in an ionotropic glutamate receptor. 2006, Pubmed , Xenbase
Banke, Control of GluR1 AMPA receptor function by cAMP-dependent protein kinase. 2000, Pubmed
Baranovic, How to build the fastest receptor on earth. 2016, Pubmed
Benz, Transport kinetics of dipicrylamine through lipid bilayer membranes. Effects of membrane structure. 1977, Pubmed
Cha, Characterizing voltage-dependent conformational changes in the Shaker K+ channel with fluorescence. 1997, Pubmed , Xenbase
Chanda, A hybrid approach to measuring electrical activity in genetically specified neurons. 2005, Pubmed
Chen, X-ray structures of AMPA receptor-cone snail toxin complexes illuminate activation mechanism. 2014, Pubmed
Clements, The time course of glutamate in the synaptic cleft. 1992, Pubmed
Constals, Glutamate-induced AMPA receptor desensitization increases their mobility and modulates short-term plasticity through unbinding from Stargazin. 2015, Pubmed
Derkach, Ca2+/calmodulin-kinase II enhances channel conductance of alpha-amino-3-hydroxy-5-methyl-4-isoxazolepropionate type glutamate receptors. 1999, Pubmed
DiGregorio, Desensitization properties of AMPA receptors at the cerebellar mossy fiber granule cell synapse. 2007, Pubmed
Doherty, GFP fusion proteins and AMPA receptor trafficking. 1997, Pubmed
Dore, Agonist binding to the NMDA receptor drives movement of its cytoplasmic domain without ion flow. 2015, Pubmed
Du, Conformational changes in the ligand-binding domain of a functional ionotropic glutamate receptor. 2005, Pubmed
Du, Luminescence resonance energy transfer investigation of conformational changes in the ligand binding domain of a kainate receptor. 2008, Pubmed
Dürr, Structure and dynamics of AMPA receptor GluA2 in resting, pre-open, and desensitized states. 2014, Pubmed
Fernández, Induced capacitance in the squid giant axon. Lipophilic ion displacement currents. 1983, Pubmed
Gonzalez, LRET investigations of conformational changes in the ligand binding domain of a functional AMPA receptor. 2008, Pubmed , Xenbase
Gonzalez, Role of dimer interface in activation and desensitization in AMPA receptors. 2010, Pubmed , Xenbase
Hayashi, Differential regulation of AMPA receptor subunit trafficking by palmitoylation of two distinct sites. 2005, Pubmed
Hogner, Competitive antagonism of AMPA receptors by ligands of different classes: crystal structure of ATPO bound to the GluR2 ligand-binding core, in comparison with DNQX. 2003, Pubmed
Horning, Regulation of AMPA receptor gating by ligand binding core dimers. 2004, Pubmed
Huganir, AMPARs and synaptic plasticity: the last 25 years. 2013, Pubmed
Jenkins, Regulation of GluA1 α-amino-3-hydroxy-5-methyl-4-isoxazolepropionic acid receptor function by protein kinase C at serine-818 and threonine-840. 2014, Pubmed
Karasawa, Cyan-emitting and orange-emitting fluorescent proteins as a donor/acceptor pair for fluorescence resonance energy transfer. 2004, Pubmed
Koushik, Cerulean, Venus, and VenusY67C FRET reference standards. 2006, Pubmed
Kristensen, Mechanism of Ca2+/calmodulin-dependent kinase II regulation of AMPA receptor gating. 2011, Pubmed
Loura, Simple estimation of Förster Resonance Energy Transfer (FRET) orientation factor distribution in membranes. 2012, Pubmed
Lu, Posttranslational regulation of AMPA receptor trafficking and function. 2012, Pubmed
Malinow, AMPA receptor trafficking and synaptic plasticity. 2002, Pubmed
Markwardt, An improved cerulean fluorescent protein with enhanced brightness and reduced reversible photoswitching. 2011, Pubmed
Mayer, Emerging models of glutamate receptor ion channel structure and function. 2011, Pubmed , Xenbase
Meyerson, Structural mechanism of glutamate receptor activation and desensitization. 2014, Pubmed
Midgett, Domain architecture of a calcium-permeable AMPA receptor in a ligand-free conformation. 2012, Pubmed
Miller, Dimensions of protein random coils. 1968, Pubmed
Miranda, State-dependent FRET reports calcium- and voltage-dependent gating-ring motions in BK channels. 2013, Pubmed , Xenbase
Nagai, A variant of yellow fluorescent protein with fast and efficient maturation for cell-biological applications. 2002, Pubmed
Ohashi, An experimental study of GFP-based FRET, with application to intrinsically unstructured proteins. 2007, Pubmed
Partin, AMPA receptor flip/flop mutants affecting deactivation, desensitization, and modulation by cyclothiazide, aniracetam, and thiocyanate. 1996, Pubmed
Penn, Gating motions underlie AMPA receptor secretion from the endoplasmic reticulum. 2008, Pubmed
Plested, AMPA receptor ligand binding domain mobility revealed by functional cross linking. 2009, Pubmed
Ramaswamy, Role of conformational dynamics in α-amino-3-hydroxy-5-methylisoxazole-4-propionic acid (AMPA) receptor partial agonism. 2012, Pubmed
Rambhadran, Subunit arrangement in N-methyl-D-aspartate (NMDA) receptors. 2010, Pubmed
Rambhadran, Conformational changes at the agonist binding domain of the N-methyl-D-aspartic acid receptor. 2011, Pubmed , Xenbase
Rozov, AMPA receptor channels with long-lasting desensitization in bipolar interneurons contribute to synaptic depression in a novel feedback circuit in layer 2/3 of rat neocortex. 2001, Pubmed
Shanks, Contribution of the global subunit structure and stargazin on the maturation of AMPA receptors. 2010, Pubmed
Sheridan, A new way to rapidly create functional, fluorescent fusion proteins: random insertion of GFP with an in vitro transposition reaction. 2002, Pubmed
Sheridan, Regions of alpha-amino-5-methyl-3-hydroxy-4-isoxazole propionic acid receptor subunits that are permissive for the insertion of green fluorescent protein. 2006, Pubmed
Shimozono, Concatenation of cyan and yellow fluorescent proteins for efficient resonance energy transfer. 2006, Pubmed
Sobolevsky, X-ray structure, symmetry and mechanism of an AMPA-subtype glutamate receptor. 2009, Pubmed
Sun, Mechanism of glutamate receptor desensitization. 2002, Pubmed
Traynelis, Glutamate receptor ion channels: structure, regulation, and function. 2010, Pubmed
van der Meer, Kappa-squared: from nuisance to new sense. 2002, Pubmed
Wang, The calcium store sensor, STIM1, reciprocally controls Orai and CaV1.2 channels. 2010, Pubmed
Wang, Improved probes for hybrid voltage sensor imaging. 2010, Pubmed
Yelshanskaya, Structure of an agonist-bound ionotropic glutamate receptor. 2014, Pubmed
Zheng, Patch-clamp fluorometry recording of conformational rearrangements of ion channels. 2003, Pubmed , Xenbase
Zheng, Gating rearrangements in cyclic nucleotide-gated channels revealed by patch-clamp fluorometry. 2000, Pubmed
