|
Fig. 1. Disruption of dorsal midline structures inhmmrmorphants. (A-C) Dorsal (d) views of the head region of Xenopus laevis embryos at stage (st.) 45, rostral to the left. Control embryo (A) and embryos injected into both dorsal animal blastomeres at the eight cell stage with hmmr morpholino (MO; B) or hmmr MO together with full length (FL) hmmr (C). Brains outlined in white, white and red brackets indicate wildtype and reduced interocular distance, respectively. Arrowhead in (B) points to pigmented optic stalk. (D-F) Dorsal views of dissected forebrains (fb), brain area indicated by yellow boxes in (A-C); brackets indicate level of fb width measurement, arrowheads point to bilateral olfactory bulbs (OB). Note decrease in OB size and fb width in (E) and restoration of both in (F). (G-I) Fluorescently labeled nuclei and F-actin with immunofluorescence detecting α-tubulin (Tuba4a) reveal morphology of control (G) and treated (H, I) brains transversally bisected at level indicated in (D-F); scale bars: 50 µm. Ventricular lumina outlined in white, yellow arrowheads indicate septum separating hemispheres; note lack of midline separation and absence of lumina in morphant indicated by white arrowheads in (H). Restoration of ventricular lumina and septal structure (I). (J, K) Quantification and statistical analysis of fb width (J) as indicated in (D-F) and fb phenotypes (K). WT: normal lumina / septum, mild: lumina / septum reduced; severe: lumina / septum absent. Number of embryos indicated in each graph. (L-N) not expression in control (L, M) and morphant (N) neurula embryos after whole-mount in situ hybridization (anterior views). Arrowheads indicate medial convergence of bilateral not-expressing cell populations. (Lâ-Nâ) Transverse sections at the forebrain level as indicated in (L-N), neural tissue outlined in white. Note failure of medial convergence in morphant embryos (N, Nâ). Scale bars: 100 µm. l, left; r, right; v, ventral. |
|
Fig. 2. Anterior neural tube closure defects inhmmrmorphants. (A) Single frames from time-lapse movie during neurulation of embryos injected into both dorsal animal blastomeres with control morpholino (MO) or hmmr MO. Three different time points corresponding to control stages (st.) 13, 15 and 19 are shown in dorso-anterior views. Dashed white lines mark the border between superficial neural and non-neural ectoderm, dashed black lines indicate midline. Green arrowheads indicate wildtype distance of neural folds, red arrowheads indicate increased anterior neural fold distance in morphants. (B) Statistical analysis of anterior neural fold distance relative to control at st. 19. Number of embryos indicated above each plot. (C) Transverse histological sections of posterior or anterior neural tissue at st. 17 or 21 of embryos injected unilaterally into a single dorsal animal blastomere (injected side indicated by asterisk) with hmmr MO or vangl2 MO. Borders of neural tissue are marked in white. Wildtype or aberrant neural fold convergence indicated by green or red arrowheads, respectively. |
|
Fig. 3. Anterior neural tube morphogenesis requires thehmmrmicrotubule binding domains. (A) Schematic representation of hmmr full length (FL) and deletion (δ) constructs lacking amino- (δN) or carboxy-terminal (δC) amino acids (AA) or both (δN+C). MTBD, microtubule binding domain. (B, C) Control embryo (B) and embryo injected unilaterally with hmmr morpholino (MO) into the right dorsal animal blastomere at the eight cell stage (st.; injected side marked by asterisk; C) and bisected transversally at the forebrain level at st. 21, views onto cut surfaces. Dashed black lines mark border of neural tissue and indicate the midline. Wildtype neural tissue width depicted by green arrow, widened neural tissue by red arrow. (D) Statistical analysis of neural tissue width upon injection of hmmr MO and deletion constructs. Note that presence of the MTBDs is required for rescue of tissue narrowing. Number of embryos indicated for each plot. ns, not significant. |
|
Fig. 4. Microtubule-localized Hmmr determines neural cell polarity. (A) hmmr gene expression in the stage (st.) 16 neural plate. Whole mount in situ hybridization (anterior view). (Aâ²) Transversal histological section as indicated in (A). Arrowheads point to expression in deep neural cells, delineated in white. (B-E) Hmmr protein co-localizes with microtubules (MT) in st. 21 neural cells. (B) Endogenous Hmmr (red) localizes to spindle apparatus in mitotic cells in a dotted pattern. (C) Over-expressed full length Hmmr (hmmr FL; red) localizes with MTs in a pattern typical for over-expressed MAPs. (D) Endogenous Hmmr (red) localizes along MT fibers (arrowheads) and in basal (b) MT lattice detected by anti-Tuba4a antibody (green) as well as to nuclei. (E) Endogenous Hmmr (red) localizes close to MT plus ends apically (a; E1) and basally (E2) as visualized by co-staining for EB1 (Mapre1, green). (F, G) Reduction of Hmmr in hmmr MO-injected cells. Targeted cells identified by lineage tracer (LT) fluorescence (F); LT-positive field of cells indicated by green line in (Fâ). Quantification and statistical analysis of Hmmr fluorescence, n= eight embryos (G). (H-K, Hâ-Kâ) Loss of neural cell polarity in hmmr morphants is rescued by co-expression of FL mRNA. Comparison of cell shape (indicated with white dashed lines) and MT organization (Tuba4a, red) in wildtype (H, Hâ), morphant (I, Iâ), hmmr FL (J, Jâ) and hmmr δN (K, Kâ) rescued specimens; frequency of phenotypes indicated in each panel. Insets in (I-K) demonstrate LT fluorescence in respective area. Arrows in (Hâ-Kâ) indicate elogation / rounding of nuclei. Scale bars: 5 µm. d, dorsal; l, left; r, right, v, ventral. |
|
Fig. 5. hmmr impairs radial intercalation upon anterior neural tube closure. (A-J) Immunolabeling of α-tubulin (Tuba4a; A, C, E, G, I) and scanning electron microscopy (B, D, F, H, J) reveal progressive microtubule cytoskeleton polarization and cell morphology changes during neurulation in the anterior neuroectoderm (ANE) of embryos injected unilaterally with hmmr MO at the eight cell stage (st.). Dashed lines and color shading reveal cell shapes. Insets in (A2, C2, E2, G2, I2) demonstrate lineage tracer fluorescence in the respective area. Scale bars: 20 µm. (K) Analysis of the height / width (h / w) ratio of deep ANE cells. Note progressive elongation in control vs. failure to elongate in morphant cells. (L) Tilting of ANE cells as measured by angular displacement of cell apices, indicated by arrows in (D1, D2). Note that cells are initially aligned along the dorsal (d) to ventral axis and progressively tilt medially. Angles are binned in ten degree steps. Blue arrows indicate average angle of tilting, one concentric circle equals a frequency of one cell tilted in this direction. (M) ANE thickness as measured from apical side of superficial cells to basal side of adjacent deep cells; ratio between injected and control side reveals that loss of hmmr affects the ANE from st. 20 onwards. (N) Calculation of a layer index (Keller, 1980) shows failure of radial intercalation in morphant ANE. Note that layer analysis was impeded between st. 15 and 25 due to the complex interdigitation of individual cells. Numbers of specimens analyzed are indicated in each plot. Five cells were analyzed per specimen. ns, not significant. |
|
Fig. 6. hmmr and vangl2 interact during anterior neural morphogenesis. Reciprocal rescue of anterior neural morphogenesis and cell polarity defects in hmmr and vangl2 morphants. Embryos at the eight cell stage (st.) were injected into the right dorsal animal blastomere with morpholinos (MO) and mRNA as indicated and analyzed at st. 21. (A) Anterior neural morphogenesis. Statistical analysis of neural tissue width (cf. Fig. 3). ns, not significant; number of embryos analyzed indicated for each plot. Note that hmmr and vangl2 interaction in mediating neural tissue narrowing requires the N-terminal microtubule (MT) binding domains of hmmr. (B-E) Neural cell polarity. Comparison of cell shape (indicated with white dashed lines) and MT organization (Tuba4a, red). Insets demonstrate lineage tracer fluorescence in the respective area. Frequency of phenotypes indicated in each panel. Note that despite the failure to rescue tissue narrowing (A), hmmr δN re-establishes cell polarization (E). |
|
Fig. 7. Hypothetical model ofhmmr functionduring anterior neural tube closure. (A) Elongated cell with polarized microtubule (MT) cytoskeleton in control embryo. (B) During neural fold apposition, cells of the superficial (dark grey) and deep (light gray) layer interdigitate, pulling lateral cells towards the midline (Davidson and Keller, 1999). Upon neural tube closure, cells finalize radial intercalation (RI) to form a unilayered epithelium which re-establishes a ventricular lumen. Far lateral cell populations (green) are directed towards the midline to establish the roof plate (Davidson and Keller, 1999). During further brain development, the roof plate invaginates forming e.g. the septum, which separates the telencephalic hemispheres. (C) Loss of hmmr disturbs cell elongation and MT polarization. (D) During neural tube closure, RI and, consequently, narrowing of neural tissue fails. After neural tube closure, lateral cell populations remain separated which prevents formation of a functional roof plate. (E) Conspicuous morphological differences are apparent in neural tube closure between forebrain and hindbrain / spinal cord regions. PCP components in general are required along the entire anterior-posterior neural axis (white). PCP proteins mediate RI along the entire neural axis (dark blue), while their function in mediolateral intercalation and convergent extension (MLI / CE) is restricted to the hindbrain and spinal cord level (light blue). Together, the two PCP protein-driven processes MLI / CE and RI bring about posterior neural tube closure and spinal cord morphogenesis. Anterior neural tube closure and forebrain morphogenesis is facilitated by PCP protein-driven RI alone. |
|
Fig. S1. Primary cilia and Shh signaling are unaffected in hmmr morphants. Embryos at the eight cell stage (st.) were injected into one dorsal animal blastomere with hmmr morpholino (MO), asterisk indicates injected side. (A) Schematic representation of a transverse hemisection of the neural tube at the forebrain level at st. 21. (B, C) Primary cilia as detected by immunofluorescent labeling of acetylated (ac.) α-tubulin (Tuba4a; red) and γ-tubulin (Tubg1; green). DNA staining by Hoechst 33342 to detect nuclei (cyan). Rhodamine-conjugated dextran was used as lineage tracer (red background in C). Z-projection of confocal laser scanning images taken on uninjected control side (B) and hmmr MO-injected side (C) as indicated in (A). (D) Statistical analysis of cilia length; ns, not significant. Number of cilia analyzed from a total of five individuals indicated above each plot. (E, F) Transversal histological sections at the diencephalon level of embryos subjected to whole-mount in situ hybridization at st. 20. Probes detecting shh (E) and ptch1 (F) show no differences in gene expression between injected and uninjected side despite obvious morphological phenotype (compare position of arrowheads indicating the border between neural and non-neural ectoderm on injected and uninjected side). |
|
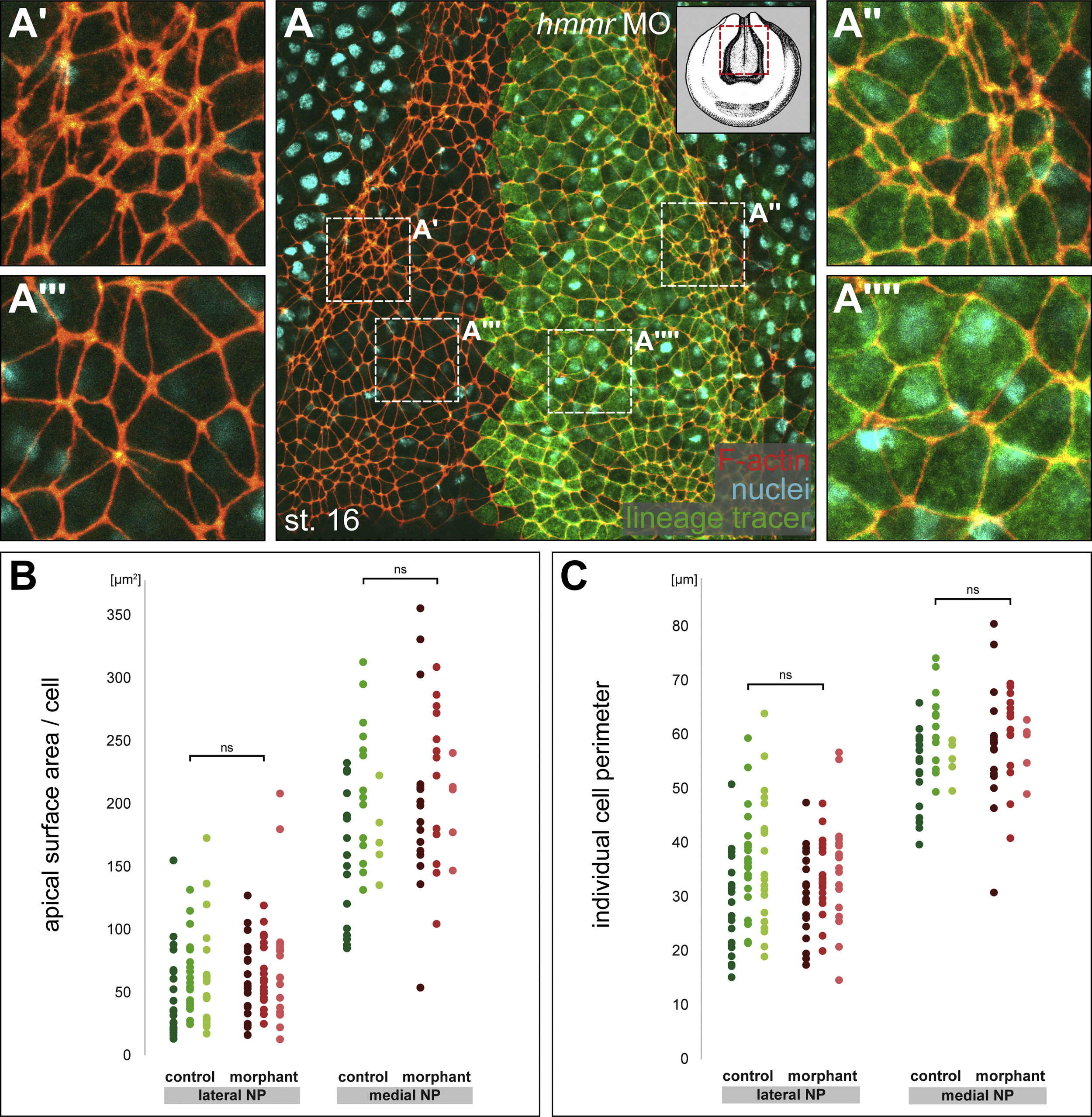
Fig. S2. Apical constriction is not disturbed inhmmrmorphants. (A) View onto the surface of superficial cells in anterior neural plate (NP) at stage (st.) 16 of an embryo unilaterally injected with hmmr morpholino (MO) into one dorsal animal blastomere at the eight cell stage. Phalloidin staining detecting F-actin marks cell borders (red); DNA staining by Hoechst 33342 detects nuclei (cyan), fluorescent lineage tracer in green. (Aâ-Aââââ) Magnification of lateral (Aâ, Aââ) and medial (Aâââ, Aââââ) areas of the NP as indicated by white boxes in (A). (B, C) Measurements of apical surface area per cell (B) and individual cell perimeter (C). Note that apical constriction (AC) is unaltered between control and morphant cells. Except for one case, 20 cells in a total of three embryos were analyzed. ns, not significant. |
|
Fig. S3. Ectopic expression ofhmmrconstructs harboring the microtubule binding domains causes failure of neural plate narrowing. Statistical analysis of neural tissue width in control embryos and embryos injected at the eight cell stage into the right dorsal animal blastomere with increasing concentrations of full length (FL) hmmr (A) or hmmr deletion constructs as indicated (B). ns, not significant; number of embryos analyzed indicated for each plot. |
|
Fig. S4. Posterior neural tube morphogenesis inhmmrmorphants. (A, Aâ) Embryo injected unilaterally with hmmr morpholino (MO) into the right dorsal animal blastomere at the eight cell stage (st.) and bisected transversally through the posterior neural plate at st. 21 as indicated in inset. View onto cut surface, lineage tracer (LT) fluorescence marks targeted tissue (A). Dashed white lines mark border of neural tissue and indicate midline (Aâ). Wildtype (WT) and widened neural tissue indicated by green and red arrow, respectively. (B) Statistical analysis of neural tissue width in control and treated embryos, number of embryos indicated for each plot. (C, D) Comparison of cell shape (indicated by white dashed lines) and microtubule organization (Tuba4a, red) in WT (C) and morphant (D). Frequency of phenotypes indicated in each panel; inset shows LT fluorescence in the respective area. |