XB-ART-53873
Mol Cell
2017 Sep 07;675:867-881.e7. doi: 10.1016/j.molcel.2017.07.001.
Show Gene links
Show Anatomy links
Smarcal1-Mediated Fork Reversal Triggers Mre11-Dependent Degradation of Nascent DNA in the Absence of Brca2 and Stable Rad51 Nucleofilaments.
Kolinjivadi AM, Sannino V, De Antoni A, Zadorozhny K, Kilkenny M, Técher H, Baldi G, Shen R, Ciccia A, Pellegrini L, Krejci L, Costanzo V.
???displayArticle.abstract???
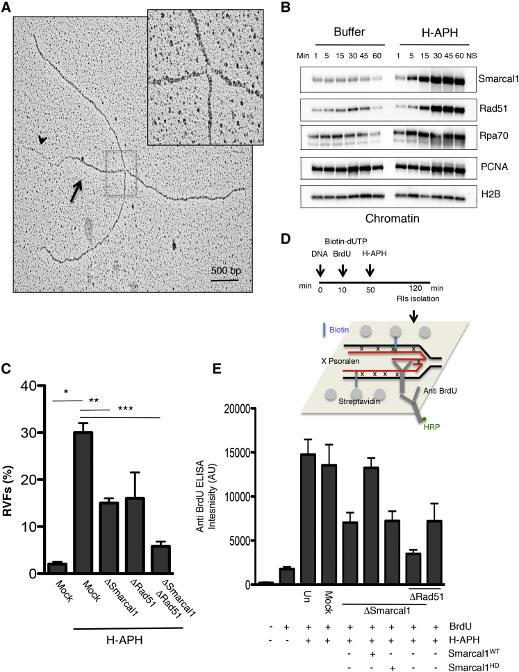
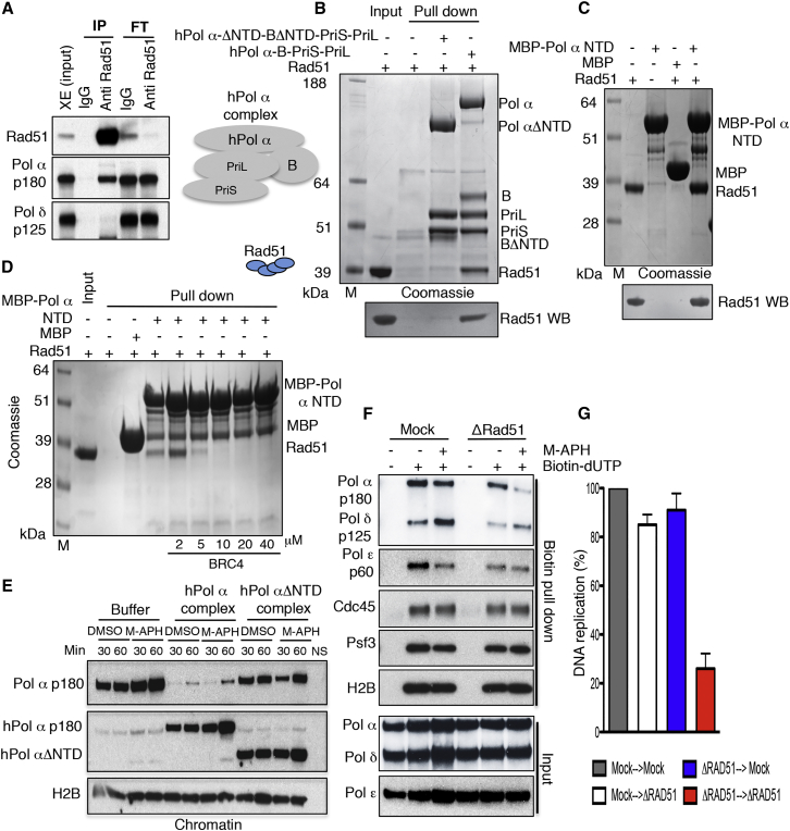
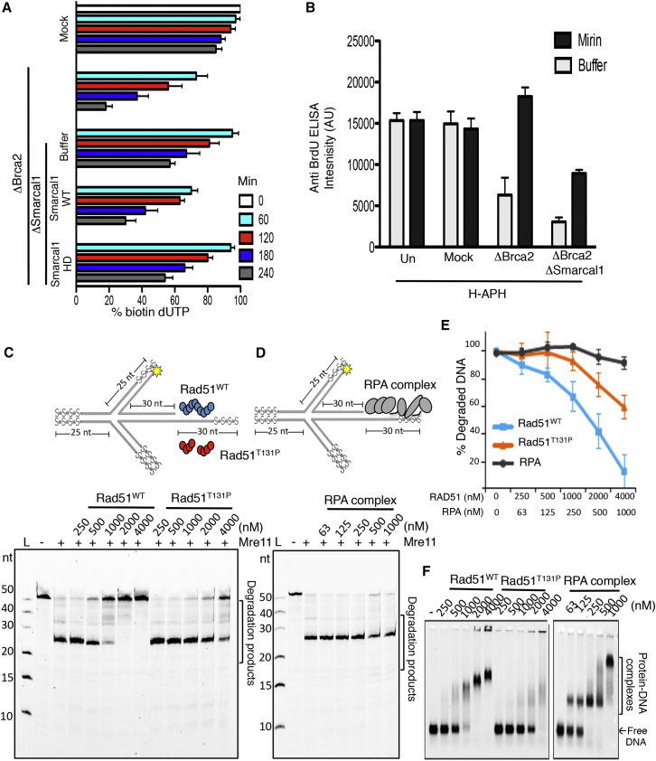
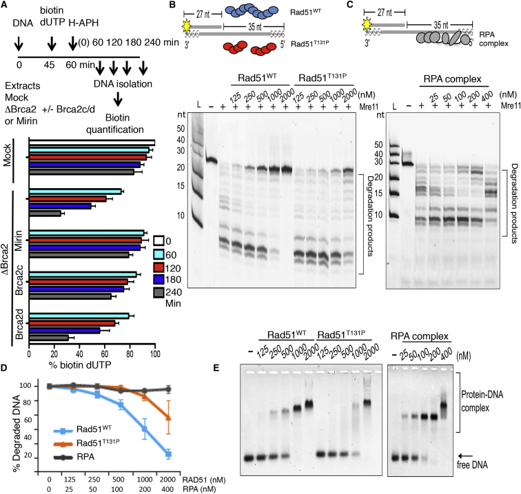
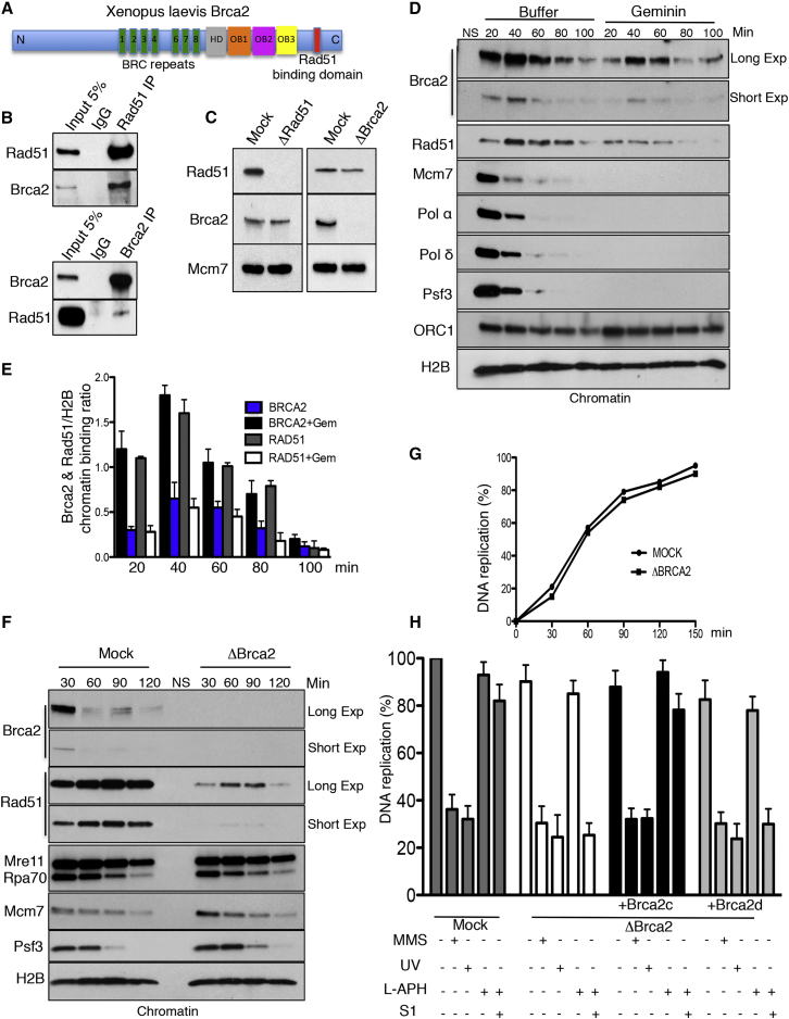
Brca2 deficiency causes Mre11-dependent degradation of nascent DNA at stalled forks, leading to cell lethality. To understand the molecular mechanisms underlying this process, we isolated Xenopus laevis Brca2. We demonstrated that Brca2 protein prevents single-stranded DNA gap accumulation at replication fork junctions and behind them by promoting Rad51 binding to replicating DNA. Without Brca2, forks with persistent gaps are converted by Smarcal1 into reversed forks, triggering extensive Mre11-dependent nascent DNA degradation. Stable Rad51 nucleofilaments, but not RPA or Rad51T131P mutant proteins, directly prevent Mre11-dependent DNA degradation. Mre11 inhibition instead promotes reversed fork accumulation in the absence of Brca2. Rad51 directly interacts with the Pol α N-terminal domain, promoting Pol α and δ binding to stalled replication forks. This interaction likely promotes replication fork restart and gap avoidance. These results indicate that Brca2 and Rad51 prevent formation of abnormal DNA replication intermediates, whose processing by Smarcal1 and Mre11 predisposes to genome instability.
???displayArticle.pubmedLink??? 28757209
???displayArticle.pmcLink??? PMC5594205
???displayArticle.link??? Mol Cell
???displayArticle.grants??? [+]
Species referenced: Xenopus laevis
Genes referenced: brca2 gmnn gtf2i gtf2ird1 h2bc21 isyna1 mre11 rad51 rasl12 rpa1 smarcal1
???attribute.lit??? ???displayArticles.show???
References [+] :
Anand,
Phosphorylated CtIP Functions as a Co-factor of the MRE11-RAD50-NBS1 Endonuclease in DNA End Resection.
2016, Pubmed
Anand, Phosphorylated CtIP Functions as a Co-factor of the MRE11-RAD50-NBS1 Endonuclease in DNA End Resection. 2016, Pubmed
Aze, Centromeric DNA replication reconstitution reveals DNA loops and ATR checkpoint suppression. 2016, Pubmed , Xenbase
Berti, Replication stress: getting back on track. 2016, Pubmed
Bétous, Substrate-selective repair and restart of replication forks by DNA translocases. 2013, Pubmed
Bétous, SMARCAL1 catalyzes fork regression and Holliday junction migration to maintain genome stability during DNA replication. 2012, Pubmed
Byun, Functional uncoupling of MCM helicase and DNA polymerase activities activates the ATR-dependent checkpoint. 2005, Pubmed , Xenbase
Cejka, DNA End Resection: Nucleases Team Up with the Right Partners to Initiate Homologous Recombination. 2015, Pubmed
Chavdarova, Srs2 promotes Mus81-Mms4-mediated resolution of recombination intermediates. 2015, Pubmed
Ciccia, Stressing Out About RAD52. 2016, Pubmed
Ciccia, Polyubiquitinated PCNA recruits the ZRANB3 translocase to maintain genomic integrity after replication stress. 2012, Pubmed
Ciccia, The SIOD disorder protein SMARCAL1 is an RPA-interacting protein involved in replication fork restart. 2009, Pubmed
Costanzo, Reconstitution of an ATM-dependent checkpoint that inhibits chromosomal DNA replication following DNA damage. 2000, Pubmed , Xenbase
Couch, ATR phosphorylates SMARCAL1 to prevent replication fork collapse. 2013, Pubmed , Xenbase
Courcelle, RecA-dependent recovery of arrested DNA replication forks. 2003, Pubmed
Davies, Interaction with the BRCA2 C terminus protects RAD51-DNA filaments from disassembly by BRC repeats. 2007, Pubmed
Ding, Synthetic viability by BRCA2 and PARP1/ARTD1 deficiencies. 2016, Pubmed
Errico, Mta2 promotes Tipin-dependent maintenance of replication fork integrity. 2014, Pubmed , Xenbase
Errico, Tipin is required for stalled replication forks to resume DNA replication after removal of aphidicolin in Xenopus egg extracts. 2007, Pubmed , Xenbase
Esashi, Stabilization of RAD51 nucleoprotein filaments by the C-terminal region of BRCA2. 2007, Pubmed
Flynn, ATR: a master conductor of cellular responses to DNA replication stress. 2011, Pubmed
Fumasoni, Error-free DNA damage tolerance and sister chromatid proximity during DNA replication rely on the Polα/Primase/Ctf4 Complex. 2015, Pubmed
Hashimoto, RAD51- and MRE11-dependent reassembly of uncoupled CMG helicase complex at collapsed replication forks. 2011, Pubmed , Xenbase
Hashimoto, Studying DNA replication fork stability in Xenopus egg extract. 2011, Pubmed , Xenbase
Hashimoto, Rad51 protects nascent DNA from Mre11-dependent degradation and promotes continuous DNA synthesis. 2010, Pubmed , Xenbase
Higgs, BOD1L Is Required to Suppress Deleterious Resection of Stressed Replication Forks. 2015, Pubmed
Holloman, Unraveling the mechanism of BRCA2 in homologous recombination. 2011, Pubmed
Jasin, Homologous repair of DNA damage and tumorigenesis: the BRCA connection. 2002, Pubmed
Jensen, Purified human BRCA2 stimulates RAD51-mediated recombination. 2010, Pubmed
Jeyasekharan, DNA damage regulates the mobility of Brca2 within the nucleoplasm of living cells. 2010, Pubmed
Kim, Interactions of human replication protein A with oligonucleotides. 1994, Pubmed
Kowalczykowski, An Overview of the Molecular Mechanisms of Recombinational DNA Repair. 2015, Pubmed
Lopes, Electron microscopy methods for studying in vivo DNA replication intermediates. 2009, Pubmed
Lopes, The DNA replication checkpoint response stabilizes stalled replication forks. 2001, Pubmed
Marini, Unwinding of synthetic replication and recombination substrates by Srs2. 2012, Pubmed
McVey, Eukaryotic DNA Polymerases in Homologous Recombination. 2016, Pubmed
Nam, ATR signalling: more than meeting at the fork. 2011, Pubmed
Nik-Zainal, Landscape of somatic mutations in 560 breast cancer whole-genome sequences. 2016, Pubmed
Pellegrini, The Pol α-primase complex. 2012, Pubmed
Pellegrini, New Insights into the Mechanism of DNA Duplication by the Eukaryotic Replisome. 2016, Pubmed
Petermann, Hydroxyurea-stalled replication forks become progressively inactivated and require two different RAD51-mediated pathways for restart and repair. 2010, Pubmed
Qiu, Srs2 prevents Rad51 filament formation by repetitive motion on DNA. 2013, Pubmed
Räschle, Mechanism of replication-coupled DNA interstrand crosslink repair. 2008, Pubmed , Xenbase
Ray Chaudhuri, Replication fork stability confers chemoresistance in BRCA-deficient cells. 2016, Pubmed
Reuter, BRCA2 diffuses as oligomeric clusters with RAD51 and changes mobility after DNA damage in live cells. 2014, Pubmed
Sannino, Studying essential DNA metabolism proteins in Xenopus egg extract. 2016, Pubmed , Xenbase
Schlacher, A distinct replication fork protection pathway connects Fanconi anemia tumor suppressors to RAD51-BRCA1/2. 2012, Pubmed
Schlacher, Double-strand break repair-independent role for BRCA2 in blocking stalled replication fork degradation by MRE11. 2011, Pubmed
Sigurdsson, Basis for avid homologous DNA strand exchange by human Rad51 and RPA. 2001, Pubmed
Simon, Structure of human Cdc45 and implications for CMG helicase function. 2016, Pubmed , Xenbase
Sirbu, Identification of proteins at active, stalled, and collapsed replication forks using isolation of proteins on nascent DNA (iPOND) coupled with mass spectrometry. 2013, Pubmed
Spies, Nek1 Regulates Rad54 to Orchestrate Homologous Recombination and Replication Fork Stability. 2016, Pubmed
Thompson, Homologous recombinational repair of DNA ensures mammalian chromosome stability. 2001, Pubmed
Thorslund, BRCA2: a universal recombinase regulator. 2007, Pubmed
Toledo, Targeting ATR and Chk1 kinases for cancer treatment: a new model for new (and old) drugs. 2011, Pubmed
Trenz, ATM and ATR promote Mre11 dependent restart of collapsed replication forks and prevent accumulation of DNA breaks. 2006, Pubmed , Xenbase
Van, Continued primer synthesis at stalled replication forks contributes to checkpoint activation. 2010, Pubmed , Xenbase
Wang, A Dominant Mutation in Human RAD51 Reveals Its Function in DNA Interstrand Crosslink Repair Independent of Homologous Recombination. 2015, Pubmed
Yang, BRCA2 function in DNA binding and recombination from a BRCA2-DSS1-ssDNA structure. 2002, Pubmed
Zellweger, Rad51-mediated replication fork reversal is a global response to genotoxic treatments in human cells. 2015, Pubmed
