Click here to close
Hello! We notice that you are using Internet Explorer, which is not supported by Xenbase and may cause the site to display incorrectly.
We suggest using a current version of Chrome,
FireFox, or Safari.
???displayArticle.abstract???
The revolution in CRISPR-mediated genome editing has enabled the mutation and insertion of virtually any DNA sequence, particularly in cell culture where selection can be used to recover relatively rare homologous recombination events. The efficient use of this technology in animal models still presents a number of challenges, including the time to establish mutant lines, mosaic gene editing in founder animals, and low homologous recombination rates. Here we report a method for CRISPR-mediated genome editing in Xenopus oocytes with homology-directed repair (HDR) that provides efficient non-mosaic targeted insertion of small DNA fragments (40-50 nucleotides) in 4.4-25.7% of F0 tadpoles, with germline transmission. For both CRISPR/Cas9-mediated HDR gene editing and indel mutation, the gene-edited F0 embryos are uniformly heterozygous, consistent with a mutation in only the maternal genome. In addition to efficient tagging of proteins in vivo, this HDR methodology will allow researchers to create patient-specific mutations for human disease modeling in Xenopus.
Fig. 1.
Comparison of CRISPR/Cas9 methods in Xenopus oocytes and embryos. (A) Schematic comparing the oocyte isolation/host transfer method (left) with direct embryo injection of CRISPR/Cas9 (right). The generation time for X. laevis is 12-16 months and for X. tropicalis 4-10 months. (B) Overall efficiency of indel generation in F0. The numbers of viable tadpoles from injected oocytes and the percentage of embryos with single indel mutations are shown for the host transfer and embryo injection methods. There is no mosaicism in embryos derived from host transfer method (number of different indel mutations per embryo=1). (C) Examples of genotyping analysis of indel mutations of X. tropicalis F0 embryos. The target sequence is underlined and the protospacer adjacent motif (PAM) is highlighted in blue characters.
Fig. 2.
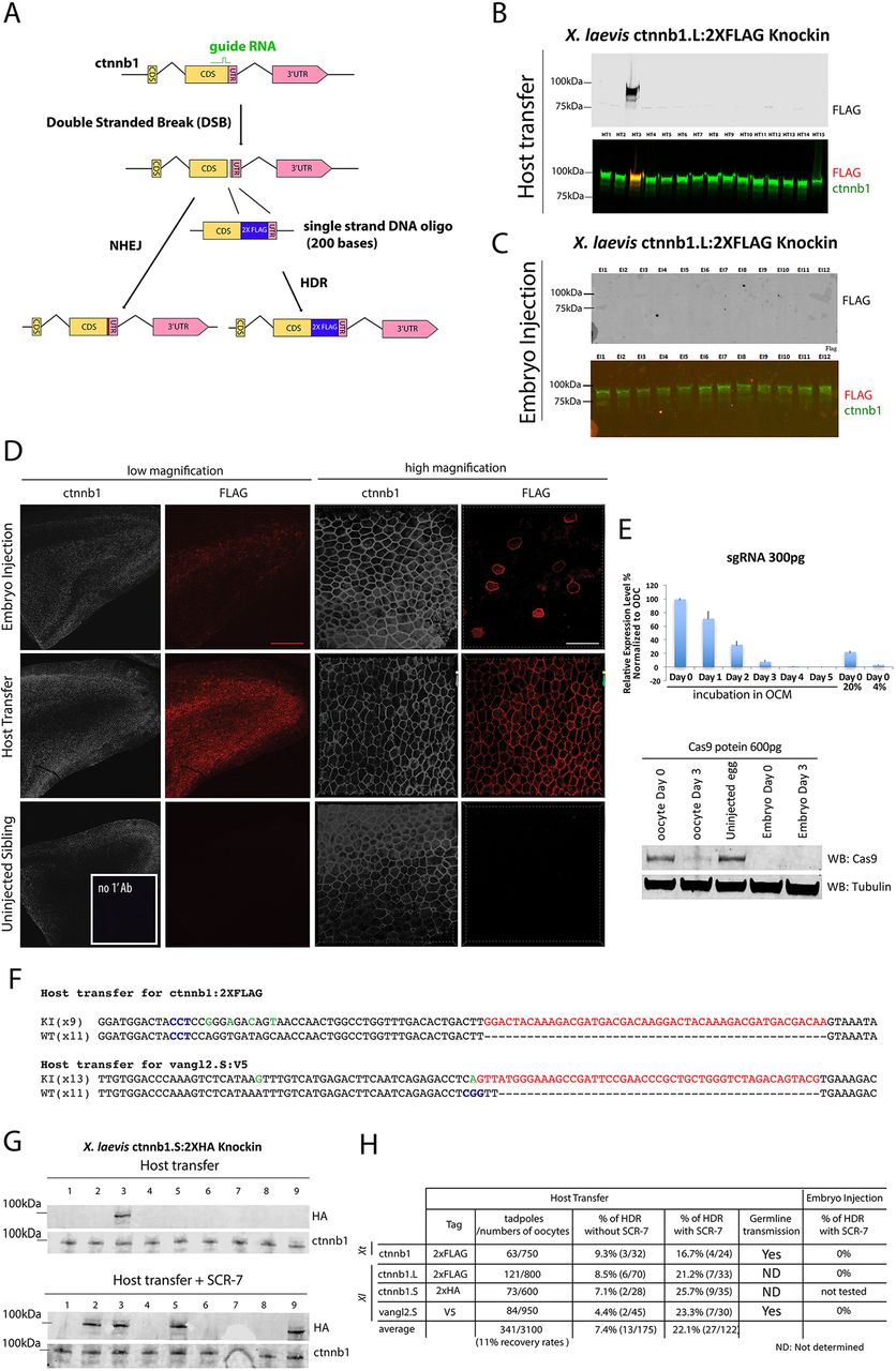
Comparative analysis of HDR in Xenopus oocytes and embryos. (A) The procedure for precisely inserting a 2ÃFLAG tag into the ctnnb1 gene through an HDR-mediated recombination event. (B) Representative western blot of single X. laevis embryos obtained by oocyte injection/host transfer. In the bottom image the green bands represent β-catenin protein and the red band represents the FLAG tag. (C) Representative western blot with of X. laevis embryos derived by embryo injection. (D) Whole-mount immunostaining of epithelial tissues shows expression of the FLAG tag in the same pattern as β-catenin protein in oocyte-injected samples, as expected for heterozygous embryos, and in just a few cells in embryo injected samples, as expected for mosaic embryos. Scale bars: 250 μm (red); 30 μm (white). (E) Real-time PCR (top) shows the stability (mean±s.d. from three independent experiments) of sgRNA in oocytes and western blot (bottom) demonstrates the decay of 600â pg Cas9 protein injected into oocytes and embryos of X. laevis. (F) Sequencing of 20 (for 2ÃFLAG) or 24 (for V5) clones from the oocyte-injected embryo shows successful knock-in of 2ÃFLAG in one allele of ctnnb1 and of the V5 epitope in one allele of vangl2.S. PAM sequences are marked in blue; green indicates mismatched nucleotide from the RO; red indicates epitope. No conclusions were drawn from lane 7 owing to damage to the blot. (G) Treatment of oocytes with the DNA ligase IV inhibitor SCR-7 (5â µM) increases the efficiency of successful HDR-mediated knock-in. Representative western blots are shown for ctnnb1.S:2ÃHA with or without SCR-7 treatment. (H) The overall efficiency of HDR events in F0 tadpoles. Xt, X. tropicalis; Xl, X. laevis.
Fig. 3.
Germline transmission of X. tropicalis Tg(ctnnb1:2ÃFLAG) knock-in. Representative images showing successful FLAG epitope tagging of β-catenin protein in four embryos (red arrows). The embryo marked with the blue arrow is stained with DAPI only (no primary antibody).
Auer,
Highly efficient CRISPR/Cas9-mediated knock-in in zebrafish by homology-independent DNA repair.
2014, Pubmed
Auer,
Highly efficient CRISPR/Cas9-mediated knock-in in zebrafish by homology-independent DNA repair.
2014,
Pubmed Bassett,
Mutagenesis and homologous recombination in Drosophila cell lines using CRISPR/Cas9.
2014,
Pubmed Bhattacharya,
CRISPR/Cas9: An inexpensive, efficient loss of function tool to screen human disease genes in Xenopus.
2015,
Pubmed
,
Xenbase Blitz,
Biallelic genome modification in F(0) Xenopus tropicalis embryos using the CRISPR/Cas system.
2013,
Pubmed
,
Xenbase Blitz,
Leapfrogging: primordial germ cell transplantation permits recovery of CRISPR/Cas9-induced mutations in essential genes.
2016,
Pubmed
,
Xenbase Chen,
Dynamic imaging of genomic loci in living human cells by an optimized CRISPR/Cas system.
2013,
Pubmed Chu,
Increasing the efficiency of homology-directed repair for CRISPR-Cas9-induced precise gene editing in mammalian cells.
2015,
Pubmed Evans,
KLF4 interacts with beta-catenin/TCF4 and blocks p300/CBP recruitment by beta-catenin.
2010,
Pubmed Friedland,
Heritable genome editing in C. elegans via a CRISPR-Cas9 system.
2013,
Pubmed Grainger,
Xenopus tropicalis as a model organism for genetics and genomics: past, present, and future.
2012,
Pubmed
,
Xenbase Guo,
Efficient RNA/Cas9-mediated genome editing in Xenopus tropicalis.
2014,
Pubmed
,
Xenbase Hagmann,
Dramatic changes in the ratio of homologous recombination to nonhomologous DNA-end joining in oocytes and early embryos of Xenopus laevis.
1996,
Pubmed
,
Xenbase Harland,
Xenopus research: metamorphosed by genetics and genomics.
2011,
Pubmed
,
Xenbase Heasman,
Fertilization of cultured Xenopus oocytes and use in studies of maternally inherited molecules.
1991,
Pubmed
,
Xenbase Heigwer,
E-CRISP: fast CRISPR target site identification.
2014,
Pubmed Hellsten,
The genome of the Western clawed frog Xenopus tropicalis.
2010,
Pubmed
,
Xenbase Hisano,
Precise in-frame integration of exogenous DNA mediated by CRISPR/Cas9 system in zebrafish.
2015,
Pubmed Kimura,
Efficient generation of knock-in transgenic zebrafish carrying reporter/driver genes by CRISPR/Cas9-mediated genome engineering.
2014,
Pubmed Kotani,
Efficient Multiple Genome Modifications Induced by the crRNAs, tracrRNA and Cas9 Protein Complex in Zebrafish.
2015,
Pubmed Li,
Intron-based genomic editing: a highly efficient method for generating knockin zebrafish.
2015,
Pubmed Maruyama,
Increasing the efficiency of precise genome editing with CRISPR-Cas9 by inhibition of nonhomologous end joining.
2015,
Pubmed Mashal,
Detection of mutations by cleavage of DNA heteroduplexes with bacteriophage resolvases.
1995,
Pubmed Miller,
Analysis of the signaling activities of localization mutants of beta-catenin during axis specification in Xenopus.
1997,
Pubmed
,
Xenbase Mir,
How the mother can help: studying maternal Wnt signaling by anti-sense-mediated depletion of maternal mRNAs and the host transfer technique.
2008,
Pubmed
,
Xenbase Miura,
CRISPR/Cas9-based generation of knockdown mice by intronic insertion of artificial microRNA using longer single-stranded DNA.
2015,
Pubmed Miyamoto,
The Expression of TALEN before Fertilization Provides a Rapid Knock-Out Phenotype in Xenopus laevis Founder Embryos.
2015,
Pubmed
,
Xenbase Miyaoka,
Isolation of single-base genome-edited human iPS cells without antibiotic selection.
2014,
Pubmed Naito,
CRISPRdirect: software for designing CRISPR/Cas guide RNA with reduced off-target sites.
2015,
Pubmed Nakade,
Microhomology-mediated end-joining-dependent integration of donor DNA in cells and animals using TALENs and CRISPR/Cas9.
2014,
Pubmed
,
Xenbase Nakajima,
Highly efficient gene knockout by injection of TALEN mRNAs into oocytes and host transfer in Xenopus laevis.
2015,
Pubmed
,
Xenbase Nakayama,
Cas9-based genome editing in Xenopus tropicalis.
2014,
Pubmed
,
Xenbase Nakayama,
Simple and efficient CRISPR/Cas9-mediated targeted mutagenesis in Xenopus tropicalis.
2013,
Pubmed
,
Xenbase Olson,
Maternal mRNA knock-down studies: antisense experiments using the host-transfer technique in Xenopus laevis and Xenopus tropicalis.
2012,
Pubmed
,
Xenbase Ran,
Genome engineering using the CRISPR-Cas9 system.
2013,
Pubmed Ratzan,
Generation of a Xenopus laevis F1 albino J strain by genome editing and oocyte host-transfer.
2017,
Pubmed
,
Xenbase Session,
Genome evolution in the allotetraploid frog Xenopus laevis.
2016,
Pubmed
,
Xenbase Shi,
Heritable CRISPR/Cas9-mediated targeted integration in Xenopus tropicalis.
2015,
Pubmed
,
Xenbase Shi,
Targeted integration of genes in Xenopus tropicalis.
2017,
Pubmed
,
Xenbase Shuttleworth,
Antisense oligodeoxyribonucleotide-directed cleavage of maternal mRNA in Xenopus oocytes and embryos.
1988,
Pubmed
,
Xenbase Song,
RS-1 enhances CRISPR/Cas9- and TALEN-mediated knock-in efficiency.
2016,
Pubmed Truett,
Preparation of PCR-quality mouse genomic DNA with hot sodium hydroxide and tris (HotSHOT).
2000,
Pubmed Wang,
Par6b regulates the dynamics of apicobasal polarity during development of the stratified Xenopus epidermis.
2013,
Pubmed
,
Xenbase Wang,
Targeted gene disruption in Xenopus laevis using CRISPR/Cas9.
2015,
Pubmed
,
Xenbase Xue,
CRISPR-mediated direct mutation of cancer genes in the mouse liver.
2014,
Pubmed Yang,
CRISPR/Cas9-Directed Genome Editing of Cultured Cells.
2014,
Pubmed Yang,
One-step generation of mice carrying reporter and conditional alleles by CRISPR/Cas-mediated genome engineering.
2013,
Pubmed Yu,
Various applications of TALEN- and CRISPR/Cas9-mediated homologous recombination to modify the Drosophila genome.
2014,
Pubmed