XB-ART-53824
Commun Integr Biol
2017 May 10;103:e1309488. doi: 10.1080/19420889.2017.1309488.
Show Gene links
Show Anatomy links
Coordinating heart morphogenesis: A novel role for hyperpolarization-activated cyclic nucleotide-gated (HCN) channels during cardiogenesis in Xenopus laevis.
???displayArticle.abstract???
Hyperpolarization-activated cyclic-nucleotide gated channel (HCN) proteins are important regulators of both neuronal and cardiac excitability. Among the 4 HCN isoforms, HCN4 is known as a pacemaker channel, because it helps control the periodicity of contractions in vertebrate hearts. Although the physiological role of HCN4 channel has been studied in adult mammalian hearts, an earlier role during embryogenesis has not been clearly established. Here, we probe the embryonic roles of HCN4 channels, providing the first characterization of the expression profile of any of the HCN isoforms during Xenopus laevis development and investigate the consequences of altering HCN4 function on embryonic pattern formation. We demonstrate that both overexpression of HCN4 and injection of dominant-negative HCN4 mRNA during early embryogenesis results in improper expression of key patterning genes and severely malformed hearts. Our results suggest that HCN4 serves to coordinate morphogenetic control factors that provide positional information during heart morphogenesis in Xenopus.
???displayArticle.pubmedLink??? 28702127
???displayArticle.pmcLink??? PMC5501196
???displayArticle.link??? Commun Integr Biol
Species referenced: Xenopus laevis
Genes referenced: bmp4 hcn2 hcn4 lefty1 nkx2-5 nodal nodal1 otx2 pitx2 shh tbx18 tbxt tnnt2
???displayArticle.antibodies??? Tnnt2 Ab1
???attribute.lit??? ???displayArticles.show???
|
|
Figure 1. HCN4 expression during embryogenesis (A) In situ hybridization analysis reveals HCN4 is expressed in the developing head and along the dorsal midline at the completion of neurulation embryos (NF stage 21 lateral and frontal views). At early tailbud stages, HCN4 expression is observed primarily in the craniofacial region, in 2 stripes along the neural tube, and in the developing somites. This expression pattern is maintained as development progresses (NF stage 25, lateral and anterior/ventral views). At NF stage 26, HCN4 mRNA begins to be expressed on the left side of the developing heart field (arrow; lateral and ventral views). Expression becomes bilateral beginning at NF stage 27/28 (arrows; lateral and ventral views) but remains more highly expressed on the left side of the body. Scale bars = 200μm. (B) As cardiogenesis progresses during tadpole stages (NF stages 29â39, lateral and ventral views, arrows denote heart), HCN4 expression is diffusely present in the developing myocardium (outlined in yellow dashed lines/circles), but the highest expression is in the septum transversum where other proepicardial genes are expressed (Tbx18, NF stage 34). Scale bars = 200μm. (C,D) Histological sections confirm HCN4 expression in the cardiac mesoderm at tailbud stages, and in the myocardium and proepicardial region in tadpole stages. HCN4 expression can also be observed in the notochord and somites. Red lines in schematic diagrams denote the plane of section. Sections = 10μm, scale bars = 100μm. (E) Immunohistochemistry shows HCN4 protein is expressed at the completion of cardiac looping (NF stage 35) and is expressed throughout the entire ventricle of mature hearts (NF stage 46). Another important cardiac isoform, HCN2, is also found throughout the ventricle of mature hearts, similar to what has been described in mammalian systems. Transverse sections = 15 µm, scale bars = 100 µm. Schematic images are modified from Xenbase.20 |
|
|
Figure 2. HCN4 dominant-negative effect test in HEK293 cells. (A) Sequence alignment of mouse HCN channels and other K+ channel examples that have a signature cation selectivity “GYG” motif at the channel pore region. (B) IHCN currents were elicited by a stepwise hyperpolarization to −120 mV from a holding potential of −40 mV; and then normalized to membrane capacitance. Representative IHCN4 current traces recorded in HEK293 cells expressing HCN4-WT, HCN4-DN(AAA) mutant, both HCN4-DN(AAA)/HCN4-WT, or a vector control are shown. Transfection with HCN4-WT produced robust IHCN4 currents, whereas transfection with HCN4-DN(AAA) did not produce any current greater than the vector control. When HCN4-WT and HCN4-DN(AAA) were co-transfected, IHCN4 was abolished. (C) Summary data for the peak IHCN4 currents recorded from HEK293 cells expressing WT-HCN4, HCN4-AAA mutant, HCN4-AAA/WT-HCN4 or vector control, confirming the ability of HCN4-DN(AAA) to act as a dominant-negative construct. n = 4–5, *p < 0.05. |
|
|
Figure 3. Overexpression and injection of dominant-negative HCN4 mRNA induces aberrant heart morphology. (A) Mature NF stage 46 tadpole hearts were visualized by immunohistochemistry using a cardiac troponin-T antibody to detect mature cardiac muscle. In control tadpoles, the ventricle (V) and outflow tract (OFT) are readily visible with the atria located directly behind the ventricle (i). Altering HCN4 expression induced a variety of morphological defects including hearts that were twisted into the dorso-ventral (D-V) body axis (ii), hearts rotated in the same plane of the D-V axis (iii), unlooped hearts (iv), and double ventricle phenotypes (v). In twisted hearts (ii) the atria are no longer positioned behind the ventricle and can now be seen (At = atria). (B) Both injection conditions of the HCN4-DN(AAA) construct induced significantly higher percentages of morphological defects compared with uninjected tadpoles, whereas overexpression of HCN4 did not cause significant occurrences of malformed hearts Ï2 = 58.174, df = 4, * p < 0.05; n = 75 embryos per condition across 3 biological replicates. |
|
|
Figure 4. Inhibiting HCN4 function in different locations disrupts heart morphology. (A) Uninjected tadpoles have a clear chest cavity at NF stage 43/44, making the heart easily visible laterally (arrowhead, i). Hearts have normal ventricle and outflow tract morphology as seen via IHC for cardiac troponin-T antibody (ventral view, ii). The left eye is circled (white dashed line) in all images as a landmark. (B-D) HCN4-DN(AAA) injected embryos display a variety of heart defects, irrespective of the location of the lineage label membrane-bound RFP. Examples of tadpoles with mem-RFP located in the: heart (arrowhead, B, i), posterior flank (C, i), and dorsal region (D, i) of HCN4-DN(AAA) injected animals. White arrowheads denote position of heart. Ventral views of malformed heart phenotypes: symmetric midline hearts (B, ii), unlooped hearts (C, ii), and twisted hearts (D, ii). n = 18â31embryos per injection condition. Scale bars = 200 µm. |
|
|
Figure 5. Injection of HCN4-DN(AAA) results in altered cardiac function. (A) Injecting wild-type HCN4 (HCN4-OE) into 2-cell embryos did not significantly alter heart rate. (B) Inhibiting HCN4 ion channel function (HCN4-DN[AAA]) resulted in significantly higher heart rates in all injection conditions (Welch's test, *p < 0.05). Dots represent outlier individuals who were greater or less than 1.5 times the upper and lower quartiles respectively. n = 30 embryos per condition across 3 biological replicates. |
|
|
Figure 6. HCN4 helps coordinate the distribution of Xenopus nodal-related 1 (Xnr-1) expression. (A) During normal development, Xnr-1 is expressed exclusively in the left lateral plate mesoderm following the completion of neurulation as seen via in situ hybridization (NF stage 21, i). Both overexpression and injection of HCN4-DN(AAA) resulted in bilateral expression of Xnr-1, with the secondary Xnr-1 field ranging from a small partial field containing few cells (yellow arrow, iii) to an equivalent right-sided field (white arrow, ii). In addition to generating a second field of Xnr-1, punctate dots of expression were observed along the fused neural tube (iii, red arrow) and flanks of embryos. These ectopic dots were found on both sides of embryos regardless of the presence of endogenous Xnr-1 expression. Dorsal views, anterior at top. (B) While abnormal (bilateral, punctate, and right-sided reversed) expression was observed in all injection conditions, only HCN4-DN(AAA) injection caused a significant increase in abnormal phenotypes compared with uninjected embryos (Ï2 = 31.0207, df = 4, *p < 0.05). n = 73â84 per condition across 3 biological replicates. OE = HCN4-OE, DN = HCN4-DN(AAA). Scale bars = 200 μm. |
|
|
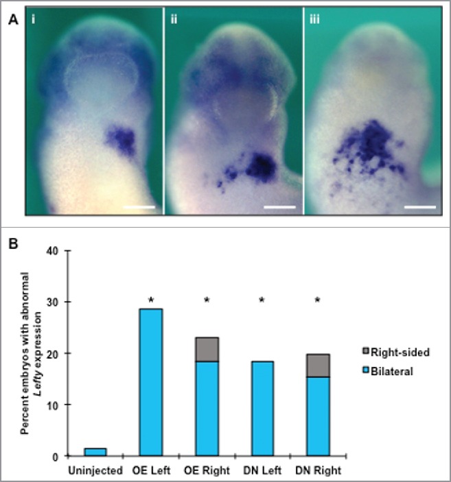
Figure 7. Altering normal HCN4 expression results in aberrant Lefty expression. (A) As visualized via in situ hybridization analysis, Lefty is normally expressed unilaterally in the left lateral plate mesoderm in NF stage 27 embryos (i). Altering HCN4 expression induced both full or partial bilateral and abnormal Lefty expression but did not result in a complete reversal of expression (solely right-sided). One of the most frequently observed bilateral phenotypes was a partial secondary field on the right side of embryos with the midline maintained by an absence of Lefty expression (ii). In the other commonly seen phenotype, Lefty transcripts were expressed across the anterior ventral surface of animals in an undefined shape with no visible midline gap (iii). Images are ventral views with anterior at top. (B) Overexpressing HCN4 and HCN4-DN(AAA) injection led to significant percentages of abnormal embryos compared with uninjected embryos (Ï2 = 19.0086, df = 4, *p < 0.05). There was no statistical difference between overexpression and dominant-negative phenotypes. n = 56â71 embryos per condition across 3 biological replicatesOE = HCN4-OE, DN = HCN4-DN(AAA). Scale bars = 200 μm. |
|
|
Figure 8. Altering HCN4 expression leads to improper distribution of the homeodomain transcription factor Pitx2. (A) In situ hybridization of representative embryos displaying normal and examples of the most commonly observed Pitx2 expression defects. Uninjected embryos have asymmetric, left-sided expression (i lateral view; iv ventral view). Overexpression and injection of the dominant-negative construct resulted in a variety of molecular phenotypes including expansion or reduction of the endogenous field (ii, iii) and bilateral Pitx2 expression (v). Anterior at top of images. (B) All manipulations caused significantly higher percentages of abnormal Pitx2 expression compared with uninjected embryos (Ï2 = 64.71, df = 4, *p < 0.05). There was no statistical difference between overexpression and dominant-negative phenotypes. n = 54â86 embryos per condition across 3 biological replicates. OE = HCN4-OE, DN = HCN4-DN(AAA). Scale bars = 200 μm. |
|
|
Figure 9. BMP-4 expression is reduced and incorrectly localized in response to altering HCN4 expression. (A) At NF stage 27 BMP-4 is expressed in 2 bilateral patches around the developing heart field (i). Altering HCN4 caused a loss of definition to the fields (ii) as well as an overall reduction in the size of the fields and intensity of expression (iii). (B) BMP-4 remains bilaterally expressed during heart looping (NF stage 32) with an additional asymmetric area of expression in the myocardium (yellow arrow, i). This left-sided myocardial expression helps to direct and orient heart looping. Overexpression of HCN4 and expression of HCN4-DN(AAA) not only disrupted the lateral BMP-4 fields of expression (ii), it also caused both a randomization and loss of myocardial expression (white arrow, iii). (C) By the end of looping at NF stage 35, BMP-4 is evenly expressed in the myocardium and retains its bilateral expression in the surrounding tissues (i). Similar to stage 27 and 32, disruption of HCN4 led to both a reduction in expression as well as a loss of field definition (ii, iii). Injected embryos frequently displayed malformed hearts who did not complete looping properly (yellow vs. white arrows). All abnormal images are from HCN4-DN(AAA) injected embryos but similar phenotypes were observed with HCN4-OE embryos. (A-C) Images are ventral views with anterior at top. (D) All stages and injection conditions induced significantly higher percentages of abnormal phenotypes compared with controls (Stage 27: Ï2 = 32.4768, df = 4; Stage 32: Ï2 = 82.2366, df = 4; Stage 35: Ï2 = 36.0791, df = 4; All: *p < 0.05). There was no statistical difference between overexpression and dominant-negative phenotypes. n = 58â79 embryos per condition across 3 biological replicates. OE = HCN4-OE, DN = HCN4-DN(AAA). Scale bars = 200 μm. |
|
|
Supplemental Figure 1. HCN2 is not expressed in the developing heart during early stages of cardiogenesis. ISH for HCN2 expression on selected stages. Unlike HCN4 that is robustly expressed during early stages of cardiogenesis, HCN2 it is not present in the heart during early cardiac development. However, HCN2 is expressed in the neural tube at these stages (insert, stage 29). Images are ventral view with anterior at top.DScale bars=200 µm. |
|
|
Supplemental Figure 2. Altering HCN4 expression does not disrupt general axis patterning, germ layer specification, or myocardial differentiation. (A) The expression pattern of Xbra, Otx2, and Nkx2.5 in HCN4-DN(AAA) injected embryos was not different from stage-matched, sibling controls as seen by ISH. Representative images are from uninjected sibling controls and HCN4-DN(AAA) one of 2-cell (left) injected embryos. n=30, N=1 for Xbra (vegetal view) and Otx2 (anterior view, dorsal at top). n=25, N=1 for Nkx2.5 (ventral view anterior at top). dorsal lip of blastopore denoted by a yellow dashed line. (B) Shh expression is also not disrupted with injection of HCN4-OE or HCN4-DN(AAA). At gastrulation, Shh is whisker-shaped above the dorsal lip of the blastopore (black line; vegetal view). As development progresses it is found along the midline, in the notochord and somites. n=30, N=1 for stage 10.5 and stage 21 (dorsal view, anterior at top). n=50, N=1 for stage 29/30 (lateral view, anterior at top). Scale bars=200 µm. |
|
|
hcn4 ( hyperpolarization activated cyclic nucleotide gated potassium channel 4 ) gene expression in Xenopus laevis embryo, assayed via in situ hybridization, NF stage 21, dorsal view, anterior left. |
|
|
hcn4 ( hyperpolarization activated cyclic nucleotide gated potassium channel 4 ) gene expression in Xenopus laevis embryo, assayed via in situ hybridization, NF stage 28, lateral view, anterior left, dorsal up. |
|
|
test |
References [+] :
Accili,
From funny current to HCN channels: 20 years of excitation.
2002, Pubmed
Accili, From funny current to HCN channels: 20 years of excitation. 2002, Pubmed
Adams, Bioelectric signalling via potassium channels: a mechanism for craniofacial dysmorphogenesis in KCNJ2-associated Andersen-Tawil Syndrome. 2016, Pubmed , Xenbase
Afouda, Xenopus explants as an experimental model system for studying heart development. 2009, Pubmed , Xenbase
Ai, Pitx2 regulates cardiac left-right asymmetry by patterning second cardiac lineage-derived myocardium. 2006, Pubmed
Arcangeli, Complex functional interaction between integrin receptors and ion channels. 2006, Pubmed
Barel, Maternally inherited Birk Barel mental retardation dysmorphism syndrome caused by a mutation in the genomically imprinted potassium channel KCNK9. 2008, Pubmed , Xenbase
Baruscotti, Physiology and pharmacology of the cardiac pacemaker ("funny") current. 2005, Pubmed
Bates, A potential molecular target for morphological defects of fetal alcohol syndrome: Kir2.1. 2013, Pubmed
Bates, Ion channels in development and cancer. 2015, Pubmed
Biel, Hyperpolarization-activated cation channels: from genes to function. 2009, Pubmed
Brand, Heart development: molecular insights into cardiac specification and early morphogenesis. 2003, Pubmed
Branford, Regulation of gut and heart left-right asymmetry by context-dependent interactions between xenopus lefty and BMP4 signaling. 2000, Pubmed , Xenbase
Breckenridge, A role for BMP signalling in heart looping morphogenesis in Xenopus. 2001, Pubmed , Xenbase
Bucchi, Funny Current and Cardiac Rhythm: Insights from HCN Knockout and Transgenic Mouse Models. 2012, Pubmed
Campione, The homeobox gene Pitx2: mediator of asymmetric left-right signaling in vertebrate heart and gut looping. 1999, Pubmed , Xenbase
Cerbai, Influence of postnatal-development on I(f) occurrence and properties in neonatal rat ventricular myocytes. 1999, Pubmed
Chang, Smad5 is essential for left-right asymmetry in mice. 2000, Pubmed
Chen, Left-right pattern of cardiac BMP4 may drive asymmetry of the heart in zebrafish. 1997, Pubmed
Cheng, The lefty-related factor Xatv acts as a feedback inhibitor of nodal signaling in mesoderm induction and L-R axis development in xenopus. 2000, Pubmed , Xenbase
Chocron, Zebrafish Bmp4 regulates left-right asymmetry at two distinct developmental time points. 2007, Pubmed
Chong, De novo mutations in NALCN cause a syndrome characterized by congenital contractures of the limbs and face, hypotonia, and developmental delay. 2015, Pubmed
Dagle, Pitx2c attenuation results in cardiac defects and abnormalities of intestinal orientation in developing Xenopus laevis. 2003, Pubmed , Xenbase
Dahal, An inwardly rectifying K+ channel is required for patterning. 2012, Pubmed
Dale, Bone morphogenetic protein 4: a ventralizing factor in early Xenopus development. 1992, Pubmed , Xenbase
Danos, Linkage of cardiac left-right asymmetry and dorsal-anterior development in Xenopus. 1995, Pubmed , Xenbase
Duhme, Altered HCN4 channel C-linker interaction is associated with familial tachycardia-bradycardia syndrome and atrial fibrillation. 2013, Pubmed
Duncan, Xenopus as a model organism for birth defects-Congenital heart disease and heterotaxy. 2016, Pubmed , Xenbase
Essner, Mesendoderm and left-right brain, heart and gut development are differentially regulated by pitx2 isoforms. 2000, Pubmed , Xenbase
Foley, Multiple functions of Cerberus cooperate to induce heart downstream of Nodal. 2007, Pubmed , Xenbase
Garcia-Frigola, Expression of the hyperpolarization-activated cyclic nucleotide-gated cation channel HCN4 during mouse heart development. 2003, Pubmed
Greene, Adrenergic regulation of HCN4 channel requires protein association with β2-adrenergic receptor. 2012, Pubmed
Harland, In situ hybridization: an improved whole-mount method for Xenopus embryos. 1991, Pubmed , Xenbase
Harzheim, Cardiac pacemaker function of HCN4 channels in mice is confined to embryonic development and requires cyclic AMP. 2008, Pubmed
Herrmann, HCN channels--modulators of cardiac and neuronal excitability. 2015, Pubmed
Karpinka, Xenbase, the Xenopus model organism database; new virtualized system, data types and genomes. 2015, Pubmed , Xenbase
Kelly, Development of the pancreas in Xenopus laevis. 2000, Pubmed , Xenbase
Kolker, Confocal imaging of early heart development in Xenopus laevis. 2000, Pubmed , Xenbase
Kuzhikandathil, Dominant-negative mutants identify a role for GIRK channels in D3 dopamine receptor-mediated regulation of spontaneous secretory activity. 2000, Pubmed
Lee, Cardiac neural crest is dispensable for outflow tract septation in Xenopus. 2011, Pubmed , Xenbase
Levin, Endogenous bioelectrical networks store non-genetic patterning information during development and regeneration. 2014, Pubmed
Levin, Regulation of cell behavior and tissue patterning by bioelectrical signals: challenges and opportunities for biomedical engineering. 2012, Pubmed
Levin, Large-scale biophysics: ion flows and regeneration. 2007, Pubmed
Levin, Molecular bioelectricity: how endogenous voltage potentials control cell behavior and instruct pattern regulation in vivo. 2014, Pubmed
Levin, Molecular bioelectricity in developmental biology: new tools and recent discoveries: control of cell behavior and pattern formation by transmembrane potential gradients. 2012, Pubmed
Liang, Insights into cardiac conduction system formation provided by HCN4 expression. 2015, Pubmed
Liang, HCN4 dynamically marks the first heart field and conduction system precursors. 2013, Pubmed
Lohr, Left-right asymmetry of a nodal-related gene is regulated by dorsoanterior midline structures during Xenopus development. 1997, Pubmed , Xenbase
Masotti, Keppen-Lubinsky syndrome is caused by mutations in the inwardly rectifying K+ channel encoded by KCNJ6. 2015, Pubmed
McDowell, From cytoskeletal dynamics to organ asymmetry: a nonlinear, regulative pathway underlies left-right patterning. 2016, Pubmed , Xenbase
Meno, Two closely-related left-right asymmetrically expressed genes, lefty-1 and lefty-2: their distinct expression domains, chromosomal linkage and direct neuralizing activity in Xenopus embryos. 1997, Pubmed , Xenbase
Mohun, The origins of cardiac tissue in the amphibian, Xenopus laevis. 2003, Pubmed , Xenbase
Mohun, The morphology of heart development in Xenopus laevis. 2000, Pubmed , Xenbase
Nof, Point mutation in the HCN4 cardiac ion channel pore affecting synthesis, trafficking, and functional expression is associated with familial asymptomatic sinus bradycardia. 2007, Pubmed , Xenbase
Pai, Endogenous gradients of resting potential instructively pattern embryonic neural tissue via Notch signaling and regulation of proliferation. 2015, Pubmed , Xenbase
Pai, Transmembrane voltage potential controls embryonic eye patterning in Xenopus laevis. 2012, Pubmed , Xenbase
Pai, Genome-wide analysis reveals conserved transcriptional responses downstream of resting potential change in Xenopus embryos, axolotl regeneration, and human mesenchymal cell differentiation. 2016, Pubmed , Xenbase
Paine-Saunders, Heparan sulfate proteoglycans retain Noggin at the cell surface: a potential mechanism for shaping bone morphogenetic protein gradients. 2002, Pubmed
Pannese, The Xenopus homologue of Otx2 is a maternal homeobox gene that demarcates and specifies anterior body regions. 1995, Pubmed , Xenbase
Perathoner, Bioelectric signaling regulates size in zebrafish fins. 2014, Pubmed , Xenbase
Peyrot, A revised model of Xenopus dorsal midline development: differential and separable requirements for Notch and Shh signaling. 2011, Pubmed , Xenbase
Postea, Exploring HCN channels as novel drug targets. 2011, Pubmed
Preisig-Müller, Heteromerization of Kir2.x potassium channels contributes to the phenotype of Andersen's syndrome. 2002, Pubmed , Xenbase
Raya, Notch activity acts as a sensor for extracellular calcium during vertebrate left-right determination. 2004, Pubmed
Robinson, Developmental change in the voltage-dependence of the pacemaker current, if, in rat ventricle cells. 1997, Pubmed
Roelink, Floor plate and motor neuron induction by vhh-1, a vertebrate homolog of hedgehog expressed by the notochord. 1994, Pubmed , Xenbase
Sampath, Functional differences among Xenopus nodal-related genes in left-right axis determination. 1997, Pubmed , Xenbase
Shi, Distribution and prevalence of hyperpolarization-activated cation channel (HCN) mRNA expression in cardiac tissues. 1999, Pubmed
Shi, BMP signaling is required for heart formation in vertebrates. 2000, Pubmed , Xenbase
Shiratori, Conserved regulation and role of Pitx2 in situs-specific morphogenesis of visceral organs. 2006, Pubmed
Shu, Na,K-ATPase is essential for embryonic heart development in the zebrafish. 2003, Pubmed
Smith, Expression of a Xenopus homolog of Brachyury (T) is an immediate-early response to mesoderm induction. 1991, Pubmed , Xenbase
Spencer Adams, Optogenetics in Developmental Biology: using light to control ion flux-dependent signals in Xenopus embryos. 2014, Pubmed , Xenbase
Stieber, The hyperpolarization-activated channel HCN4 is required for the generation of pacemaker action potentials in the embryonic heart. 2003, Pubmed
Tandon, Tcf21 regulates the specification and maturation of proepicardial cells. 2013, Pubmed , Xenbase
Tristani-Firouzi, Kir 2.1 channelopathies: the Andersen-Tawil syndrome. 2010, Pubmed
Tseng, Transducing bioelectric signals into epigenetic pathways during tadpole tail regeneration. 2012, Pubmed , Xenbase
Ueda, Functional characterization of a trafficking-defective HCN4 mutation, D553N, associated with cardiac arrhythmia. 2004, Pubmed
Vicente-Steijn, Funny current channel HCN4 delineates the developing cardiac conduction system in chicken heart. 2011, Pubmed
Wagner, Signal transduction in early heart development (I): cardiogenic induction and heart tube formation. 2007, Pubmed
Warkman, Xenopus as a model system for vertebrate heart development. 2007, Pubmed , Xenbase
Xue, Dominant-negative suppression of HCN1- and HCN2-encoded pacemaker currents by an engineered HCN1 construct: insights into structure-function relationships and multimerization. 2002, Pubmed , Xenbase
Yasui, I(f) current and spontaneous activity in mouse embryonic ventricular myocytes. 2001, Pubmed
Ye, A common human SCN5A polymorphism modifies expression of an arrhythmia causing mutation. 2003, Pubmed
Ye, Proteolytic processing of HCN2 and co-assembly with HCN4 in the generation of cardiac pacemaker channels. 2009, Pubmed
Ye, Caveolin-3 associates with and affects the function of hyperpolarization-activated cyclic nucleotide-gated channel 4. 2008, Pubmed
Yuan, The small heart mutation reveals novel roles of Na+/K+-ATPase in maintaining ventricular cardiomyocyte morphology and viability in zebrafish. 2004, Pubmed
