XB-ART-53819
Development
2017 Aug 01;14415:2764-2770. doi: 10.1242/dev.149831.
Show Gene links
Show Anatomy links
Acetylcholinesterase plays a non-neuronal, non-esterase role in organogenesis.
Pickett MA, Dush MK, Nascone-Yoder NM.
???displayArticle.abstract???
Acetylcholinesterase (AChE) is crucial for degrading acetylcholine at cholinergic synapses. In vitro studies suggest that, in addition to its role in nervous system signaling, AChE can also modulate non-neuronal cell properties, although it remains controversial whether AChE functions in this capacity in vivo Here, we show that AChE plays an essential non-classical role in vertebrate gut morphogenesis. Exposure of Xenopus embryos to AChE-inhibiting chemicals results in severe defects in intestinal development. Tissue-targeted loss-of-function assays (via microinjection of antisense morpholino or CRISPR-Cas9) confirm that AChE is specifically required in the gut endoderm tissue, a non-neuronal cell population, where it mediates adhesion to fibronectin and regulates cell rearrangement events that drive gut lengthening and digestive epithelial morphogenesis. Notably, the classical esterase activity of AChE is dispensable for this activity. As AChE is deeply conserved, widely expressed outside of the nervous system, and the target of many environmental chemicals, these results have wide-reaching implications for development and toxicology.
???displayArticle.pubmedLink??? 28684626
???displayArticle.pmcLink??? PMC5560043
???displayArticle.link??? Development
???displayArticle.grants??? [+]
Species referenced: Xenopus laevis
Genes referenced: ache cdh1 ces2.4 ctnnb1 fabp2 fn1 foxf1 itgb1 lama1 prkci prkcz tuba4a
GO keywords: acetylcholinesterase activity [+]
???displayArticle.antibodies??? Ache Ab2 Casp3 Ab1 Cdh1 Ab1 Ctnnb1 Ab2 GFP Ab13 H3f3a Ab9 Itgb1 Ab1 Lama1 Ab1 Myc Ab5 Prkcz Ab1 Tuba4b Ab2
???displayArticle.morpholinos??? ache MO1
???attribute.lit??? ???displayArticles.show???
|
|
Fig. 1. AChE plays a non-neuronal, non-esterase role in intestine organogenesis. Normal intestinal elongation and rotation are observed in DMSO-exposed control tadpoles (A,Aâ²). Exposure to malathion (MTH; B,Bâ²), chlorpyrifos-methyl (CPF; C,Câ²) or Huperzine A (HupA; D,Dâ²) increases the percentage (E) of tadpoles with short/malrotated intestines. AChE activity assays (F) confirm that the applied compounds inhibit AChE in vivo. RT-PCR (G) indicates that isolated intestinal endoderm (indicated by the expression of ifabp, but not foxf1) expresses ache. âRT, control lacking reverse transcriptase. At NF 41, AChE (red) colocalizes with E-cadherin (green) at endoderm cell membranes (H-Hâ², arrows). By NF 46, AChE is apically enriched (I-Iâ², arrowheads), with reduced lateral membrane expression (arrows). Intestinal development is normal in control MO-injected embryos (J,Jâ²,N), whereas microinjection of AChE MO results in short/malrotated intestines (K,Kâ²,N). Intestinal malformations are rescued by co-injection of RNA encoding wt AChE (L,Lâ²,N) or mutAChE that lacks catalytic activity (M,Mâ²,N). AChE activity assays (O) confirm that AChE MO knocks down AChE, that wt AChE mRNA increases activity, and that mutAChE mRNA has no effect on AChE activity, relative to controls (uninjected, control MO, GFP mRNA). Higher magnification views of the boxed regions in A-D,H-M are shown in Aâ²-Dâ²,Hâ²-Mâ², respectively. The number of tadpoles with the phenotype shown among the total number of tadpoles in that experimental group is indicated (A-D,J-M). Bar charts show mean±s.e.m. Significant differences between the percentage of tadpoles with abnormal gut phenotypes or between AChE activities from n=3-16 independent experiments (16-30 embryos per condition per experiment) are indicated by lowercase letters (P<0.05). Scale bars: 1000â μm in A-Dâ²,J-Mâ²; 100â μm in H,I; 25â μm in Hâ²-Iâ². |
|
|
Fig. 2. AChE is required for endoderm cell rearrangement and polarization. In NF 46 intestine sections of embryos injected with control MO (A), AChE MO (B), AChE MO plus wt AChE mRNA (C), or AChE MO plus mutAChE mRNA (D), β-catenin (red) outlines membranes of injected (GFP labeled, green) and uninjected cells. Serial sections from embryos in A-D were immunostained for integrin (green) and aPKC (red) (E-H); the boxed regions are shown at higher magnification in I-L. A single-layer columnar epithelium of polarized cells forms in control MO-injected intestines (I). AChE MO-injected cells (J) are rounder (asterisks), unpolarized [absence of aPKC (red), arrowhead] and fail to form a single layer. Defects are rescued by co-injection with wt AChE mRNA (K) or mutAChE mRNA (L). Scale bars: 100â μm in A-H; 25â μm in I-L. |
|
|
Fig. 3. AChE is required for microtubule organization and endoderm differentiation. In NF 46 intestine sections of embryos injected with control MO (A), AChE MO (B), AChE MO plus wt AChE mRNA (C), or AChE MO plus mutAChE mRNA (D), β-catenin (red) outlines cell membranes of injected (GFP labeled, green) and uninjected cells. Serial sections from embryos in A-D were immunostained to visualize microtubules (α-tubulin, green) (E-H); boxed regions are shown at higher magnification in I-L. Microtubules are apically enriched and oriented along the apical-basal axis of columnar epithelial cells (I). Microtubule organization is disrupted when AChE is knocked down (J), but is rescued by co-injection of the AChE MO with wt AChE mRNA (K) or mutAChE mRNA (L). Serial sections from embryos in A-H were immunostained for E-cadherin (green) and IFABP (red) (M-P); boxed regions are shown at higher magnification in Q-T. IFABP is expressed in control MO-injected intestine (Q). AChE knockdown (R) prevents differentiation of the endoderm, as indicated by the absence of IFABP in AChE MO-injected cells. Differentiation is restored by co-injection of the AChE MO with wt AChE mRNA (S) or mutAChE mRNA (T). Nuclei, blue (TO-PRO-3). Scale bars: 100â μm in A-H,M-P; 25â μm in I-L,Q-T. |
|
|
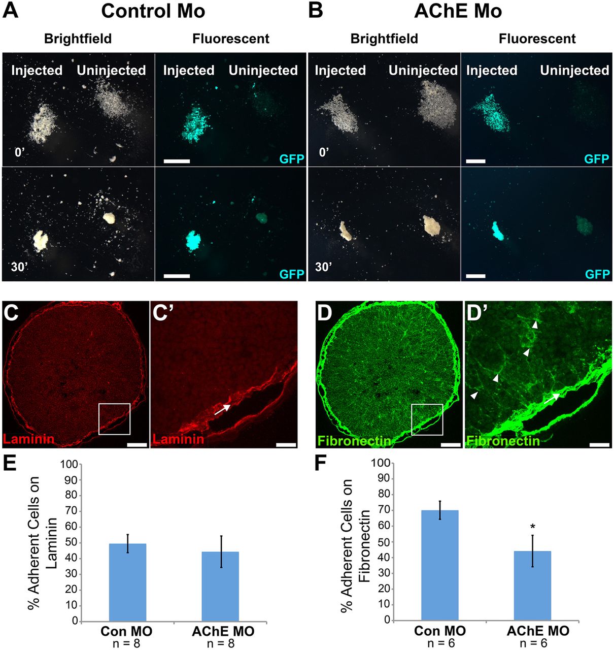
Fig. 4. AChE is not required for cell-cell adhesion, but is necessary for cell-substrate adhesion to fibronectin. Dissociated intestinal endoderm cells from control MO-injected (A) or AChE MO-injected (B) embryos reaggregated 30â min (30â²) after introduction of Ca2+ ions into the medium (0â²; see supplementary Materials and Methods). Brightfield/fluorescent images show that both injected and uninjected cells from each injection group reaggregated. Assays were performed using at least three different embryos per condition. Transverse sections through wild-type guts (NF 41) were immunostained for laminin (LM; C,Câ²) or fibronectin (FN; D,Dâ²). LM (red) is found at basement membranes (arrow) surrounding the gut tube. FN (green) is found at the basement membrane (arrow), but is also enriched at endoderm cell basal poles (arrowheads). Endoderm cells from control MO-injected or AChE MO-injected intestines were plated on LM (E) or FN (F). There is no difference in cell adhesion on LM (E), but cells from AChE MO-injected embryos are less adherent than control cells on FN (F). Mean±s.e.m. for the percentage of adherent cells for six to eight independent embryos. *P<0.05. Scale bars: 1000â μm in A,B; 100â μm in C,D; 25â μm in Câ²,Dâ². |
|
|
Figure S1) Morpholino-mediated knockdown of AChE protein expression. In sections through the intestine of NF 46 embryos injected with control MO (A), AChE MO (B), AChE MO + wt AChE mRNA (C), or AChE MO + mutAChE mRNA (D), β-catenin (red) outlines membranes of injected (i.e., GFP labeled; green) and uninjected cells. Serial sections from embryos in A-D were immunostained for AChE (red) and images of the boxed regions are shown at higher magnification (E-H). Apical localization of AChE protein (indicated by arrowheads in E-H) is observed in control MO injected cells (E), but is missing in AChE MO injected epithelium (F). AChE staining is rescued by co-injection with either wt AChE mRNA (G) or mutAChE mRNA (H). Scale bars = 100 μm (A-D); 25 μm (E-H). |
|
|
Figure S2) CRISPR-Cas9 mediated editing of ache gene perturbs gut elongation. Xenopus embryos were injected with Cas9 mRNA/protein (A), ache gRNA (B), or Cas9 plus ache gRNA (C), and allowed to develop until stage 46. Relative to injection of Cas9 or ache gRNA alone (A, B), injection of Cas9 plus ache gRNA (C) disrupts intestinal lengthening. Intestine phenotypes resulted from injection of Cas9 plus ache gRNA at both the 1- and 8-cell stages; craniofacial and spinal deformities, similar to those observed with AChE-inhibitor exposure, were also observed in embryos injected at the 1-cell stage (not shown), though absent in 8-cell endoderm targeted injections. The graph (D) indicates the mean (± S.E.M) percentage of embryos in which the intestine is shortened (n=3 different experiments, both 1- and 8-cell injections). E) Genomic sequencing validates the efficacy of CRISPR-Cas9 mediated editing, revealing the presence of deleterious mutations in representative Cas9 plus ache gRNA-injected embryos. Scale bars = 1000 um. |
|
|
Figure S3) Modulation of cholinergic signaling via acetylcholine receptors (AChR) does not affect gut morphogenesis. Exposure of X. laevis tadpoles to the AChR agonist carbachol (B) from NF 33-46 does not affect elongation or rotation of the gut relative to water solvent controls (A). Similarly, exposure to the AChR antagonist atropine (D) has no impact on gut morphogenesis relative to DMSO/ethanol treated solvent controls (C). Gut elongation defects observed in AChE-inhibited embryos (e.g., Malathion; E) are not rescued by simultaneously blocking cholinergic signaling with atropine (F). Higher concentrations of carbachol do not affect intestinal development (G), but do result in a significant increase in embryonic lethality (H). Atropine does not rescue intestinal development in AChE inhibited embryos (I), but does reduce Chlorpyrifos-methyl (10mg/L) induced embryonic lethality (J). Neither atropine nor carbachol significantly alter AChE enzymatic activity (K). Scale bars = 1000 um. |
|
|
Figure S4) Quantification of the effect of AChE on endoderm cell shape. Length and width measurements were taken for at least 5 endoderm cells in each Control (Con) MO or AChE MO-injected embryo (+/- wt AChE or mutAChE mRNA) and the average L:W ratio calculated. Graphs represent mean L:W ratio for at least three embryos in each injection group ±S.E.M (n = number of individual embryos used to measure L:W ratios). Significant differences among injected cells are indicated by * (p<0.05). Significant differences between injected and un-injected cells within microinjection groups are indicated by a bar (p<0.05). |
|
|
Figure S5) Chemical AChE inhibitors alter endoderm polarity, rearrangement and microtubule architecture. Transverse cross-sections through the gut of NF 46 tadpoles exposed to DMSO (A, Aâ, D, Dâ), Malathion (B, Bâ, E, Eâ), or Chlorpyrifos-methyl (C, Câ, F, Fâ) from NF 33-46 were stained with integrin (A-C; green) to outline endoderm cell membranes, aPKC (A-Câ; red) to highlight the apical surface of the epithelium, and alpha-tubulin (D-Fâ; green) to visualize microtubules. Compared with the columnar epithelium in DMSO exposed controls (A), the organization is disrupted in AChE inhibitor treated embryos (B, C). Arrowheads highlight robust apical expression of aPKC in DMSO controls (Aâ), versus patchy aPKC expression in chemically inhibited embryos (Bâ, Câ). Likewise, in DMSO controls (D, Dâ), α-tubulin bundles (green) are normally aligned along the apicobasal axis of the endoderm cells, with slight apical enrichment (D,Dâ); however, exposure to Malathion (E,Eâ) or Chlorpyrifos-methyl (F,Fâ) disrupts this architecture. Higher magnification images of the boxed regions in A-F are shown in Aâ-Fâ. Scale bars in A-C, D-F= 100 um. Scale bars in Dâ-Fâ= 50 um. Scale bars in Aâ-Câ = 25 um. |
|
|
Figure S6) AChE activity is not required for endoderm cell-cell adhesion. A-Eâ) Endoderm cells were dissociated from four NF 41 tadpoles (A-E) previously exposed in vivo from NF 33-41 to DMSO (A,Aâ), Malathion (B,Bâ), Chlorpyrifos-methyl (C,Câ), Carbachol (D,Dâ) or Atropine (E,Eâ). Dissociated cells were allowed to re-aggregate for 60 minutes (60â) after reintroduction of Ca2+ ions into the media (0â). Organophosphate inhibition of AChE (B-Câ), chemical stimulation of cholinergic receptors (D,Dâ), or antagonism of cholinergic receptors (E,Eâ) had no effect on re-aggregation (Aâ-Eâ), indicating cell-cell adhesion is independent of AChE or cholinergic signaling. At least three separate assays were performed per chemical. F-Jâ) Endoderm cells were dissociated (F-J) from four NF 41 tadpoles and subsequently exposed ex vivo to DMSO (F,Fâ), Malathion (G,Gâ), Chlorpyrifos-methyl (H,Hâ), Carbachol (I,Iâ), or Atropine (J,Jâ) during a 60 minute re-aggregation assay. Organophosphate inhibition of AChE (G-Hâ), chemical stimulation of cholinergic receptors (I, Iâ), or antagonism of cholinergic receptors (J, Jâ) had no effect on re-aggregation (Fâ-Jâ), indicating cell-cell adhesion is not mediated by AChE or cholinergic signaling. |
References [+] :
Anderson,
Morphoregulation by acetylcholinesterase in fibroblasts and astrocytes.
2008, Pubmed
Anderson, Morphoregulation by acetylcholinesterase in fibroblasts and astrocytes. 2008, Pubmed
Aronzon, Differential toxicity and uptake of Diazinon on embryo-larval development of Rhinella arenarum. 2014, Pubmed
Ashani, Mechanism of inhibition of cholinesterases by huperzine A. 1992, Pubmed
Bacchetta, Axial-skeletal defects caused by Carbaryl in Xenopus laevis embryos. 2008, Pubmed , Xenbase
Behra, Acetylcholinesterase is required for neuronal and muscular development in the zebrafish embryo. 2002, Pubmed
Behra, The use of zebrafish mutants to identify secondary target effects of acetylcholine esterase inhibitors. 2004, Pubmed
Bertrand, Zebrafish acetylcholinesterase is encoded by a single gene localized on linkage group 7. Gene structure and polymorphism; molecular forms and expression pattern during development. 2001, Pubmed
Bicker, Cellular expression patterns of acetylcholinesterase activity during grasshopper development. 2004, Pubmed
Bonfanti, Comparative teratogenicity of chlorpyrifos and malathion on Xenopus laevis development. 2004, Pubmed , Xenbase
Botti, Electrotactins: a class of adhesion proteins with conserved electrostatic and structural motifs. 1998, Pubmed
Bytyqi, Impaired formation of the inner retina in an AChE knockout mouse results in degeneration of all photoreceptors. 2004, Pubmed
Carmichael, Residential agricultural pesticide exposures and risk of selected congenital heart defects among offspring in the San Joaquin Valley of California. 2014, Pubmed
Carmichael, Residential agricultural pesticide exposures and risks of selected birth defects among offspring in the San Joaquin Valley of California. 2016, Pubmed
Cervantes, Wnt5a is essential for intestinal elongation in mice. 2009, Pubmed
Chalmers, The Xenopus tadpole gut: fate maps and morphogenetic movements. 2000, Pubmed , Xenbase
Chalmers, Development of the gut in Xenopus laevis. 1998, Pubmed , Xenbase
Cousin, Are there non-catalytic functions of acetylcholinesterases? Lessons from mutant animal models. 2005, Pubmed
Darboux, The structure-function relationships in Drosophila neurotactin show that cholinesterasic domains may have adhesive properties. 1996, Pubmed
Davidson, Integrin alpha5beta1 and fibronectin regulate polarized cell protrusions required for Xenopus convergence and extension. 2006, Pubmed , Xenbase
de Almeida, Fibronectin assembly during early embryo development: A versatile communication system between cells and tissues. 2016, Pubmed
Downes, Acetylcholinesterase function is dispensable for sensory neurite growth but is critical for neuromuscular synapse stability. 2004, Pubmed
Drews, Cholinesterase in embryonic development. 1975, Pubmed
Dupree, Retardation of neuritic outgrowth and cytoskeletal changes accompany acetylcholinesterase inhibitor treatment in cultured rat dorsal root ganglion neurons. 1994, Pubmed
Dush, Jun N-terminal kinase maintains tissue integrity during cell rearrangement in the gut. 2013, Pubmed , Xenbase
Duysen, Rescue of the acetylcholinesterase knockout mouse by feeding a liquid diet; phenotype of the adult acetylcholinesterase deficient mouse. 2002, Pubmed
ELLMAN, A new and rapid colorimetric determination of acetylcholinesterase activity. 1961, Pubmed
Gilbert, Evolution of clams (cholinesterase-like adhesion molecules): structure and function during development. 2005, Pubmed
Grisaru, Human osteogenesis involves differentiation-dependent increases in the morphogenically active 3' alternative splicing variant of acetylcholinesterase. 1999, Pubmed
Guo, Efficient RNA/Cas9-mediated genome editing in Xenopus tropicalis. 2014, Pubmed , Xenbase
Inkson, Characterization of acetylcholinesterase expression and secretion during osteoblast differentiation. 2004, Pubmed
Johnson, Identification of a structural site on acetylcholinesterase that promotes neurite outgrowth and binds laminin-1 and collagen IV. 2004, Pubmed
Johnson, The adhesion function on acetylcholinesterase is located at the peripheral anionic site. 1999, Pubmed
Johnson, Interaction of acetylcholinesterase with the G4 domain of the laminin alpha1-chain. 2008, Pubmed
Johnson, Non-enzymatic developmental functions of acetylcholinesterase--the question of redundancy. 2008, Pubmed
Kedinger, Cellular and molecular partners involved in gut morphogenesis and differentiation. 1998, Pubmed
Keller, Heterologous expression of acetylcholinesterase affects proliferation and glial cytoskeleton of adherent chicken retinal cells. 2001, Pubmed
Layer, Cholinesterases regulate neurite growth of chick nerve cells in vitro by means of a non-enzymatic mechanism. 1993, Pubmed
Marsden, Integrin-ECM interactions regulate cadherin-dependent cell adhesion and are required for convergent extension in Xenopus. 2003, Pubmed , Xenbase
Marsden, Regulation of cell polarity, radial intercalation and epiboly in Xenopus: novel roles for integrin and fibronectin. 2001, Pubmed , Xenbase
Matsuyama, Sfrp controls apicobasal polarity and oriented cell division in developing gut epithelium. 2009, Pubmed
Mileson, Common mechanism of toxicity: a case study of organophosphorus pesticides. 1998, Pubmed
Ohta, Inhibition of spicule elongation in sea urchin embryos by the acetylcholinesterase inhibitor eserine. 2009, Pubmed
Pamanji, Toxicity effects of profenofos on embryonic and larval development of Zebrafish (Danio rerio). 2015, Pubmed
Pamanji, Developmental toxic effects of monocrotophos, an organophosphorous pesticide, on zebrafish (Danio rerio) embryos. 2015, Pubmed
Paraoanu, Mouse acetylcholinesterase interacts in yeast with the extracellular matrix component laminin-1beta. 2004, Pubmed
Pope, Pharmacology and toxicology of cholinesterase inhibitors: uses and misuses of a common mechanism of action. 2005, Pubmed
Reed, Morphogenesis of the primitive gut tube is generated by Rho/ROCK/myosin II-mediated endoderm rearrangements. 2009, Pubmed , Xenbase
Romero, Congenital anomalies associated with maternal exposure to oxydemeton-methyl. 1989, Pubmed
Sharma, Direct evidence for an adhesive function in the noncholinergic role of acetylcholinesterase in neurite outgrowth. 2001, Pubmed
Silman, Acetylcholinesterase: 'classical' and 'non-classical' functions and pharmacology. 2005, Pubmed
Snawder, Toxic and developmental effects of organophosphorus insecticides in embryos of the South African clawed frog. 1989, Pubmed , Xenbase
Soreq, Acetylcholinesterase--new roles for an old actor. 2001, Pubmed
Spieker, Endochondral Ossification Is Accelerated in Cholinesterase-Deficient Mice and in Avian Mesenchymal Micromass Cultures. 2017, Pubmed
Spieker, Acetylcholinesterase Regulates Skeletal In Ovo Development of Chicken Limbs by ACh-Dependent and -Independent Mechanisms. 2016, Pubmed
Syed, Acetylcholinesterase supports anchorage independence in colon cancer. 2008, Pubmed
Trinh, Fibronectin regulates epithelial organization during myocardial migration in zebrafish. 2004, Pubmed
Vogel-Hopker, Co-opting functions of cholinesterases in neural, limb and stem cell development. 2012, Pubmed
Weber, A mechanoresponsive cadherin-keratin complex directs polarized protrusive behavior and collective cell migration. 2012, Pubmed , Xenbase
Wyttenbach, The effects of the organophosphate insecticide malathion on very young chick embryos: malformations detected by histological examination. 1985, Pubmed
Xiang, Acetylcholinesterase in intestinal cell differentiation involves G2/M cell cycle arrest. 2008, Pubmed
Xie, Postnatal developmental delay and supersensitivity to organophosphate in gene-targeted mice lacking acetylcholinesterase. 2000, Pubmed
Yang, Increased expression of intranuclear AChE involved in apoptosis of SK-N-SH cells. 2002, Pubmed
Yarnitzky, Laminin is required for heart, somatic muscles, and gut development in the Drosophila embryo. 1995, Pubmed
