Click here to close
Hello! We notice that you are using Internet Explorer, which is not supported by Xenbase and may cause the site to display incorrectly.
We suggest using a current version of Chrome,
FireFox, or Safari.
Dev Biol
2017 Sep 01;4291:200-212. doi: 10.1016/j.ydbio.2017.06.026.
Show Gene links
Show Anatomy links
Developmental neurogenesis in mouse and Xenopus is impaired in the absence of Nosip.
Hoffmeister M, Krieg J, Ehrke A, Seigfried FA, Wischmann L, Dietmann P, Kühl SJ, Oess S.
???displayArticle.abstract???
Genetic deletion of Nosip in mice causes holoprosencephaly, however, the function of Nosip in neurogenesis is currently unknown. We combined two vertebrate model organisms, the mouse and the South African clawed frog, Xenopus laevis, to study the function of Nosip in neurogenesis. We found, that size and cortical thickness of the developing brain of Nosip knockout mice were reduced. Accordingly, the formation of postmitotic neurons was greatly diminished, concomitant with a reduced number of apical and basal neural progenitor cells in vivo. Neurospheres derived from Nosip knockout embryos exhibited reduced growth and the differentiation capability into neurons in vitro was almost completely abolished. Mass spectrometry analysis of the neurospheres proteome revealed a reduced expression of Rbp1, a regulator of retinoic acid synthesis, when Nosip was absent. We identified the homologous nosip gene to be expressed in differentiated neurons in the developing brain of Xenopus embryos. Knockdown of Nosip in Xenopus resulted in a reduction of brain size that could be rescued by reintroducing human NOSIP mRNA. Furthermore, the expression of pro-neurogenic transcription factors was reduced and the differentiation of neuronal cells was impaired upon Nosip knockdown. In Xenopus as well as in mouse we identified reduced proliferation and increased apoptosis as underlying cause of microcephaly upon Nosip depletion. In Xenopus Nosip and Rbp1 are similarly expressed and knockdown of Nosip resulted in down regulation of Rbp1. Knockdown of Rbp1 caused a similar microcephaly phenotype as the depletion of Nosip and synergy experiments indicated that both proteins act in the same signalling pathway. Nosip is a novel factor critical for neural stem cell/progenitor self-renewal and neurogenesis during mouse and Xenopus development and functions upstream of Rbp1 during early neurogenesis.
Fig. 4.
Nosipis expressed in the developing neural tissue ofXenopusand knockdown of Nosip causes microcephaly (A) Expression analysis of Nosip by WMISH at indicated Xenopus laevis developmental stages; white arrowheads point to eyes, black arrowheads to anterior neural tissue (St.13) or brain (St. 23/St. 30), and red arrowhead to pharyngeal arches (B) Transversal vibratome section of the embryohead with arrowheads pointing to differentiated neurons of the brain; the dotted line in A indicates the level of the section shown in B. (C) Immunoblot analysis of Xenopus embryo lysates using a Nosip-specific antiserum; immunoblot with an α-tubulin-specific antibody served as loading control; lysates were generated from Xenopus embryos at stage 20 after bilateral injection of 23 ng Nosip MO or Control MO together with 0.5 ng human NOSIP mRNA in 2-cell stage Xenopus embryos as indicated (D) Bright field images of Xenopus brains at stage 42, anterior to the top after unilateral injection of Nosip MO or Control MO and human NOSIP mRNA as indicated; scale bar 200 µm (E) Statistical evaluation of the data shown in D, N = number of independently evaluated brains.
Fig. 5.
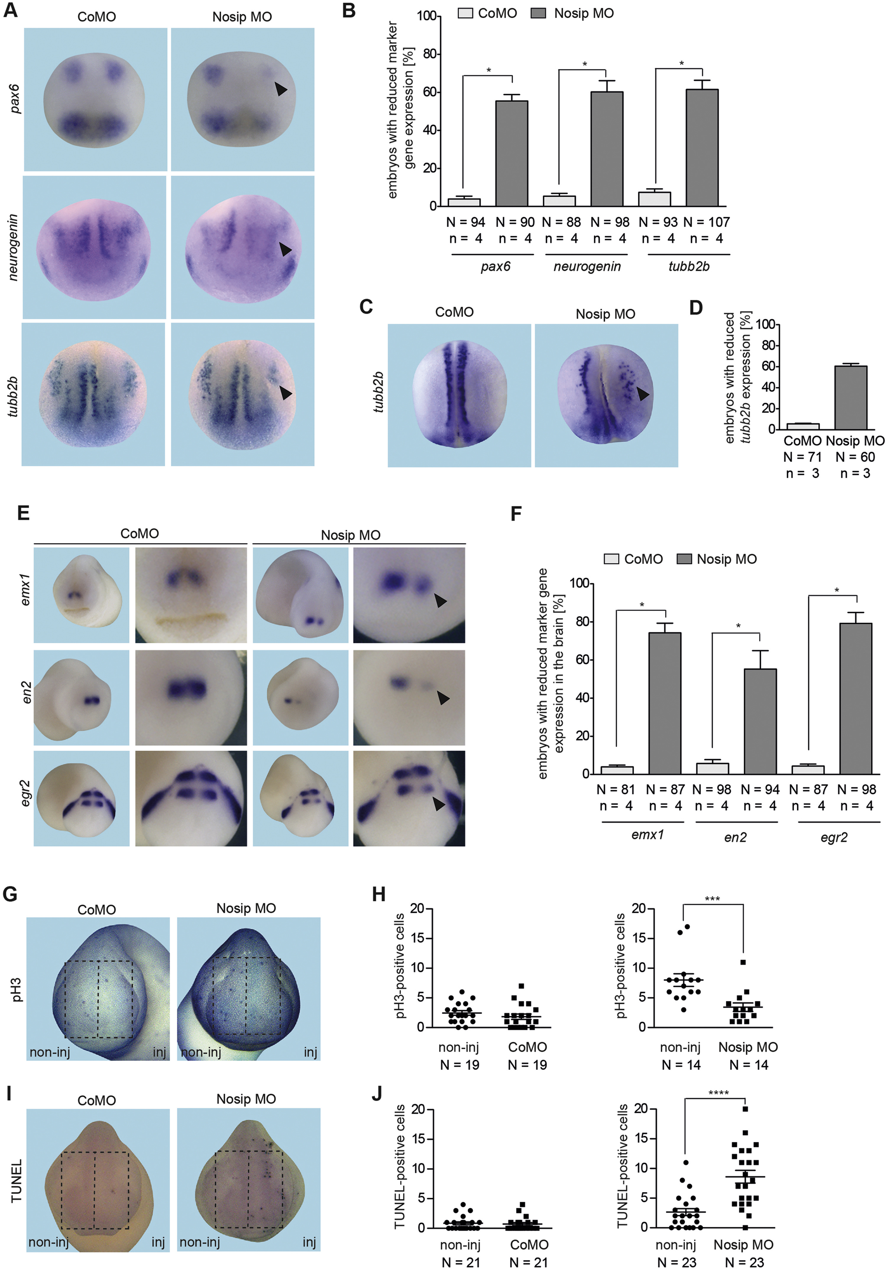
Nosip deficiency results in neurogenesis and brain differentiation defects in Xenopus (A) pax6-, neurogenin- and tubb2b-specific WMISH of Xenopus embryos at stage 13 after unilateral injection of 23 ng Nosip MO or Control MO as indicated, injected side at the right, arrowhead points to the posterior neural plate (B) Statistical evaluation of the data shown in A (C)tubb2b-specific WMISH of Xenopus embryos at stage 17 treated as described in A, arrowhead points to reduced number and misaligned tubb2b-positive cells (D) Statistical evaluation of the data shown in C (E)emx1-, en2-, and egr2-specific WMISH of Xenopus embryos at stage 23 treated as described in A, arrowheads point to reduced brain marker gene expression (F) Statistical evaluation of the data shown in E (G)Xenopus embryos at stage 23 stained with a pH3-specific antibody after unilateral injection of Nosip MO or Control MO as indicated (H) Statistical evaluation of the data shown in G (I) TUNEL staining of Xenopus embryos of stage 23 after unilateral injection of Nosip MO or Control MO as indicated (J) Statistical evaluation of the data shown in I.
Fig. 6.
Nosip and Rbp1 act synergistically duringXenopusbrain development (A)rbp1-, opa1- and syne2-specific WMISH of Xenopus embryos at indicated stages; black arrowheads pointing to anterior neural plate at stage 13 and brain at stages 23 and 30, white arrowhead pointing to the eye, red arrowhead to pharyngeal arches (B)rbp1-specific WMISH of Xenopus embryos at stage 23 after unilateral injection of Nosip MO or Control MO as indicated; injected side at the right, arrowhead pointing to reduced rbp1 expression in the brain (C) Statistical evaluation of the data shown in B (D) Bright field images of Xenopus brains at stage 42, anterior to the top, after unilateral injection of Rbp1 MO or Control MO and GFP mRNA as indicated; scale bar 200 µm (E) Statistical evaluation of the data shown in D, N = number of independently evaluated brains (F) Synergy experiment. Bright field images of Xenopus brains at stage 42, after unilateral injection of either 10 ng Nosip MO or 30 ng Rbp1 MO alone or in combination. 0.5 ng GFP mRNA was co-injected as lineage tracer; scale bar 200 µm (G) Statistical evaluation of the data shown in F, N = number of independently evaluated brains.