XB-ART-53806
Mol Syst Biol
2017 Jun 08;136:932.
Show Gene links
Show Anatomy links
Integration of over 9,000 mass spectrometry experiments builds a global map of human protein complexes.
???displayArticle.abstract???
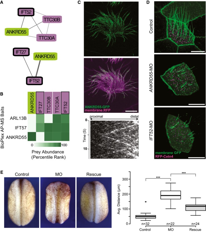
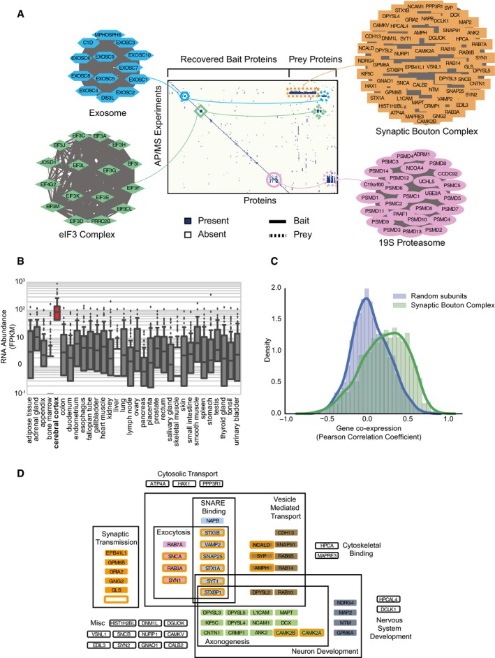
Macromolecular protein complexes carry out many of the essential functions of cells, and many genetic diseases arise from disrupting the functions of such complexes. Currently, there is great interest in defining the complete set of human protein complexes, but recent published maps lack comprehensive coverage. Here, through the synthesis of over 9,000 published mass spectrometry experiments, we present hu.MAP, the most comprehensive and accurate human protein complex map to date, containing > 4,600 total complexes, > 7,700 proteins, and > 56,000 unique interactions, including thousands of confident protein interactions not identified by the original publications. hu.MAP accurately recapitulates known complexes withheld from the learning procedure, which was optimized with the aid of a new quantitative metric (k-cliques) for comparing sets of sets. The vast majority of complexes in our map are significantly enriched with literature annotations, and the map overall shows improved coverage of many disease-associated proteins, as we describe in detail for ciliopathies. Using hu.MAP, we predicted and experimentally validated candidate ciliopathy disease genes in vivo in a model vertebrate, discovering CCDC138, WDR90, and KIAA1328 to be new cilia basal body/centriolar satellite proteins, and identifying ANKRD55 as a novel member of the intraflagellar transport machinery. By offering significant improvements to the accuracy and coverage of human protein complexes, hu.MAP (http://proteincomplexes.org) serves as a valuable resource for better understanding the core cellular functions of human proteins and helping to determine mechanistic foundations of human disease.
???displayArticle.pubmedLink??? 28596423
???displayArticle.pmcLink??? PMC5488662
???displayArticle.grants??? [+]
DP1 GM106408 NIGMS NIH HHS , R01 HD085901 NICHD NIH HHS , R21 GM119021 NIGMS NIH HHS , R01 HL117164 NHLBI NIH HHS , R01 DK110520 NIDDK NIH HHS , R35 GM122480 NIGMS NIH HHS , F32 GM112495 NIGMS NIH HHS
Species referenced: Xenopus
Genes referenced: ankrd55 ccdc138 cplane1 eif3a fh ift52 ift80 KIAA1328 lztfl1 ofd1 pigy wdr19 wdr90
???displayArticle.morpholinos??? ankrd55 MO1 cplane1 MO1 ift52 MO1
???attribute.lit??? ???displayArticles.show???
References [+] :
Airik,
SDCCAG8 Interacts with RAB Effector Proteins RABEP2 and ERC1 and Is Required for Hedgehog Signaling.
2016, Pubmed
Airik, SDCCAG8 Interacts with RAB Effector Proteins RABEP2 and ERC1 and Is Required for Hedgehog Signaling. 2016, Pubmed
Amberger, OMIM.org: Online Mendelian Inheritance in Man (OMIM®), an online catalog of human genes and genetic disorders. 2015, Pubmed
Ashburner, Gene ontology: tool for the unification of biology. The Gene Ontology Consortium. 2000, Pubmed
Bader, An automated method for finding molecular complexes in large protein interaction networks. 2003, Pubmed
Bader, Analyzing yeast protein-protein interaction data obtained from different sources. 2002, Pubmed
Beales, IFT80, which encodes a conserved intraflagellar transport protein, is mutated in Jeune asphyxiating thoracic dystrophy. 2007, Pubmed
Boldt, An organelle-specific protein landscape identifies novel diseases and molecular mechanisms. 2016, Pubmed
Brohée, Evaluation of clustering algorithms for protein-protein interaction networks. 2006, Pubmed
Brooks, Control of vertebrate intraflagellar transport by the planar cell polarity effector Fuz. 2012, Pubmed , Xenbase
Cevik, Active transport and diffusion barriers restrict Joubert Syndrome-associated ARL13B/ARL-13 to an Inv-like ciliary membrane subdomain. 2013, Pubmed
Chang, A hypomorphic allele reveals an important role of inturned in mouse skeletal development. 2015, Pubmed
Chetty-John, Fibrocystic disease of liver and pancreas; under-recognized features of the X-linked ciliopathy oral-facial-digital syndrome type 1 (OFD I). 2010, Pubmed
Cole, Chlamydomonas kinesin-II-dependent intraflagellar transport (IFT): IFT particles contain proteins required for ciliary assembly in Caenorhabditis elegans sensory neurons. 1998, Pubmed
Coussa, WDR19: an ancient, retrograde, intraflagellar ciliary protein is mutated in autosomal recessive retinitis pigmentosa and in Senior-Loken syndrome. 2013, Pubmed
Dammermann, The hydrolethalus syndrome protein HYLS-1 links core centriole structure to cilia formation. 2009, Pubmed , Xenbase
den Hollander, Mutations in the CEP290 (NPHP6) gene are a frequent cause of Leber congenital amaurosis. 2006, Pubmed
Drew, Integration of over 9,000 mass spectrometry experiments builds a global map of human protein complexes. 2017, Pubmed , Xenbase
Dudley, A global view of pleiotropy and phenotypically derived gene function in yeast. 2005, Pubmed
Eggenschwiler, Cilia and developmental signaling. 2007, Pubmed
Enright, An efficient algorithm for large-scale detection of protein families. 2002, Pubmed
Fabregat, The Reactome pathway Knowledgebase. 2016, Pubmed
Fraser, Using protein complexes to predict phenotypic effects of gene mutation. 2007, Pubmed
Gandhi, Analysis of the human protein interactome and comparison with yeast, worm and fly interaction datasets. 2006, Pubmed
Gavin, Proteome survey reveals modularity of the yeast cell machinery. 2006, Pubmed
Gerdes, The vertebrate primary cilium in development, homeostasis, and disease. 2009, Pubmed
Goetz, The primary cilium: a signalling centre during vertebrate development. 2010, Pubmed
Goh, The human disease network. 2007, Pubmed
Graham, Characteristics of a human cell line transformed by DNA from human adenovirus type 5. 1977, Pubmed
Grant, The Xenopus ORFeome: A resource that enables functional genomics. 2015, Pubmed , Xenbase
Gupta, A Dynamic Protein Interaction Landscape of the Human Centrosome-Cilium Interface. 2015, Pubmed
Guruharsha, A protein complex network of Drosophila melanogaster. 2011, Pubmed
Hart, How complete are current yeast and human protein-interaction networks? 2006, Pubmed
Hart, A high-accuracy consensus map of yeast protein complexes reveals modular nature of gene essentiality. 2007, Pubmed
Havugimana, A census of human soluble protein complexes. 2012, Pubmed
Hawrylycz, An anatomically comprehensive atlas of the adult human brain transcriptome. 2012, Pubmed
Hein, A human interactome in three quantitative dimensions organized by stoichiometries and abundances. 2015, Pubmed
Hildebrandt, Ciliopathies. 2011, Pubmed
Huangfu, Hedgehog signalling in the mouse requires intraflagellar transport proteins. 2003, Pubmed
Huttlin, The BioPlex Network: A Systematic Exploration of the Human Interactome. 2015, Pubmed
Ideker, Differential network biology. 2012, Pubmed
Ideker, Protein networks in disease. 2008, Pubmed
Kanehisa, Data, information, knowledge and principle: back to metabolism in KEGG. 2014, Pubmed
Katoh, Overall Architecture of the Intraflagellar Transport (IFT)-B Complex Containing Cluap1/IFT38 as an Essential Component of the IFT-B Peripheral Subcomplex. 2016, Pubmed
Keady, IFT20 is required for opsin trafficking and photoreceptor outer segment development. 2011, Pubmed
Kirkwood, Characterization of native protein complexes and protein isoform variation using size-fractionation-based quantitative proteomics. 2013, Pubmed
Kristensen, A high-throughput approach for measuring temporal changes in the interactome. 2012, Pubmed
Krock, The intraflagellar transport protein IFT57 is required for cilia maintenance and regulates IFT-particle-kinesin-II dissociation in vertebrate photoreceptors. 2008, Pubmed
Lage, A human phenome-interactome network of protein complexes implicated in genetic disorders. 2007, Pubmed
Lee, Prioritizing candidate disease genes by network-based boosting of genome-wide association data. 2011, Pubmed
Lin, Genome dynamics of the human embryonic kidney 293 lineage in response to cell biology manipulations. 2014, Pubmed
Liu, Proteome-wide profiling of protein assemblies by cross-linking mass spectrometry. 2015, Pubmed
Malovannaya, Analysis of the human endogenous coregulator complexome. 2011, Pubmed
McGary, Broad network-based predictability of Saccharomyces cerevisiae gene loss-of-function phenotypes. 2007, Pubmed
Nachury, A core complex of BBS proteins cooperates with the GTPase Rab8 to promote ciliary membrane biogenesis. 2007, Pubmed
Nepusz, Detecting overlapping protein complexes in protein-protein interaction networks. 2012, Pubmed
Newman, Fast algorithm for detecting community structure in networks. 2004, Pubmed
Oh, Cilia in vertebrate development and disease. 2012, Pubmed
Piperno, Transport of a novel complex in the cytoplasmic matrix of Chlamydomonas flagella. 1997, Pubmed
Reimand, g:Profiler-a web server for functional interpretation of gene lists (2016 update). 2016, Pubmed
Rolland, A proteome-scale map of the human interactome network. 2014, Pubmed
Rual, Towards a proteome-scale map of the human protein-protein interaction network. 2005, Pubmed
Ruepp, CORUM: the comprehensive resource of mammalian protein complexes--2009. 2010, Pubmed
Schaefer, Mesoaxial polydactyly is a major feature in Bardet-Biedl syndrome patients with LZTFL1 (BBS17) mutations. 2014, Pubmed
Schindelin, Fiji: an open-source platform for biological-image analysis. 2012, Pubmed
Schriml, Disease Ontology: a backbone for disease semantic integration. 2012, Pubmed
Seiler, DNASU plasmid and PSI:Biology-Materials repositories: resources to accelerate biological research. 2014, Pubmed
Shannon, Cytoscape: a software environment for integrated models of biomolecular interaction networks. 2003, Pubmed
Shaw, Preferential transformation of human neuronal cells by human adenoviruses and the origin of HEK 293 cells. 2002, Pubmed
Song, How and when should interactome-derived clusters be used to predict functional modules and protein function? 2009, Pubmed
Stark, BioGRID: a general repository for interaction datasets. 2006, Pubmed
Südhof, The synaptic vesicle cycle: a cascade of protein-protein interactions. 1995, Pubmed
Taschner, Intraflagellar transport proteins 172, 80, 57, 54, 38, and 20 form a stable tubulin-binding IFT-B2 complex. 2016, Pubmed
Taschner, The Intraflagellar Transport Machinery. 2016, Pubmed
Tobin, The nonmotile ciliopathies. 2009, Pubmed
Toriyama, The ciliopathy-associated CPLANE proteins direct basal body recruitment of intraflagellar transport machinery. 2016, Pubmed , Xenbase
Tsang, CP110 suppresses primary cilia formation through its interaction with CEP290, a protein deficient in human ciliary disease. 2008, Pubmed
Uhlén, Proteomics. Tissue-based map of the human proteome. 2015, Pubmed
van Dam, The SYSCILIA gold standard (SCGSv1) of known ciliary components and its applications within a systems biology consortium. 2013, Pubmed
von Mering, Comparative assessment of large-scale data sets of protein-protein interactions. 2002, Pubmed
Walczak-Sztulpa, Cranioectodermal Dysplasia, Sensenbrenner syndrome, is a ciliopathy caused by mutations in the IFT122 gene. 2010, Pubmed
Wan, Panorama of ancient metazoan macromolecular complexes. 2015, Pubmed
Wang, It's the machine that matters: Predicting gene function and phenotype from protein networks. 2010, Pubmed
Wang, A complex-based reconstruction of the Saccharomyces cerevisiae interactome. 2009, Pubmed
Werner, Understanding ciliated epithelia: the power of Xenopus. 2012, Pubmed , Xenbase
Yu, High-quality binary protein interaction map of the yeast interactome network. 2008, Pubmed
