XB-ART-53799
Elife
2017 Jun 27;6. doi: 10.7554/eLife.21526.
Show Gene links
Show Anatomy links
Lineage commitment of embryonic cells involves MEK1-dependent clearance of pluripotency regulator Ventx2.
Scerbo P, Marchal L, Kodjabachian L.
???displayArticle.abstract???
During early embryogenesis, cells must exit pluripotency and commit to multiple lineages in all germ-layers. How this transition is operated in vivo is poorly understood. Here, we report that MEK1 and the Nanog-related transcription factor Ventx2 coordinate this transition. MEK1 was required to make Xenopus pluripotent cells competent to respond to all cell fate inducers tested. Importantly, MEK1 activity was necessary to clear the pluripotency protein Ventx2 at the onset of gastrulation. Thus, concomitant MEK1 and Ventx2 knockdown restored the competence of embryonic cells to differentiate. Strikingly, MEK1 appeared to control the asymmetric inheritance of Ventx2 protein following cell division. Consistently, when Ventx2 lacked a functional PEST-destruction motif, it was stabilized, displayed symmetric distribution during cell division and could efficiently maintain pluripotency gene expression over time. We suggest that asymmetric clearance of pluripotency regulators may represent an important mechanism to ensure the progressive assembly of primitive embryonic tissues.
???displayArticle.pubmedLink??? 28654420
???displayArticle.pmcLink??? PMC5487210
???displayArticle.link??? Elife
Species referenced: Xenopus
Genes referenced: bmp4 cdh1 foxd4l1 gsc gsk3b itln1 krt12.4 map2k1 mapk1 mixer myc nodal nog pou5f3 pou5f3.2 pou5f3.3 sf1 sox2 sox3 tbxt tp53 tub tuba4a ventx1 ventx2 ventx2.2
???displayArticle.antibodies??? Map2k1 Ab1 Myc Ab5 Tubg1 Ab7
???displayArticle.morpholinos??? map2k1 AGT MO1 map2k1 MO2 ventx2.1 MO2
???attribute.lit??? ???displayArticles.show???
|
|
Figure 1 MEK1 depletion impairs embryonic development. (A) Mk-MO [mapk MO2] and Mk-MO ATG [mapk MO1] were designed to target MEK1 translation. Western blot analysis of blastula stage nine embryos injected with 25 ng per blastomere of either MO at the 4 cell stage revealed reduced MEK1 translation. α-Tubulin was used as a loading control. Control embryos were uninjected. The histogram shows the normalized intensity of MEK1 signals relative to control. (B) Embryos were injected as in (A) and morphology was analyzed at tailbud stage. (C) Embryos injected as in (A) were stained with Sox2 probe to highlight defective axis formation and neural tissue differentiation. (D) Embryos were injected at the 2 cell stage with 25 ng Mk-MO per cell, and at the 4- cell stage with 400 pg of mammalian MEK1 (Mk) RNA per cell and processed for WISH analysis at late gastrula stage 13 with t/bra probe to highlight the mesoderm (dorso-vegetal view) and with sox2 to highlight the neurectoderm (dorsal view). In C and D, the number of embryos exemplified by the photograph over the total number of embryos analyzed is indicated. |
|
|
SF1.1 Gene expression analysis of MEK1-depleted gastrula embryos. (AâD) Four-cell embryos were injected in each blastomere with 25 ng Mk-MO, collected at early gastrula stage 10.5 and processed for RT-qPCR to quantify changes in the expression levels of pro-differentiation markers (A), or changes in the expression levels of BMPs (Smad1/5/8) and Activin/Nodal (Smad2/3) signaling targets (C). For all qPCR graphs, error bars represent s.e.m. values of four independent experiments with two technical duplicates. For statistical analyses, samples from injected embryos were compared with samples from uninjected control embryos by Unpaired Studentâs t-test. *p<0.05, **p<0.005, ***p<0.0001. (B,D) Some embryos from the same experiment were processed for WISH with the indicated probes. Note that embryos stained for xk81a1 (epidermis) were injected with 25 ng Mk-MO in one ventral animal blastomere at 16-cell stage and collected at late gastrula stage 13. In B and D, the number of embryos exemplified by the photograph over the total number of embryos analyzed is indicated. |
|
|
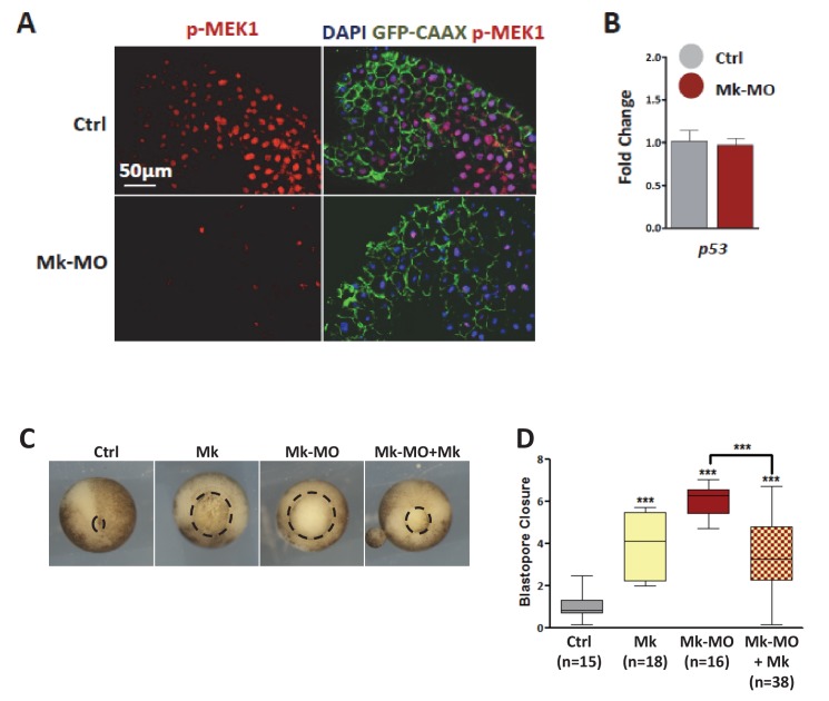
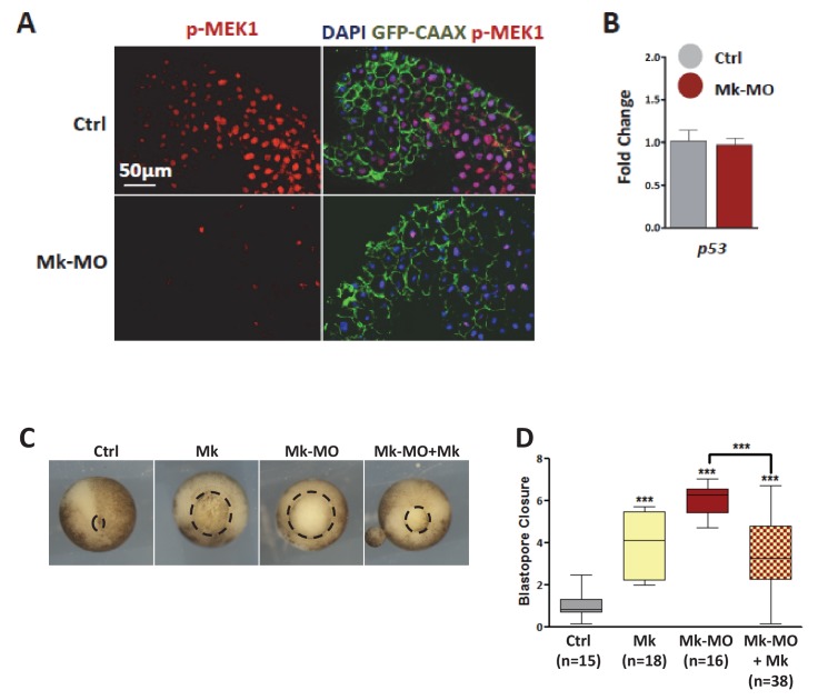
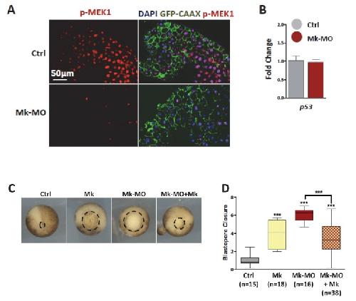
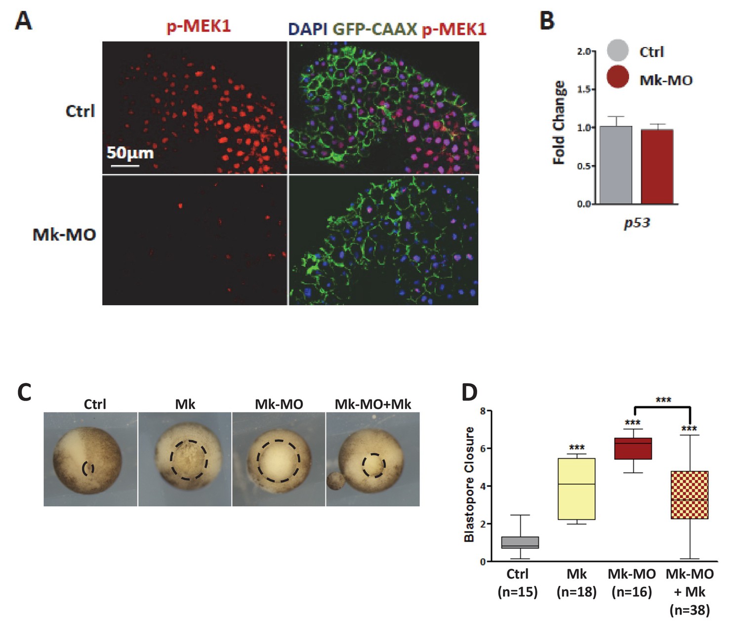
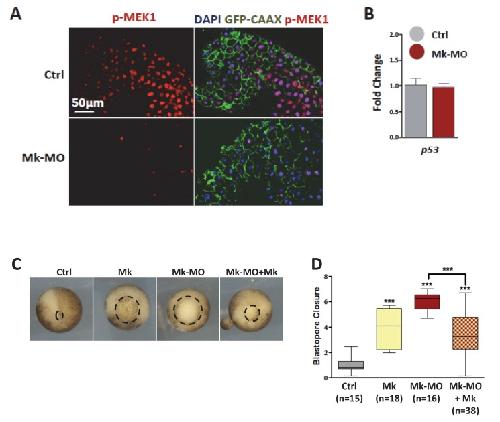
SF1.2 MEK1 depletion by morpholinos. (A) Four-cell embryos were injected in each blastomere with 50 pg GFPâCAAX mRNA with or without 25 ng Mk-MO, fixed at blastula stage 9, cryosectioned and stained with anti-phospho-MEK1 antibody. The pMEK1 signal was severely reduced or lost in cells injected with Mk-MO. (B) Four-cell embryos were injected in each cell with 25 ng Mk-MO, collected at early gastrula stage 10.5 and processed for RT-qPCR to quantify p53 expression levels. MkâMO did not induce p53 expression. (C) Two-cell embryos were injected twice with 25 ng Mk-MO in each blastomere, followed by injection at 4 cell stage of hamster MEK1 mRNA (Mk; 400 pg per blastomere). In order to score progress through gastrulation pictures were taken from live stage 13 gastrula embryos (vegetal view). (D) Blastopore closure was scored by calculating the ratio of blastopore diameter of injected embryos to the mean of blastopore diameter of uninjected control embryos. Bars represent maximum and minimum values, and lines represent the mean. The number of embryos analyzed in each condition is displayed on the graph. For statistical analysis, samples were compared by Mann-Whitney test (99% confidence intervals were applied; ***pâ¤0.0001). |
|
|
Figure 2. MEK1 depletion affects cell competence to exit pluripotency and enter into differentiation. (A) Sixteen-cell embryos were injected in one animal blastomere with 25 ng Mk-MO ATG and 2.5 ng FLDX. Next, these embryos were injected at blastula stage 8.5 with recombinant BMP4 (2 ng), NODAL (10 ng), or NOGGIN (36 ng) proteins into the blastocoele, collected at early gastrula stage 10.5, and processed for WISH with xk81a1 (epidermis, animal view), t/bra (mesoderm, lateral view), and sox2 (neural tissue, dorsal view). FLDX (orange staining) was used to trace Mk-MO injected cells (white arrows). (B) Four-cell embryos were injected with 25 ng Mk-MO per blastomere, animal caps were explanted at blastula stage 8.5 and cultured in the presence of 20 ng/ml BMP4, 100 ng/ml NOGGIN, 20 ng/ml NODAL (low), or 200 ng/ml NODAL (high) until late gastrula stage 13, and processed for RT-qPCR. (C) Four-cell embryos were injected with 25 ng Mk-MO per blastomere, collected at stage 10.5 and processed for RT-qPCR. (D) Embryos injected as in (C) were processed for WISH analysis at late gastrula stage 13 with pou5f3.2 (oct25) and ventx2 probes. a: animal view; v: ventral view; l: lateral view; d: dorsal view. For all qPCR graphs, error bars represent s.e.m. values of four independent experiments with two technical duplicates. For statistical analyses, samples were compared with the respective control by Unpaired Studentâs t-test. *p<0.05, **p<0.005. ***p<0.0001. In A and D, the number of embryos exemplified by the photograph over the total number of embryos analyzed is indicated. |
|
|
Figure 2âfigure supplement 2 MEK1 is required to inhibit the expression of the pluripotency genes pou5f3.2 and ventx2. (A) Embryos injected with 25 ng Mk-MO at 16-cell stage in one animal dorsal blastomere were grown until late gastrulation stage 13 and processed for WISH with pou5f3.2 and ventx2 probes. (B) Embryos injected with 25 ng Mk-MO at 16 cell stage in one animal ventral blastomere were grown until mid-neurula stage 18 and processed for WISH with pou5f3.2 probe. (C) Four-cell embryos were injected in each blastomere with 25 ng Mk-MO and grown until blastula stage 9, when animal caps were isolated, cultured in vitro until late gastrula stage 13 and then processed for RT-qPCR. In A and B, the number of embryos exemplified by the photograph over the total number of embryos analyzed is indicated. |
|
|
Figure 2âfigure supplement 1 Sixteen-cell embryos were injected in one ventral-animal blastomere with 3 ng of dominant-negative Smad5 (Smad5sbn) mRNA and 25 ng Mk-MO ATG, as indicated. Embryos were fixed at late gastrula stage 13, and processed for WISH with the indicated probes. The number of embryos exemplified by the photograph over the total number of embryos analyzed is indicated. Lateral views. |
|
|
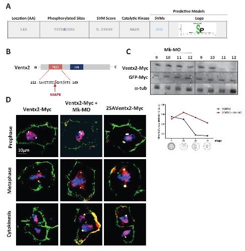
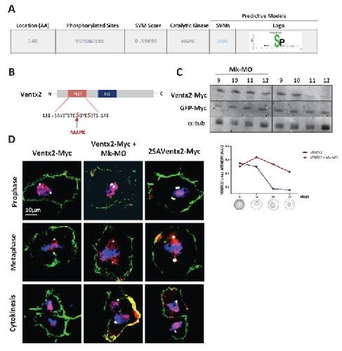
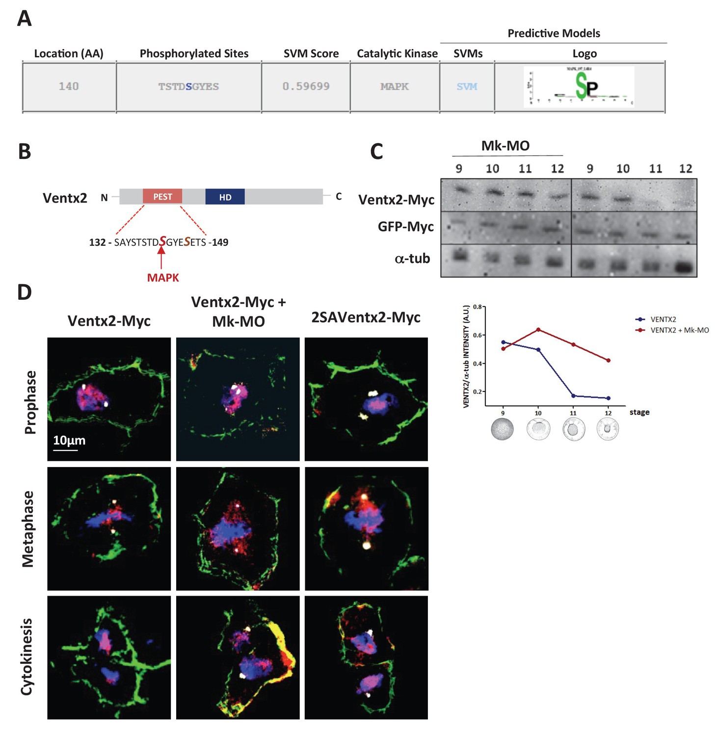
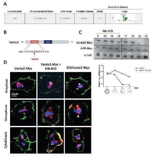
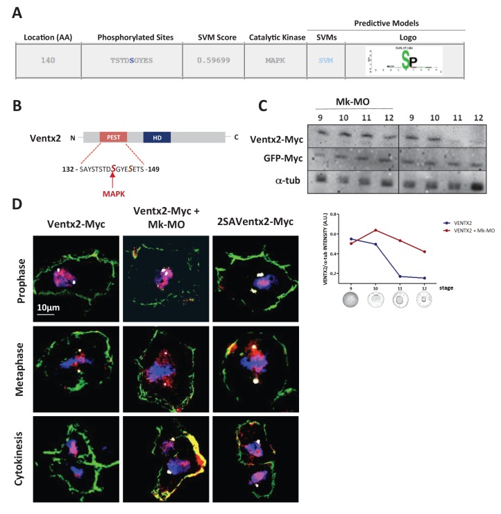
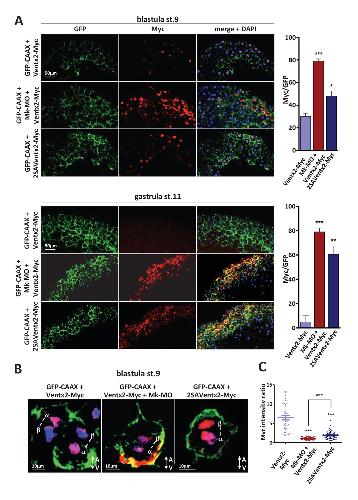
Figure 3 MEK1 is required for Ventx2 clearance and asymmetric distribution during cell division. (A,B) Four-cell embryos were injected in each cell with 50 pg GFP-CAAX, 50 pg Ventx2-Myc, 50 pg 2SAVentx2-Myc RNAs, and 25 ng Mk-MO, as indicated. Embryos were fixed at blastula stage 9, or gastrula stage 11, cryosectioned and processed for anti-Myc (red), and anti-GFP (green) immunostaining, and DNA was stained with DAPI (blue). Graphs show the percentage of Myc positive nuclei (DAPI positive) over the total number of injected cells (GFP positive) from four independent experiments. (B) 3D reconstruction of confocal slices of mitotic Myc positive nuclei labeled by DAPI from stage nine sectioned embryos. Sister mitotic chromosomes are referred to as α (more intense Myc staining), and β (less intense Myc staining). The A-V arrows indicate the animal-vegetal axis. Note the asymmetric cortical Ventx2-Myc signal in the MEK1 morphant cell. (C). The graph shows the ratios of Myc signal intensity betweenα and β sister nuclei. |
|
|
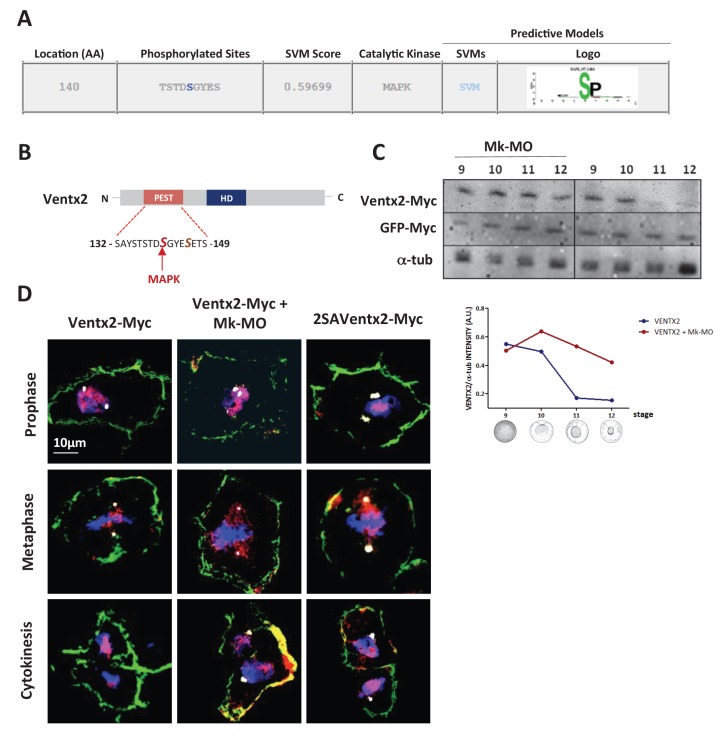
Figure 3âfigure supplement 1 Ventx2 degradation and asymmetric distribution require MEK1 activity. (A) In silico analysis of phosphorylation sites in the Ventx2 protein and prediction of kinases involved, with Kinasephos2 software. (B) Schematic representation of the Ventx2 protein. HD indicates the homeodomain (blue box), and the PEST destruction motif is highlighted in red. Note that Serine 140, which is required for Ventx2 degradation, is a predicted target of MAPK. (C) 50 pg Ventx2-Myc RNA was injected into both blastomeres at the two-cell stage. 50 pg GFP-Myc-RNA was co-injected as an internal loading control. Embryos were allowed to develop until the indicated stages, and exogenous Ventx2 was detected by anti-Myc immunostaining on Western blot. The graph shows the ratios of Ventx2-Myc over a-tub signals measured from the Western blot. (D) Four-cell embryos were injected in each cell with 50 pg GFP-CAAX, 50 pg Ventx2-Myc, 50 pg 2SAVentx2-Myc RNAs and with 25 ng Mk-MO as indicated. Embryos were fixed at blastula stage 9, cryosectioned and processed for anti-Myc (red), anti-GFP (green) and anti-g-tubulin (centrosomes, white) immunostaining, and DNA was stained with DAPI (blue). Panels represent compiled confocal slices to visualize entire mitotic nuclei. |
|
|
Figure 4. Ventx2 knockdown rescues the competence of MEK1-deficient cells to differentiate. (A) 4 cell embryos were injected in each cell with 50 pg Ventx2-Myc or 50 pg 2SAVentx2-Myc RNAs, and processed for WISH analysis at late gastrula stage 13 with pou5f3.2 probe. Stabilized 2SAVentx2 maintains ectopic pou5f3.2 expression. Top row dorsal view, bottom row lateral view. (B) Embryos injected as in (A), with or without 500 pg CA-Mk RNA per blastomere, were processed for WISH analysis at early gastrula stage 10.5 with t/bra probe. The number of embryos with ectopic t/bra expression is indicated in each condition. Stabilized 2SAVentx2 counteracts CA-Mk activity. Top row animal view, bottom row lateral view. (C) Sixteen-cell embryos were injected in one animal blastomere with 50 pg GFP-CAAX RNA, 25 ng Mk-MO and 7.5 ng Vx2-MO, as indicated. Next, these embryos were injected at blastula stage 8.5 with recombinant BMP4 (2 ng for xk81a1 induction, animal view), NODAL (5 ng for t/bra induction, lateral view; 50 ng for mixer (endoderm) induction, animal view), or NOGGIN (36 ng for sox2 induction, animal view) proteins into the blastocoel, collected at early gastrula stage 10.5, and processed for WISH. Mk-MO injected domains are indicated by white arrows. (D) Four-cell embryos were injected in each blastomere with 25 ng Mk-MO alone or with 7.5 ng Vx2-MO, collected at late gastrula stage 13 and processed for WISH with pou5f3.2 probe. (E) Embryos injected as in (D) were collected at tailbud stage 25, processed for WISH with sox2 probe, and scored. Ventx2 knockdown partially restores development of MEK1-deficient embryos. MEK1/Ventx2 double knockdown rescue assays were repeated five times. In A and C, the number of embryos exemplified by the photograph over the total number of embryos analyzed is indicated. |
|
|
Figure 4âfigure supplement 1 Ventx2 knockdown restores germ-layer formation in MEK1-deficient embryos. (A) Four-cell embryos were injected with 50 pg 2SAVentx2-Myc RNA per cell, fixed at tailbud stage 25 and processed for WISH with pou5f3.2 probe. (B) Four-cell embryos were injected with 30 ng Ventx2-MO (Vx2-MO) per blastomere, collected at stage 10.5 and processed for RT-qPCR. (C) Embryos injected as in B were processed for WISH analysis at early gastrula stage 10.5 with ventx1 and gsc probes (vegetal view). (D). Four-cell embryos were injected with 25 ng Mk-MO, with or without 7.5 ng Vx2-MO, in each blastomere, collected at gastrula stage 10.5, and processed for WISH with indicated probes. Note that embryos stained for xk81a1 (epidermis) were injected in one ventral animal blastomere at 16 cell stage and collected at late gastrula stage 13. Embryos stained for gsc were hemisectioned prior to staining to improve probe penetration. In A and D, the number of embryos exemplified by the photograph over the total number of embryos analyzed is indicated. For the RT-qPCR graph, error bars represent s.e.m. values of three independent experiments with two technical duplicates. For statistical analysis, samples from injected embryos were compared with samples from uninjected control embryos by Unpaired Studentâs t-test. *p<0.05, **p<0.005, ***p<0.0001. |
|
|
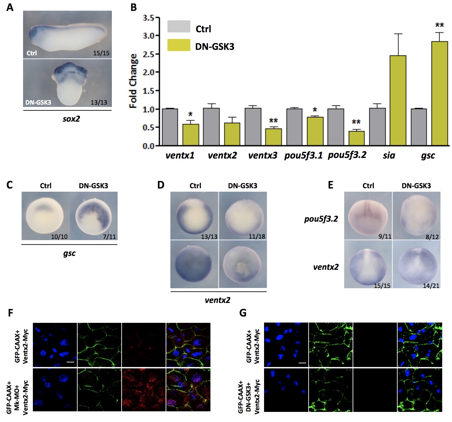
Supplementary file 1. GSK3 is not a negative regulator of the pluripotency gene network and is not required for MEK1-dependent Ventx2 clearance in vivo. (A). 4-cell embryos were injected with 300pg DN-GSK3 RNA per blastomere. Embryos were collected at stage 25 and processed for WISH analysis with sox2 probe. DN-GSK3 efficiently induced secondary body axes, indicating that the dose used was funcQonal. (B). Embryos injected as in (A), were collected at stage 10.5 and processed for RT-qPCR. (C-D). Embryos injected as in (A) were processed for WISH analysis at early gastrula stage 10.5 with gsc (C, vegetal view) and ventx2 (D, top: vegetal view, boZom: animal view) probes. (E). Embryos injected at the 8-cell stage with 300pg DN- GSK3 RNA in one dorsal animal blastomere were processed for WISH analysis at late gastrula stage 13 with pou5f3.2 and ventx2 probes (anterior view). (F-G). 4-cell embryos were injected in each cell with 50pg GFP-CAAX, 50pg Ventx2- Myc, and 25ng Mk-MO (F), or 50pg GFP-CAAX, 50pg Ventx2-Myc and 300pg of DN-GSK3 (G). Animal caps were explanted at blastula stage 9 and cultured unQl gastrula stage 11, fixed and processed for anQ-Myc (red), and anQ-GFP (green) immunostaining, and DNA was stained with DAPI (blue). Note that Ventx2-Myc is detectable only in MEK1 depleted caps. For the qPCR graph, error bars represent s.e.m. values of three independent experiments with two technical duplicates. For staQsQcal analyses, samples were compared with the respecQve control by Unpaired Studentâs t-test. *P< 0.05, **P< 0.005. In C, D and E, the number of embryos exemplified by the photograph over the total number of embryos analyzed is indicated. In F and G scale bar is 20 μm. |
|
|
Figure 1. MEK1 depletion impairs embryonic development.(A) Mk-MO and Mk-MO ATG were designed to target MEK1 translation. Western blot analysis of blastula stage nine embryos injected with 25 ng per blastomere of either MO at the 4 cell stage revealed reduced MEK1 translation. α-Tubulin was used as a loading control. Control embryos were uninjected. The histogram shows the normalized intensity of MEK1 signals relative to control. (B) Embryos were injected as in (A) and morphology was analyzed at tailbud stage. (C) Embryos injected as in (A) were stained with Sox2 probe to highlight defective axis formation and neural tissue differentiation. (D) Embryos were injected at the 2 cell stage with 25 ng Mk-MO per cell, and at the 4- cell stage with 400 pg of mammalian MEK1 (Mk) RNA per cell and processed for WISH analysis at late gastrula stage 13 with t/bra probe to highlight the mesoderm (dorso-vegetal view) and with sox2 to highlight the neurectoderm (dorsal view). In C and D, the number of embryos exemplified by the photograph over the total number of embryos analyzed is indicated.DOI: http://dx.doi.org/10.7554/eLife.21526.002Figure 1âfigure supplement 1. MEK1 depletion by morpholinos.(A) Four-cell embryos were injected in each blastomere with 50 pg GFPâCAAX mRNA with or without 25 ng Mk-MO, fixed at blastula stage 9, cryosectioned and stained with anti-phospho-MEK1 antibody. The pMEK1 signal was severely reduced or lost in cells injected with Mk-MO. (B) Four-cell embryos were injected in each cell with 25 ng Mk-MO, collected at early gastrula stage 10.5 and processed for RT-qPCR to quantify p53 expression levels. MkâMO did not induce p53 expression. (C) Two-cell embryos were injected twice with 25 ng Mk-MO in each blastomere, followed by injection at 4 cell stage of hamster MEK1 mRNA (Mk; 400 pg per blastomere). In order to score progress through gastrulation pictures were taken from live stage 13 gastrula embryos (vegetal view). (D) Blastopore closure was scored by calculating the ratio of blastopore diameter of injected embryos to the mean of blastopore diameter of uninjected control embryos. Bars represent maximum and minimum values, and lines represent the mean. The number of embryos analyzed in each condition is displayed on the graph. For statistical analysis, samples were compared by Mann-Whitney test (99% confidence intervals were applied; ***pâ¤0.0001).DOI: http://dx.doi.org/10.7554/eLife.21526.00310.7554/eLife.21526.004Figure 1âfigure supplement 1âsource data 1. Values of blastopore closure ratios.Details are shown in Figure 1âfigure supplement 1 and Materials and methods.DOI: http://dx.doi.org/10.7554/eLife.21526.004 |
|
|
Figure 1âfigure supplement 2. Gene expression analysis of MEK1-depleted gastrula embryos.(AâD) Four-cell embryos were injected in each blastomere with 25 ng Mk-MO, collected at early gastrula stage 10.5 and processed for RT-qPCR to quantify changes in the expression levels of pro-differentiation markers (A), or changes in the expression levels of BMPs (Smad1/5/8) and Activin/Nodal (Smad2/3) signaling targets (C). For all qPCR graphs, error bars represent s.e.m. values of four independent experiments with two technical duplicates. For statistical analyses, samples from injected embryos were compared with samples from uninjected control embryos by Unpaired Studentâs t-test. *p<0.05, **p<0.005, ***p<0.0001. (B,D) Some embryos from the same experiment were processed for WISH with the indicated probes. Note that embryos stained for xk81a1 (epidermis) were injected with 25 ng Mk-MO in one ventral animal blastomere at 16-cell stage and collected at late gastrula stage 13. In B and D, the number of embryos exemplified by the photograph over the total number of embryos analyzed is indicated.DOI: http://dx.doi.org/10.7554/eLife.21526.005 |
|
|
Figure 2âfigure supplement 2. MEK1 is required to inhibit the expression of the pluripotency genes pou5f3.2 and ventx2.(A) Embryos injected with 25 ng Mk-MO at 16-cell stage in one animal dorsal blastomere were grown until late gastrulation stage 13 and processed for WISH with pou5f3.2 and ventx2 probes. (B) Embryos injected with 25 ng Mk-MO at 16 cell stage in one animal ventral blastomere were grown until mid-neurula stage 18 and processed for WISH with pou5f3.2 probe. (C) Four-cell embryos were injected in each blastomere with 25 ng Mk-MO and grown until blastula stage 9, when animal caps were isolated, cultured in vitro until late gastrula stage 13 and then processed for RT-qPCR. In A and B, the number of embryos exemplified by the photograph over the total number of embryos analyzed is indicated.DOI: http://dx.doi.org/10.7554/eLife.21526.008 |
|
|
Figure 3. MEK1 is required for Ventx2 clearance and asymmetric distribution during cell division.(A,B) Four-cell embryos were injected in each cell with 50 pg GFP-CAAX, 50 pg Ventx2-Myc, 50 pg 2SAVentx2-Myc RNAs, and 25 ng Mk-MO, as indicated. Embryos were fixed at blastula stage 9, or gastrula stage 11, cryosectioned and processed for anti-Myc (red), and anti-GFP (green) immunostaining, and DNA was stained with DAPI (blue). Graphs show the percentage of Myc positive nuclei (DAPI positive) over the total number of injected cells (GFP positive) from four independent experiments. (B) 3D reconstruction of confocal slices of mitotic Myc positive nuclei labeled by DAPI from stage nine sectioned embryos. Sister mitotic chromosomes are referred to as α (more intense Myc staining), and β (less intense Myc staining). The A-V arrows indicate the animal-vegetal axis. Note the asymmetric cortical Ventx2-Myc signal in the MEK1 morphant cell. (C). The graph shows the ratios of Myc signal intensity betweenα and β sister nuclei.DOI: http://dx.doi.org/10.7554/eLife.21526.00910.7554/eLife.21526.010Figure 3âsource data 1. Myc signal intensity ratios between daughter nuclei.Each value corresponds to the ratio calculated from one individual confocal slice between α and β daughter nuclei (see legend to Figure 3 and Materials and methods for further details).DOI: http://dx.doi.org/10.7554/eLife.21526.010Figure 3âfigure supplement 1. Ventx2 degradation and asymmetric distribution require MEK1 activity.(A) In silico analysis of phosphorylation sites in the Ventx2 protein and prediction of kinases involved, with Kinasephos2 software. (B) Schematic representation of the Ventx2 protein. HD indicates the homeodomain (blue box), and the PEST destruction motif is highlighted in red. Note that Serine 140, which is required for Ventx2 degradation, is a predicted target of MAPK. (C) 50 pg Ventx2-Myc RNA was injected into both blastomeres at the two-cell stage. 50 pg GFP-Myc-RNA was co-injected as an internal loading control. Embryos were allowed to develop until the indicated stages, and exogenous Ventx2 was detected by anti-Myc immunostaining on Western blot. The graph shows the ratios of Ventx2-Myc over a-tub signals measured from the Western blot. (D) Four-cell embryos were injected in each cell with 50 pg GFP-CAAX, 50 pg Ventx2-Myc, 50 pg 2SAVentx2-Myc RNAs and with 25 ng Mk-MO as indicated. Embryos were fixed at blastula stage 9, cryosectioned and processed for anti-Myc (red), anti-GFP (green) and anti-g-tubulin (centrosomes, white) immunostaining, and DNA was stained with DAPI (blue). Panels represent compiled confocal slices to visualize entire mitotic nuclei.DOI: http://dx.doi.org/10.7554/eLife.21526.011 |
|
|
Figure 1—figure supplement 1. MEK1 depletion by morpholinos.(A) Four-cell embryos were injected in each blastomere with 50 pg GFP‐CAAX mRNA with or without 25 ng Mk-MO, fixed at blastula stage 9, cryosectioned and stained with anti-phospho-MEK1 antibody. The pMEK1 signal was severely reduced or lost in cells injected with Mk-MO. (B) Four-cell embryos were injected in each cell with 25 ng Mk-MO, collected at early gastrula stage 10.5 and processed for RT-qPCR to quantify p53 expression levels. Mk‐MO did not induce p53 expression. (C) Two-cell embryos were injected twice with 25 ng Mk-MO in each blastomere, followed by injection at 4 cell stage of hamster MEK1 mRNA (Mk; 400 pg per blastomere). In order to score progress through gastrulation pictures were taken from live stage 13 gastrula embryos (vegetal view). (D) Blastopore closure was scored by calculating the ratio of blastopore diameter of injected embryos to the mean of blastopore diameter of uninjected control embryos. Bars represent maximum and minimum values, and lines represent the mean. The number of embryos analyzed in each condition is displayed on the graph. For statistical analysis, samples were compared by Mann-Whitney test (99% confidence intervals were applied; ***p≤0.0001).DOI: http://dx.doi.org/10.7554/eLife.21526.00310.7554/eLife.21526.004Figure 1—figure supplement 1—source data 1. Values of blastopore closure ratios.Details are shown in Figure 1—figure supplement 1 and Materials and methods.DOI: http://dx.doi.org/10.7554/eLife.21526.004 |
|
|
Figure 2—figure supplement 1. Neural induction in vivo depends on MEK1 activity.Sixteen-cell embryos were injected in one ventral-animal blastomere with 3 ng of dominant-negative Smad5 (Smad5sbn) mRNA and 25 ng Mk-MO ATG, as indicated. Embryos were fixed at late gastrula stage 13, and processed for WISH with the indicated probes. The number of embryos exemplified by the photograph over the total number of embryos analyzed is indicated. Lateral views.DOI: http://dx.doi.org/10.7554/eLife.21526.007 |
|
|
Figure 3—figure supplement 1. Ventx2 degradation and asymmetric distribution require MEK1 activity.(A) In silico analysis of phosphorylation sites in the Ventx2 protein and prediction of kinases involved, with Kinasephos2 software. (B) Schematic representation of the Ventx2 protein. HD indicates the homeodomain (blue box), and the PEST destruction motif is highlighted in red. Note that Serine 140, which is required for Ventx2 degradation, is a predicted target of MAPK. (C) 50 pg Ventx2-Myc RNA was injected into both blastomeres at the two-cell stage. 50 pg GFP-Myc-RNA was co-injected as an internal loading control. Embryos were allowed to develop until the indicated stages, and exogenous Ventx2 was detected by anti-Myc immunostaining on Western blot. The graph shows the ratios of Ventx2-Myc over a-tub signals measured from the Western blot. (D) Four-cell embryos were injected in each cell with 50 pg GFP-CAAX, 50 pg Ventx2-Myc, 50 pg 2SAVentx2-Myc RNAs and with 25 ng Mk-MO as indicated. Embryos were fixed at blastula stage 9, cryosectioned and processed for anti-Myc (red), anti-GFP (green) and anti-g-tubulin (centrosomes, white) immunostaining, and DNA was stained with DAPI (blue). Panels represent compiled confocal slices to visualize entire mitotic nuclei.DOI: http://dx.doi.org/10.7554/eLife.21526.011 |
|
|
Figure 4—figure supplement 1. Ventx2 knockdown restores germ-layer formation in MEK1-deficient embryos.(A) Four-cell embryos were injected with 50 pg 2SAVentx2-Myc RNA per cell, fixed at tailbud stage 25 and processed for WISH with pou5f3.2 probe. (B) Four-cell embryos were injected with 30 ng Ventx2-MO (Vx2-MO) per blastomere, collected at stage 10.5 and processed for RT-qPCR. (C) Embryos injected as in B were processed for WISH analysis at early gastrula stage 10.5 with ventx1 and gsc probes (vegetal view). (D). Four-cell embryos were injected with 25 ng Mk-MO, with or without 7.5 ng Vx2-MO, in each blastomere, collected at gastrula stage 10.5, and processed for WISH with indicated probes. Note that embryos stained for xk81a1 (epidermis) were injected in one ventral animal blastomere at 16 cell stage and collected at late gastrula stage 13. Embryos stained for gsc were hemisectioned prior to staining to improve probe penetration. In A and D, the number of embryos exemplified by the photograph over the total number of embryos analyzed is indicated. For the RT-qPCR graph, error bars represent s.e.m. values of three independent experiments with two technical duplicates. For statistical analysis, samples from injected embryos were compared with samples from uninjected control embryos by Unpaired Student’s t-test. *p<0.05, **p<0.005, ***p<0.0001.DOI: http://dx.doi.org/10.7554/eLife.21526.013 |
References [+] :
Boroviak,
Lineage-Specific Profiling Delineates the Emergence and Progression of Naive Pluripotency in Mammalian Embryogenesis.
2015, Pubmed
Boroviak, Lineage-Specific Profiling Delineates the Emergence and Progression of Naive Pluripotency in Mammalian Embryogenesis. 2015, Pubmed
Boroviak, The birth of embryonic pluripotency. 2014, Pubmed
Buitrago-Delgado, NEURODEVELOPMENT. Shared regulatory programs suggest retention of blastula-stage potential in neural crest cells. 2015, Pubmed , Xenbase
Camp, Nanog regulates proliferation during early fish development. 2009, Pubmed
Cao, The POU factor Oct-25 regulates the Xvent-2B gene and counteracts terminal differentiation in Xenopus embryos. 2004, Pubmed , Xenbase
Castillo-Briceno, Xenopus embryonic epidermis as a mucociliary cellular ecosystem to assess the effect of sex hormones in a non-reproductive context. 2014, Pubmed , Xenbase
Chalmers, Oriented cell divisions asymmetrically segregate aPKC and generate cell fate diversity in the early Xenopus embryo. 2003, Pubmed , Xenbase
Chang, Asymmetric proteasome segregation as a mechanism for unequal partitioning of the transcription factor T-bet during T lymphocyte division. 2011, Pubmed
Chia, A genome-wide RNAi screen reveals determinants of human embryonic stem cell identity. 2010, Pubmed
Cibois, BMP signalling controls the construction of vertebrate mucociliary epithelia. 2015, Pubmed , Xenbase
Cornell, Activin-mediated mesoderm induction requires FGF. 1994, Pubmed , Xenbase
Curran, Expression of activated MAP kinase in Xenopus laevis embryos: evaluating the roles of FGF and other signaling pathways in early induction and patterning. 2000, Pubmed , Xenbase
Delaune, Neural induction in Xenopus requires early FGF signalling in addition to BMP inhibition. 2005, Pubmed , Xenbase
Faunes, A membrane-associated β-catenin/Oct4 complex correlates with ground-state pluripotency in mouse embryonic stem cells. 2013, Pubmed
Fuentealba, Asymmetric mitosis: Unequal segregation of proteins destined for degradation. 2008, Pubmed
Habib, A localized Wnt signal orients asymmetric stem cell division in vitro. 2013, Pubmed
Hackett, Regulatory principles of pluripotency: from the ground state up. 2014, Pubmed
Kim, ERK1 phosphorylates Nanog to regulate protein stability and stem cell self-renewal. 2014, Pubmed
Krahn, PP2A antagonizes phosphorylation of Bazooka by PAR-1 to control apical-basal polarity in dividing embryonic neuroblasts. 2009, Pubmed
LaBonne, Role of MAP kinase in mesoderm induction and axial patterning during Xenopus development. 1995, Pubmed , Xenbase
Livigni, A conserved Oct4/POUV-dependent network links adhesion and migration to progenitor maintenance. 2013, Pubmed , Xenbase
Luxardi, Distinct Xenopus Nodal ligands sequentially induce mesendoderm and control gastrulation movements in parallel to the Wnt/PCP pathway. 2010, Pubmed , Xenbase
Marchal, BMP inhibition initiates neural induction via FGF signaling and Zic genes. 2009, Pubmed , Xenbase
Martinez, The PTK7 and ROR2 Protein Receptors Interact in the Vertebrate WNT/Planar Cell Polarity (PCP) Pathway. 2015, Pubmed , Xenbase
Morrison, Conserved roles for Oct4 homologues in maintaining multipotency during early vertebrate development. 2006, Pubmed , Xenbase
Ossipova, PAR-1 phosphorylates Mind bomb to promote vertebrate neurogenesis. 2009, Pubmed , Xenbase
Pagès, Constitutive mutant and putative regulatory serine phosphorylation site of mammalian MAP kinase kinase (MEK1). 1994, Pubmed
Puppo, Protein tyrosine kinase 7 has a conserved role in Wnt/β-catenin canonical signalling. 2011, Pubmed , Xenbase
Robu, p53 activation by knockdown technologies. 2007, Pubmed
Sander, The opposing homeobox genes Goosecoid and Vent1/2 self-regulate Xenopus patterning. 2007, Pubmed , Xenbase
Scerbo, Ventx factors function as Nanog-like guardians of developmental potential in Xenopus. 2012, Pubmed , Xenbase
Scerbo, On the origin and evolutionary history of NANOG. 2014, Pubmed , Xenbase
Snape, Changes in states of commitment of single animal pole blastomeres of Xenopus laevis. 1987, Pubmed , Xenbase
Spelat, Serine 111 phosphorylation regulates OCT4A protein subcellular distribution and degradation. 2012, Pubmed
Spilker, MAP kinase signaling antagonizes PAR-1 function during polarization of the early Caenorhabditis elegans embryo. 2009, Pubmed
Stukenberg, Systematic identification of mitotic phosphoproteins. 1997, Pubmed , Xenbase
Takahashi, Induction of pluripotent stem cells from mouse embryonic and adult fibroblast cultures by defined factors. 2006, Pubmed
Tapia, Reprogramming to pluripotency is an ancient trait of vertebrate Oct4 and Pou2 proteins. 2012, Pubmed
Theunissen, Systematic identification of culture conditions for induction and maintenance of naive human pluripotency. 2014, Pubmed
Zhao, The transcription factor Vox represses endoderm development by interacting with Casanova and Pou2. 2013, Pubmed
Zhu, Regulated proteolysis of Xom mediates dorsoventral pattern formation during early Xenopus development. 2002, Pubmed , Xenbase
