XB-ART-53779
PLoS Genet
2017 May 04;135:e1006763. doi: 10.1371/journal.pgen.1006763.
Show Gene links
Show Anatomy links
Hypothermia-induced dystonia and abnormal cerebellar activity in a mouse model with a single disease-mutation in the sodium-potassium pump.
Isaksen TJ, Kros L, Vedovato N, Holm TH, Vitenzon A, Gadsby DC, Khodakhah K, Lykke-Hartmann K.
???displayArticle.abstract???
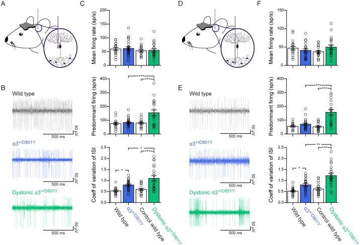
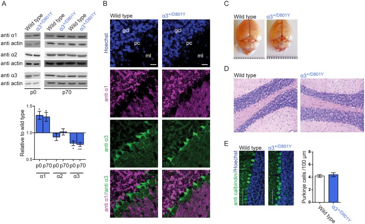
Mutations in the neuron-specific α3 isoform of the Na+/K+-ATPase are found in patients suffering from Rapid onset Dystonia Parkinsonism and Alternating Hemiplegia of Childhood, two closely related movement disorders. We show that mice harboring a heterozygous hot spot disease mutation, D801Y (α3+/D801Y), suffer abrupt hypothermia-induced dystonia identified by electromyographic recordings. Single-neuron in vivo recordings in awake α3+/D801Y mice revealed irregular firing of Purkinje cells and their synaptic targets, the deep cerebellar nuclei neurons, which was further exacerbated during dystonia and evolved into abnormal high-frequency burst-like firing. Biophysically, we show that the D-to-Y mutation abolished pump-mediated Na+/K+ exchange, but allowed the pumps to bind Na+ and become phosphorylated. These findings implicate aberrant cerebellar activity in α3 isoform-related dystonia and add to the functional understanding of the scarce and severe mutations in the α3 isoform Na+/K+-ATPase.
???displayArticle.pubmedLink??? 28472154
???displayArticle.pmcLink??? PMC5436892
???displayArticle.link??? PLoS Genet
???displayArticle.grants??? [+]
Species referenced: Xenopus
Genes referenced: calb1 dcn grip1
???attribute.lit??? ???displayArticles.show???
References [+] :
Albanese,
Phenomenology and classification of dystonia: a consensus update.
2013, Pubmed
Albanese, Phenomenology and classification of dystonia: a consensus update. 2013, Pubmed
Brashear, Variable phenotype of rapid-onset dystonia-parkinsonism. 1996, Pubmed
Brashear, The phenotypic spectrum of rapid-onset dystonia-parkinsonism (RDP) and mutations in the ATP1A3 gene. 2007, Pubmed
Brashear, Rapid-onset dystonia-parkinsonism in a second family. 1997, Pubmed
Breakefield, The pathophysiological basis of dystonias. 2008, Pubmed
Calderon, The neural substrates of rapid-onset Dystonia-Parkinsonism. 2011, Pubmed
Clapcote, Mutation I810N in the alpha3 isoform of Na+,K+-ATPase causes impairments in the sodium pump and hyperexcitability in the CNS. 2009, Pubmed
Cook, Cognitive impairment in rapid-onset dystonia-parkinsonism. 2014, Pubmed
de Carvalho Aguiar, Mutations in the Na+/K+ -ATPase alpha3 gene ATP1A3 are associated with rapid-onset dystonia parkinsonism. 2004, Pubmed
Demos, A novel recurrent mutation in ATP1A3 causes CAPOS syndrome. 2014, Pubmed
Dobyns, Rapid-onset dystonia-parkinsonism. 1993, Pubmed
Fahn, Concept and classification of dystonia. 1988, Pubmed
Forrest, The sodium-potassium pump controls the intrinsic firing of the cerebellar Purkinje neuron. 2012, Pubmed
Fremont, Aberrant Purkinje cell activity is the cause of dystonia in a shRNA-based mouse model of Rapid Onset Dystonia-Parkinsonism. 2015, Pubmed
Fremont, Abnormal high-frequency burst firing of cerebellar neurons in rapid-onset dystonia-parkinsonism. 2014, Pubmed
Gahwiler, Effects of temperature on spontaneous bioelectric activity of cultured nerve cells. 1972, Pubmed
Good, A nervous system-specific isotype of the beta subunit of Na+,K(+)-ATPase expressed during early development of Xenopus laevis. 1990, Pubmed , Xenbase
Heinzen, De novo mutations in ATP1A3 cause alternating hemiplegia of childhood. 2012, Pubmed
Heinzen, Distinct neurological disorders with ATP1A3 mutations. 2014, Pubmed
Hoei-Hansen, Alternating hemiplegia of childhood in Denmark: clinical manifestations and ATP1A3 mutation status. 2014, Pubmed
Holm, Cognitive deficits caused by a disease-mutation in the α3 Na(+)/K(+)-ATPase isoform. 2016, Pubmed
Hunanyan, Knock-in mouse model of alternating hemiplegia of childhood: behavioral and electrophysiologic characterization. 2015, Pubmed
Ikeda, Enhanced inhibitory neurotransmission in the cerebellar cortex of Atp1a3-deficient heterozygous mice. 2013, Pubmed
Ishii, Identification of ATP1A3 mutations by exome sequencing as the cause of alternating hemiplegia of childhood in Japanese patients. 2013, Pubmed
Kanai, Crystal structure of a Na+-bound Na+,K+-ATPase preceding the E1P state. 2013, Pubmed
Kirshenbaum, Alternating hemiplegia of childhood-related neural and behavioural phenotypes in Na+,K+-ATPase α3 missense mutant mice. 2013, Pubmed
Kirshenbaum, Characterization of cognitive deficits in mice with an alternating hemiplegia-linked mutation. 2015, Pubmed
Kirshenbaum, Mania-like behavior induced by genetic dysfunction of the neuron-specific Na+,K+-ATPase α3 sodium pump. 2011, Pubmed
Koenderink, Electrophysiological analysis of the mutated Na,K-ATPase cation binding pocket. 2003, Pubmed , Xenbase
Kuntzweiler, Asp804 and Asp808 in the transmembrane domain of the Na,K-ATPase alpha subunit are cation coordinating residues. 1996, Pubmed
Li, A functional correlate of severity in alternating hemiplegia of childhood. 2015, Pubmed , Xenbase
Lohmann, Genetics of dystonia: what's known? What's new? What's next? 2013, Pubmed
Mikati, Alternating hemiplegia of childhood: clinical manifestations and long-term outcome. 2000, Pubmed
Morth, Crystal structure of the sodium-potassium pump. 2007, Pubmed
Nielsen, Importance of intramembrane carboxylic acids for occlusion of K+ ions at equilibrium in renal Na,K-ATPase. 1998, Pubmed
Nyblom, Crystal structure of Na+, K(+)-ATPase in the Na(+)-bound state. 2013, Pubmed
Oblak, Rapid-onset dystonia-parkinsonism associated with the I758S mutation of the ATP1A3 gene: a neuropathologic and neuroanatomical study of four siblings. 2014, Pubmed
Panagiotakaki, Clinical profile of patients with ATP1A3 mutations in Alternating Hemiplegia of Childhood-a study of 155 patients. 2015, Pubmed
Peng, Isoforms of Na,K-ATPase alpha and beta subunits in the rat cerebellum and in granule cell cultures. 1997, Pubmed
Richter, Genetic animal models of dystonia: common features and diversities. 2014, Pubmed
Rosewich, Heterozygous de-novo mutations in ATP1A3 in patients with alternating hemiplegia of childhood: a whole-exome sequencing gene-identification study. 2012, Pubmed
Rosewich, A novel ATP1A3 mutation with unique clinical presentation. 2014, Pubmed
Shinoda, Crystal structure of the sodium-potassium pump at 2.4 A resolution. 2009, Pubmed
Sweadner, ATP1A3 Mutation in Adult Rapid-Onset Ataxia. 2016, Pubmed
Sweney, The expanding spectrum of neurological phenotypes in children with ATP1A3 mutations, Alternating Hemiplegia of Childhood, Rapid-onset Dystonia-Parkinsonism, CAPOS and beyond. 2015, Pubmed
van Gassen, Characterization of febrile seizures and febrile seizure susceptibility in mouse inbred strains. 2008, Pubmed
Vedovato, Route, mechanism, and implications of proton import during Na+/K+ exchange by native Na+/K+-ATPase pumps. 2014, Pubmed , Xenbase
Verret, Alternating hemiplegia in childhood: a report of eight patients with complicated migraine beginning in infancy. 1971, Pubmed
Verrey, Primary sequence of Xenopus laevis Na+-K+-ATPase and its localization in A6 kidney cells. 1989, Pubmed , Xenbase
Viollet, Alternating Hemiplegia of Childhood: Retrospective Genetic Study and Genotype-Phenotype Correlations in 187 Subjects from the US AHCF Registry. 2015, Pubmed
Womack, Active contribution of dendrites to the tonic and trimodal patterns of activity in cerebellar Purkinje neurons. 2002, Pubmed
