XB-ART-53778
Sci Rep
2017 Jun 14;71:3517. doi: 10.1038/s41598-017-03742-5.
Show Gene links
Show Anatomy links
Hydrogen sulfide stimulates CFTR in Xenopus oocytes by activation of the cAMP/PKA signalling axis.
Perniss A, Preiss K, Nier M, Althaus M.
???displayArticle.abstract???
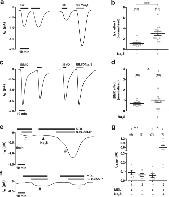
Hydrogen sulfide (H2S) has been recognized as a signalling molecule which affects the activity of ion channels and transporters in epithelial cells. The cystic fibrosis transmembrane conductance regulator (CFTR) is an epithelial anion channel and a key regulator of electrolyte and fluid homeostasis. In this study, we investigated the regulation of CFTR by H2S. Human CFTR was heterologously expressed in Xenopus oocytes and its activity was electrophysiologically measured by microelectrode recordings. The H2S-forming sulphur salt Na2S as well as the slow-releasing H2S-liberating compound GYY4137 increased transmembrane currents of CFTR-expressing oocytes. Na2S had no effect on native, non-injected oocytes. The effect of Na2S was blocked by the CFTR inhibitor CFTR_inh172, the adenylyl cyclase inhibitor MDL 12330A, and the protein kinase A antagonist cAMPS-Rp. Na2S potentiated CFTR stimulation by forskolin, but not that by IBMX. Na2S enhanced CFTR stimulation by membrane-permeable 8Br-cAMP under inhibition of adenylyl cyclase-mediated cAMP production by MDL 12330A. These data indicate that H2S activates CFTR in Xenopus oocytes by inhibiting phosphodiesterase activity and subsequent stimulation of CFTR by cAMP-dependent protein kinase A. In epithelia, an increased CFTR activity may correspond to a pro-secretory response to H2S which may be endogenously produced by the epithelium or H2S-generating microflora.
???displayArticle.pubmedLink??? 28615646
???displayArticle.pmcLink??? PMC5471219
???displayArticle.link??? Sci Rep
Species referenced: Xenopus laevis
Genes referenced: camp cftr
???attribute.lit??? ???displayArticles.show???
References [+] :
Agné,
Hydrogen sulfide decreases β-adrenergic agonist-stimulated lung liquid clearance by inhibiting ENaC-mediated transepithelial sodium absorption.
2015, Pubmed,
Xenbase
Agné, Hydrogen sulfide decreases β-adrenergic agonist-stimulated lung liquid clearance by inhibiting ENaC-mediated transepithelial sodium absorption. 2015, Pubmed , Xenbase
Althaus, The gasotransmitter hydrogen sulphide decreases Na⁺ transport across pulmonary epithelial cells. 2012, Pubmed , Xenbase
Bailey, Understanding hydrogen sulfide storage: probing conditions for sulfide release from hydrodisulfides. 2014, Pubmed
Baines, Kinases as targets for ENaC regulation. 2013, Pubmed
Berger, Normal gating of CFTR requires ATP binding to both nucleotide-binding domains and hydrolysis at the second nucleotide-binding domain. 2005, Pubmed
Blachier, Luminal sulfide and large intestine mucosa: friend or foe? 2010, Pubmed
Boucher, New concepts of the pathogenesis of cystic fibrosis lung disease. 2004, Pubmed
Bucci, Hydrogen sulfide is an endogenous inhibitor of phosphodiesterase activity. 2010, Pubmed
Coletta, Hydrogen sulfide and nitric oxide are mutually dependent in the regulation of angiogenesis and endothelium-dependent vasorelaxation. 2012, Pubmed
DeLeon, Passive loss of hydrogen sulfide in biological experiments. 2012, Pubmed
Duckworth, G2 arrest in Xenopus oocytes depends on phosphorylation of cdc25 by protein kinase A. 2002, Pubmed , Xenbase
Erb, Actions of hydrogen sulfide on sodium transport processes across native distal lung epithelia (Xenopus laevis). 2014, Pubmed , Xenbase
Farinha, Regulatory Crosstalk by Protein Kinases on CFTR Trafficking and Activity. 2016, Pubmed
Filipovic, Persulfidation (S-sulfhydration) and H2S. 2015, Pubmed
Hennig, Actions of hydrogen sulphide on ion transport across rat distal colon. 2009, Pubmed
Kimura, Hydrogen sulfide protects HT22 neuronal cells from oxidative stress. 2006, Pubmed
Kimura, Hydrogen sulfide induces cyclic AMP and modulates the NMDA receptor. 2000, Pubmed , Xenbase
Kimura, Hydrogen sulfide and polysulfides as biological mediators. 2014, Pubmed
Kimura, Metabolic turnover of hydrogen sulfide. 2012, Pubmed
Kobayashi, Functional characterization of an endogenous Xenopus oocyte adenosine receptor. 2002, Pubmed , Xenbase
Kokkonen, Nanodomain Regulation of Cardiac Cyclic Nucleotide Signaling by Phosphodiesterases. 2017, Pubmed
Kunzelmann, CFTR: a hub for kinases and crosstalk of cAMP and Ca2+. 2013, Pubmed
Lee, The slow-releasing hydrogen sulfide donor, GYY4137, exhibits novel anti-cancer effects in vitro and in vivo. 2011, Pubmed
Lim, Vasoconstrictive effect of hydrogen sulfide involves downregulation of cAMP in vascular smooth muscle cells. 2008, Pubmed
Lu, Hydrogen sulfide regulates cAMP homeostasis and renin degranulation in As4.1 and rat renin-rich kidney cells. 2012, Pubmed
Macfarlane, Comparison of fermentation reactions in different regions of the human colon. 1992, Pubmed
Mathai, No facilitator required for membrane transport of hydrogen sulfide. 2009, Pubmed
Módis, Hydrogen sulfide-mediated stimulation of mitochondrial electron transport involves inhibition of the mitochondrial phosphodiesterase 2A, elevation of cAMP and activation of protein kinase A. 2013, Pubmed
Moran, On the measurement of the functional properties of the CFTR. 2008, Pubmed
Muzaffar, H2S-donating sildenafil (ACS6) inhibits superoxide formation and gp91phox expression in arterial endothelial cells: role of protein kinases A and G. 2008, Pubmed
Nader, Release from Xenopus oocyte prophase I meiotic arrest is independent of a decrease in cAMP levels or PKA activity. 2016, Pubmed , Xenbase
Nagpure, Hydrogen sulfide inhibits A2A adenosine receptor agonist induced β-amyloid production in SH-SY5Y neuroblastoma cells via a cAMP dependent pathway. 2014, Pubmed
Olson, Hydrogen sulfide as an oxygen sensor. 2013, Pubmed
Ostedgaard, The ΔF508 mutation causes CFTR misprocessing and cystic fibrosis-like disease in pigs. 2011, Pubmed
Perniss, Publisher Correction: Hydrogen sulfide stimulates CFTR in Xenopus oocytes by activation of the cAMP/PKA signalling axis. 2018, Pubmed
Perniss, Evans Blue is not a suitable inhibitor of the epithelial sodium channel δ-subunit. 2015, Pubmed , Xenbase
Pouokam, Regulation of colonic ion transport by gasotransmitters. 2011, Pubmed
Pouokam, Mechanisms of actions of hydrogen sulphide on rat distal colonic epithelium. 2011, Pubmed
Pouokam, Epithelial Electrolyte Transport Physiology and the Gasotransmitter Hydrogen Sulfide. 2016, Pubmed
Ratjen, Cystic fibrosis. 2015, Pubmed
Sadler, In vivo regulation of cyclic AMP phosphodiesterase in Xenopus oocytes. Stimulation by insulin and insulin-like growth factor 1. 1987, Pubmed , Xenbase
Schicho, Hydrogen sulfide is a novel prosecretory neuromodulator in the Guinea-pig and human colon. 2006, Pubmed
Shamsuddin, Surface fluid absorption and secretion in small airways. 2012, Pubmed
Sheppard, Structure and function of the CFTR chloride channel. 1999, Pubmed
Sullivan, Identification and partial characterization of a domain in CFTR that may bind cyclic nucleotides directly. 1995, Pubmed , Xenbase
Sun, Hydrogen Sulfide Facilitates Vaginal Lubrication by Activation of Epithelial ATP-Sensitive K(+) Channels and Cystic Fibrosis Transmembrane Conductance Regulator. 2016, Pubmed
Vitzthum, Mechanosensitive activation of CFTR by increased cell volume and hydrostatic pressure but not shear stress. 2015, Pubmed , Xenbase
Voronina, The regulation of oocyte maturation. 2003, Pubmed
Wallace, Hydrogen sulfide-based therapeutics: exploiting a unique but ubiquitous gasotransmitter. 2015, Pubmed
Walters, Dibutyryl cAMP induces a gestation-dependent absorption of fetal lung liquid. 1990, Pubmed
Wang, Physiological implications of hydrogen sulfide: a whiff exploration that blossomed. 2012, Pubmed
Weber, Capacitance measurements reveal different pathways for the activation of CFTR. 1999, Pubmed , Xenbase
Widdicombe, Airway Gland Structure and Function. 2015, Pubmed
Yan, Two cytoplasmic domains of mammalian adenylyl cyclase form a Gs alpha- and forskolin-activated enzyme in vitro. 1996, Pubmed
Yang, Hydrogen sulfide attenuates opioid dependence by suppression of adenylate cyclase/cAMP pathway. 2014, Pubmed
Yong, Negative regulation of beta-adrenergic function by hydrogen sulphide in the rat hearts. 2008, Pubmed
