XB-ART-53769
Dev Cell
2016 May 09;373:213-25. doi: 10.1016/j.devcel.2016.04.008.
Show Gene links
Show Anatomy links
The Molecular Basis of Radial Intercalation during Tissue Spreading in Early Development.
???displayArticle.abstract???
Radial intercalation is a fundamental process responsible for the thinning of multilayered tissues during large-scale morphogenesis; however, its molecular mechanism has remained elusive. Using amphibian epiboly, the thinning and spreading of the animal hemisphere during gastrulation, here we provide evidence that radial intercalation is driven by chemotaxis of cells toward the external layer of the tissue. This role of chemotaxis in tissue spreading and thinning is unlike its typical role associated with large-distance directional movement of cells. We identify the chemoattractant as the complement component C3a, a factor normally linked with the immune system. The mechanism is explored by computational modeling and tested in vivo, ex vivo, and in vitro. This mechanism is robust against fluctuations of chemoattractant levels and expression patterns and explains expansion during epiboly. This study provides insight into the fundamental process of radial intercalation and could be applied to a wide range of morphogenetic events.
???displayArticle.pubmedLink??? 27165554
???displayArticle.pmcLink??? PMC4865533
???displayArticle.link??? Dev Cell
???displayArticle.grants??? [+]
J000655 Medical Research Council , M010465 Medical Research Council , M008517 Medical Research Council , 084247/Z/07/Z Wellcome Trust , Wellcome Trust
Species referenced: Xenopus laevis
Genes referenced: c3 c3ar1 frzb2 krt12.4 tbxt wnt8a
???displayArticle.morpholinos??? c3ar1 MO1 c3 MO1
Phenotypes: Xla Wt + C3a Antibody(fig. 2 A r1c3, B r1c3 C) [+]
Xla Wt + c3ar1 MO(Fig. 2 A r1c2, B r1c2 C)
Xla Wt + c3ar1 MO(fig. 5 GHIJMN)
Xla Wt + c3ar1 MO
Xla Wt + c3 MO(Fig. 2 A r1c4, B r1c4, C)
Xla Wt + c3ar1 MO(fig. 5 GHIJMN)
Xla Wt + c3ar1 MO
Xla Wt + c3 MO(Fig. 2 A r1c4, B r1c4, C)
???attribute.lit??? ???displayArticles.show???
|
|
Graphical Abstract |
|
|
Figure1. Radial Intercalation Is Accompanied by Expression of C3 and C3aR during Xenopus Epiboly(A) SEM images of blastocoel roof during epiboly inXenopus embryos at stages 8, 10, and 11. False coloring indicates superficial cells (red), and the intercalation of outer-deep (light green) and inner-deep (dark-green) cells.(B) Schematic illustration of the process of epiboly in Xenopus shown in (A), including expansion of the superficial layer (SL) and the RI of the deep cell layer (DL). Note that the DL does not intercalate into the SL.(C and D) In situ hybridization (ISH) reveals C3 expression in the animal (C) but not in the vegetal (D) pole region during epiboly.(E and F) Cross-section (E) and zoom (F) of nuclei and ISH along the dashed line indicated in (C) show that C3 is expressed in the SL.(G) Western blot analysis showing differential expression of C3a and C3aR in the SL and DL ofstage 10 embryos, respectively. Loading control, vinculin. |
|
|
Figure 2. C3 and C3aR Are Required for Radial Intercalation (A and B) Sections showing the blastocoel roof before (A, stage 8) and after (B, stage 11) epiboly incontrol and treated embryos. Embryos deficient inC3aR (C3aRMo), treated with C3a antibody (C3aAb), or suppressed C3 expression (C3Mo) remain thick and multilayered by the end of epiboly (red, nucleus; green, membrane; white bars indicate tissue thickness). In contrast, the tissue thins into a dual-layered epithelium in control (CoMo) embryos. (C) The number of cell layers by the end of epiboly isincreased with C3aRMo (n= 62), C3a antibody (C3aAb; n= 30), or C3Mo (n= 60) when compared with control embryos, indicating the lack of RI in the absence of C3 signaling.(D) Schematic of the exvivo intercalation assay showing the explant from the side. A dashed rectangle indicates the focal range of imaging, which includes the top region of the DL that is in close vicinity of the SL. (E) Frames from time-lapse recording in the exvivo assay show intercalating DCs () in a control (CoMo) and C3aR-deficient (C3aRMo) tissue explants. (F) The number of DCs that intercalate is significantly lower in C3aRMo tissues than in control tissues, showing that intercalation is hampered in the absence of C3aR signaling.Data are represented as means SD, t-test significances are p< 0.001, p< 0.01. See also Figures S1-S5. |
|
|
Figure 3. Chemotaxis-Based Radial Intercalation Hypothesis and Computer Simulation(A) Hypothesis: chemotaxis of DCs (green) toward SCs (red) via C3a drives RI and consequent tissue thinning.(B) Computer simulations of the hypothesis showing the initial (0) and final (240) cell configurations with chemotaxis (Chem+) and without chemotaxis (Chem-). Coloring as in Figures 1A and 1B, for visual aid only.(C) Tissue thickness, measured in units of cell diameter after epiboly (20m), is significantly increased in simulations without chemotaxis (n= 30).(D) Invivo tissue thickness, measured in units of cell diameter after epiboly (20m), is significantly higher in embryos with either impaired C3 receptors (C3aRMo, n= 62) or C3 ligands (C3aAb, n= 35; C3Mo, n= 62) compared with control embryos (CoMo).(E) Prediction of bidirectional intercalation. In silico, DCs intercalate both toward the secreting SL, driven by chemotaxis, and against the chemotactic gradient away from the SL, driven by volume exclusion.(F) In silico DC movement toward the SL (Out) is only slightly more frequent than movement away from it (In). Direction of DC intercalation measured in the intercalation assay (exvivo, see Figure2) confirms the model's prediction.Error bars: SD, significance p< 0.01, p< 0.001. See also FigureS6. |
|
|
Figure 4. C3a-Based Chemotaxis between Cells of the Deep and Superficial Layers(AK) Testing the basic assumption of the model. Classical chemotaxis assay using DL and SL explants (A), or DL explants with purified C3a protein (G). Trajectories of SL (B) and DL (CF, H, and I) explants, and DL chemotaxis toward non-functional (C3aDesArg, H, n= 35) and functional (I, n= 38) C3a source with corresponding chemotaxis indices invitro (J) and insilico (K). Error bars: SD. See also Figure S6. |
|
|
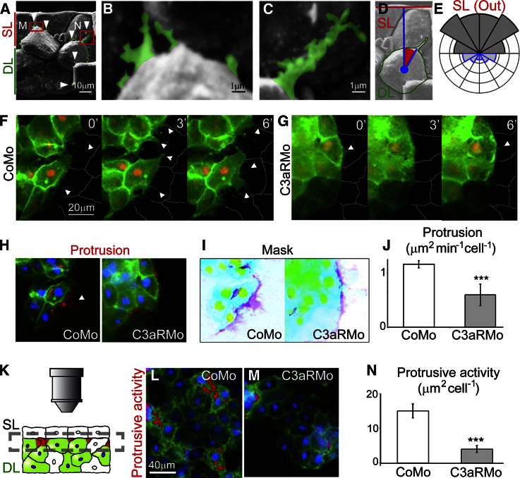
Figure 5. DC Protrusion Analysis(AE) Direction of DC protrusions invivo (arrowheads, AC) was measured in relation to the SL external surface (D) to reveal a bias toward the SL( E, n= 64 embryos, 1445 protrusions).(F and G) Frames from time-lapse imaging showing DC protrusions (arrowheads) exvivo (see Figure 2D). Protrusions are apparent in the vicinity of the SL in control (CoMo) but not in the C3aRMo-treated explants. Green, membrane; red, nuclei.(HJ) Protrusion activity in the exvivo assay analyzed using the extension-retraction method. Red shows the difference in membrane signal (green) between frames 3min apart (H). The difference reveals the extending protrusions (I, purple).(KN) Exvivo apical protrusive activity of DCs (Land M: green, membrane; red, protrusion; blue, nuclei) is decreased in C3aR-deficient explants (N: n= 32; p< 0.01; error, SD). |
|
|
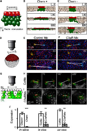
Figure6. C3 Signaling Is Required for Epithelial Expansion(AC) Model prediction of tissue expansion as a consequence of chemotaxis-driven RI. In the presence of chemotaxis, both the SL and DL expand simultaneously with RI (B, coloring for visual aid only), while no expansion is observed without chemotaxis (C).(DF) Time-lapse imaging of epiboly in live embryos (D) reveals that while SCs drift away from one another following CoMo treatment (E), the distance of SCs in C3aR-deficient embryos does not increase (F) during the process.(GI) Exvivo study of tissue expansion using the intercalation assay (G). Cells in the DL separate as the isolated tissue undergoes expansion (H). This expansion is lost in tissues lacking C3aR (I).(J) Quantification of tissue expansions as the difference in the final and initial distances relative to the initial distance of tracked cell pairs insilico, invivo, and exvivo. Error, SD; significance, p 0.01, p< 0.001. See also FigureS7. |
|
|
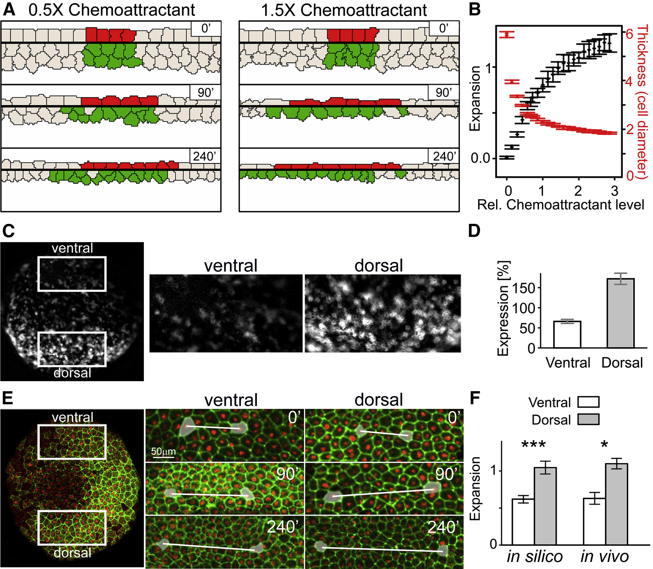
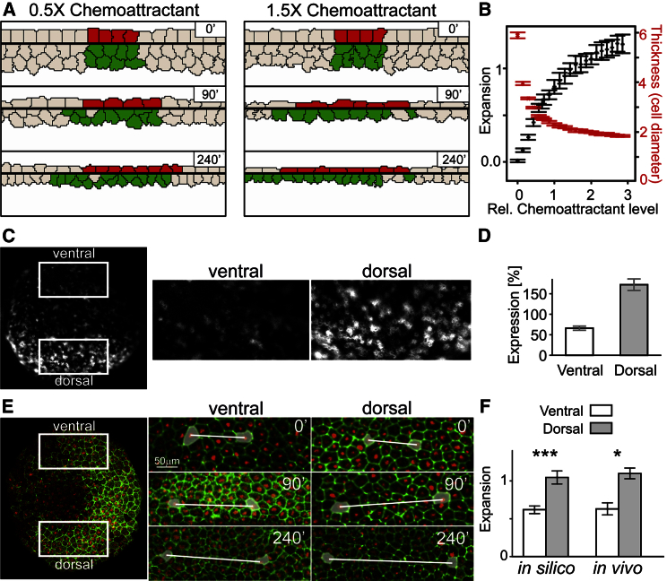
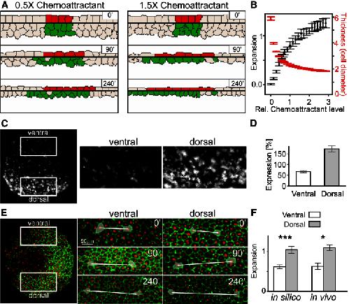
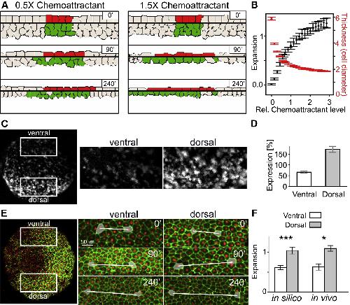
Figure7. Dorsoventral Differences in Expansion Explained by Differential C3 Expression(A) The extent of thinning and expansion depends on the level of chemoattractant in the SL insilico.(B) Tissue expansion and thickness shown after 4hr in simulations as a function of chemoattractant levels.(C and D) Approximation of C3 levels invivo using intensity levels from ISH of a stage 10 embryo reveals differential expression in the animal cap with a reduced level in the ventral region (66% compared with the whole-animal cap) and an increased level in the dorsal region (172%).(E and F) Expansion invivo in the ventral and dorsal areas of the animal pole. Expansion in the dorsal regions was significantly higher (n= 20) than in the ventral regions, as predicted by the model. Error bars in (B) and (F) show the SD; error bars in (D) show uncertainty of sampling. Significance p< 0.001, p< 0.05. |
|
|
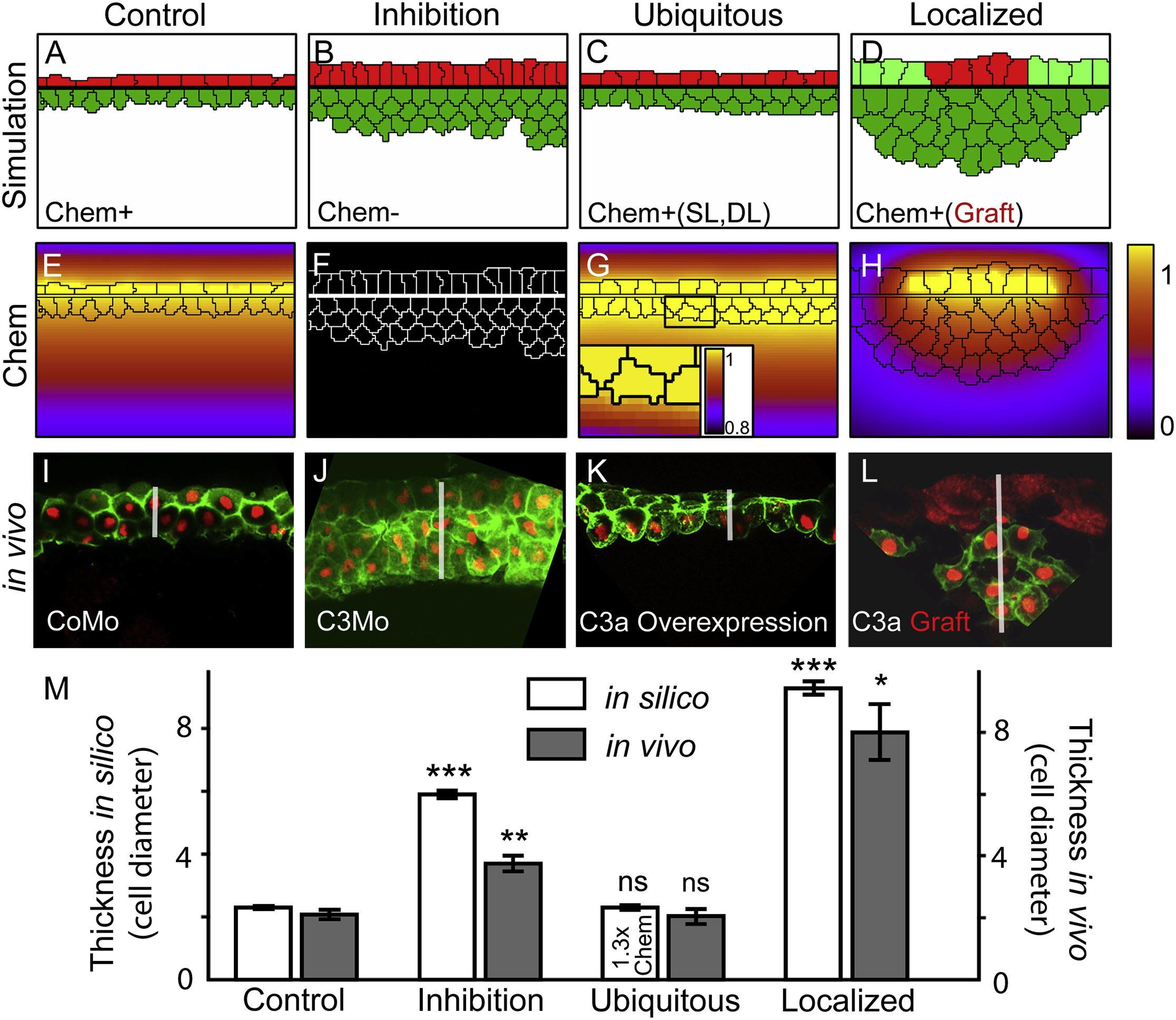
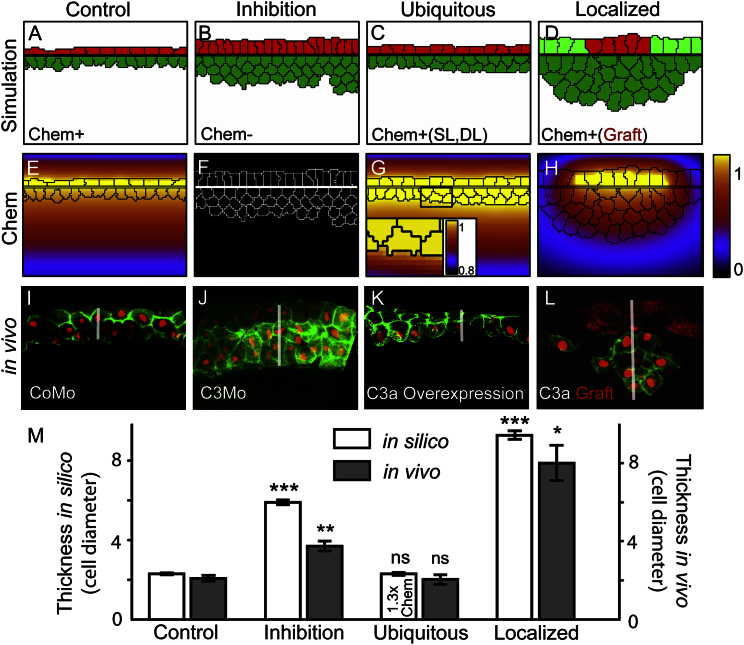
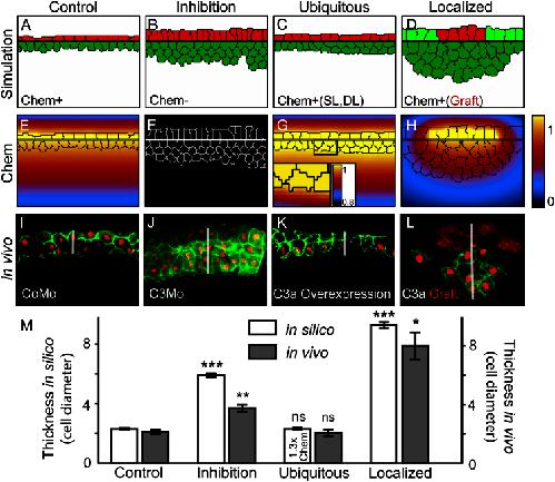
Figure8. Localization of Chemoattractant Source Determines Radial Intercalation(AH) Simulated cell configurations and corresponding chemoattractant levels at the end of epiboly with different localizations of chemoattractant production: only in the SL (Control, A, E), nowhere (Inhibition, B, F), in every cell (Ubiquitous, C, G), and in a restricted region of the SL (Localized, D, H, producing region shown in red).(IL) Experimental validation of the predicted behavior showing sections of the blastocoel roof of stage 11 embryos. Red, nucleus; green, membrane; graft in (L) marked with cytosolic RLDx. White bar indicates tissue thickness.(M) Quantification of tissue thickness, measured in units of cell diameter after normal epiboly (20m), for the four settings insilico and invivo. Error, SD. Significances compared with relevant control: p< 0.05, p< 0.01, p< 0.001; ns, p > 0.05. 1.3 Chem denotes 1.3-fold overexpression in both DCs and SCs. |
|
|
Figure S1. C3aR inhibition affects blastopore closure. Related to Figure 2 Blastopore of representative control (A, CoMo injected) and morphant (B, C3aRMo injected) embryos at stage 12. C3aR inhibition leads to failure of blastopore closure in 68% of the observed n=120 embryos. Internal structure of embryos shown on sections of whole control (C, CoMo) and morphant (D, C3aRMo) embryos. |
|
|
Figure S2. Complement component C3 is required for normal Xenopus epiboly. Related to Figure 2 Sections of the BCR of stage 11 embryos treated with CoMo (A), C3Mo (B), and C3Mo co-injected with rescue C3a mRNA that does not hybridize the C3Mo (C). The number of cell layers (D, n=60 embryos, p<0.01) and tissue thickness (E, n=60 embryos, p<0.01) are both significantly increased in C3 inhibited embryos compared to those in CoMo injected embryos. This effect is rescued by co-injecting C3Mo and C3a mRNA, in which case the difference in number of cell layers and tissue thickness is not significant when compared to those in CoMo injected embryos. This rescue shows the specificity of C3Mo. Western blot of CoMo and C3Mo injected SLs shows the dose-dependent inhibitory effect of the morpholino (F, G). All inhibitory experiments were carried out using 4pM Mo concentrations. (H, I) Sections of BCR of stage 11 embryos injected in the blastocoel cavity with pre-immune anti IgG antibody (H) or a blocking anti C3a antibody (I), previously characterized (Carmona-Fontaine et al., 2011). The number of cell layers (J, n=30 embryos, p<0.005) and tissue thickness (K, n=35 embryos, p<0.01) are both increased in embryos injected with the C3a antibody, but not with the control IgG. Error bars on D, E, G, J and K represent standard deviation. |
|
|
Figure S3. C3aR inhibition does not affect cell-to-cell adhesion. Related to Figure 2 (A-C) Deep ectoderm of stage 10 embryos injected with CoMo (green) or C3aRMo (red) were explanted onto a layer of superficial (B) or deep (C) ectoderm of untreated embryos (white, unlabeled). For positive control, deep ectoderm from CoMo and E-Cadherin Mo (E-cadMo) injected embryos were explanted on untreated deep ectoderm (not shown). After 2h the cultures were washed to remove detached cells and the percentage of variously treated cells remaining on superficial or deep ectoderm was quantified (D, n=80 experiments). No significant difference was observed in the attachment of CoMo and C3aR inhibited cells, however, the difference between control and E-Cadherin inhibited cells is significant (p<0.01, error bars: standard deviation). (E-H) Cell sorting assays of deep ectodermal cells from two different stage 9 embryos were performed on agarose covered dishes. No adhesion difference was observed between cells explanted from CoMo and CoMo (F), or CoMo and C3aR inhibited (G) embryos, while cells originated from CoMo and E-Cadherin embryos clearly sorted (H). |
|
|
Figure S4. Fibronectin and cell-fibronectin adhesion are unaffected by C3aR inhibition. Related to Figure 2 (A-B) Deep ectodermal cells from CoMo (green) and C3aRMo treated (red) embryos at stage 10 were explanted, mixed, and plated on fibronectin substrate. After 2h of culture the cells were washed. (B) The percentage of adherent cells after the wash did not show significant difference between control and C3aR inhibited cells (n=30 experiments, error bars: standard deviation). (C-H) Fibronectin accumulation at the BCR in vivo is unaffected by C3aR inhibition, as shown by immunostained sections of the BCR from stage 10 embryos (C-D). Most importantly, fibronectin is accumulated at the edge of the BCR despite the heavily disrupted tissue architecture. Note the occasional slight ectopic expression and discontinuity in the fibronectin in both CoMo (C, middle and right side) and C3aRMo (D) treated embryos. Quantifications of fibronectin immunofluorescence intensities at the blastocoel roof (BCR, blue) and within the tissue (Non-BCR, red) show no significant difference between the control (CoMo) or morphant (C3aRMo) embryos (F). Continuity of the fibronectin layer at the BCR was assessed by measuring the length of BCR segments without fibronectin (gaps; G, red). This is then related to the total length of the BCR (red and black lines). No significant difference was found between control (CoMo) and treated (C3aRMo) embryos (H). Error bars: standard error of the mean. |
|
|
Figure S5. Ectoderm and mesoderm specification is not affected by C3aR inhibition. Related to Figure 2 (A) Keratin expression in the animal pole at stage 11.5 is normal in C3aRMo injected embryos, indicating the normal specification of the ectoderm (ISH, animal view). (B-D) Mesodermal markers Brachyury (Xbra), Crescent, and Wnt8 at stage 10.5 are unaffected by C3aR inhibition (ISH, vegetal view). |
|
|
Figure S6. Computational model behavior. Related to Figure 3 (A-D) Alternating chemoattractant expression does not affect the chemoattractant gradient in the simulations. (A) Emergent chemoattractant field with overlaid cell outlines in a simulation where all SCs secrete. (B) Configurations using alternative chemoattractant expression inspired by the patterned ISH signal observed in animal pole sections (inset). (C) Chemoattractant field with overlaid cell outlines in the simulation shown in (B). (D) The point-by-point relative difference of the uniform (cu, shown on A) and alternating (ca, shown on C) chemoattractant fields defined as: (cu-ca)/cu, diminishes further away from the SL where the difference is less than 10% homogeneously. (E) Thickness of the whole BCR tissue (Total) and the DL as the function of effective friction between the superficial and deep layers (DL-SL Cohesion). Without cohesion the DL thins out, and as the friction is increased, DL thickness reaches a plateau within less than double of the minimal value. Meanwhile the total tissue thickness is largely unaffected. All simulations in the study are run with cohesion parameter = 1, the smallest value where the DL thickness starts to reach the plateau. Error bars represent standard deviation, n=30 simulations for each parameter set. (F) Chemotaxis assay in silico showing chemotaxis of a DL explant (green) towards a cluster of SL explant (red) with (Chem+) and without (Chem-) chemotaxis. Explants are simulated on a 2D substrate. (G) Trajectories of DL explants in silico with and without chemotaxis. (H-I) Persistence (H) and speed (I) of clusters in the in vitro chemotaxis assay shown in Figure 4. Error bars: standard error of the mean. (J) Distribution of protrusion directions of in vivo DCs that are completely surrounded by other cells, quantified from SEM images of fixed and fractured embryos (see main Figures 5A-D). This measurement excludes any potential bias towards the SL due to the lack of cell neighbors towards the blastocoel at the very bottom of the DL. This restricted distribution still shows a significant bias towards the SL, similar to Figure 5E. |
|
|
Figure S7. Model behavior after changing the number of cell layers. Related to Figure 6 (A) Configurations from a sample simulation run with 6 layers of DCs showing that the model reproduces epiboly in systems with more than 2 layers of DCs, as in zebrafish. (B) Simulations initiated with 6 layers of DCs, after which a given percentage of the DC population (DC depletion ratio) is removed. The resultant holes are filled by the DCs condensing in the vicinity of the SL. The proposed chemotaxis-based mechanism in simulations with a large number of DCs produces effective expansion of the tissue. Expansion is hampered only when the number of DC layers falls below two. (C) SL expansion and relative tissue thickness in simulations run with different ratio of DCs depleted from the initial 6 layers of DCs (see panels I and J). Thickness is relative to the initial tissue thickness (before depletion). Even when the majority of the DCs are depleted from the simulation, expansion is still observed due to the local expansion transmitted to the SL. N=30 independent simulations per condition, error: standard deviation. |
|
|
c3 (complement 3) gene expression in X. laevis embryo, assayed via in situ hybridization at NF stage 10, C ventral up and dorsal down; D blastopore/vegetal view with dorsal up. iews. |
|
|
frzb2 (frizzled related protein 2) gene expression in X. laevis embryo assayed via in situ hybridization at NFstage 10.5, vegetal/blastoporal view, dorsal up. |
|
|
|
|
|
Figure 1. Radial Intercalation Is Accompanied by Expression of C3 and C3aR during Xenopus Epiboly(A) SEM images of blastocoel roof during epiboly in Xenopus embryos at stages 8, 10, and 11. False coloring indicates superficial cells (red), and the intercalation of outer-deep (light green) and inner-deep (dark-green) cells.(B) Schematic illustration of the process of epiboly in Xenopus shown in (A), including expansion of the superficial layer (SL) and the RI of the deep cell layer (DL). Note that the DL does not intercalate into the SL.(C and D) In situ hybridization (ISH) reveals C3 expression in the animal (C) but not in the vegetal (D) pole region during epiboly.(E and F) Cross-section (E) and zoom (F) of nuclei and ISH along the dashed line indicated in (C) show that C3 is expressed in the SL.(G) Western blot analysis showing differential expression of C3a and C3aR in the SL and DL of stage 10 embryos, respectively. Loading control, vinculin. |
|
|
Figure 2. C3 and C3aR Are Required for Radial Intercalation(A and B) Sections showing the blastocoel roof before (A, stage 8) and after (B, stage 11) epiboly in control and treated embryos. Embryos deficient in C3aR (C3aRMo), treated with C3a antibody (C3aAb), or suppressed C3 expression (C3Mo) remain thick and multilayered by the end of epiboly (red, nucleus; green, membrane; white bars indicate tissue thickness). In contrast, the tissue thins into a dual-layered epithelium in control (CoMo) embryos.(C) The number of cell layers by the end of epiboly is increased with C3aRMo (n = 62), C3a antibody (C3aAb; n = 30), or C3Mo (n = 60) when compared with control embryos, indicating the lack of RI in the absence of C3 signaling.(D) Schematic of the ex vivo intercalation assay showing the explant from the side. A dashed rectangle indicates the focal range of imaging, which includes the top region of the DL that is in close vicinity of the SL.(E) Frames from time-lapse recording in the ex vivo assay show intercalating DCs (∗) in a control (CoMo) and C3aR-deficient (C3aRMo) tissue explants.(F) The number of DCs that intercalate is significantly lower in C3aRMo tissues than in control tissues, showing that intercalation is hampered in the absence of C3aR signaling.Data are represented as means ± SD, t test significances are ∗∗∗p < 0.001, ∗∗p < 0.01. See also Figures S1–S5. |
|
|
Figure 3. Chemotaxis-Based Radial Intercalation Hypothesis and Computer Simulation(A) Hypothesis: chemotaxis of DCs (green) toward SCs (red) via C3a drives RI and consequent tissue thinning.(B) Computer simulations of the hypothesis showing the initial (0′) and final (240′) cell configurations with chemotaxis (Chem+) and without chemotaxis (Chem-). Coloring as in Figures 1A and 1B, for visual aid only.(C) Tissue thickness, measured in units of cell diameter after epiboly (20 μm), is significantly increased in simulations without chemotaxis (n = 30).(D) In vivo tissue thickness, measured in units of cell diameter after epiboly (20 μm), is significantly higher in embryos with either impaired C3 receptors (C3aRMo, n = 62) or C3 ligands (C3aAb, n = 35; C3Mo, n = 62) compared with control embryos (CoMo).(E) Prediction of bidirectional intercalation. In silico, DCs intercalate both toward the secreting SL, driven by chemotaxis, and against the chemotactic gradient away from the SL, driven by volume exclusion.(F) In silico DC movement toward the SL (Out) is only slightly more frequent than movement away from it (In). Direction of DC intercalation measured in the intercalation assay (ex vivo, see Figure 2) confirms the model's prediction.Error bars: SD, significance ∗∗p < 0.01, ∗∗∗p < 0.001. See also Figure S6. |
|
|
Figure 4. C3a-Based Chemotaxis between Cells of the Deep and Superficial Layers(A–K) Testing the basic assumption of the model. Classical chemotaxis assay using DL and SL explants (A), or DL explants with purified C3a protein (G). Trajectories of SL (B) and DL (C–F, H, and I) explants, and DL chemotaxis toward non-functional (C3aDesArg, H, n = 35) and functional (I, n = 38) C3a source with corresponding chemotaxis indices in vitro (J) and in silico (K). Error bars: SD. See also Figure S6. |
|
|
Figure 5. DC Protrusion Analysis(A–E) Direction of DC protrusions in vivo (arrowheads, A–C) was measured in relation to the SL external surface (D) to reveal a bias toward the SL (E, n = 64 embryos, 1445 protrusions).(F and G) Frames from time-lapse imaging showing DC protrusions (arrowheads) ex vivo (see Figure 2D). Protrusions are apparent in the vicinity of the SL in control (CoMo) but not in the C3aRMo-treated explants. Green, membrane; red, nuclei.(H–J) Protrusion activity in the ex vivo assay analyzed using the extension-retraction method. Red shows the difference in membrane signal (green) between frames 3 min apart (H). The difference reveals the extending protrusions (I, purple).(K–N) Ex vivo apical protrusive activity of DCs (L and M: green, membrane; red, protrusion; blue, nuclei) is decreased in C3aR-deficient explants (N: n = 32; ∗∗∗p < 0.01; error, SD). |
|
|
Figure 6. C3 Signaling Is Required for Epithelial Expansion(A–C) Model prediction of tissue expansion as a consequence of chemotaxis-driven RI. In the presence of chemotaxis, both the SL and DL expand simultaneously with RI (B, coloring for visual aid only), while no expansion is observed without chemotaxis (C).(D–F) Time-lapse imaging of epiboly in live embryos (D) reveals that while SCs drift away from one another following CoMo treatment (E), the distance of SCs in C3aR-deficient embryos does not increase (F) during the process.(G–I) Ex vivo study of tissue expansion using the intercalation assay (G). Cells in the DL separate as the isolated tissue undergoes expansion (H). This expansion is lost in tissues lacking C3aR (I).(J) Quantification of tissue expansions as the difference in the final and initial distances relative to the initial distance of tracked cell pairs in silico, in vivo, and ex vivo. Error, SD; significance, ∗∗p ≤ 0.01, ∗∗∗p < 0.001. See also Figure S7. |
|
|
Figure 7. Dorsoventral Differences in Expansion Explained by Differential C3 Expression(A) The extent of thinning and expansion depends on the level of chemoattractant in the SL in silico.(B) Tissue expansion and thickness shown after 4 hr in simulations as a function of chemoattractant levels.(C and D) Approximation of C3 levels in vivo using intensity levels from ISH of a stage 10 embryo reveals differential expression in the animal cap with a reduced level in the ventral region (66% compared with the whole-animal cap) and an increased level in the dorsal region (172%).(E and F) Expansion in vivo in the ventral and dorsal areas of the animal pole. Expansion in the dorsal regions was significantly higher (n = 20) than in the ventral regions, as predicted by the model. Error bars in (B) and (F) show the SD; error bars in (D) show uncertainty of sampling. Significance ∗∗∗p < 0.001, ∗p < 0.05. |
|
|
Figure 8. Localization of Chemoattractant Source Determines Radial Intercalation(A–H) Simulated cell configurations and corresponding chemoattractant levels at the end of epiboly with different localizations of chemoattractant production: only in the SL (Control, A, E), nowhere (Inhibition, B, F), in every cell (Ubiquitous, C, G), and in a restricted region of the SL (Localized, D, H, producing region shown in red).(I–L) Experimental validation of the predicted behavior showing sections of the blastocoel roof of stage 11 embryos. Red, nucleus; green, membrane; graft in (L) marked with cytosolic RLDx. White bar indicates tissue thickness.(M) Quantification of tissue thickness, measured in units of cell diameter after normal epiboly (20 μm), for the four settings in silico and in vivo. Error, SD. Significances compared with relevant control: ∗p < 0.05, ∗∗p < 0.01, ∗∗∗p < 0.001; ns, p > 0.05. 1.3× Chem denotes 1.3-fold overexpression in both DCs and SCs. |
References [+] :
Arboleda-Estudillo,
Movement directionality in collective migration of germ layer progenitors.
2010, Pubmed
Arboleda-Estudillo, Movement directionality in collective migration of germ layer progenitors. 2010, Pubmed
Babb, E-cadherin regulates cell movements and tissue formation in early zebrafish embryos. 2004, Pubmed
Bauer, The cleavage stage origin of Spemann's Organizer: analysis of the movements of blastomere clones before and during gastrulation in Xenopus. 1994, Pubmed , Xenbase
Bénard, Characterization of C3a and C5a receptors in rat cerebellar granule neurons during maturation. Neuroprotective effect of C5a against apoptotic cell death. 2004, Pubmed
Bensch, Non-directional radial intercalation dominates deep cell behavior during zebrafish epiboly. 2013, Pubmed
Bergert, Force transmission during adhesion-independent migration. 2015, Pubmed
Boldajipour, Control of chemokine-guided cell migration by ligand sequestration. 2008, Pubmed
Cai, Mechanical feedback through E-cadherin promotes direction sensing during collective cell migration. 2014, Pubmed
Campinho, Tension-oriented cell divisions limit anisotropic tissue tension in epithelial spreading during zebrafish epiboly. 2013, Pubmed
Carmona-Fontaine, Complement fragment C3a controls mutual cell attraction during collective cell migration. 2011, Pubmed , Xenbase
Chen, The role of Math1 in inner ear development: Uncoupling the establishment of the sensory primordium from hair cell fate determination. 2002, Pubmed
Clark, Fibroblast growth factor signalling controls successive cell behaviours during mesoderm layer formation in Drosophila. 2011, Pubmed
Czirók, Collective cell streams in epithelial monolayers depend on cell adhesion. 2013, Pubmed
Damm, PDGF-A controls mesoderm cell orientation and radial intercalation during Xenopus gastrulation. 2011, Pubmed , Xenbase
Davidson, Integrin alpha5beta1 and fibronectin regulate polarized cell protrusions required for Xenopus convergence and extension. 2006, Pubmed , Xenbase
Davidson, Assembly and remodeling of the fibrillar fibronectin extracellular matrix during gastrulation and neurulation in Xenopus laevis. 2004, Pubmed , Xenbase
Denny, C5a receptor signaling prevents folate deficiency-induced neural tube defects in mice. 2013, Pubmed
Doitsidou, Guidance of primordial germ cell migration by the chemokine SDF-1. 2002, Pubmed
Donà, Directional tissue migration through a self-generated chemokine gradient. 2013, Pubmed
Driever, A Cue for Driving Large-Scale Cell Movement. 2017, Pubmed
Forn-Cuní, The evolution and appearance of C3 duplications in fish originate an exclusive teleost c3 gene form with anti-inflammatory activity. 2014, Pubmed
Graner, Simulation of biological cell sorting using a two-dimensional extended Potts model. 1992, Pubmed
Hawksworth, Brief report: complement C5a promotes human embryonic stem cell pluripotency in the absence of FGF2. 2014, Pubmed
Honczarenko, Complement C3a enhances CXCL12 (SDF-1)-mediated chemotaxis of bone marrow hematopoietic cells independently of C3a receptor. 2005, Pubmed
Höpker, Growth-cone attraction to netrin-1 is converted to repulsion by laminin-1. 1999, Pubmed , Xenbase
Jeanes, Co-ordinated expression of innate immune molecules during mouse neurulation. 2015, Pubmed
Kane, Mutations in half baked/E-cadherin block cell behaviors that are necessary for teleost epiboly. 2005, Pubmed
Kardash, A role for Rho GTPases and cell-cell adhesion in single-cell motility in vivo. 2010, Pubmed
Kee, Neogenin and RGMa control neural tube closure and neuroepithelial morphology by regulating cell polarity. 2008, Pubmed , Xenbase
Keller, The cellular basis of epiboly: an SEM study of deep-cell rearrangement during gastrulation in Xenopus laevis. 1980, Pubmed , Xenbase
Keller, Time-lapse cinemicrographic analysis of superficial cell behavior during and prior to gastrulation in Xenopus laevis. 1978, Pubmed , Xenbase
Kishimoto, Hydra regeneration from recombined ectodermal and endodermal tissue. I. Epibolic ectodermal spreading is driven by cell intercalation. 1996, Pubmed
Kuriyama, A role for Syndecan-4 in neural induction involving ERK- and PKC-dependent pathways. 2009, Pubmed , Xenbase
Leslie, Complement in animal development: unexpected roles of a highly conserved pathway. 2013, Pubmed
Longo, Multicellular computer simulation of morphogenesis: blastocoel roof thinning and matrix assembly in Xenopus laevis. 2004, Pubmed , Xenbase
Luu, Large-scale mechanical properties of Xenopus embryonic epithelium. 2011, Pubmed , Xenbase
Majumdar, New paradigms in the establishment and maintenance of gradients during directed cell migration. 2014, Pubmed
Málaga-Trillo, Regulation of embryonic cell adhesion by the prion protein. 2009, Pubmed
Marsden, Regulation of cell polarity, radial intercalation and epiboly in Xenopus: novel roles for integrin and fibronectin. 2001, Pubmed , Xenbase
McLin, Expression of complement components coincides with early patterning and organogenesis in Xenopus laevis. 2008, Pubmed , Xenbase
Meyen, Dynamic filopodia are required for chemokine-dependent intracellular polarization during guided cell migration in vivo. 2015, Pubmed
Petridou, A dominant-negative provides new insights into FAK regulation and function in early embryonic morphogenesis. 2013, Pubmed , Xenbase
Ploper, Dorsal-ventral patterning: Crescent is a dorsally secreted Frizzled-related protein that competitively inhibits Tolloid proteases. 2011, Pubmed , Xenbase
Ricklin, Complement: a key system for immune surveillance and homeostasis. 2010, Pubmed
Scarpa, Cadherin Switch during EMT in Neural Crest Cells Leads to Contact Inhibition of Locomotion via Repolarization of Forces. 2015, Pubmed , Xenbase
Schepis, αE-catenin regulates cell-cell adhesion and membrane blebbing during zebrafish epiboly. 2012, Pubmed
Scherber, Epithelial cell guidance by self-generated EGF gradients. 2012, Pubmed
Schraufstatter, Complement activation in the context of stem cells and tissue repair. 2015, Pubmed
Shimizu, E-cadherin is required for gastrulation cell movements in zebrafish. 2005, Pubmed
Song, Pou5f1-dependent EGF expression controls E-cadherin endocytosis, cell adhesion, and zebrafish epiboly movements. 2013, Pubmed
Steventon, Differential requirements of BMP and Wnt signalling during gastrulation and neurulation define two steps in neural crest induction. 2009, Pubmed , Xenbase
Sugrue, Response of basal epithelial cell surface and Cytoskeleton to solubilized extracellular matrix molecules. 1981, Pubmed
Swat, Multi-scale modeling of tissues using CompuCell3D. 2012, Pubmed
Szabó, Invasion from a cell aggregate--the roles of active cell motion and mechanical equilibrium. 2012, Pubmed
Ulrich, Trafficking and cell migration. 2009, Pubmed
Ulrich, Wnt11 functions in gastrulation by controlling cell cohesion through Rab5c and E-cadherin. 2005, Pubmed
Volpe, CCR2 acts as scavenger for CCL2 during monocyte chemotaxis. 2012, Pubmed
Warga, Cell movements during epiboly and gastrulation in zebrafish. 1990, Pubmed
Woods, Directional collective cell migration emerges as a property of cell interactions. 2014, Pubmed , Xenbase
Woolner, Spindle position in symmetric cell divisions during epiboly is controlled by opposing and dynamic apicobasal forces. 2012, Pubmed , Xenbase
Yamada, Ror2 is required for midgut elongation during mouse development. 2010, Pubmed
Yen, PTK7 is essential for polarized cell motility and convergent extension during mouse gastrulation. 2009, Pubmed
Yu, Fgf8 morphogen gradient forms by a source-sink mechanism with freely diffusing molecules. 2009, Pubmed
Zabel, Leukocyte chemoattractant receptors in human disease pathogenesis. 2015, Pubmed
