XB-ART-53756
Sci Rep
2017 Jun 07;71:2931. doi: 10.1038/s41598-017-03103-2.
Show Gene links
Show Anatomy links
Bacterial Sphingomyelinase is a State-Dependent Inhibitor of the Cystic Fibrosis Transmembrane conductance Regulator (CFTR).
Stauffer BB, Cui G, Cottrill KA, Infield DT, McCarty NA.
???displayArticle.abstract???
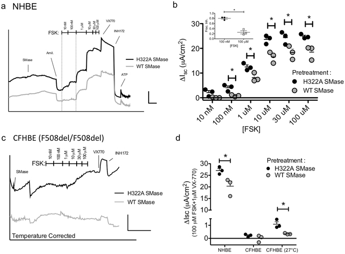
Sphingomyelinase C (SMase) inhibits CFTR chloride channel activity in multiple cell systems, an effect that could exacerbate disease in CF and COPD patients. The mechanism by which sphingomyelin catalysis inhibits CFTR is not known but evidence suggests that it occurs independently of CFTR's regulatory "R" domain. In this study we utilized the Xenopus oocyte expression system to shed light on how CFTR channel activity is reduced by SMase. We found that the pathway leading to inhibition is not membrane delimited and that inhibited CFTR channels remain at the cell membrane, indicative of a novel silencing mechanism. Consistent with an effect on CFTR gating behavior, we found that altering gating kinetics influenced the sensitivity to inhibition by SMase. Specifically, increasing channel activity by introducing the mutation K1250A or pretreating with the CFTR potentiator VX-770 (Ivacaftor) imparted resistance to inhibition. In primary bronchial epithelial cells, we found that basolateral, but not apical, application of SMase leads to a redistribution of sphingomyelin and a reduction in forskolin- and VX-770-stimulated currents. Taken together, these data suggest that SMase inhibits CFTR channel function by locking channels into a closed state and that endogenous CFTR in HBEs is affected by SMase activity.
???displayArticle.pubmedLink??? 28592822
???displayArticle.pmcLink??? PMC5462758
???displayArticle.link??? Sci Rep
???displayArticle.grants??? [+]
T32 GM008602 NIGMS NIH HHS
Species referenced: Xenopus
Genes referenced: cftr
GO keywords: chloride channel activity
???displayArticle.disOnts??? cystic fibrosis [+]
???displayArticle.omims??? CYSTIC FIBROSIS; CF
???attribute.lit??? ???displayArticles.show???
References [+] :
Abe,
Dynamics of sphingomyelin- and cholesterol-enriched lipid domains during cytokinesis.
2017, Pubmed
Abe, Dynamics of sphingomyelin- and cholesterol-enriched lipid domains during cytokinesis. 2017, Pubmed
Abe, Imaging local sphingomyelin-rich domains in the plasma membrane using specific probes and advanced microscopy. 2014, Pubmed
Babiychuk, Fluorescent annexin A1 reveals dynamics of ceramide platforms in living cells. 2008, Pubmed
Baldursson, Contribution of R domain phosphoserines to the function of CFTR studied in Fischer rat thyroid epithelia. 2000, Pubmed
Bao, Ceramide mediates inhibition of the renal epithelial sodium channel by tumor necrosis factor-alpha through protein kinase C. 2007, Pubmed , Xenbase
Boujaoude, Cystic fibrosis transmembrane regulator regulates uptake of sphingoid base phosphates and lysophosphatidic acid: modulation of cellular activity of sphingosine 1-phosphate. 2001, Pubmed
Bourbon, Ceramide-induced inhibition of Akt is mediated through protein kinase Czeta: implications for growth arrest. 2002, Pubmed
Bozoky, Regulatory R region of the CFTR chloride channel is a dynamic integrator of phospho-dependent intra- and intermolecular interactions. 2013, Pubmed
Bozoky, Structural changes of CFTR R region upon phosphorylation: a plastic platform for intramolecular and intermolecular interactions. 2013, Pubmed
Cannon, Pseudomonas aeruginosa-induced apoptosis is defective in respiratory epithelial cells expressing mutant cystic fibrosis transmembrane conductance regulator. 2003, Pubmed
Caohuy, Activation of 3-phosphoinositide-dependent kinase 1 (PDK1) and serum- and glucocorticoid-induced protein kinase 1 (SGK1) by short-chain sphingolipid C4-ceramide rescues the trafficking defect of ΔF508-cystic fibrosis transmembrane conductance regulator (ΔF508-CFTR). 2014, Pubmed
Carson, The two nucleotide-binding domains of cystic fibrosis transmembrane conductance regulator (CFTR) have distinct functions in controlling channel activity. 1995, Pubmed
Chaffin, Changes in the Staphylococcus aureus transcriptome during early adaptation to the lung. 2012, Pubmed
Chalfant, The structural requirements for ceramide activation of serine-threonine protein phosphatases. 2004, Pubmed
Cheng, Modulation of mature cystic fibrosis transmembrane regulator protein by the PDZ domain protein CAL. 2004, Pubmed
Coleman, Insertional inactivation of the Staphylococcus aureus beta-toxin by bacteriophage phi 13 occurs by site- and orientation-specific integration of the phi 13 genome. 1991, Pubmed
Cotten, Cystic fibrosis-associated mutations at arginine 347 alter the pore architecture of CFTR. Evidence for disruption of a salt bridge. 1999, Pubmed
Csanády, Severed channels probe regulation of gating of cystic fibrosis transmembrane conductance regulator by its cytoplasmic domains. 2000, Pubmed , Xenbase
Cui, Two salt bridges differentially contribute to the maintenance of cystic fibrosis transmembrane conductance regulator (CFTR) channel function. 2013, Pubmed , Xenbase
Cui, Differential contribution of TM6 and TM12 to the pore of CFTR identified by three sulfonylurea-based blockers. 2012, Pubmed , Xenbase
Cui, Three charged amino acids in extracellular loop 1 are involved in maintaining the outer pore architecture of CFTR. 2014, Pubmed , Xenbase
Denning, Processing of mutant cystic fibrosis transmembrane conductance regulator is temperature-sensitive. 1992, Pubmed , Xenbase
Drumm, Chloride conductance expressed by delta F508 and other mutant CFTRs in Xenopus oocytes. 1991, Pubmed , Xenbase
Elborn, Cystic fibrosis. 2016, Pubmed
Frizzell, Physiology of epithelial chloride and fluid secretion. 2012, Pubmed
Gadsby, Control of CFTR channel gating by phosphorylation and nucleotide hydrolysis. 1999, Pubmed
Goerke, Extensive phage dynamics in Staphylococcus aureus contributes to adaptation to the human host during infection. 2006, Pubmed
Grassme, CD95 signaling via ceramide-rich membrane rafts. 2001, Pubmed
Guggino, The cystic fibrosis transmembrane regulator forms macromolecular complexes with PDZ domain scaffold proteins. 2004, Pubmed
Gunderson, Conformational states of CFTR associated with channel gating: the role ATP binding and hydrolysis. 1995, Pubmed
Haggie, Monomeric CFTR in plasma membranes in live cells revealed by single molecule fluorescence imaging. 2008, Pubmed
Hamai, Defective CFTR increases synthesis and mass of sphingolipids that modulate membrane composition and lipid signaling. 2009, Pubmed
Hämmerle, Disease-associated mutations in the extracytoplasmic loops of cystic fibrosis transmembrane conductance regulator do not impede biosynthetic processing but impair chloride channel stability. 2001, Pubmed
Hannun, Many ceramides. 2011, Pubmed
Hayashida, Staphylococcus aureus beta-toxin induces lung injury through syndecan-1. 2009, Pubmed
Hegedus, Role of individual R domain phosphorylation sites in CFTR regulation by protein kinase A. 2009, Pubmed
Heinrich, Cathepsin D links TNF-induced acid sphingomyelinase to Bid-mediated caspase-9 and -3 activation. 2004, Pubmed
Herrera, Staphylococcus aureus β-Toxin Mutants Are Defective in Biofilm Ligase and Sphingomyelinase Activity, and Causation of Infective Endocarditis and Sepsis. 2016, Pubmed
Holopainen, Sphingomyelinase induces lipid microdomain formation in a fluid phosphatidylcholine/sphingomyelin membrane. 1998, Pubmed
Hwang, Regulation of the gating of cystic fibrosis transmembrane conductance regulator C1 channels by phosphorylation and ATP hydrolysis. 1994, Pubmed
Ito, Reduction of airway anion secretion via CFTR in sphingomyelin pathway. 2004, Pubmed
Itokazu, Reduced GM1 ganglioside in CFTR-deficient human airway cells results in decreased β1-integrin signaling and delayed wound repair. 2014, Pubmed
Jih, Vx-770 potentiates CFTR function by promoting decoupling between the gating cycle and ATP hydrolysis cycle. 2013, Pubmed
Kneen, Green fluorescent protein as a noninvasive intracellular pH indicator. 1998, Pubmed
Lariccia, Massive calcium-activated endocytosis without involvement of classical endocytic proteins. 2011, Pubmed
Laufer, The C-terminal PDZ-binding motif in the Kv1.5 potassium channel governs its modulation by the Na+/H+ exchanger regulatory factor 2. 2009, Pubmed , Xenbase
Lourenço, Immunoenzymatic quantitative analysis of antigens expressed on the cell surface (cell-ELISA). 2010, Pubmed
Lukacs, Constitutive internalization of cystic fibrosis transmembrane conductance regulator occurs via clathrin-dependent endocytosis and is regulated by protein phosphorylation. 1997, Pubmed
Ma, Thiazolidinone CFTR inhibitor identified by high-throughput screening blocks cholera toxin-induced intestinal fluid secretion. 2002, Pubmed
Makino, Visualization of the heterogeneous membrane distribution of sphingomyelin associated with cytokinesis, cell polarity, and sphingolipidosis. 2015, Pubmed
Martínez-Pulgarín, Simultaneous lack of catalase and beta-toxin in Staphylococcus aureus leads to increased intracellular survival in macrophages and epithelial cells and to attenuated virulence in murine and ovine models. 2009, Pubmed
McClure, Purification of CFTR for mass spectrometry analysis: identification of palmitoylation and other post-translational modifications. 2012, Pubmed
Molina, Junctional abnormalities in human airway epithelial cells expressing F508del CFTR. 2015, Pubmed
Moyer, Membrane trafficking of the cystic fibrosis gene product, cystic fibrosis transmembrane conductance regulator, tagged with green fluorescent protein in madin-darby canine kidney cells. 1998, Pubmed
Muanprasat, Discovery of glycine hydrazide pore-occluding CFTR inhibitors: mechanism, structure-activity analysis, and in vivo efficacy. 2004, Pubmed
Müller, PKC zeta is a molecular switch in signal transduction of TNF-alpha, bifunctionally regulated by ceramide and arachidonic acid. 1995, Pubmed
Oda, Role of sphingomyelinase in infectious diseases caused by Bacillus cereus. 2012, Pubmed
Petcoff, Lipid levels in sperm, eggs, and during fertilization in Xenopus laevis. 2008, Pubmed , Xenbase
Pezzulo, Reduced airway surface pH impairs bacterial killing in the porcine cystic fibrosis lung. 2012, Pubmed
Pfaffinger, GTP-binding proteins couple cardiac muscarinic receptors to a K channel. , Pubmed
Picciotto, Phosphorylation of the cystic fibrosis transmembrane conductance regulator. 1992, Pubmed
Pier, Role of mutant CFTR in hypersusceptibility of cystic fibrosis patients to lung infections. 1996, Pubmed
Pinto, Changes in membrane biophysical properties induced by sphingomyelinase depend on the sphingolipid N-acyl chain. 2014, Pubmed
Pless, Conformational variability of the glycine receptor M2 domain in response to activation by different agonists. 2007, Pubmed , Xenbase
Ramu, Inhibition of CFTR Cl- channel function caused by enzymatic hydrolysis of sphingomyelin. 2007, Pubmed
Ramu, Counteracting suppression of CFTR and voltage-gated K+ channels by a bacterial pathogenic factor with the natural product tannic acid. 2014, Pubmed , Xenbase
Ramu, Enzymatic activation of voltage-gated potassium channels. 2006, Pubmed
Saslowsky, Ceramide activates JNK to inhibit a cAMP-gated K+ conductance and Cl- secretion in intestinal epithelia. 2009, Pubmed
Shah, Airway acidification initiates host defense abnormalities in cystic fibrosis mice. 2016, Pubmed
Stancevic, Ceramide-rich platforms in transmembrane signaling. 2010, Pubmed
Stoltz, Cystic fibrosis pigs develop lung disease and exhibit defective bacterial eradication at birth. 2010, Pubmed
Tam, Exocytosis of acid sphingomyelinase by wounded cells promotes endocytosis and plasma membrane repair. 2010, Pubmed
Tarran, Regulation of murine airway surface liquid volume by CFTR and Ca2+-activated Cl- conductances. 2002, Pubmed
Teichgräber, Ceramide accumulation mediates inflammation, cell death and infection susceptibility in cystic fibrosis. 2008, Pubmed
Van Goor, Rescue of CF airway epithelial cell function in vitro by a CFTR potentiator, VX-770. 2009, Pubmed
van Meer, Sorting of sphingolipids in epithelial (Madin-Darby canine kidney) cells. 1987, Pubmed
Venerando, Detection of phospho-sites generated by protein kinase CK2 in CFTR: mechanistic aspects of Thr1471 phosphorylation. 2013, Pubmed
Wang, An electrostatic interaction at the tetrahelix bundle promotes phosphorylation-dependent cystic fibrosis transmembrane conductance regulator (CFTR) channel opening. 2014, Pubmed
Wargo, Hemolytic phospholipase C inhibition protects lung function during Pseudomonas aeruginosa infection. 2011, Pubmed
Wilkinson, CFTR activation: additive effects of stimulatory and inhibitory phosphorylation sites in the R domain. 1997, Pubmed , Xenbase
Xu, Removal of phospho-head groups of membrane lipids immobilizes voltage sensors of K+ channels. 2008, Pubmed , Xenbase
Yu, On the mechanism of gating defects caused by the R117H mutation in cystic fibrosis transmembrane conductance regulator. 2016, Pubmed
Zhang, Kinase suppressor of Ras is ceramide-activated protein kinase. 1997, Pubmed
Zhang, Time-dependent interactions of glibenclamide with CFTR: kinetically complex block of macroscopic currents. 2004, Pubmed , Xenbase
