XB-ART-53745
Nucleic Acids Res
2016 Sep 19;4416:7580-91. doi: 10.1093/nar/gkw406.
Show Gene links
Show Anatomy links
The Chd1 chromatin remodeler can sense both entry and exit sides of the nucleosome.
Nodelman IM, Horvath KC, Levendosky RF, Winger J, Ren R, Patel A, Li M, Wang MD, Roberts E, Bowman GD.
???displayArticle.abstract???
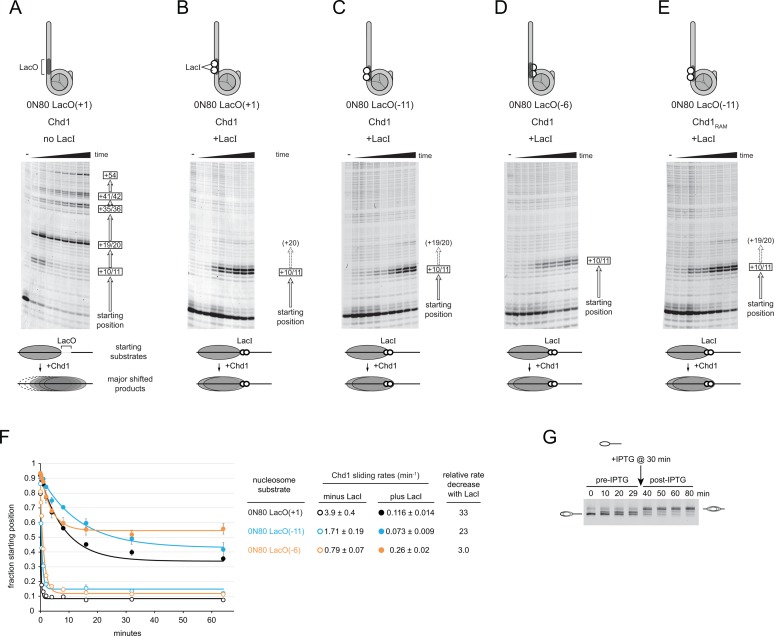
Chromatin remodelers are essential for establishing and maintaining the placement of nucleosomes along genomic DNA. Yet how chromatin remodelers recognize and respond to distinct chromatin environments surrounding nucleosomes is poorly understood. Here, we use Lac repressor as a tool to probe how a DNA-bound factor influences action of the Chd1 remodeler. We show that Chd1 preferentially shifts nucleosomes away from Lac repressor, demonstrating that a DNA-bound factor defines a barrier for nucleosome positioning. Rather than an absolute block in sliding, the barrier effect was achieved by altered rates of nucleosome sliding that biased redistribution of nucleosomes away from the bound Lac repressor site. Remarkably, in addition to slower sliding toward the LacO site, the presence of Lac repressor also stimulated sliding in the opposite direction. These experiments therefore demonstrate that Chd1 responds to the presence of a bound protein on both entry and exit sides of the nucleosome. This sensitivity to both sides of the nucleosome allows for a faster and sharper response than would be possible by responding to only the entry side, and we speculate that dual entry/exit sensitivity is also important for regularly spaced nucleosome arrays generated by Chd1 and the related ISWI remodelers.
???displayArticle.pubmedLink??? 27174939
???displayArticle.pmcLink??? PMC5027475
???displayArticle.link??? Nucleic Acids Res
???displayArticle.grants??? [+]
R01 GM084192 NIGMS NIH HHS , R01 GM113240 NIGMS NIH HHS , T32 GM007231 NIGMS NIH HHS , R01 GM059849 NIGMS NIH HHS
Species referenced: Xenopus laevis
Genes referenced: chd1 pnp smarca5
???attribute.lit??? ???displayArticles.show???
References [+] :
Bai,
Gene regulation by nucleosome positioning.
2010, Pubmed
Bai, Gene regulation by nucleosome positioning. 2010, Pubmed
Bartholomew, Regulating the chromatin landscape: structural and mechanistic perspectives. 2014, Pubmed
Bertagna, The effects of conformational heterogeneity on the binding of the Notch intracellular domain to effector proteins: a case of biologically tuned disorder. 2008, Pubmed
Bruno, Histone H2A/H2B dimer exchange by ATP-dependent chromatin remodeling activities. 2003, Pubmed , Xenbase
Clapier, Regulation of ISWI involves inhibitory modules antagonized by nucleosomal epitopes. 2012, Pubmed
Corona, ISWI is an ATP-dependent nucleosome remodeling factor. 1999, Pubmed
Daber, Structural analysis of lac repressor bound to allosteric effectors. 2007, Pubmed
Dang, Domain architecture of the catalytic subunit in the ISW2-nucleosome complex. 2007, Pubmed
Engeholm, Nucleosomes can invade DNA territories occupied by their neighbors. 2009, Pubmed , Xenbase
Flaus, Identification of multiple distinct Snf2 subfamilies with conserved structural motifs. 2006, Pubmed
Gkikopoulos, A role for Snf2-related nucleosome-spacing enzymes in genome-wide nucleosome organization. 2011, Pubmed
Hartley, Mechanisms that specify promoter nucleosome location and identity. 2009, Pubmed
Hauk, The chromodomains of the Chd1 chromatin remodeler regulate DNA access to the ATPase motor. 2010, Pubmed
Hota, Diversity of operation in ATP-dependent chromatin remodelers. 2011, Pubmed
Hughes, Mechanisms underlying nucleosome positioning in vivo. 2014, Pubmed
Hwang, Histone H4 tail mediates allosteric regulation of nucleosome remodelling by linker DNA. 2014, Pubmed
Ito, ACF, an ISWI-containing and ATP-utilizing chromatin assembly and remodeling factor. 1997, Pubmed
Kang, GAL4 directs nucleosome sliding induced by NURF. 2002, Pubmed
Kassabov, SWI/SNF unwraps, slides, and rewraps the nucleosome. 2003, Pubmed , Xenbase
Kassabov, Site-directed histone-DNA contact mapping for analysis of nucleosome dynamics. 2004, Pubmed
Leonard, A nucleotide-driven switch regulates flanking DNA length sensing by a dimeric chromatin remodeler. 2015, Pubmed
Lewis, Crystal structure of the lactose operon repressor and its complexes with DNA and inducer. 1996, Pubmed
Li, Dynamic regulation of transcription factors by nucleosome remodeling. 2015, Pubmed
Li, Nucleosomes facilitate their own invasion. 2004, Pubmed , Xenbase
Lomvardas, Modifying gene expression programs by altering core promoter chromatin architecture. 2002, Pubmed
Lowary, New DNA sequence rules for high affinity binding to histone octamer and sequence-directed nucleosome positioning. 1998, Pubmed
Luger, Preparation of nucleosome core particle from recombinant histones. 1999, Pubmed , Xenbase
Luo, Nucleosomes accelerate transcription factor dissociation. 2014, Pubmed
Lusser, Distinct activities of CHD1 and ACF in ATP-dependent chromatin assembly. 2005, Pubmed
McKnight, Extranucleosomal DNA binding directs nucleosome sliding by Chd1. 2011, Pubmed
McKnight, Sequence-targeted nucleosome sliding in vivo by a hybrid Chd1 chromatin remodeler. 2016, Pubmed
Narlikar, Mechanisms and functions of ATP-dependent chromatin-remodeling enzymes. 2013, Pubmed
Narlikar, Generation and interconversion of multiple distinct nucleosomal states as a mechanism for catalyzing chromatin fluidity. 2001, Pubmed
Nodelman, Nucleosome sliding by Chd1 does not require rigid coupling between DNA-binding and ATPase domains. 2013, Pubmed , Xenbase
North, Regulation of the nucleosome unwrapping rate controls DNA accessibility. 2012, Pubmed , Xenbase
Ocampo, The ISW1 and CHD1 ATP-dependent chromatin remodelers compete to set nucleosome spacing in vivo. 2016, Pubmed
Patel, Identification of residues in chromodomain helicase DNA-binding protein 1 (Chd1) required for coupling ATP hydrolysis to nucleosome sliding. 2011, Pubmed
Pazin, Nucleosome mobility and the maintenance of nucleosome positioning. 1997, Pubmed
Pointner, CHD1 remodelers regulate nucleosome spacing in vitro and align nucleosomal arrays over gene coding regions in S. pombe. 2012, Pubmed
Radman-Livaja, Nucleosome positioning: how is it established, and why does it matter? 2010, Pubmed
Saha, Chromatin remodeling through directional DNA translocation from an internal nucleosomal site. 2005, Pubmed , Xenbase
Schones, Dynamic regulation of nucleosome positioning in the human genome. 2008, Pubmed
Schwanbeck, Spatial contacts and nucleosome step movements induced by the NURF chromatin remodeling complex. 2004, Pubmed
Simpson, Nucleosome positioning can affect the function of a cis-acting DNA element in vivo. 1990, Pubmed
Stockdale, Analysis of nucleosome repositioning by yeast ISWI and Chd1 chromatin remodeling complexes. 2006, Pubmed , Xenbase
Tsukiyama, ATP-dependent nucleosome disruption at a heat-shock promoter mediated by binding of GAGA transcription factor. 1994, Pubmed
Tsukiyama, Purification and properties of an ATP-dependent nucleosome remodeling factor. 1995, Pubmed
Tsukiyama, Characterization of the imitation switch subfamily of ATP-dependent chromatin-remodeling factors in Saccharomyces cerevisiae. 1999, Pubmed
Yamada, Structure and mechanism of the chromatin remodelling factor ISW1a. 2011, Pubmed , Xenbase
Yang, The chromatin-remodeling enzyme ACF is an ATP-dependent DNA length sensor that regulates nucleosome spacing. 2006, Pubmed
Zofall, Chromatin remodeling by ISW2 and SWI/SNF requires DNA translocation inside the nucleosome. 2006, Pubmed
Zofall, Functional role of extranucleosomal DNA and the entry site of the nucleosome in chromatin remodeling by ISW2. 2004, Pubmed
