Click here to close
Hello! We notice that you are using Internet Explorer, which is not supported by Xenbase and may cause the site to display incorrectly.
We suggest using a current version of Chrome,
FireFox, or Safari.
PLoS Genet
2017 Jun 05;136:e1006823. doi: 10.1371/journal.pgen.1006823.
Show Gene links
Show Anatomy links
Allelic variants of OsHKT1;1 underlie the divergence between indica and japonica subspecies of rice (Oryza sativa) for root sodium content.
Campbell MT, Bandillo N, Al Shiblawi FRA, Sharma S, Liu K, Du Q, Schmitz AJ, Zhang C, Véry AA, Lorenz AJ, Walia H.
???displayArticle.abstract???
Salinity is a major factor limiting crop productivity. Rice (Oryza sativa), a staple crop for the majority of the world, is highly sensitive to salinity stress. To discover novel sources of genetic variation for salt tolerance-related traits in rice, we screened 390 diverse accessions under 14 days of moderate (9 dS·m-1) salinity. In this study, shoot growth responses to moderate levels of salinity were independent of tissue Na+ content. A significant difference in root Na+ content was observed between the major subpopulations of rice, with indica accessions displaying higher root Na+ and japonica accessions exhibiting lower root Na+ content. The genetic basis of the observed variation in phenotypes was elucidated through genome-wide association (GWA). The strongest associations were identified for root Na+:K+ ratio and root Na+ content in a region spanning ~575 Kb on chromosome 4, named Root Na+ Content 4 (RNC4). Two Na+ transporters, HKT1;1 and HKT1;4 were identified as candidates for RNC4. Reduced expression of both HKT1;1 and HKT1;4 through RNA interference indicated that HKT1;1 regulates shoot and root Na+ content, and is likely the causal gene underlying RNC4. Three non-synonymous mutations within HKT1;1 were present at higher frequency in the indica subpopulation. When expressed in Xenopus oocytes the indica-predominant isoform exhibited higher inward (negative) currents and a less negative voltage threshold of inward rectifying current activation compared to the japonica-predominant isoform. The introduction of a 4.5kb fragment containing the HKT1;1 promoter and CDS from an indica variety into a japonica background, resulted in a phenotype similar to the indica subpopulation, with higher root Na+ and Na+:K+. This study provides evidence that HKT1;1 regulates root Na+ content, and underlies the divergence in root Na+ content between the two major subspecies in rice.
Fig 1. Phenotypic variation and distribution of root and shoot Na+ content and Na+:K+ among the five subpopulations of RDP1.(A) Root Na+ content, (B) root Na+:K+, (C) shoot Na+ content, and (D) shoot Na+:K+. Accessions were assigned to each subpopulation according to Famoso et al [29]. Boxplots with the same letter indicate no significant difference as determined using ANOVA (p < 0.05). Aromatic accessions were excluded from the analysis due to low n.
Fig 2. Genome-wide association analysis of Na+ content and Na+:K+ in root tissue.(A) Root Na+ content, (B) root Na+:K+. Genome-wide association (GWA) was performed using a mixed model that accounted for population structure and relatedness between accessions of RDP1 using 365 accessions of RDP1 and 397,812 SNPs. For each trait the least squares mean was used as the dependent variable The red horizontal line indicates a statistical significance threshold of p < 10−5, and was determined using the Meff method with an experiment-wise error rate of 0.05 [63].
Fig 3. Genetic characterization of RNC4.(A) Regional manhattan plot summarizing GWA analysis of root Na+ and root Na+:K+. The region defining RNC4 is indicated with the cyan bar. (B) LD plots for a subset of five haplotype blocks within RNC4. The vertical broken gray lines in A indicate the region characterized by haplotype blocks. The genes present in this region are illustrated in C. Genes encoding transposable elements are highlighted in the gene track in gray, while those encoding expressed proteins are highlighted in white. The regions defined by each block are indicated in gray.
Fig 4. Characterization of HKT1;1 and HKT1;4 expression.Expression profiles of HKT1;1 (A) and HKT1;4 (B) in seeding and mature plants. Numbers below each of the bars indicate different tissues as follows: 1: seedling root, 2: seedling shoot, 3: blade of newest fully expanded leaf in seedling (leaf 3), 4: sheath of newest fully expanded leaf in seedling (leaf 3), 5: penultimate leaf sheath in mature plant, 6: penultimate leaf blade in mature plant, 7: flag leaf sheath in mature plant, 8: flag leaf blade in mature plant, 9: culm of mature plant and 10: panicle of mature plant. DAA: days after anthesis. (C, D) Dot plots comparing the expression of HKT1;1 (C) and HKT1;4 (D) between allelic groups at SNP-4-30535352 in control and saline conditions. The minor allele genotype, which displays higher root Na+ content, is indicated by red text. A Mann-Whitney test was performed within each treatment to determine differences between the two groups with asterisks indicating significance as determined using a one-way ANOVA: ***: p < 0.001; *: p < 0.05.
Fig 5. Root (A-C) and shoot (D-F) ion content of HKT1;1 and HKT1;4 RNAi plants. Asterisks indicate significance as determined using Tukey’s HSD: ***: p < 0.001; *: p < 0.05. Pairwise comparisons were made between lines within each treatment. Error bars represent standard error of the mean where n = 12–20 plants.
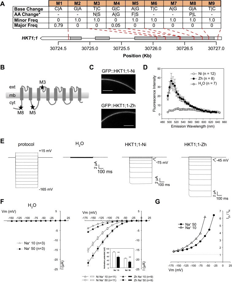
Fig 6. Characterization of high and low root Na+ isoforms of HKT1;1 in Xenopus oocytes.(A) Genetic variants within the ORF of HKT1;1. “Minor Freq” and “Major Freq” indicate the frequency of the alternate allele in the major (n = 19) and minor (n = 13) allelic groups at SNP-4-30535352. “AA change” indicates the resulting changes in protein sequence. Synonymous mutations are indicated by “-”. The grey bars represent exons while the white bars represent the 3’ and 5’ UTRs. (B) Secondary structure of OsHKT1;1 polypeptide showing the position of AA changes, as exemplified between ‘Nipponbare’ and ‘Zhenshan 2’ variants. (C, D) Comparison of OsHKT1;1-Ni and–Zh targeting to the oocyte membrane by confocal imaging of GFP-tagged transporters. (C) Representative images of oocytes expressing Ni (top) or Zh (bottom) transporters. Emitted fluorescence was collected between 505 and 510 nm. Scale bar: 100 μm. (D) Comparison of fluorescence intensity spectra at the membrane in water-injected oocytes (control) and in oocytes expressing either of the HKT1;1 variants. Data are means ± SE. (E) Voltage-clamp protocol and corresponding representative current traces recorded in control oocytes or oocytes expressing the HKT1;1 variants, in 50 mM Na-glutamate-containing bath solution. (F) Current-voltage (I-V) relationships in control oocytes (left) and in HKT1;1-Ni or -Zh-expressing oocytes (right), in either 10 or 50 mM Na-glutamate-containing bath solutions. Data are means ± SE. Insert: Activation potential of HKT1;1-Ni or -Zh currents. Asterisks indicate significant difference in activation potential as determined using Student’s t test: **: p < 0.005. (G) HKT1;1-Zh to HKT1;1-Ni mean current ratio at varying membrane potentials, determined from I-V data shown in (F). Shown data in (E to G) were obtained in a single oocyte batch and are representative of three experiments performed in different oocyte batches.
Fig 7. Shoot (A-C) and root (D-F) ion content for HKT1;1 native overexpression lines. Statistical significance was determined using Tukey’s HSD test between each line within treatments. Bars with the same letters indicate no significant difference (p < 0.05). Error bars represent standard error of the mean where n = 12–18 plants.
Fig 8. Haplotype analysis of a 37 kb region around HKT1;1 in cultivated and wild rice.(A) Haplotype frequencies in a panel of 3,024 cultivated rice accessions and 446 Oryza rufipogon accessions. (B) Pairwise comparisons of sequence similarities in between the haplotypes in A. High root Na+ haplotypes (i.e. those with the three non-synonymous SNPs are highlighted in blue) (C) Haplotype network for the 37 kb region surrounding HKT1;1. The size of each node is proportional to the number of accessions with the corresponding haplotype. Each node is separated into a pie chart, which indicates the number of accessions for each population with the haplotype. Indica (Ind) accessions are those belonging to Ind 1A, Ind 1B, Ind 2, Ind 3, and Indx. Japonica accessions are those belonging to Temp, Trop 1, Trop 2, and Japx.
Ahmadi,
Targeted association analysis identified japonica rice varieties achieving Na(+)/K (+) homeostasis without the allelic make-up of the salt tolerant indica variety Nona Bokra.
2011, Pubmed
Ahmadi,
Targeted association analysis identified japonica rice varieties achieving Na(+)/K (+) homeostasis without the allelic make-up of the salt tolerant indica variety Nona Bokra.
2011,
Pubmed Alexandrov,
SNP-Seek database of SNPs derived from 3000 rice genomes.
2015,
Pubmed Anders,
HTSeq--a Python framework to work with high-throughput sequencing data.
2015,
Pubmed Bandillo,
Multi-parent advanced generation inter-cross (MAGIC) populations in rice: progress and potential for genetics research and breeding.
2013,
Pubmed Barrett,
Haploview: analysis and visualization of LD and haplotype maps.
2005,
Pubmed Ben Amar,
Functional characterization in Xenopus oocytes of Na+ transport systems from durum wheat reveals diversity among two HKT1;4 transporters.
2014,
Pubmed
,
Xenbase Bolger,
Trimmomatic: a flexible trimmer for Illumina sequence data.
2014,
Pubmed Byrt,
HKT1;5-like cation transporters linked to Na+ exclusion loci in wheat, Nax2 and Kna1.
2007,
Pubmed Caicedo,
Genome-wide patterns of nucleotide polymorphism in domesticated rice.
2007,
Pubmed Cotsaftis,
A two-staged model of Na+ exclusion in rice explained by 3D modeling of HKT transporters and alternative splicing.
2012,
Pubmed Curtis,
A gateway cloning vector set for high-throughput functional analysis of genes in planta.
2003,
Pubmed Danecek,
The variant call format and VCFtools.
2011,
Pubmed Davenport,
The Na+ transporter AtHKT1;1 controls retrieval of Na+ from the xylem in Arabidopsis.
2007,
Pubmed Famoso,
Genetic architecture of aluminum tolerance in rice (Oryza sativa) determined through genome-wide association analysis and QTL mapping.
2011,
Pubmed Flowers,
Improving crop salt tolerance.
2004,
Pubmed Genc,
Reassessment of tissue Na(+) concentration as a criterion for salinity tolerance in bread wheat.
2007,
Pubmed Horie,
HKT transporter-mediated salinity resistance mechanisms in Arabidopsis and monocot crop plants.
2009,
Pubmed Huang,
A sodium transporter (HKT7) is a candidate for Nax1, a gene for salt tolerance in durum wheat.
2006,
Pubmed Huang,
Genome-wide association studies of 14 agronomic traits in rice landraces.
2010,
Pubmed Huang,
A map of rice genome variation reveals the origin of cultivated rice.
2012,
Pubmed Kang,
Efficient control of population structure in model organism association mapping.
2008,
Pubmed Kent,
BLAT--the BLAST-like alignment tool.
2002,
Pubmed Koyama,
Quantitative trait loci for component physiological traits determining salt tolerance in rice.
2001,
Pubmed Laurie,
A role for HKT1 in sodium uptake by wheat roots.
2002,
Pubmed Lee,
Salinity tolerance of japonica and indica rice (Oryza sativa L.) at the seedling stage.
2003,
Pubmed Li,
Adjusting multiple testing in multilocus analyses using the eigenvalues of a correlation matrix.
2005,
Pubmed Li,
The Sequence Alignment/Map format and SAMtools.
2009,
Pubmed Lin,
QTLs for Na+ and K+ uptake of the shoots and roots controlling rice salt tolerance.
2004,
Pubmed Livak,
Analysis of relative gene expression data using real-time quantitative PCR and the 2(-Delta Delta C(T)) Method.
2001,
Pubmed Mäser,
Altered shoot/root Na+ distribution and bifurcating salt sensitivity in Arabidopsis by genetic disruption of the Na+ transporter AtHKT1.
2002,
Pubmed Mather,
The extent of linkage disequilibrium in rice (Oryza sativa L.).
2007,
Pubmed McCouch,
Open access resources for genome-wide association mapping in rice.
2016,
Pubmed McCouch,
Corrigendum: Open access resources for genome-wide association mapping in rice.
2016,
Pubmed Miki,
RNA silencing of single and multiple members in a gene family of rice.
2005,
Pubmed Miki,
Simple RNAi vectors for stable and transient suppression of gene function in rice.
2004,
Pubmed Munns,
Mechanisms of salinity tolerance.
2008,
Pubmed Munns,
Wheat grain yield on saline soils is improved by an ancestral Na⁺ transporter gene.
2012,
Pubmed
,
Xenbase Myles,
Association mapping: critical considerations shift from genotyping to experimental design.
2009,
Pubmed Nakagawa,
Development of series of gateway binary vectors, pGWBs, for realizing efficient construction of fusion genes for plant transformation.
2007,
Pubmed Negrão,
New allelic variants found in key rice salt-tolerance genes: an association study.
2013,
Pubmed Platten,
Salinity tolerance, Na+ exclusion and allele mining of HKT1;5 in Oryza sativa and O. glaberrima: many sources, many genes, one mechanism?
2013,
Pubmed Ren,
A rice quantitative trait locus for salt tolerance encodes a sodium transporter.
2005,
Pubmed Robinson,
edgeR: a Bioconductor package for differential expression analysis of digital gene expression data.
2010,
Pubmed Rus,
AtHKT1 is a salt tolerance determinant that controls Na(+) entry into plant roots.
2001,
Pubmed Sunarpi,
Enhanced salt tolerance mediated by AtHKT1 transporter-induced Na unloading from xylem vessels to xylem parenchyma cells.
2005,
Pubmed Sweeney,
The complex history of the domestication of rice.
2007,
Pubmed Trapnell,
TopHat: discovering splice junctions with RNA-Seq.
2009,
Pubmed Walia,
Comparative transcriptional profiling of two contrasting rice genotypes under salinity stress during the vegetative growth stage.
2005,
Pubmed Wang,
The Rice High-Affinity Potassium Transporter1;1 Is Involved in Salt Tolerance and Regulated by an MYB-Type Transcription Factor.
2015,
Pubmed Wisser,
Multivariate analysis of maize disease resistances suggests a pleiotropic genetic basis and implicates a GST gene.
2011,
Pubmed Yeo,
Screening of rice (Oryza sativa L.) genotypes for physiological characters contributing to salinity resistance, and their relationship to overall performance.
1990,
Pubmed Yu,
Genetic association mapping and genome organization of maize.
2006,
Pubmed Zhao,
Genome-wide association mapping reveals a rich genetic architecture of complex traits in Oryza sativa.
2011,
Pubmed Zhao,
Genomic diversity and introgression in O. sativa reveal the impact of domestication and breeding on the rice genome.
2010,
Pubmed