XB-ART-53738
Nat Commun
2017 Jun 07;8:15279. doi: 10.1038/ncomms15279.
Show Gene links
Show Anatomy links
The signalling receptor MCAM coordinates apical-basal polarity and planar cell polarity during morphogenesis.
???displayArticle.abstract???
The apical-basal (AB) polarity and planar cell polarity (PCP) provide an animal cell population with different phenotypes during morphogenesis. However, how cells couple these two patterning systems remains unclear. Here we provide in vivo evidence that melanoma cell adhesion molecule (MCAM) coordinates AB polarity-driven lumenogenesis and c-Jun N-terminal kinase (JNK)/PCP-dependent ciliogenesis. We identify that MCAM is an independent receptor of fibroblast growth factor 4 (FGF4), a membrane anchor of phospholipase C-γ (PLC-γ), an immediate upstream receptor of nuclear factor of activated T-cells (NFAT) and a constitutive activator of JNK. We find that MCAM-mediated vesicular trafficking towards FGF4, while generating a priority-grade transcriptional response of NFAT determines lumenogenesis. We demonstrate that MCAM plays indispensable roles in ciliogenesis through activating JNK independently of FGF signals. Furthermore, mcam-deficient zebrafish and Xenopus exhibit a global defect in left-right (LR) asymmetric establishment as a result of morphogenetic failure of their LR organizers. Therefore, MCAM coordination of AB polarity and PCP provides insight into the general mechanisms of morphogenesis.
???displayArticle.pubmedLink??? 28589943
???displayArticle.pmcLink??? PMC5467231
???displayArticle.link??? Nat Commun
Species referenced: Xenopus
Genes referenced: cdc42 dnai1 fgf2 fgf4 fgf8 fgfr1 fgfr2 fyn jun lefty1 mapk8 mcam nfatc2 nodal1 ppp3ca prkci sox17b tp53
???attribute.lit??? ???displayArticles.show???
|
|
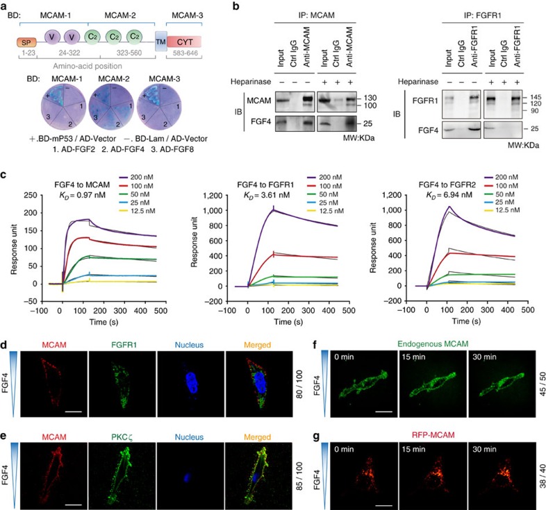
Figure 1. MCAM/FGF4-dependent apical surface biogenesis.(a) Upper panel, cartoon of MCAM-BD 1–3. Lower panel, yeast zygotes obtained after mating the bait strain containing pGBKT7-MCAM with the library strain containing pGADT7-FGF2, FGF4, and FGF8. BD, DNA-binding domain; AD, activation domain; +, positive control with p53-BD; and −, negative control with empty AD vector and BD-lambda. (b) Co-immunoprecipitation of MCAM/FGF4 and FGFR1/FGF4 with the protein lysate treated with or without the heparinase I and heparinase III (0.06 IU ml−l). (c) Kinetic dissociation constant (KD) of FGF4/MCAM, FGF4/FGFR1, or FGF4/ FGFR2 complexes was measured using a surface plasmon resonance method. (d) Distribution of polarized MCAM and unpolarized FGFR1 on chemotaxing cells. The source concentration of FGF4 in the chemotaxis assay is 10 ng ml−l. (e) Co-localization of endogenous MCAM and the apical marker aPKCζ in chemotaxing cells. Scale bar, 20 μm. (f,g) Time-lapse live-cells imaging of endogenous MCAM (f) or exogenous MCAM-RFP (g) at the leading edge of chemotaxing cells. |
|
|
Figure 2. Mcam depletion disrupts lumenogenesis.(a,b) HEK293 cells transfected with either control pGPU6/Neo-shRNA vector or pGPU6/Neo-MCAM-shRNA were cultured on Matrigel for 5–7 days to enable cyst formation. Cyst nuclei and F-actin were labelled with DAPI and phalloidin, respectively. DIC means digital image of contrast. The fluorescent images were converted to 16-colour intensity images indicating the localization of MCAM, CDC42, or F-actin (calibration bar: signal intensity). L, lumen space; Scale bar, 20 μm. Data (mean±s.e.m., n=3) were analysed with unpaired Student's t-test. **P value<0.01. (c,d) KV in Sox17:GFP zebrafish TG embryos injected with mcam MO or control MO into DFC. Embryos were collected at 10 s (somite) stage. In representative light micrographs (c), the area with KV was enlarged 4 times and shown as inset in the right hand corner. Scale bar, 250 μm. (e) mcam MO was injected into DFC of Sox17:GFP transgenic embryos. Lumen cells were immunolabeled with aPKC antibody (red). Representative fluorescence images show Sox17-GFP-labelled KV (green) and lumen cells (red). Scale bar, 20 μm. (f) KV cell numbers in DFCmcam MO embryos. Data (mean±s.e.m., n=3) were analysed with unpaired Student's t-test and NS, not significant. (g) Comparison of KV lumen volumes in embryos with DFC injection of mcam, fgf4 or fgfr1 MO. KV lumen volumes were calculated using the measure stack tool of Image J software. Data are presented as mean±s.e.m. (n=3). One-way analysis of variance (ANOVA) with Tukey's post-test. ***P value<0.001 and NS, not significant. (h) Rescue effects of mcam, fgf4 or fgfr1 mRNA on reduction of lumen volumes in DFCmcam MO embryos. Data are presented as mean±s.e.m. (n=3). One-way ANOVA with Tukey's post-test. ***P value<0.001 and NS, not significant. |
|
|
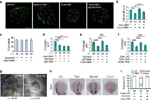
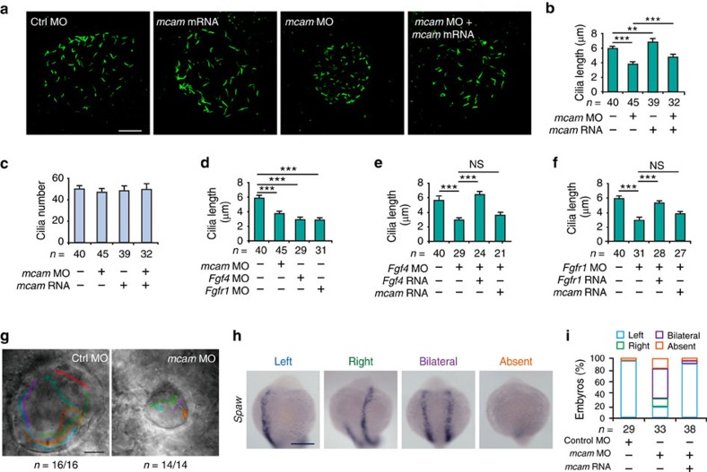
Figure 3. Mcam depletion in DFC disrupts ciliogenesis and direction of KV fluid flow in zebrafish.(a) KV cilia labelled with an antibody against acetylated tubulin after DFC injection of embryos with control or mcam MO, mcam mRNA or a combination of mcam MO and mRNA. Scale bar, 20 μm. (b) Mean cilia length in (a) is statistically analysed. Data are presented as mean±s.e.m. One-way ANOVA with Tukey's post-test. **P value<0.01 and ***P value<0.001. (c) Mean cilia number (mean±s.e.m.) of embryos in a was determined. (d) Comparison of cilia length in embryos with DFC injection of mcam, fgf4 or fgfr1 MO. Data are presented as mean±s.e.m. One-way ANOVA with Tukey's post-test. ***P value<0.001. (e,f) Failure of mcam mRNA to rescue fgf4 MO (e) or fgfr1 MO (f) induced reduction in cilia length. Data are presented as mean±s.e.m (n=3) and analysed using one-way ANOVA with Tukey's post-test. ***P value<0.001 and NS, not significant. (g) Direction of KV fluid flow tracked with fluorescent beads in control and DFCmcam MO embryos. Scale bar, 20 μm. (h) Randomized expression of left side-specific spaw in DFCmcam MO morphants. Scale bar, 250 μm. (i) Quantitative analysis of embryos with normal (left-sided), reversed (right-sided), cardia bifida (bilateral) and absent expression. n, number of embryos (b-f, i). |
|
|
Figure 4. Mcam regulation of left-right asymmetric development in zebrafish and Xenopus.(aâd) Developing organs in DFCmcam MO morphants were visualized by WISH using RNA probes of cmlc2 (a, heart) and foxa3 (c, endoderm). Quantitative analysis of embryos with normal, reversed, bilateral and absent asymmetry is shown in b,d. n, number of embryos. The left schema in a shows embryo positions in the embryo (A, anterior; P, posterior; L, left; and R, right). In c, l (green arrow)=liver, p (red arrow)=pancreas and g (blue arrow)=gut. H.p.f., hours post-fertilization. Scale bars in a,c , 100âμm. (e) Xmcam-MO (1âpM) caused situs defects at stage 45, in Xenopus embryos including heterotaxia (ht) and situs inversion (si) compared with the wild type (wt) situs solitus. Heart looping and position is outlined by red dots or red arrow, respectively. Gut coiling is outlined by light blue dots. Position of gall bladder is indicated by green auto-fluorescence and a green arrow. Scale bar, 1âmm. (f) Organ situs in Xenopus embryos at tadpole stage injected as specified. Injections were performed in left or right side of dorsal marginal zone (L- or R-DMZ) at the 4-cell stage. Data are presented as mean±s.e.m. Pearson's chi-square tests and **P value<0.01. n, number of embryos. |
|
|
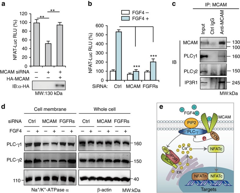
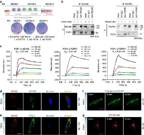
Figure 5. MCAM controls activation of NFAT.(a) NFAT-Luc reporter assay in HEK293 cells transfected together with MCAM RNAi or MCAM expression vector. RLU means relative luciferase activity. Data are presented as mean±s.e.m. (n=3). One-way ANOVA with Tukey's post-test and **P value<0.01. (b) After co-transfection of reporter plasmids and RNAi for 20 h, cells were cultured with serum-free medium overnight. NFAT-Luc activity was measured following 1 h treatment with FGF4 (2 ng/ml). No treatment served as negative control. Data are presented as mean±s.e.m. (n=3). Two-way ANOVA with Bonferroni post-test and ***P value<0.001. (c) Immunoprecipitation of MCAM followed by immunoblotting (IB). (d) PLC-γ abundance in membrane fraction of HEK293 cells and in whole cell lysate after a 48 h transfection with RNAi with or without treatment with FGF4 for 1 h. (e) Model of MCAM-controlled NFAT activation responding to FGF4. Once dimerization, MCAM conjugates FYN kinase to activate PLC-γ. |
|
|
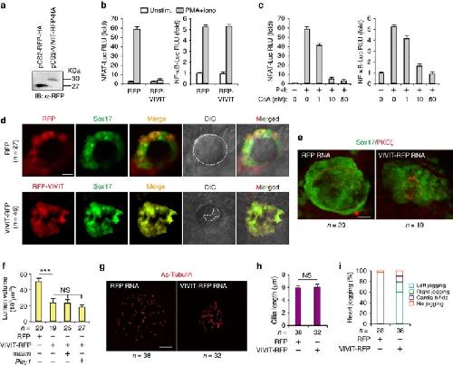
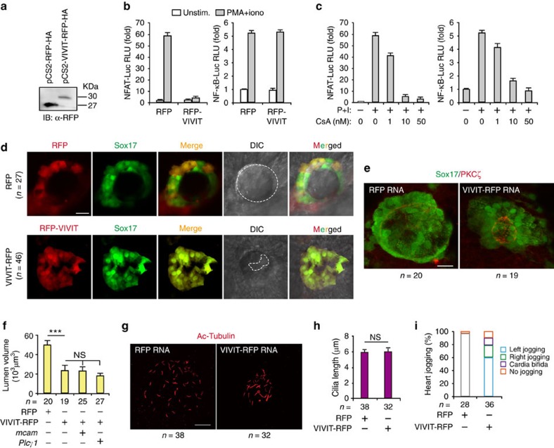
Figure 6. MCAM controls lumenogenesis by activation of NFAT.(a) Detecting the expression of RFP-HA and VIVIT-RFP-HA in HEK293 cells by IB. (b) VIVIT selectively inhibiting NFAT reporter activity. Jurkat cells were co-transfected with NFAT-Luc (left panel) or NF-kB-Luc (right panel) reporter plasmid, and with RFP and RFP-VIVIT expression plasmids. Twenty-four hours after transfection, cells were left untreated or were stimulated for 6 h with phorbol 12-myristate 13-acetate (PMA; 20 nM) and ionomycin (1 mM) (P+I). (c) Calcineurin dependence of NFAT and NF-kB reporter activity. Jurkat cells were transfected with NFAT-Luc (left panel) or NF-kB-Luc (right panel) reporter plasmid. Twenty-four hours after transfection, cells were left unstimulated or were stimulated for 6 h with P+I in the absence or presence of 1 μM cyclosporin (CsA). (d) Both RFP-tag and VIVIT-RFP were localized and expressed in DFC after microinjection of RFP and RFP-VIVIT mRNA into DFC of zebrafish KV. DIC means digital image of contrast. (e,f) Messenger RNAs were injected into zebrafish DFC of Sox17:GFP transgenic embryos, which were harvested at the 10 s stage. Lumen cells were labelled with an antibody against aPKCζ (red). Data are presented as mean±s.e.m. One-way ANOVA with Tukey's post-test. ***P value<0.001 and NS=not significant. (g,h) KV cilia were labelled with an antibody against acetylated tubulin after injection of the indicated mRNAs. Data are presented as mean±s.e.m. and analysed using unpaired student's t-test. The NS means not significant. (i) Quantitative analysis of heart joggings after injection of the indicated mRNAs into DFC of Sox17:GFP zebrafish embryos. Normal (left), reversed (right) and absent (no) jogging were calculated. Scale bar, 20 μm. n, number of observed embryos (e-i). |
|
|
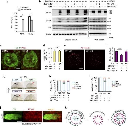
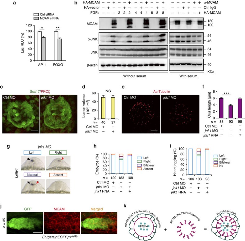
Figure 7. MCAM-dependent JNK activation regulates ciliogenesis.(a) Luciferase activity measured 30 h post transfection. AP-1-Luc or FOXO-Luc reporter vectors were co-transfected with either MCAM RNAi or control RNAi. Data (mean±s.e.m.) were analysed with unpaired student's t-test. *P value<0.05 and **P value<0.01. (b) Phosphorylation and expression of JNK following overexpression of MCAM by transfection with pCS2-MCAM-HA or blockage of MCAM by its functional antibody AA98. (c,d) DFC-specific knockdown of jnk1 did not affect lumen formation in Sox17:GFP zebrafish embryos. Lumen cells were labelled with an antibody against aPKCζ (red). Scale bar, 20 μm. Data (mean±s.e.m.) were analysed with unpaired student's t-test. The NS means not significant. (e,f) DFC-specific knockdown of jnk1 shortened KV cilia. The cilia were labelled with acetylated tubulin antibody. Scale bar, 20 μm. Data (mean±s.e.m.) were analysed using one-way ANOVA with Tukey's post-test. ***P value<0.001. (g,h) Randomized expression of left side-specific lefty1 in the DFCjnk1 MO morphants. Scale bar, 100 μm. (i) Quantitative analysis of embryos with normal (left-sided), reversed (right-sided), cardia bifida (bilateral) and absent expression. n, number of embryos (d,f,h,I,j). (j) MCAM is localized at the zebrafish PLL system. Embryos of Et (gata2:EGFP) mp189b zebrafish line at the 28 h.p.f. stage were collected and stained with MCAM antibody. Scale bar, 15 μm. (k) A model of MCAM-mediated coordination of cell polarity during morphogenesis. See text for details. |
References [+] :
Allen,
Role of heparan sulfate as a tissue-specific regulator of FGF-4 and FGF receptor recognition.
2001, Pubmed
Allen, Role of heparan sulfate as a tissue-specific regulator of FGF-4 and FGF receptor recognition. 2001, Pubmed
Amack, The T box transcription factor no tail in ciliated cells controls zebrafish left-right asymmetry. 2004, Pubmed
Anfosso, Activation of human endothelial cells via S-endo-1 antigen (CD146) stimulates the tyrosine phosphorylation of focal adhesion kinase p125(FAK). 1998, Pubmed
Aramburu, Affinity-driven peptide selection of an NFAT inhibitor more selective than cyclosporin A. 1999, Pubmed
Bedzhov, Self-organizing properties of mouse pluripotent cells initiate morphogenesis upon implantation. 2014, Pubmed
Bisgrove, Regulation of midline development by antagonism of lefty and nodal signaling. 1999, Pubmed
Blum, Xenopus, an ideal model system to study vertebrate left-right asymmetry. 2009, Pubmed , Xenbase
Boutros, Dishevelled activates JNK and discriminates between JNK pathways in planar polarity and wingless signaling. 1998, Pubmed
Capdevila, Mechanisms of left-right determination in vertebrates. 2000, Pubmed , Xenbase
Chan, Critical roles of CD146 in zebrafish vascular development. 2005, Pubmed
Comer, Phosphoinositides specify polarity during epithelial organ development. 2007, Pubmed
Cordenonsi, Occludin dephosphorylation in early development of Xenopus laevis. 1997, Pubmed , Xenbase
Crabtree, NFAT signaling: choreographing the social lives of cells. 2002, Pubmed
Crabtree, SnapShot: Ca2+-calcineurin-NFAT signaling. 2009, Pubmed
Dixit, NF-kappaB signaling. Many roads lead to madrid. 2002, Pubmed
Durdu, Luminal signalling links cell communication to tissue architecture during organogenesis. 2014, Pubmed
Essner, Mesendoderm and left-right brain, heart and gut development are differentially regulated by pitx2 isoforms. 2000, Pubmed , Xenbase
Goetz, Exploring mechanisms of FGF signalling through the lens of structural biology. 2013, Pubmed
Gray, Planar cell polarity: coordinating morphogenetic cell behaviors with embryonic polarity. 2011, Pubmed
Guillot, Mechanics of epithelial tissue homeostasis and morphogenesis. 2013, Pubmed
Hamada, Establishment of vertebrate left-right asymmetry. 2002, Pubmed
Harding, The roles and regulation of multicellular rosette structures during morphogenesis. 2014, Pubmed , Xenbase
Hirokawa, Nodal flow and the generation of left-right asymmetry. 2006, Pubmed
Huang, Germ-line transmission of a myocardium-specific GFP transgene reveals critical regulatory elements in the cardiac myosin light chain 2 promoter of zebrafish. 2003, Pubmed
Iruela-Arispe, Cellular and molecular mechanisms of vascular lumen formation. 2009, Pubmed
Jain, Analysis of the preexisting and nuclear forms of nuclear factor of activated T cells. 1993, Pubmed
Jones, Nodal-related signals induce axial mesoderm and dorsalize mesoderm during gastrulation. 1995, Pubmed , Xenbase
Kadamur, Mammalian phospholipase C. 2013, Pubmed
Kimmel, Stages of embryonic development of the zebrafish. 1995, Pubmed , Xenbase
Lecuit, Orchestrating size and shape during morphogenesis. 2007, Pubmed
Lee, Three-dimensional culture models of normal and malignant breast epithelial cells. 2007, Pubmed
Long, The zebrafish nodal-related gene southpaw is required for visceral and diencephalic left-right asymmetry. 2003, Pubmed
Lubarsky, Tube morphogenesis: making and shaping biological tubes. 2003, Pubmed
Martin-Belmonte, PTEN-mediated apical segregation of phosphoinositides controls epithelial morphogenesis through Cdc42. 2007, Pubmed
Matsui, Left-right asymmetry in zebrafish. 2012, Pubmed
Neugebauer, FGF signalling during embryo development regulates cilia length in diverse epithelia. 2009, Pubmed , Xenbase
O'Brien, Rac1 orientates epithelial apical polarity through effects on basolateral laminin assembly. 2001, Pubmed
Odenthal, fork head domain genes in zebrafish. 1998, Pubmed
Papadia, Synaptic NMDA receptor activity boosts intrinsic antioxidant defenses. 2008, Pubmed
Pinal, Regulated and polarized PtdIns(3,4,5)P3 accumulation is essential for apical membrane morphogenesis in photoreceptor epithelial cells. 2006, Pubmed
Rao, Transcription factors of the NFAT family: regulation and function. 1997, Pubmed
Roignot, Polarity in mammalian epithelial morphogenesis. 2013, Pubmed
Sakaguchi, The yolk syncytial layer regulates myocardial migration by influencing extracellular matrix assembly in zebrafish. 2006, Pubmed
Sang, Ildr1b is essential for semicircular canal development, migration of the posterior lateral line primordium and hearing ability in zebrafish: implications for a role in the recessive hearing impairment DFNB42. 2014, Pubmed
Shaw, Identification of a putative regulator of early T cell activation genes. Science. 1988. 241: 202-205. 2010, Pubmed
Shaw, Identification of a putative regulator of early T cell activation genes. 1988, Pubmed
Shi, Structures and receptor binding of hemagglutinins from human-infecting H7N9 influenza viruses. 2013, Pubmed
So, Gicerin/Cd146 is involved in zebrafish cardiovascular development and tumor angiogenesis. 2010, Pubmed
St Johnston, Cell polarity in eggs and epithelia: parallels and diversity. 2010, Pubmed
Suraneni, The Arp2/3 complex is required for lamellipodia extension and directional fibroblast cell migration. 2012, Pubmed
Wang, CD146, a multi-functional molecule beyond adhesion. 2013, Pubmed
Wells, A Rich1/Amot complex regulates the Cdc42 GTPase and apical-polarity proteins in epithelial cells. 2006, Pubmed
Witze, Wnt5a directs polarized calcium gradients by recruiting cortical endoplasmic reticulum to the cell trailing edge. 2013, Pubmed
Witze, Wnt5a control of cell polarity and directional movement by polarized redistribution of adhesion receptors. 2008, Pubmed
Yamauchi, Fgf4 is required for left-right patterning of visceral organs in zebrafish. 2009, Pubmed
Yan, A novel anti-CD146 monoclonal antibody, AA98, inhibits angiogenesis and tumor growth. 2003, Pubmed
Yang, Cell movement patterns during gastrulation in the chick are controlled by positive and negative chemotaxis mediated by FGF4 and FGF8. 2002, Pubmed
Ye, Wnt5a uses CD146 as a receptor to regulate cell motility and convergent extension. 2013, Pubmed
Zallen, Planar polarity and tissue morphogenesis. 2007, Pubmed
Zeng, CD146, an epithelial-mesenchymal transition inducer, is associated with triple-negative breast cancer. 2012, Pubmed
