XB-ART-53724
J Cell Biol
2016 Jun 06;2135:543-55. doi: 10.1083/jcb.201602083.
Show Gene links
Show Anatomy links
In vivo confinement promotes collective migration of neural crest cells.
???displayArticle.abstract???
Collective cell migration is fundamental throughout development and in many diseases. Spatial confinement using micropatterns has been shown to promote collective cell migration in vitro, but its effect in vivo remains unclear. Combining computational and experimental approaches, we show that the in vivo collective migration of neural crest cells (NCCs) depends on such confinement. We demonstrate that confinement may be imposed by the spatiotemporal distribution of a nonpermissive substrate provided by versican, an extracellular matrix molecule previously proposed to have contrasting roles: barrier or promoter of NCC migration. We resolve the controversy by demonstrating that versican works as an inhibitor of NCC migration and also acts as a guiding cue by forming exclusionary boundaries. Our model predicts an optimal number of cells in a given confinement width to allow for directional migration. This optimum coincides with the width of neural crest migratory streams analyzed across different species, proposing an explanation for the highly conserved nature of NCC streams during development.
???displayArticle.pubmedLink??? 27241911
???displayArticle.pmcLink??? PMC4896058
???displayArticle.link??? J Cell Biol
???displayArticle.grants??? [+]
J000655 Medical Research Council , M010465 Medical Research Council , M008517 Biotechnology and Biological Sciences Research Council , Wellcome Trust , 329968 Wellcome Trust
Species referenced: Xenopus
Genes referenced: dct egr2 eya1 fn1 foxi3 slc12a3 snai2 twist1 vcan
???displayArticle.morpholinos??? vcan MO1 vcan MO2 vcan MO3
???attribute.lit??? ???displayArticles.show???
|
|
Figure 1. Versican V0â1 forms a delimiting boundary around migrating NCCs. (A) qPCR of versican isoforms. Bars, mean; error, SEM. (B) Western blot of V0â1 and V3 isoforms. (CâG) Embryos showing expression of versican (C) and the NC marker Twist (D) using whole-mount in situ hybridization (ISH), and corresponding sections (E and F), with a scheme summarizing the sections (G). Sections on E and F have been enhanced by blurring and squaring the separated ISH signals and overlaid in pseudo-color on the section background. (HâL) NCC explants cultured on fibronectin (Fn) + BSA or Fn + versican barriers invade the barrier area only in absence of versican. (J and K) In vitro cluster trajectories with barrier boundary marked as solid line; n = 10; color: time. (L) Percentage of cells invading the barrier (n = 3 independent experiments with n = 251 and n = 336 explants in total for BSA and versican, respectively). Bars, mean; error, SEM. (MâQ) ISH for Twist of embryos grafted with PBS (M) or versican-soaked beads (N), with the corresponding sections (O and P), and inhibition of NC migration (Q; mean inhibition, PBS: n = 5/29, versican: n = 25/32 embryos). Arrowheads show migrating NCC and asterisks indicate grafted bead. **, P < 0.01. |
|
|
Figure 2. Versican is required for normal NC migration. (A and B) qPCR (A) and Western blot (B) analysis of CoMO- and VsMO-injected embryos. (CâE) ISH of Twist in embryos injected with either CoMO (C) or VsMO (D), and inhibition of migration (E; C: n = 91, D: n = 135). (F and G) Graft experiments: VsMO + fluorescein-dextran (FDx)âinjected NCC grafted into control host (F; 76% of migration, n = 17) or CoMO + FDx NCC grafted into VsMO-injected host (G; 13% of migration, n = 15). (H and I) ISH against Krox20, showing an uninjected versus VsMO-injected side of a stage 24 embryo (H, dorsal view; n = 53), and number of ectopic NCC (I; n = 51). Bars, mean; error, SEM. Arrowhead represents a migrating NC. **, P < 0.01. |
|
|
Figure 3. Computational model of NC migration. (A) Schematic embryo during NCC migration in the Xenopus head. (BâD) Cell interactions in the CPM: CIL (B), CoA (C), and dorsal and lateral confinements (D). (E) CPM configurations for versions of NC migration in constrained geometries with and without CIL and CoA. (F and J) Migration efficiencies. Error bars: min-max values, boxes: quartiles; central value: median; n = 50 simulations. Significance compared with relevant control, where significance bars (purple) compare data from the same conditions. (G) CPM configuration in unconstrained geometry. (H) Rules of the DEM model of NCC migration. (I) Configuration of the DEM model with and without confinement. ***, P < 0.001; ns, not significant. |
|
|
Figure 4. Confinement by versican enhances collective NC migration. (AâD) Lateral view of stage 27 embryos of wild-type NC (nuclear-GFP in cyan) transplanted into a CoMO-injected (A, n = 21) or VsMO-injected host (C, n = 24; Video 3), with cell trajectories (B and D). (EâH) In silico cell migration with and without confinement with cell trajectories (n = 50). (IâK) Comparison of cell speed, persistence, and direction of migration in vivo and in silico. (LâO) NC cluster migration in vitro. Frames of time-lapse movie of control NC cluster in versican confinement (L, green: versican, red: NC nuclei; n = 20) or without confinement (N; Video 2, n = 25) and cluster trajectories (M and O). (PâS) Simulations imitating the in vitro geometries (n = 50). (TâV) Comparison of cluster speed, persistence, and direction of migration in vitro and in silico. Error bars, minâmax, boxes: quartiles; bar, median. ***, P < 0.001; ns, not significant. |
|
|
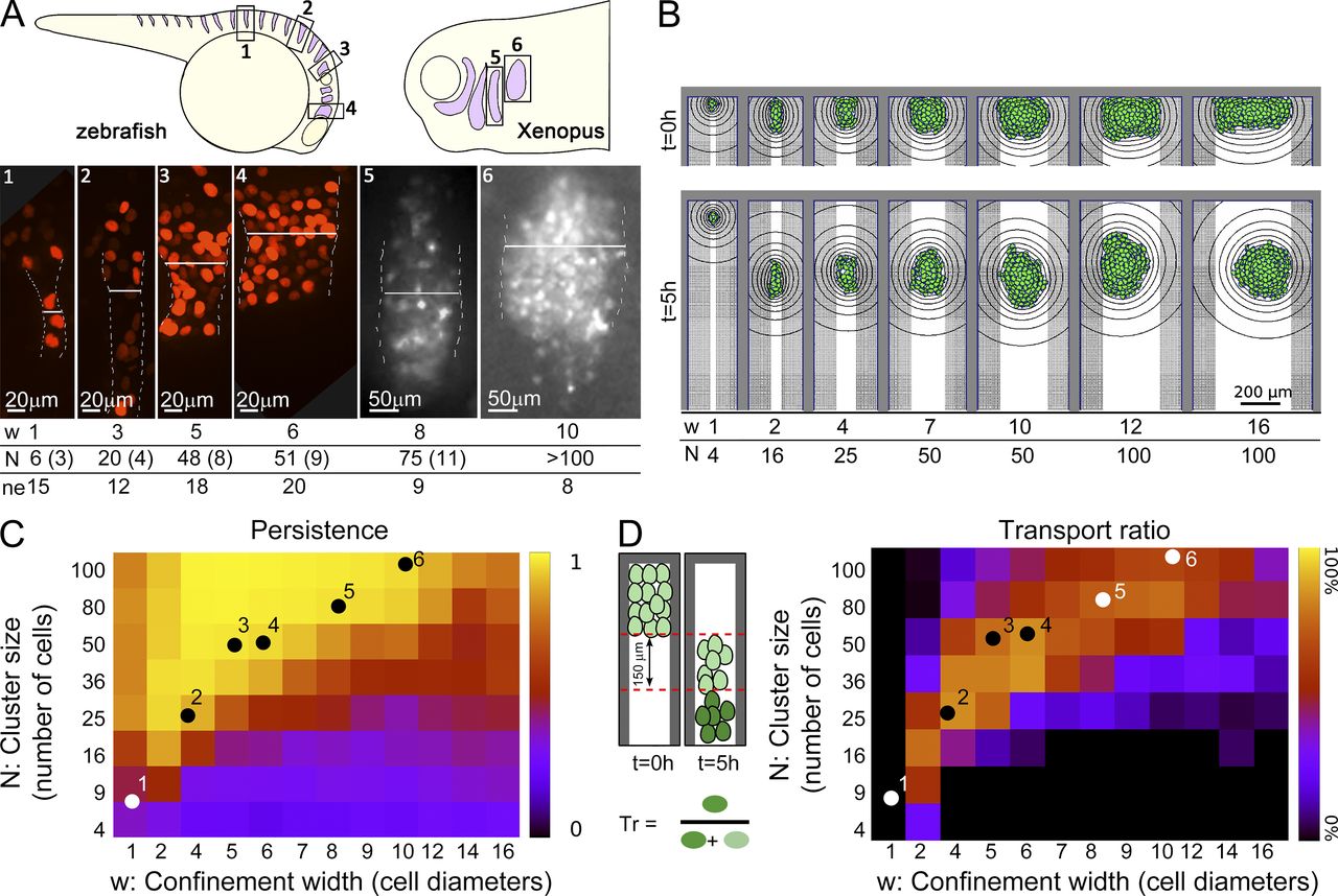
Figure 5. Effect of confinement width and cluster size. (A) Schematic illustration and examples of maximal projection of a Z-confocal stack used to measure the number of cells in NC streams of different widths. White line illustrates how the stream width was measured. Width (W) and number of cells (N) are shown at the bottom, with SD in parentheses; ne, number of embryos analyzed. (B) Snapshots of simulations with increasing confinement widths (w, cell diameters) and cluster size (N, number of cells). (C and D) Cluster persistences and transport ratio (percentage of cells in the cluster migrating at least 150 µm away from the clusterâs edge in 5 h). Heatmaps represent median values from n = 50 simulations. Dots show experimental values for NCs migrating in vivo in zebrafish and Xenopus embryos. Numbers on dots correspond to the same numbers shown in A. |
|
|
Figure S1. Versican is expressed in tissues that surround the migrating NC, related to Fig. 1. (A) Western blot analysis of extracts from control Xenopus embryos at stages 5, 18, 27, 38, 41, and 48. β-Actin was used as a loading control. Quantification by densitometry is shown in Fig. 1 B. (B) Wholemount ISH of stage 28 Xenopus embryos, with a lateral view comparing the expression of Eya1/FoxI1C marking the tissues adjacent to the NC. Black line indicates the level of sections. (C) Section showing Eya1/FoxI1C expression. (D) Section showing Versican expression. The first, second, and third arch are labeled (1â3; migrating NC streams) |
|
|
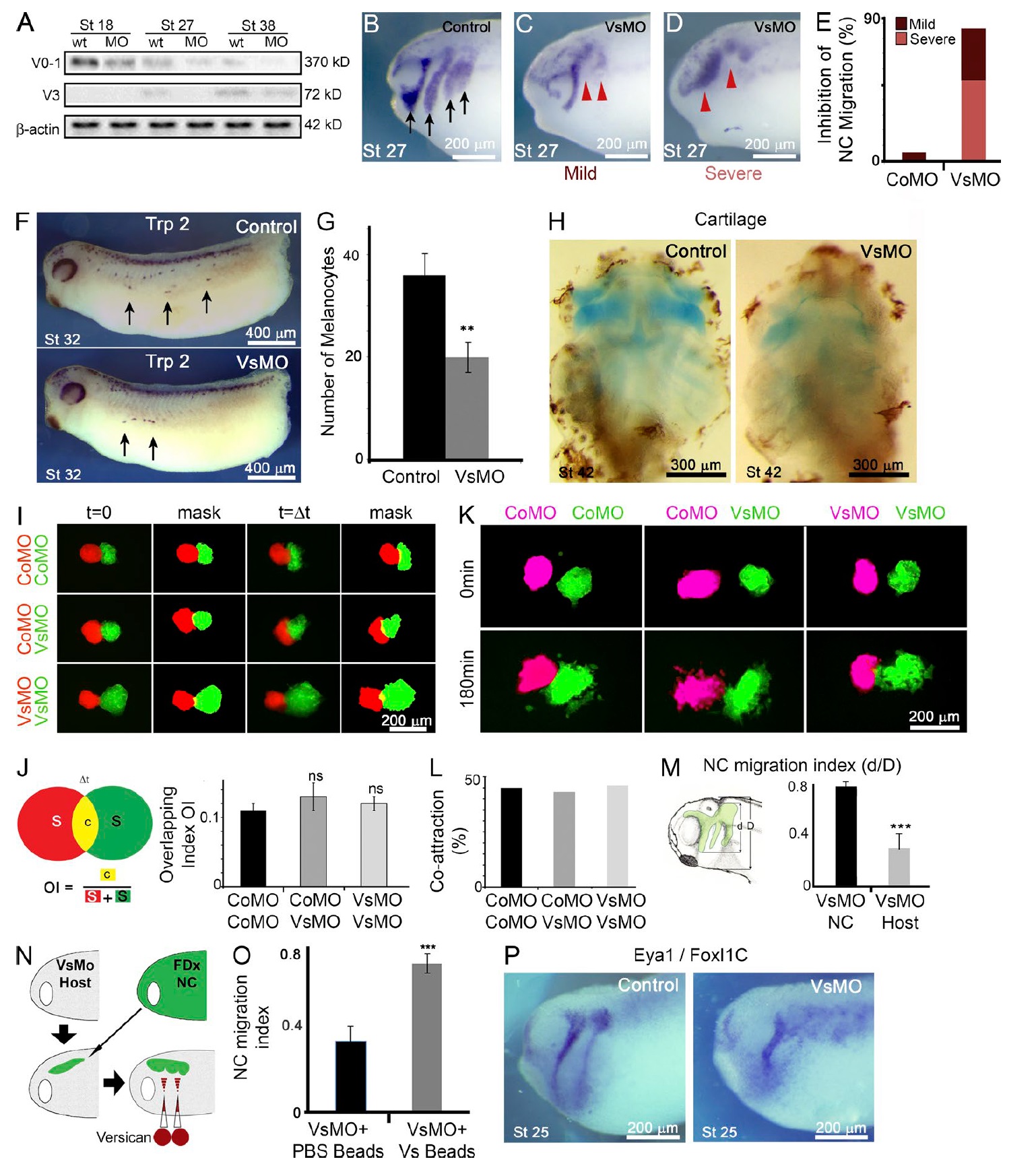
Figure S2. Inhibition of versican leads to failure in NC migration, related to Fig. 2. (A) Western blot of extracts from wild-type (wt) embryos and embryos injected at the two-cell stage with 30 ng VsMO in each blastomere, harvested during NC migration. Lysates were probed with antibodies specific for the versican V0â1 and the V3 isoforms. β-Actin was used as a loading control. (BâE) Versican MO inhibits NC migration in vivo. Lateral view of stage 27 embryos, anterior to the left, showing that in comparison with control NC migration (B, arrows), versican depletion can result in mild (C) or severe (D) inhibition of NC migration (red arrowheads). (E) Quantification of NC migration inhibition in versican-depleted embryos (VsMO; dark brown represents mild phenotype [32%], light brown represents severe phenotype [49%, total n = 214]) compared with control (CoMO; dark brown represents mild phenotype 5%, n = 124). (F) Lateral view of control or VsMO-injected 32 Xenopus embryos at stage 32 revealing melanocytes (arrows) and NC derivative population. (G) The mean number of melanocytes is significantly reduced upon VsMO injection. Bars, SD. (H) Cartilage, another NC derivative, is affected in VsMOinjected embryos at stage 42 (ventral view). (I and J) Contact inhibition of locomotion is unaffected in NC explants in a confrontation assay. Clusters without CIL are expected to mix and form a larger overlap area (overlapping index [OI] â¼0.5), and the lack of overlap is indicative of the presence of CIL (Becker et al., 2013). Bar, mean; error, SD; n = 23 pair of clusters per condition. (K and L) Coattraction of NC clusters explanted from two embryos onto fibronectin substrates is unaffected by VsMO in a CoA assay (Carmona-Fontaine et al., 2011). (M) Quantification of migration index as MI = d/D. Migration index in control host embryos with VsMO-injected NC grafts and control NC in VsMO-injected host embryos show that versican depletion in the surrounding tissues leads to significant reduction in NC migration. Bar, mean; error, SD. (N and O) Rescue of NC migration by versican protein. (N) NC expressing GFP were grafted into a VsMO-injected embryo, which impairs NC migration. In some embryos, microbeads soaked with versican protein were grafted at the border of the presumptive NC streams. (O) Migration index in embryos with beads soaked in PBS (n = 4) or versican (n = 5). Bar, mean; error, SD. Note that grafts of versican-soaked beads at the stream borders lead to a significant rescue of NC migration. (P) Placode localization is affected by VsMO injection, shown in ISH of a representative stage 25 embryo using Eya1/FoxI1C (88%, n = 24). ***, P < 0.001; **, P < 0.01; ns, not significant. |
|
|
Figure S3. Computational model of NC cluster migration, related to Fig. 3. (AâE) Analysis of the NC migration model with CIL and CoA in unconstrained simulations. (A) NCC persistence in isolation and in cluster matching experimentally measured values 0.1 and 0.5 (Theveneau et al., 2010). (B) Duration of cellâcell contact in simulations of two-cell collisions. (C) Relative angle of velocities before and after two-cell collisions are largely uncorrelated, similar to previously reported experimental observations (Woods et al., 2014). (D) Cluster dispersion without confinement depends on cluster size. (E) Size dependence of dispersion is explained by lower levels of chemoattractant surrounding smaller clusters. Graph shows chemoattractant level profile along the cross section of 50 simulated clusters from simulations with n = 16, 50, and 100 cells each. (F) Net cluster displacements within 3 h. (G) Cluster dispersion over 10 h. Boxplots show median, quartiles as boxes, and minâmax values as error bars. |
References [+] :
Alfandari,
Integrin alpha5beta1 supports the migration of Xenopus cranial neural crest on fibronectin.
2003, Pubmed,
Xenbase
Alfandari, Integrin alpha5beta1 supports the migration of Xenopus cranial neural crest on fibronectin. 2003, Pubmed , Xenbase
Baker, Ephs and ephrins during early stages of chick embryogenesis. 2003, Pubmed
Beck, A developmental pathway controlling outgrowth of the Xenopus tail bud. 1999, Pubmed , Xenbase
Belle, Quantification of protein half-lives in the budding yeast proteome. 2006, Pubmed
Beltman, Lymph node topology dictates T cell migration behavior. 2007, Pubmed
Carmona-Fontaine, Contact inhibition of locomotion in vivo controls neural crest directional migration. 2008, Pubmed , Xenbase
Carmona-Fontaine, Complement fragment C3a controls mutual cell attraction during collective cell migration. 2011, Pubmed , Xenbase
Casini, Identification and gene expression of versican during early development of Xenopus. 2008, Pubmed , Xenbase
Czirók, Collective cell streams in epithelial monolayers depend on cell adhesion. 2013, Pubmed
David, Xenopus Eya1 demarcates all neurogenic placodes as well as migrating hypaxial muscle precursors. 2001, Pubmed , Xenbase
De Bellard, Dual function of Slit2 in repulsion and enhanced migration of trunk, but not vagal, neural crest cells. 2003, Pubmed
De Calisto, Essential role of non-canonical Wnt signalling in neural crest migration. 2005, Pubmed , Xenbase
DeSimone, The Xenopus embryo as a model system for studies of cell migration. 2005, Pubmed , Xenbase
Donà, Directional tissue migration through a self-generated chemokine gradient. 2013, Pubmed
Doxzen, Guidance of collective cell migration by substrate geometry. 2013, Pubmed
Dutt, Versican V0 and V1 direct the growth of peripheral axons in the developing chick hindlimb. 2011, Pubmed
Dutt, Versican V0 and V1 guide migratory neural crest cells. 2006, Pubmed
Erickson, Control of neural crest cell dispersion in the trunk of the avian embryo. 1985, Pubmed
Graner, Simulation of biological cell sorting using a two-dimensional extended Potts model. 1992, Pubmed
Henderson, Over-expression of the chondroitin sulphate proteoglycan versican is associated with defective neural crest migration in the Pax3 mutant mouse (splotch). 1997, Pubmed
Hopwood, A Xenopus mRNA related to Drosophila twist is expressed in response to induction in the mesoderm and the neural crest. 1989, Pubmed , Xenbase
Jia, Slit/Robo signaling is necessary to confine early neural crest cells to the ventral migratory pathway in the trunk. 2005, Pubmed
Kawasaki, Requirement of neuropilin 1-mediated Sema3A signals in patterning of the sympathetic nervous system. 2002, Pubmed
Kerr, Isolation and characterization of chondroitin sulfate proteoglycans from embryonic quail that influence neural crest cell behavior. 1997, Pubmed
Kulesa, In ovo time-lapse analysis after dorsal neural tube ablation shows rerouting of chick hindbrain neural crest. 2000, Pubmed
Kulesa, Neural crest cell dynamics revealed by time-lapse video microscopy of whole embryo chick explant cultures. 1998, Pubmed
Kuriyama, In vivo collective cell migration requires an LPAR2-dependent increase in tissue fluidity. 2014, Pubmed , Xenbase
Landolt, Versican is selectively expressed in embryonic tissues that act as barriers to neural crest cell migration and axon outgrowth. 1995, Pubmed
Leong, Geometrical constraints and physical crowding direct collective migration of fibroblasts. 2013, Pubmed
Lin, T cell chemotaxis in a simple microfluidic device. 2006, Pubmed
Londono, Nonautonomous contact guidance signaling during collective cell migration. 2014, Pubmed
Mar e AF, Migration and thermotaxis of dictyostelium discoideum slugs, a model study. 1999, Pubmed
Marel, Flow and diffusion in channel-guided cell migration. 2014, Pubmed
Matthews, Directional migration of neural crest cells in vivo is regulated by Syndecan-4/Rac1 and non-canonical Wnt signaling/RhoA. 2008, Pubmed , Xenbase
Mayor, Induction of the prospective neural crest of Xenopus. 1995, Pubmed , Xenbase
McLennan, Vascular endothelial growth factor (VEGF) regulates cranial neural crest migration in vivo. 2010, Pubmed
Mellott, Divergent roles for Eph and ephrin in avian cranial neural crest. 2008, Pubmed
Merks, Cell elongation is key to in silico replication of in vitro vasculogenesis and subsequent remodeling. 2006, Pubmed
Merks, Contact-inhibited chemotaxis in de novo and sprouting blood-vessel growth. 2008, Pubmed
Mjaatvedt, The Cspg2 gene, disrupted in the hdf mutant, is required for right cardiac chamber and endocardial cushion formation. 1998, Pubmed
Moore, Par3 controls neural crest migration by promoting microtubule catastrophe during contact inhibition of locomotion. 2013, Pubmed , Xenbase
Newgreen, Ultrastructural and tissue-culture studies on the role of fibronectin, collagen and glycosaminoglycans in the migration of neural crest cells in the fowl embryo. 1982, Pubmed
Perissinotto, Avian neural crest cell migration is diversely regulated by the two major hyaluronan-binding proteoglycans PG-M/versican and aggrecan. 2000, Pubmed
Perris, Spatial and temporal changes in the distribution of proteoglycans during avian neural crest development. 1991, Pubmed
Perris, Inhibition of neural crest cell migration by aggregating chondroitin sulfate proteoglycans is mediated by their hyaluronan-binding region. 1990, Pubmed
Perris, Role of the extracellular matrix during neural crest cell migration. 2000, Pubmed
Perris, Structural and compositional divergencies in the extracellular matrix encountered by neural crest cells in the white mutant axolotl embryo. 1990, Pubmed
Perris, Inhibitory effects of PG-H/aggrecan and PG-M/versican on avian neural crest cell migration. 1996, Pubmed
Perris, Amphibian neural crest cell migration on purified extracellular matrix components: a chondroitin sulfate proteoglycan inhibits locomotion on fibronectin substrates. 1987, Pubmed
Pettway, Age-dependent inhibition of neural crest migration by the notochord correlates with alterations in the S103L chondroitin sulfate proteoglycan. 1996, Pubmed
Pohl, Sequence and expression of FoxB2 (XFD-5) and FoxI1c (XFD-10) in Xenopus embryogenesis. 2002, Pubmed , Xenbase
Roffers-Agarwal, Neuropilin receptors guide distinct phases of sensory and motor neuronal segmentation. 2009, Pubmed
Rubenstein, The role of extracellular matrix in glioma invasion: a cellular Potts model approach. 2008, Pubmed
Schwarz, Neuropilin 1 signaling guides neural crest cells to coordinate pathway choice with cell specification. 2009, Pubmed
Shirinifard, 3D multi-cell simulation of tumor growth and angiogenesis. 2009, Pubmed
Stigson, PG-M/versican-like proteoglycans are components of large disulfide-stabilized complexes in the axolotl embryo. 1997, Pubmed
Szabo, Multicellular sprouting in vitro. 2008, Pubmed
Szabó, Invasion from a cell aggregate--the roles of active cell motion and mechanical equilibrium. 2012, Pubmed
Szabó, Collective cell motion in endothelial monolayers. 2010, Pubmed
Szabó, Modelling collective cell migration of neural crest. 2016, Pubmed
Szabó, Cellular potts modeling of tumor growth, tumor invasion, and tumor evolution. 2013, Pubmed
Theveneau, Chase-and-run between adjacent cell populations promotes directional collective migration. 2013, Pubmed
Theveneau, Neural crest delamination and migration: from epithelium-to-mesenchyme transition to collective cell migration. 2012, Pubmed , Xenbase
Theveneau, Collective chemotaxis requires contact-dependent cell polarity. 2010, Pubmed , Xenbase
Turner, Intercellular adhesion and cancer invasion: a discrete simulation using the extended Potts model. 2002, Pubmed
Vedel, Migration of cells in a social context. 2013, Pubmed
Vedula, Emerging modes of collective cell migration induced by geometrical constraints. 2012, Pubmed
Vroomans, Chemotactic migration of T cells towards dendritic cells promotes the detection of rare antigens. 2012, Pubmed
Williams, Limb chondrogenesis is compromised in the versican deficient hdf mouse. 2005, Pubmed
Woods, Directional collective cell migration emerges as a property of cell interactions. 2014, Pubmed , Xenbase
