Click here to close
Hello! We notice that you are using Internet Explorer, which is not supported by Xenbase and may cause the site to display incorrectly.
We suggest using a current version of Chrome,
FireFox, or Safari.
???displayArticle.abstract???
Myogenic regulatory factors (MRFs) are known to have essential roles in both the establishment and differentiation of the skeletal muscle cell lineage. MyoD is expressed early in the Xenopus mesoderm where it is present and active several hours before the activation of muscle differentiation genes. Previous studies in cultured cells and in Xenopus laevis have identified sets of genes that require MyoD prior to differentiation of skeletal muscle. Here we report results from experiments using CRISPR/Cas9 to target the MyoD gene in the diploid frog Xenopus tropicalis, that are analysed by RNA-seq at gastrula stages. We further investigate our data using cluster analysis to compare developmental expression profiles with that of MyoD and α-cardiac actin, reference genes for skeletal muscle determination and differentiation. Our findings provide an assessment of using founder (F0) Xenopus embryos from CRISPR/Cas9 protocols for transcriptomic analyses and we conclude that although targeted F0 embryos are genetically mosaic for MyoD, there is significant disruption in the expression of a specific set of genes. We discuss candidate target genes in context of their role in the sub-programs of MyoD regulated transcription.
???displayArticle.pubmedLink???
28536000 ???displayArticle.link???Mech Dev ???displayArticle.grants???[+]
Fig. 1.
Assessment of CRISPR/Cas9 targeting efficiency of Myod1 by genotyping.
Embryos at the one-cell stage were co-injected with 1 ng Cas9 protein and 300 pg of MyoD gRNA. At NF stage 25 genomic DNA was extracted and a 432 bp region including the predicted CRISPR target site was amplified by PCR and cloned into pGEM T-Easy. 3–15 clones per embryo were sequenced and a total of 153 sequences were analysed. (A) The proportions of mutated vs wild type sequences identified in individual embryos is shown as a bar graph. 88.6% of injected embryos have at least one clone mutated at the target sequence. (B) The overall proportion of mutated sequences identified in targeted embryos. An average of 78% of clones per embryo were mutated. (C) Characterisation of mutation types shows the frequencies of insertions/missense as compared to deletions. (D) 10 sequences from a single Cas9 targeted embryo indicate the level of mosaicism present in F0 individuals. Sequences were aligned to the predicted wild type amplicon sequence (bottom row) and the Cas9 PAM sequence is indicated in red underline. (E) Individual sequences were assessed for deletions, insertions and missense mutations. Mutations causing INDELs in multiples of 3 were categorised as in-frame deletions/insertions. 25.9% sequences returned were confirmed wild type, 35.1% showed frame shift deletions, 8.6% showed frame shift insertions, 24.1% showed in frame deletions, 2.3% showed in frame insertions and 4% showed missense mutations. (Blue indicates mutation or disruption; orange indicates wildtype sequence or silent mutation).
Fig. 2.
Analysis of transcripts in embryos targeted for MyoD using CRISPR/Cas9.
Experimental and control embryos were collected at NF stage 11.5. (A) qPCR analysis shows the expression of MyoD and the known MyoD target gene Rbm24. Pair-wise t-tests for the mean relative expression for Cas9 only and Cas9 plus gRNA injected sets for each gene. Error bars represent SEM, * = P < 0.05, ** = P < 0.01. (B) MyoD sequences returned from mapping raw RNA-Seq reads to the Xenopus tropicalis myod1 gene. A total of 1200 reads were extrapolated across the three biological replicates and the proportion of reads showing each mutation type was calculated. The mutated sequences are shown aligned to the sequence for wild type MyoD. The total number of reads for each of the mutations shown is as follows: #1 = 175 (15%), #2 = 13.5 (1%), #3 = 219 (18%), #4 = 70 (6%), #5 = 69.5 (6%), #6 = 40 (3%).
Fig. 3.
Overview of results from RNA-Seq.
RNA-Seq reads were mapped using the Xenopus tropicalis genome version 9.0 (Xenbase). FPKM (fragments per kilobase of transcript per million mapped reads) values were calculated to avoid bias towards longer genes by normalising the number of reads per fragment to the length. FPKM values for three biological replicates were analysed by pairwise t-tests comparing expression in Cas9 only control embryos and MyoD CRISPR-targeted samples. A volcano plot showing significance value vs fold change was constructed in Python. Genes in blue indicate a fold change of > 1, genes in yellow indicate a fold change > 1 and a P value of < 0.05.
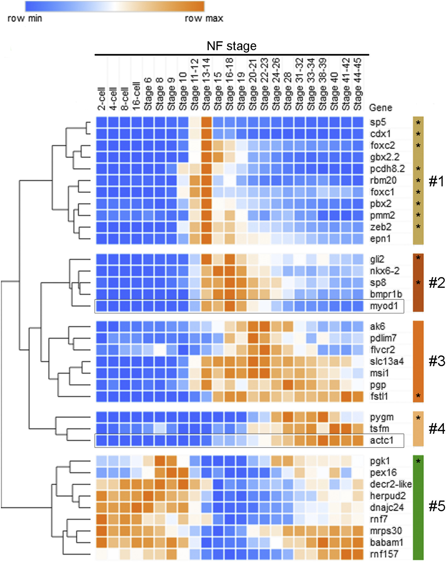
Fig. 4.
Hierarchical clustering of Myod target genes.
Genes identified as significantly downregulated in targeted samples were further analysed using expression data from (Tan et al., 2013) to create a heatmap. Relative expression is shown as a scale of low (blue) to high (orange). Euclidean distance was used as the metric for hierarchical clustering of complete samples, which resulted in 5 clusters showing distinct expression profiles. (*) indicates genes which have known or predicted roles in myogenic or pre-myogenic cells. Myod and a-actin (actc1) were included in the analysis to highlight relevant clusters.
Fig. 5.
Validation of a set of candidate target genes that require MyoD for expression at NF St11.5.
qRT-PCR analysis of identified putative early gene targets of MyoD. Analysis shows the expression of MyoD and the known MyoD target gene Rbm24 alongside predicted target genes Rbm20, Gli2, Foxc1 and Zeb2. Pair-wise t-tests were carried out for the mean relative expression of three biological replicates for Cas9 only and Cas9 plus gRNA injected sets for each gene. Error bars represent SEM, and * = P < 0.05, ** = P < 0.01.