|
D-Serine is present in radial glial cells in the optic tectum. A, Schematic of the Xenopus tadpole optic tectum showing radial glia cells (green), RGC axons (red), and tectal neurons (black). B, Confocal image of immunohistochemical staining showing that the gliotransmitter d-serine (magenta) colocalizes with farnesylated EGFP (green) expressed in radial glial cell bodies (arrowhead), in their endfeet and in varicosities on glial fine processes throughout the tectal neuropil. Lateral is up. |
|
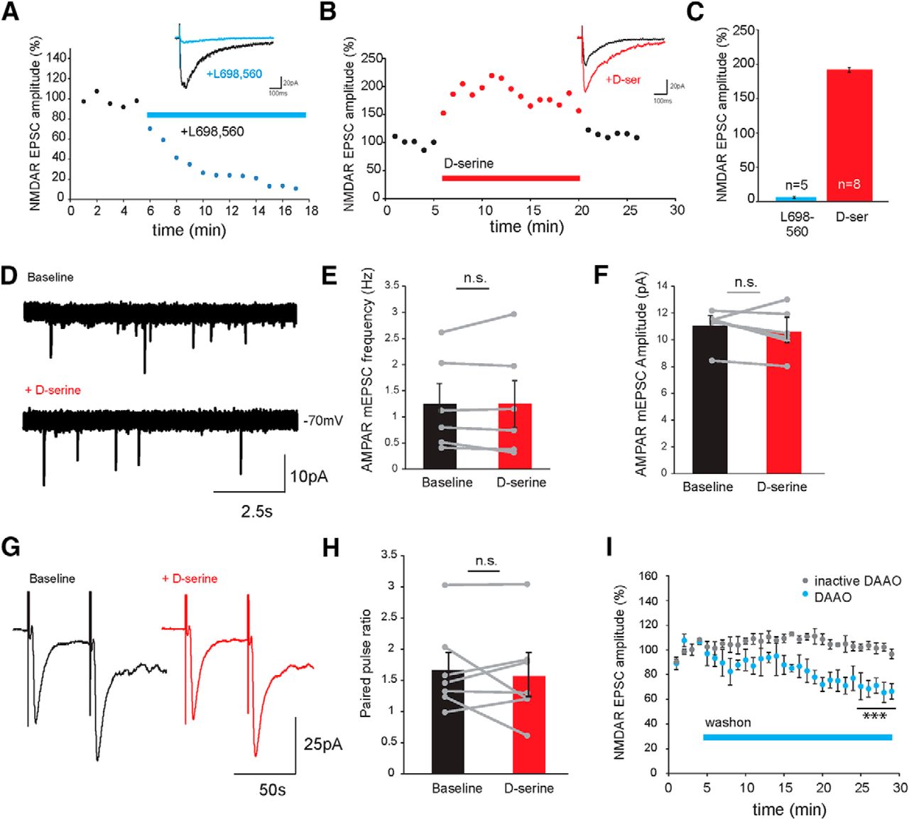
D-Serine is an endogenous coagonist of NMDARs at retinotectal synapses in the optic tectum. A, B, Example NMDAR-mediated retinotectal ESPCs recorded following optic chiasm stimulation in 0 mm Mg2+, in the presence of NBQX (20 μm) and PTX (100 μm), from Stage 47 tadpoles (A) before (black trace) and after (blue trace) wash-on of the NMDAR coagonist site antagonist L-689,560 (20 μm) and (B) agonist d-serine (500 μm, red). Insets, Averages of three trials during baseline and after 3 min of drug application. C, Mean relative changes in NMDAR-mediated EPSC amplitude measured during the last 3 min of drug application. D, Example AMPAR-mediated mEPSC traces recorded from tectal neurons at â70 mV before (top) and after d-serine (bottom) application. Average mEPSC (E) frequency and (F) amplitude across the population of cells before and after d-serine application are unchanged (n = 6, frequency: p = 0.95, amplitude: p = 0.35, paired t test). G, Examples of evoked AMPAR-mediated EPSCs recorded during a 50 ms ISI paired pulse protocol before (black) and after d-serine (red) application. H, Average PPR before and after d-serine application across the population of cells is unaltered (p = 0.60, n = 7, paired t test). I, Average NMDAR-mediated EPSC response decrement with RgDAAO (0.2 U/ml, blue, n = 5; ***p = 0.00037) wash-on and NMDAR-mediated EPSCs showing lack of effect of heat-inactivated RgDAAO (gray, n = 3, p = 0.70, t test). |
|
In situ detection of d-serine release in the optic tectum. A, Schematic of the placement of the d-serine biosensor into the neuropil of the optic tectum adjacent to the tectal cell body layer. d-Serine reacts with immobilized DAAO on the probe, degrading into hydroxypyruvate, ammonia, and hydrogen peroxide, which is oxidized at the biased platinum surface. B, Example calibration of biosensor with standard d-serine solutions (1, 2.5, 5 10, 20 μm) perfused into the recording chamber. Slope of the calibration curve for each experiment was used to calculate released d-serine concentrations. C, d-Serine release was stimulated by perfusing external solution containing AMPA (100 μm) with cyclothiazide (50 μm) to activate AMPARs and to block receptor desensitization, respectively. D, Average change in current detected by the d-serine or control null sensor during the last 2 min after wash-on of AMPA and cyclothiazide (black, d-serine sensor: n = 11; null sensor: n = 7) or AMPA, cyclothiazide, and NBQX (gray, d-serine sensor: n = 7). **p = 0.01, AMPA versus AMPA + NBQX (t test). ***p = 0.0015, AMPA versus null + AMPA (t test). |
|
D-Serine promotes synaptic maturation at retinotectal synapses. A, Example AMPAR-mediated mEPSC traces recorded from tectal neurons in a control animal (top) and an animal exposed to d-serine for 48 h (bottom). B, AMPAR-mEPSCs from neurons in control animals (black) and in animals exposed to d-serine (100 μm) for 48 h (red) did not reveal a significant shift in mean amplitude (p = 0.21, Student's t test). C, The distribution of mEPSC amplitudes (100 randomly selected events per cell) shows a modest rightward shift in the cumulative probability plot. *p < 0.05 (Kolmogorov–Smirnoff test). D, AMPAR-mEPSC frequency increased dramatically in d-serine-exposed cells. *p < 0.05 (Mann–Whitney test). This was also reflected in the leftward shift of (E) the interevent interval distributions. **p < 0.001 (Kolmogorov–Smirnoff test). F, Example traces from tectal cell recordings of AMPAR (−70 mV) and NMDAR (40 mV) responses to optic chiasm stimulation in control and d-serine-treated (100 μm for 48 h) animals. G, Average AMPA-to-NMDA ratio of retinotectal synaptic responses was increased by d-serine (100 μm for 48 h) treatment. H, Average PPR (EPSC2/EPSC1) across a range of ISIs for control and animals raised in d-serine for 48 h. **p < 0.01 (two-way ANOVA). Inset, Example of AMPAR-mediated EPSCs recorded with a 50 ms ISI paired pulse protocol in control and in 48 h d-serine-treated (red) animals. |
|
Reduced levels of d-serine lead to deficits in synaptic maturation. A, Example AMPAR mEPSC traces recorded from neurons in a control (top) and an animal injected intraventricularly with RgDAAO 24 h before recording (bottom). Average AMPAR mEPSC amplitudes (B) and (C) frequencies are reduced in animals treated with RgDAAO (blue), recorded 24 h after RgDAAO injection. Control animals were injected with heat-inactivated RgDAAO. *p < 0.05 (Mann–Whitney test). |
|
D-Serine results in reduced growth and branching of axonal arbors. Daily in vivo imaging of individual retinotectal axon arbors in animals electroporated to express EGFP in RGCs. Repeated imaging over 3 d of exposure to rearing solution containing d-serine (100 μm) and/or the NMDAR antagonist MK-801 (10 μm). A, Individual examples show greatly reduced growth and branching of d-serine-treated axons, which is rescued by NMDAR blockade. B, Number of branch tips and (C) total axonal arbor length for control tadpoles (n = 7), tadpoles raised in d-serine (n = 6), MK-801 (n = 5), and d-serine + MK-801 (n = 7). *p < 0.05, d-serine-treated versus other groups (two-way repeated-measures ANOVA with HolmâSidak post hoc test). ***p < 0.005, d-serine-treated versus all other groups (two-way repeated-measures ANOVA with HolmâSidak post hoc test). ****p < 0.0001, d-serine-treated versus all other groups (two-way repeated-measures ANOVA with HolmâSidak post hoc test). Black asterisk versus control. Gray asterisk versus MK-801. Pink asterisk versus d-serine + MK-801. |
|
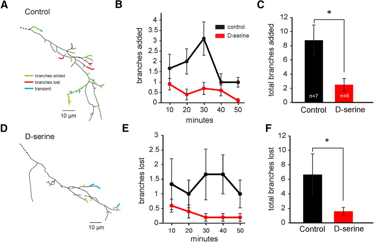
D-Serine results in hyperstabilization of axonal arbors. Branch dynamics measured by short-interval in vivo time-lapse imaging of RGC axonal arbors in the tectum. Example reconstructions of RGC axons imaged every 10 min for 1 h from (A) a control animal and (D) an animal exposed for 48 h to d-serine show branches that were added (green) or lost (red). Transient branches (blue) were added and lost during the 1 h imaging session. The average number of branches (B, C) added and (E, F) lost every 10 min from control animals (black, n = 7) and animals exposed to d-serine for 24â48 h (red, n = 8). *p < 0.05 (Student's t test). |
|
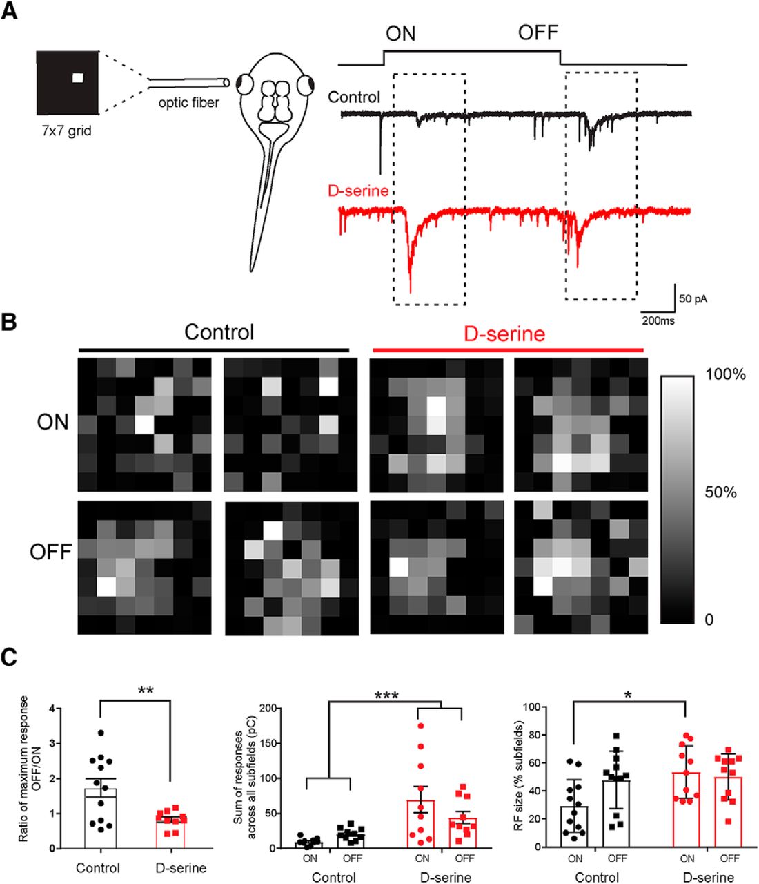
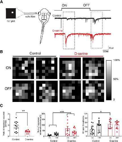
D-Serine increases receptive field size for ON responses. A, Schematic representation of the receptive field mapping setup. An optic fiber displaying a 7 Ã 7 grid of 49 individual subfields was aligned with the eye. Representative traces of whole-cell EPCSs recorded in the contralateral optic tectum in response to stimulus onset (ON) and stimulus offset (OFF) (control, black trace) (d-serine raised, red trace). B, Receptive field maps for tectal neurons in two example control cells and in two cells from animals raised in d-serine. Receptive fields were generated based on synaptic responses to bright ON stimulation in each subfield (top) and to the stimuli turning OFF (bottom) 1 s later. Receptive fields are plotted in grayscale. White represents the strongest subfield response. C, Left, Ratios of maximum CSC generated for an OFF response to the maximum CSC for an ON response show that the relatively stronger OFF response compared with the ON response consistently seen in control cells is equalized in d-serine cells (control, n = 12; d-serine, n = 10). **p < 0.001 (t test with one outlier removed by the ROUT outlier test). Middle, Sum of the CSCs evoked at all subfields is larger in animals raised in d-serine compared with control cells. ***p < 0.001 (two-way ANOVA, with Bonferroni post test; 3 cells removed by ROUT outlier test). Right, ON receptive fields are larger in animals raised in d-serine than in control animals. *p < 0.05 (two-way ANOVA with Bonferroni post test). |