XB-ART-53710
PLoS Genet
2017 Jan 17;131:e1006536. doi: 10.1371/journal.pgen.1006536.
Show Gene links
Show Anatomy links
Molecular Mechanism of Disease-Associated Mutations in the Pre-M1 Helix of NMDA Receptors and Potential Rescue Pharmacology.
Ogden KK, Chen W, Swanger SA, McDaniel MJ, Fan LZ, Hu C, Tankovic A, Kusumoto H, Kosobucki GJ, Schulien AJ, Su Z, Pecha J, Bhattacharya S, Petrovski S, Cohen AE, Aizenman E, Traynelis SF, Yuan H.
???displayArticle.abstract???
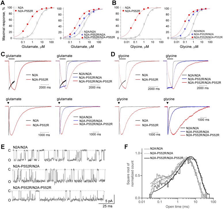
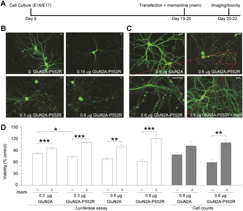
N-methyl-D-aspartate receptors (NMDARs), ligand-gated ionotropic glutamate receptors, play key roles in normal brain development and various neurological disorders. Here we use standing variation data from the human population to assess which protein domains within NMDAR GluN1, GluN2A and GluN2B subunits show the strongest signal for being depleted of missense variants. We find that this includes the GluN2 pre-M1 helix and linker between the agonist-binding domain (ABD) and first transmembrane domain (M1). We then evaluate the functional changes of multiple missense mutations in the NMDAR pre-M1 helix found in children with epilepsy and developmental delay. We find mutant GluN1/GluN2A receptors exhibit prolonged glutamate response time course for channels containing 1 or 2 GluN2A-P552R subunits, and a slow rise time only for receptors with 2 mutant subunits, suggesting rearrangement of one GluN2A pre-M1 helix is sufficient for rapid activation. GluN2A-P552R and analogous mutations in other GluN subunits increased the agonist potency and slowed response time course, suggesting a functionally conserved role for this residue. Although there is no detectable change in surface expression or open probability for GluN2A-P552R, the prolonged response time course for receptors that contained GluN2A-P552R increased charge transfer for synaptic-like activation, which should promote excitotoxic damage. Transfection of cultured neurons with GluN2A-P552R prolonged EPSPs, and triggered pronounced dendritic swelling in addition to excitotoxicity, which were both attenuated by memantine. These data implicate the pre-M1 region in gating, provide insight into how different subunits contribute to gating, and suggest that mutations in the pre-M1 helix can compromise neuronal health. Evaluation of FDA-approved NMDAR inhibitors on the mutant NMDAR-mediated current response and neuronal damage provides a potential clinical path to treat individuals harboring similar mutations in NMDARs.
???displayArticle.pubmedLink??? 28095420
???displayArticle.pmcLink??? PMC5240934
???displayArticle.link??? PLoS Genet
???displayArticle.grants??? [+]
R01 NS043277 NINDS NIH HHS , T32 GM008602 NIGMS NIH HHS , R01 HD082373 NICHD NIH HHS , UL1 TR000454 NCATS NIH HHS , R01 NS036654 NINDS NIH HHS , R24 NS092989 NINDS NIH HHS
Species referenced: Xenopus
Genes referenced: avd grin2a grin2b mapt tf
???attribute.lit??? ???displayArticles.show???
References [+] :
Adzhubei,
A method and server for predicting damaging missense mutations.
2010, Pubmed
Adzhubei, A method and server for predicting damaging missense mutations. 2010, Pubmed
Allen, De novo mutations in epileptic encephalopathies. 2013, Pubmed
Alsaloum, A Molecular Determinant of Subtype-Specific Desensitization in Ionotropic Glutamate Receptors. 2016, Pubmed
Aras, Zn2+ regulates Kv2.1 voltage-dependent gating and localization following ischemia. 2009, Pubmed
Aras, Assessment of cell viability in primary neuronal cultures. 2008, Pubmed
Aras, Protein kinase C regulation of neuronal zinc signaling mediates survival during preconditioning. 2009, Pubmed
Armstrong, Structure of a glutamate-receptor ligand-binding core in complex with kainate. 1998, Pubmed
Auerbach, Gating reaction mechanisms for NMDA receptor channels. 2005, Pubmed , Xenbase
Bagley, Short-term field stimulation mimics synaptic maturation of hippocampal synapses. 2012, Pubmed
Banke, Activation of NR1/NR2B NMDA receptors. 2003, Pubmed
Beck, NMDAR channel segments forming the extracellular vestibule inferred from the accessibility of substituted cysteines. 1999, Pubmed , Xenbase
Burnashev, NMDA receptor subunit mutations in neurodevelopmental disorders. 2015, Pubmed
Chang, The activation gate and gating mechanism of the NMDA receptor. 2008, Pubmed , Xenbase
Choi, Identification and mechanism of action of two histidine residues underlying high-affinity Zn2+ inhibition of the NMDA receptor. 1999, Pubmed , Xenbase
de Ligt, Diagnostic exome sequencing in persons with severe intellectual disability. 2012, Pubmed
Erreger, Zinc inhibition of rat NR1/NR2A N-methyl-D-aspartate receptors. 2008, Pubmed
Furukawa, Subunit arrangement and function in NMDA receptors. 2005, Pubmed
Gussow, The intolerance to functional genetic variation of protein domains predicts the localization of pathogenic mutations within genes. 2016, Pubmed
Hansen, Structural aspects of AMPA receptor activation, desensitization and deactivation. 2007, Pubmed
Hansen, Distinct functional and pharmacological properties of Triheteromeric GluN1/GluN2A/GluN2B NMDA receptors. 2014, Pubmed , Xenbase
Hansen, Subunit-selective allosteric inhibition of glycine binding to NMDA receptors. 2012, Pubmed
Hedegaard, Molecular pharmacology of human NMDA receptors. 2012, Pubmed
Hu, Human GRIN2B variants in neurodevelopmental disorders. 2016, Pubmed
Inanobe, Mechanism of partial agonist action at the NR1 subunit of NMDA receptors. 2005, Pubmed , Xenbase
Jin, Structural basis for partial agonist action at ionotropic glutamate receptors. 2003, Pubmed , Xenbase
Karakas, Crystal structure of a heterotetrameric NMDA receptor ion channel. 2014, Pubmed
Kashiwagi, Channel blockers acting at N-methyl-D-aspartate receptors: differential effects of mutations in the vestibule and ion channel pore. 2002, Pubmed , Xenbase
Kazi, Mechanical coupling maintains the fidelity of NMDA receptor-mediated currents. 2014, Pubmed
Kazi, Asynchronous movements prior to pore opening in NMDA receptors. 2013, Pubmed
Kotermanski, Mg2+ imparts NMDA receptor subtype selectivity to the Alzheimer's drug memantine. 2009, Pubmed
Kumar, Functional insights from glutamate receptor ion channel structures. 2013, Pubmed
Kussius, Kinetic basis of partial agonism at NMDA receptors. 2009, Pubmed
Lee, NMDA receptor structures reveal subunit arrangement and pore architecture. 2014, Pubmed , Xenbase
Lek, Analysis of protein-coding genetic variation in 60,706 humans. 2016, Pubmed
Lesca, GRIN2A mutations in acquired epileptic aphasia and related childhood focal epilepsies and encephalopathies with speech and language dysfunction. 2013, Pubmed
Lou, Genetically Targeted All-Optical Electrophysiology with a Transgenic Cre-Dependent Optopatch Mouse. 2016, Pubmed
Low, Molecular determinants of proton-sensitive N-methyl-D-aspartate receptor gating. 2003, Pubmed , Xenbase
Low, Molecular determinants of coordinated proton and zinc inhibition of N-methyl-D-aspartate NR1/NR2A receptors. 2000, Pubmed , Xenbase
Mayer, Voltage-dependent block by Mg2+ of NMDA responses in spinal cord neurones. , Pubmed
Mayer, Emerging models of glutamate receptor ion channel structure and function. 2011, Pubmed , Xenbase
Mullasseril, A subunit-selective potentiator of NR2C- and NR2D-containing NMDA receptors. 2010, Pubmed
Nowak, Magnesium gates glutamate-activated channels in mouse central neurones. , Pubmed
Ogden, Contribution of the M1 transmembrane helix and pre-M1 region to positive allosteric modulation and gating of N-methyl-D-aspartate receptors. 2013, Pubmed , Xenbase
Ohba, GRIN1 mutations cause encephalopathy with infantile-onset epilepsy, and hyperkinetic and stereotyped movement disorders. 2015, Pubmed
O'Roak, Multiplex targeted sequencing identifies recurrently mutated genes in autism spectrum disorders. 2012, Pubmed
O'Roak, Sporadic autism exomes reveal a highly interconnected protein network of de novo mutations. 2012, Pubmed
Paoletti, High-affinity zinc inhibition of NMDA NR1-NR2A receptors. 1997, Pubmed , Xenbase
Petrovski, Genic intolerance to functional variation and the interpretation of personal genomes. 2013, Pubmed
Qin, Restoration of single-channel currents using the segmental k-means method based on hidden Markov modeling. 2004, Pubmed
Qin, Estimating single-channel kinetic parameters from idealized patch-clamp data containing missed events. 1996, Pubmed , Xenbase
Qin, Maximum likelihood estimation of aggregated Markov processes. 1997, Pubmed
Redin, Efficient strategy for the molecular diagnosis of intellectual disability using targeted high-throughput sequencing. 2014, Pubmed
Sobolevsky, X-ray structure, symmetry and mechanism of an AMPA-subtype glutamate receptor. 2009, Pubmed
Sobolevsky, Subunit-specific contribution of pore-forming domains to NMDA receptor channel structure and gating. 2007, Pubmed , Xenbase
Sun, Mechanism of glutamate receptor desensitization. 2002, Pubmed
Swanger, Dendritic GluN2A synthesis mediates activity-induced NMDA receptor insertion. 2013, Pubmed
Swanger, Mechanistic Insight into NMDA Receptor Dysregulation by Rare Variants in the GluN2A and GluN2B Agonist Binding Domains. 2016, Pubmed
Tajima, Activation of NMDA receptors and the mechanism of inhibition by ifenprodil. 2016, Pubmed
Talukder, GluN1-specific redox effects on the kinetic mechanism of NMDA receptor activation. 2011, Pubmed , Xenbase
Talukder, Specific sites within the ligand-binding domain and ion channel linkers modulate NMDA receptor gating. 2010, Pubmed , Xenbase
Thomas, Probing N-methyl-D-aspartate receptor desensitization with the substituted-cysteine accessibility method. 2006, Pubmed
Traynelis, Proton inhibition of N-methyl-D-aspartate receptors in cerebellar neurons. 1990, Pubmed
Traynelis, Glutamate receptor ion channels: structure, regulation, and function. 2010, Pubmed
Vance, Ligand-specific deactivation time course of GluN1/GluN2D NMDA receptors. 2011, Pubmed
Yuan, Control of NMDA receptor function by the NR2 subunit amino-terminal domain. 2009, Pubmed , Xenbase
Yuan, Conserved structural and functional control of N-methyl-D-aspartate receptor gating by transmembrane domain M3. 2005, Pubmed
Yuan, Functional analysis of a de novo GRIN2A missense mutation associated with early-onset epileptic encephalopathy. 2014, Pubmed
Yuan, Ionotropic GABA and Glutamate Receptor Mutations and Human Neurologic Diseases. 2015, Pubmed
