Click here to close
Hello! We notice that you are using Internet Explorer, which is not supported by Xenbase and may cause the site to display incorrectly.
We suggest using a current version of Chrome,
FireFox, or Safari.
???displayArticle.abstract???
Cooperative transcription factor binding at cis-regulatory sites in the genome drives robust eukaryotic gene expression, and many such sites must be coordinated to produce coherent transcriptional programs. The transcriptional program leading to motile cilia formation requires members of the DNA-binding forkhead (Fox) and Rfx transcription factor families and these factors co-localize to cilia gene promoters, but it is not clear how many cilia genes are regulated by these two factors, whether these factors act directly or indirectly, or how these factors act with specificity in the context of a 3-dimensional genome. Here, we use genome-wide approaches to show that cilia genes reside at the boundaries of topological domains and that these areas have low enhancer density. We show that the transcription factors Foxj1 and Rfx2 binding occurs in the promoters of more cilia genes than other known cilia transcription factors and that while Rfx2 binds directly to promoters and enhancers equally, Foxj1 prefers direct binding to enhancers and is stabilized at promoters by Rfx2. Finally, we show that Rfx2 and Foxj1 lie at the anchor endpoints of chromatin loops, suggesting that target genes are activated when Foxj1 bound at distal sites is recruited via a loop created by Rfx2 binding at both sites. We speculate that the primary function of Rfx2 is to stabilize distal enhancers with proximal promoters by operating as a scaffolding factor, bringing key regulatory domains bound by Foxj1 into close physical proximity and enabling coordinated cilia gene expression.
Fig 1.
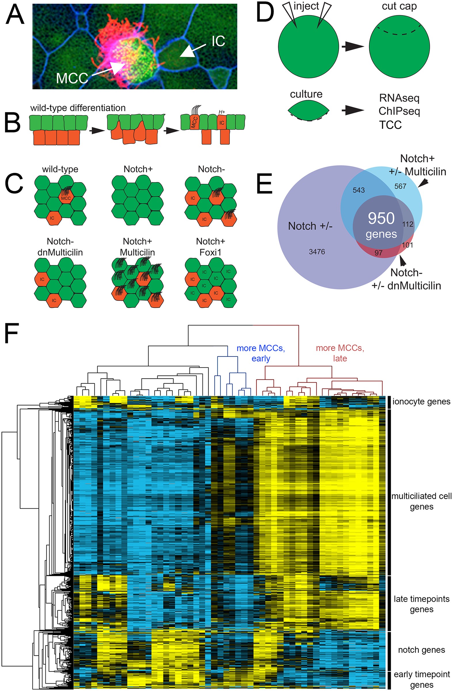
Identification of a MCC transcriptome (A) Confocal image of X. laevis skin showing a multiciliated cell (MCC), ionocytes (IC), and outer cells (green cells, unlabeled). (B) Differentiation of X. laevis skin. Multipotent progenitors are specified to become MCCs or ionocytes in the inner layer (red cells) by Notch signaling; they then intercalate into the layer of outer cells (green cells). (C) Diagrams illustrating how the numbers of MCCs and ICs in the skin change when Notch, Multicilin and/or Foxi1 activity is manipulated. (D) Schematic of the general experimental strategy used to analyze X. laevis epidermal progenitors (âcapâ), after manipulating gene expression using RNA injection. (E) Venn diagram using multiple RNAseq experiments to define a core list of genes expressed in MCCs based on an intersectional strategy. (F) Heatmap of transcriptional variation across all experimental conditions and timepoints subjected to RNAseq analysis (see Methods for more details). For clarity of display, sample names are omitted here but can be seen in S1 Fig.
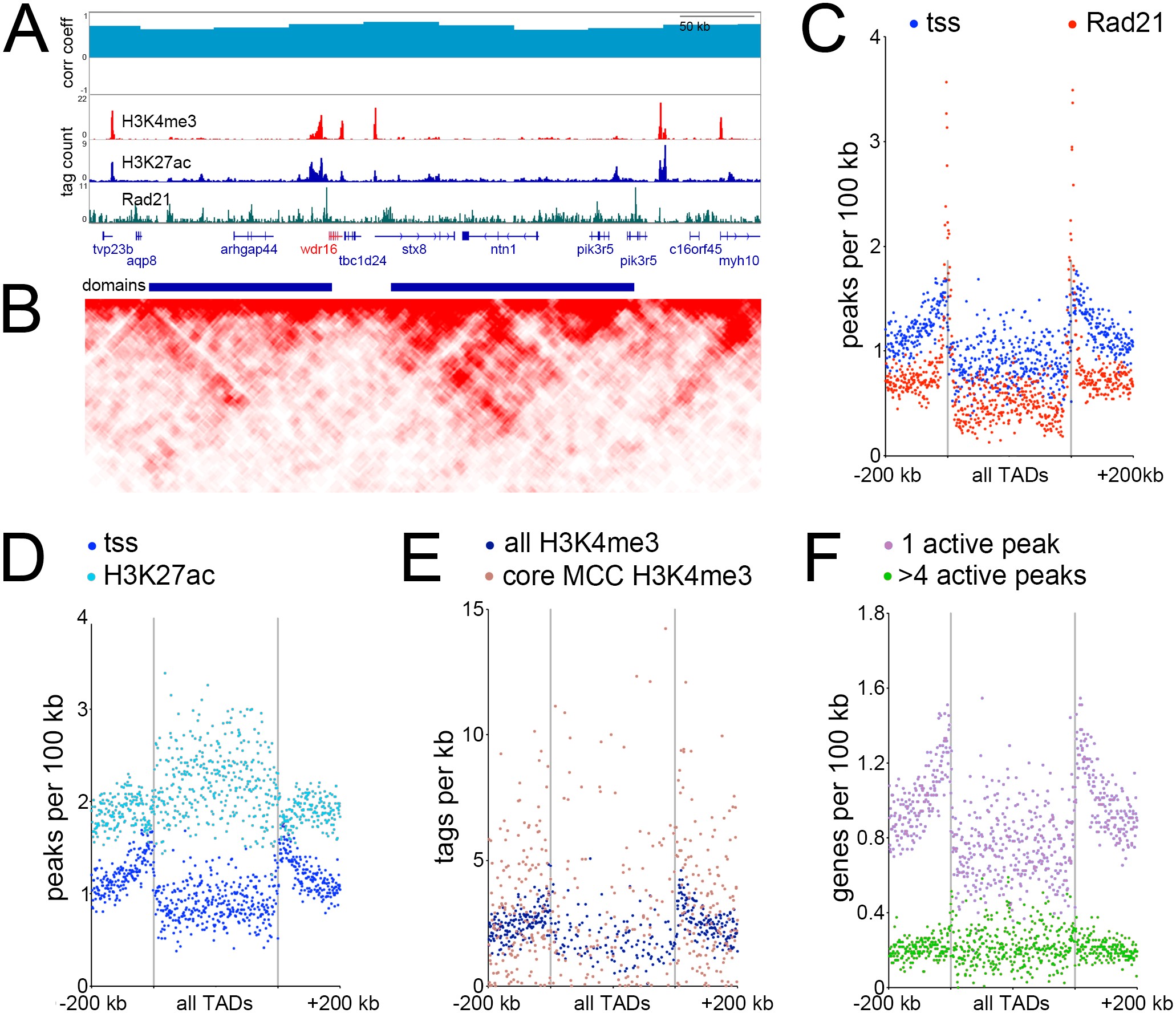
Fig 2.
TADs and their genomic features (A) Browser screenshot of the genomic region surrounding wdr16, a MCC expressed gene. Top track is correlation coefficient between 3D chromosome conformation data between wild-type ectoderm and ectoderm injected with Multicilin, middle tracks show ChIPseq results as labeled, bottom track is called topological domains. (B) Interaction matrix of tethered conformation capture of the same genomic region. High-throughput methods of determining 3-dimensional chromatin structure such as TCC or HiC involve isolating DNA-protein complexes either via dilution (classical HiC), by fixing the proteins to avidin beads (TCC) or in situ nuclear fixation (in situ HiC), cutting DNA in this folded state with a restriction enzyme at many positions, religating, and sequencing. Restriction sites near loops of DNA will ligate across the loops at some frequency, which can then be used to reconstruct the frequency of contact between two close or distant regions of the genome. Here, regions interacting across the genome more often than a linear model of DNA would predict are shown, with darker red indicating a higher frequency of interactions.[6â9] (C-F) Metagene plots showing the distribution of various features relative to all TADs. All domains are normalized to the same size, the domain region is in the center of each plot, and the two vertical lines denote the domain boundaries. Areas in outer edges of the plot denote flanking genomic regions of some 200 kb. Each quartile of the plot (one quartile upstream, two quartiles inside the domain region itself, and one quartile downstream) is broken into 175 bins, and each dot denotes the measured values of one bin.
Fig 3.
Transcription factor motifs and binding in MCCs (A) Top de novo motifs identified in all MCC promoters in X. laevis along with the transcription factor family that best matches the motif, a p-value determined by the cumulative hypergeometric distribution, the frequency of the motif in the promoters analyzed, and the background frequency of the motif in all promoters. (B) The top de novo motif as in (A) that were found in promoters of all MCC paralogs in the indicated species. Hsa, Homo sapiens; Mmu, Mus musculus; Xla, Xenopus laevis; Dre, Danio rerio; Dme, Drosophila melanogaster; Nve, Nematostella vectensis. (C) Example screenshots around the promoters of three genes that were upregulated during MCC differentiation and one that was not (krt19) indicating H3K4me3 or transcription factor binding by ChIPseq. These promoters were bound by various combinations of Foxj1, Rfx2, Myb, and E2f4 as shown. (D) Shown are the top de novo motifs that are associated with all called Foxj1 ChIPseq peaks. (E) Shown are all core 950 MCC promoters and the combinations of E2f4, Foxj1, Rfx2, and Myb bound to each. Heatmap to the right indicates normalized expression counts in manipulations producing many MCCs (epithelial progenitors injected with Notch-icd compared to those injected with Notch-icd and Multicilin). (F) Shown is the change in expression between epithelial progenitors with few MCCs (injected with Notch-icd) versus progenitors with many MCCs (injected with Notch-icd and Multicilin) driven by all promoters bound by the indicated factors.
Fig 4.
Interactions between Foxj1 and Rfx2 (A) Venn diagram at the top represents all peaks (fixed width) bound by Foxj1 and Rfx2 identified with ChIPseq, in terms of their overlap. The pie charts shown below illustrate where Foxj1 and Rfx2 binding occurs in relation to annotated genomic features depending on whether they bind together or alone. (B) Foxj1 ChIPseq peaks were subdivided into those located near promoters (< 1 kb to the TSS) or at more distal sites (> 1 kb to the TSS) and then analyzed for the frequency of Rfx or Fox binding motifs. (C) Shown is the distribution of Rfx2 and Foxj1 peaks relative to TAD boundaries (left panel), and the distribution of Rfx2 and Foxj1 sequencing tags relative to TAD boundaries (right panel).
Fig 5.
Binding of Foxj1 at promoters is dependent on Rfx2 (A-B) Screenshot around the promoter of X. laevis rfx2 (A) or hdx (B) along with the sequence tags obtained in ChIPseq of H3K4me3, H3K27ac, Foxj1, or Rfx2 in wildtype and Foxj1 in Rfx2 morphants (MO). (C) Shown is a screenshot of the X. laevis genomic region containing the tubb2b gene with ChIPseq tracks as in (A). The position of all Rfx motifs is denoted in the bottom track. Foxj1 peaks that are reduced >3-fold in the Rfx2 morphants compared to control are shaded. (D) Shown are sequencing tag histograms in peaks as labeled from ChIPseq of Foxj1 in wild-type progenitors or progenitors from Rfx2 morphants.
Fig 6.
Chromatin loops connect MCC regulatory elements (A) The relative enrichment over expected of histone modifications or transcription factor binding sites at loop anchor points was calculated and visualized in Cytoscape. âWild-typeâ tissue is unmanipulated progenitors containing a mixture of outer cells, ionocytes, and multiciliated cells. Expected overlap was determined by hypergeometric distribution; 3D interactions were obtained from wild-type progenitors, and line thickness is inversely proportional to p value (range: 1e-37 to 1e-611, thicker line is lower p value). Nodes are as labeled; âF3â represents the subset of Foxj1 ChIPseq peaks that are reduced 3-fold or greater in Rfx2 knockdowns and âMCCâ represents MCC TSSâs. (B) 3D interactions were obtained for wild-type progenitors using progenitors injected with Multicilin to increase numbers of MCCs as background (to determine interactions stronger in wild-type tissue) and 3D interactions were also obtained using the reverse (to determine interactions stronger in multiciliated cells). Relative enrichments of histone modifications or transcription factor binding sites were determined for each as in (A) and then compared to one another. Thus, values here depicted by color represent changes in enrichment between the two conditions. (C,D) Model of recruitment of Foxj1-bound enhancers to MCC promoters via Rfx2 dimerization. (E) Model of how Rfx2-mediated enhancer recruitment operates in the context of TAD boundaries.
Aftab,
Identification and characterization of novel human tissue-specific RFX transcription factors.
2008, Pubmed
Aftab,
Identification and characterization of novel human tissue-specific RFX transcription factors.
2008,
Pubmed Anders,
Count-based differential expression analysis of RNA sequencing data using R and Bioconductor.
2013,
Pubmed Andrey,
A switch between topological domains underlies HoxD genes collinearity in mouse limbs.
2013,
Pubmed Banerji,
A lymphocyte-specific cellular enhancer is located downstream of the joining region in immunoglobulin heavy chain genes.
1983,
Pubmed Brooks,
Multiciliated cells.
2014,
Pubmed Carter,
Long-range chromatin regulatory interactions in vivo.
2002,
Pubmed Chai,
Regulation of the boundaries of accessible chromatin.
2013,
Pubmed Choksi,
Systematic discovery of novel ciliary genes through functional genomics in the zebrafish.
2014,
Pubmed Choksi,
Switching on cilia: transcriptional networks regulating ciliogenesis.
2014,
Pubmed Chung,
RFX2 is broadly required for ciliogenesis during vertebrate development.
2012,
Pubmed
,
Xenbase Chung,
Coordinated genomic control of ciliogenesis and cell movement by RFX2.
2014,
Pubmed
,
Xenbase Cirillo,
Binding of the winged-helix transcription factor HNF3 to a linker histone site on the nucleosome.
1998,
Pubmed Coffman,
Xotch, the Xenopus homolog of Drosophila notch.
1990,
Pubmed
,
Xenbase Deblandre,
A two-step mechanism generates the spacing pattern of the ciliated cells in the skin of Xenopus embryos.
1999,
Pubmed
,
Xenbase de Hoon,
Open source clustering software.
2004,
Pubmed de Laat,
Topology of mammalian developmental enhancers and their regulatory landscapes.
2013,
Pubmed Didon,
RFX3 modulation of FOXJ1 regulation of cilia genes in the human airway epithelium.
2013,
Pubmed Dixon,
Topological domains in mammalian genomes identified by analysis of chromatin interactions.
2012,
Pubmed Dixon,
Chromatin architecture reorganization during stem cell differentiation.
2015,
Pubmed Dobin,
STAR: ultrafast universal RNA-seq aligner.
2013,
Pubmed Dostie,
Chromosome Conformation Capture Carbon Copy (5C): a massively parallel solution for mapping interactions between genomic elements.
2006,
Pubmed Dowen,
Control of cell identity genes occurs in insulated neighborhoods in mammalian chromosomes.
2014,
Pubmed Duttke,
Human promoters are intrinsically directional.
2015,
Pubmed Efimenko,
Analysis of xbx genes in C. elegans.
2005,
Pubmed Eisenberg,
Human housekeeping genes, revisited.
2013,
Pubmed Elkon,
RFX transcription factors are essential for hearing in mice.
2015,
Pubmed Ernst,
Interplay between chromatin state, regulator binding, and regulatory motifs in six human cell types.
2013,
Pubmed Garg,
A new transcription factor for mitosis: in Schizosaccharomyces pombe, the RFX transcription factor Sak1 works with forkhead factors to regulate mitotic expression.
2015,
Pubmed Geremek,
Gene expression studies in cells from primary ciliary dyskinesia patients identify 208 potential ciliary genes.
2011,
Pubmed Gualdi,
Hepatic specification of the gut endoderm in vitro: cell signaling and transcriptional control.
1996,
Pubmed Hedges,
Tree of life reveals clock-like speciation and diversification.
2015,
Pubmed Heintzman,
Histone modifications at human enhancers reflect global cell-type-specific gene expression.
2009,
Pubmed Heinz,
Simple combinations of lineage-determining transcription factors prime cis-regulatory elements required for macrophage and B cell identities.
2010,
Pubmed Heinz,
The selection and function of cell type-specific enhancers.
2015,
Pubmed Hoh,
Transcriptional program of ciliated epithelial cells reveals new cilium and centrosome components and links to human disease.
2012,
Pubmed Ji,
3D Chromosome Regulatory Landscape of Human Pluripotent Cells.
2016,
Pubmed Jin,
A high-resolution map of the three-dimensional chromatin interactome in human cells.
2013,
Pubmed John,
Chromatin accessibility pre-determines glucocorticoid receptor binding patterns.
2011,
Pubmed Kalhor,
Genome architectures revealed by tethered chromosome conformation capture and population-based modeling.
2011,
Pubmed Katan-Khaykovich,
RFX1, a single DNA-binding protein with a split dimerization domain, generates alternative complexes.
1998,
Pubmed Kent,
BLAT--the BLAST-like alignment tool.
2002,
Pubmed Lenhard,
Metazoan promoters: emerging characteristics and insights into transcriptional regulation.
2012,
Pubmed Li,
Fast and accurate short read alignment with Burrows-Wheeler transform.
2009,
Pubmed Lieberman-Aiden,
Comprehensive mapping of long-range interactions reveals folding principles of the human genome.
2009,
Pubmed Lin,
Global changes in the nuclear positioning of genes and intra- and interdomain genomic interactions that orchestrate B cell fate.
2012,
Pubmed Lister,
Highly integrated single-base resolution maps of the epigenome in Arabidopsis.
2008,
Pubmed Louie,
Nucleotide frequency variation across human genes.
2003,
Pubmed Luna-Zurita,
Complex Interdependence Regulates Heterotypic Transcription Factor Distribution and Coordinates Cardiogenesis.
2016,
Pubmed Lupien,
FoxA1 translates epigenetic signatures into enhancer-driven lineage-specific transcription.
2008,
Pubmed Ma,
Multicilin drives centriole biogenesis via E2f proteins.
2014,
Pubmed
,
Xenbase Nagano,
Comparison of Hi-C results using in-solution versus in-nucleus ligation.
2015,
Pubmed Nemajerova,
TAp73 is a central transcriptional regulator of airway multiciliogenesis.
2016,
Pubmed Newton,
Forkhead transcription factor Fd3F cooperates with Rfx to regulate a gene expression program for mechanosensory cilia specialization.
2012,
Pubmed Ohler,
Computational analysis of core promoters in the Drosophila genome.
2002,
Pubmed Piasecki,
Regulatory Factor X (RFX)-mediated transcriptional rewiring of ciliary genes in animals.
2010,
Pubmed Putnam,
Sea anemone genome reveals ancestral eumetazoan gene repertoire and genomic organization.
2007,
Pubmed Quigley,
Specification of ion transport cells in the Xenopus larval skin.
2011,
Pubmed
,
Xenbase Ramsay,
MYB function in normal and cancer cells.
2008,
Pubmed Rao,
A 3D map of the human genome at kilobase resolution reveals principles of chromatin looping.
2014,
Pubmed Reith,
MHC class II regulatory factor RFX has a novel DNA-binding domain and a functionally independent dimerization domain.
1990,
Pubmed Roberts,
Streaming fragment assignment for real-time analysis of sequencing experiments.
2013,
Pubmed Saldanha,
Java Treeview--extensible visualization of microarray data.
2004,
Pubmed Schwaiger,
Evolutionary conservation of the eumetazoan gene regulatory landscape.
2014,
Pubmed Session,
Genome evolution in the allotetraploid frog Xenopus laevis.
2016,
Pubmed
,
Xenbase Shannon,
Cytoscape: a software environment for integrated models of biomolecular interaction networks.
2003,
Pubmed Shawlot,
Rfx2 is required for spermatogenesis in the mouse.
2015,
Pubmed Sive,
Microinjection of Xenopus oocytes.
2010,
Pubmed
,
Xenbase Sofueva,
Cohesin-mediated interactions organize chromosomal domain architecture.
2013,
Pubmed Stubbs,
Radial intercalation of ciliated cells during Xenopus skin development.
2006,
Pubmed
,
Xenbase Stubbs,
Multicilin promotes centriole assembly and ciliogenesis during multiciliate cell differentiation.
2012,
Pubmed
,
Xenbase Stubbs,
The forkhead protein Foxj1 specifies node-like cilia in Xenopus and zebrafish embryos.
2008,
Pubmed
,
Xenbase Tan,
Myb promotes centriole amplification and later steps of the multiciliogenesis program.
2013,
Pubmed
,
Xenbase Tang,
CTCF-Mediated Human 3D Genome Architecture Reveals Chromatin Topology for Transcription.
2015,
Pubmed Thorvaldsdóttir,
Integrative Genomics Viewer (IGV): high-performance genomics data visualization and exploration.
2013,
Pubmed van Heeringen,
Nucleotide composition-linked divergence of vertebrate core promoter architecture.
2011,
Pubmed
,
Xenbase Vij,
Evolutionarily ancient association of the FoxJ1 transcription factor with the motile ciliogenic program.
2012,
Pubmed Wettstein,
The Xenopus homolog of Drosophila Suppressor of Hairless mediates Notch signaling during primary neurogenesis.
1997,
Pubmed
,
Xenbase Whyte,
Master transcription factors and mediator establish super-enhancers at key cell identity genes.
2013,
Pubmed Xie,
Systematic discovery of regulatory motifs in conserved regions of the human genome, including thousands of CTCF insulator sites.
2007,
Pubmed Yao,
Inferring regulatory element landscapes and transcription factor networks from cancer methylomes.
2015,
Pubmed Zhang,
Foxj1 regulates asymmetric gene expression during left-right axis patterning in mice.
2004,
Pubmed Zhang,
AnimalTFDB: a comprehensive animal transcription factor database.
2012,
Pubmed Zhu,
ChIPpeakAnno: a Bioconductor package to annotate ChIP-seq and ChIP-chip data.
2010,
Pubmed Zuin,
Cohesin and CTCF differentially affect chromatin architecture and gene expression in human cells.
2014,
Pubmed