Click here to close
Hello! We notice that you are using Internet Explorer, which is not supported by Xenbase and may cause the site to display incorrectly.
We suggest using a current version of Chrome,
FireFox, or Safari.
???displayArticle.abstract???
The Myc/Mad/Max network has long been shown to be an important factor in regulating cell proliferation, death and differentiation in diverse cell types. In general, Myc-Max heterodimers activate target gene expression to promote cell proliferation, although excess of c-Myc can also induce apoptosis. In contrast, Mad competes against Myc to form Mad-Max heterodimers that bind to the same target genes to repress their expression and promote differentiation. The role of the Myc/Mad/Max network during vertebrate development, especially, the so-called postembryonic development, a period around birth in mammals, is unclear. Using thyroid hormone (T3)-dependent Xenopus metamorphosis as a model, we show here that Mad1 is induced by T3 in the intestine during metamorphosis when larval epithelial cell death and adult epithelial stem cell development take place. More importantly, we demonstrate that Mad1 is expressed in the larval cells undergoing apoptosis, whereas c-Myc is expressed in the proliferating adult stem cells during intestinal metamorphosis, suggesting that Mad1 may have a role in cell death during development. By using transcription activator-like effector nuclease-mediated gene-editing technology, we have generated Mad1 knockout Xenopus animals. This has revealed that Mad1 is not essential for embryogenesis or metamorphosis. On the other hand, consistent with its spatiotemporal expression profile, Mad1 knockout leads to reduced larval epithelial apoptosis but surprisingly also results in increased adult stem cell proliferation. These findings not only reveal a novel role of Mad1 in regulating developmental cell death but also suggest that a balance of Mad and Myc controls cell fate determination during adult organ development.
Figure 1. Mad1 is highly conserved in vertebrates. Amino-acid sequence alignment of X. laevis (NP_001090200), X. tropicalis (NP_001072228), H. sapiens (NP_002348, NP_001189442, NP_001189443) and M. musculus (NP_034881) Mad1. The shared amino acids are indicated with yellow boxes. The highly conserved HLH DNA-binding domain of Mad1 is boxed
Figure 2. Mad1 is strongly upregulated specifically in the epithelium of the intestine at the climax of metamorphosis when epithelial apoptosis and adult stem cell development take place. (a) The expression of Mad1 was analyzed by RT-PCR on total RNA from the isolated epithelium and non-epithelium (the rest of the intestine) of X. laevis tadpoles at indicated stages during development. (b) Both Mad1 and c-Myc are upregulated, whereas Max expression changes little during intestinal remodeling. The expression of Mad1, c-Myc, and Max was analyzed by RT-PCR on total RNA isolated from whole intestine of X. laevis tadpoles at indicated stages during development. The mRNA level for Mad1, c-Myc and Max was normalized against that of EF1α RNA. The data are shown in arbitrary unit as the mean±S.E. (n=3). The statistical significance was determined by one-way ANOVA followed by Tukey’s multiple comparison test (*P<0.05)
Figure 3. T3 induces Mad1 expression in the intestine, before high levels of c-Myc expression. RT-PCR analysis of Mad1 and c-Myc expression was performed by using total RNA isolated from the intestine of X. laevis stage 54 tadpoles treated with 10 nM T3 for indicated numbers of days. The mRNA level for Mad1 and c-Myc gene was normalized against that of EF1α mRNA. The data are shown as the mean±S.E. (n=3). The statistical significance was determined by one-way ANOVA followed by Tukey’s multiple comparison test (*P<0.05)
Figure 4. In situ hybridization analysis indicates that Mad1 is expressed in the epithelial cells at the climax of intestinal remodeling. Cross-sections of X. laevis intestine at premetamorphic stage 54, metamorphic climax stages 61/62 and the end of metamorphosis (stage 66) were hybridized with Mad1 (a) and c-Myc (b) antisense probe. The boxed region in a and b at stage 61/62 were enlarged and shown in (a′ and b′), respectively, at the bottom. Note that Mad1 expression was limited to dying larval epithelial cells facing the intestinal lumen in the epithelium at the climax of metamorphosis, consistent with the expression data in Figure 2. The expression of c-Myc was also high at the climax of metamorphosis but was in the epithelial layer close to the connective tissue. Arrows point to clusters of cells or islets in the epithelium close to the connective interface and expressing c-Myc, whereas arrowheads point to the epithelial cells facing the lumen, expressing Mad1. The approximate epithelium–mesenchyme boundary was drawn based on morphological differences between epithelial cells and mesenchyme cells in the photographs, under enhanced contrast and/or brightness by using Photoshop, if needed (dotted lines). Scale bar, 50 μm. CT, connective tissue; Ep, epithelium; Mu, muscle; Lu, lumen; Ty, typhlosole
Figure 5. High levels of Mad1 mRNA are expressed in apoptotic but not proliferating epithelial cells. Double staining of PCNA immunohistochemistry (green: cell proliferation) and Mad1 (a) or c-Myc (b) in situ hybridization (purple) was performed on cross-sections of X. laevis intestine at metamorphic climax stage 61/62. Note that Mad1 expression was limited to the epithelial cells facing the lumen, which are known to be dying larval epithelial cells at the climax of metamorphosis.21 These cells did not have PCNA. The PCNA positive, proliferating cells lacked Mad1 mRNA and were localized in between the dying epithelial cells and the connective tissue. In contrast, c-Myc-expressing cells were found to colocalize with the proliferating cells expressing PCNA (b). Higher magnification of boxed areas in the merged panel in (a and b) are shown in a′ and b′, respectively. The approximate epithelium–mesenchyme boundary was drawn based on morphological differences between epithelial cells and mesenchyme cells in the photographs, under enhanced contrast and/or brightness by using Photoshop, if needed (dotted lines). Note that for unknown reason, we observed that the PCNA signals in the connective tissue in (b) were much stronger than in (a). It is possible that it was in part because of weaker staining in (a) and in part that the section in (b) happened to have more proliferating cells. Nonetheless, the colocalization of PCNA with c-Myc but not Mad1 was consistently observed in different intestinal sections. Scale bar, 50 μm
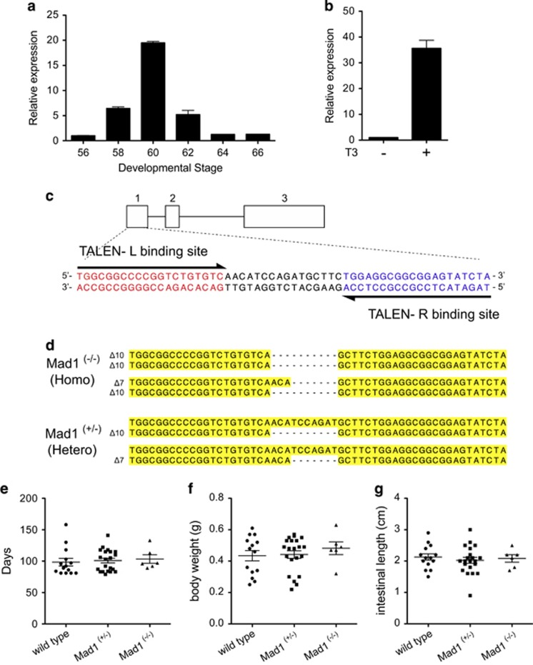
Figure 6. Mad1 knockout tadpoles have no growth defects. (a) X. tropicalis Mad1 is similarly upregulated during intestinal metamorphosis as in X. laevis. The expression of Mad1 was determined by RT-PCR analysis of total RNA isolated from whole intestine of X. tropicalis tadpoles at indicated stages during development. Mad1 mRNA level was normalized against that of EF1α mRNA. The statistical significance was determined by one-way ANOVA followed by Tukeyâs multiple comparison test (*P<0.05). (b) T3 induces Mad1 expression in X. tropicalis premetamorphic tadpoleintestine. Stage 54 X. tropicalis tadpoles were treated with or without 10ânM T3 for 2 days. Total RNA was isolated from the intestine and analyzed by RT-PCR for Mad1 expression. Mad1 mRNA level was normalized against that of EF1α mRNA. The data are shown as the mean±S.E. (n=3). The statistical significance of differences was determined by Studentâs t-test (*P<0.05). (c) Mad1 genomic structure and target sequences of the TALEN against X. tropicalis Mad1 locus. There are three exons in X. tropicalis Mad1 and Mad1-specific TALEN left (L) and right (R) arms were generated to target exon 1. The left and right TALEN-binding sequences are shown in red and blue, respectively, and the spacer region is in black. (d) Sequence of homozygous (Î10/Î10, Î10/Î7) and heterozygous (+/Î10, +/Î7) tadpoles found in F2 generation tadpoles. Deletions are indicated by dashes. (e-g) No gross defect because of Mad1 knockout is found in animals at the end of metamorphosis. Tadpoles were reared identically to stage 66 and then genotyped. The time to reach stage 66 (e), the body weight (f) and intestinal length (g) at stage 66 for each animal was determined and plotted with the mean, marked as a line, and standard error. Note that no significant difference was observed for any of the parameters
Figure 7. Mad1 knockout enhances intestinal epithelial cell proliferation during T3-induced metamorphosis. Premetamorphic stage 54 tadpoles were treated with 5ânM T3 for 0, 2 or 3 days and were killed 30âmin after EdU injection. (a) Cross-sections of the intestine from the resulting tadpoles were stained for MGPY. Note there were more epithelial cells in clusters strongly stained by MGPY in the cross-sections of the intestine from Mad1 (â/â) tadpoles treated with T3 for 3 day compared with wild-type ones. Arrowheads indicate the clusters of epithelial cells. (b) Cross-sections of the intestine from the tadpoles were double-stained for EdU (cell proliferation) and with Hoechst (DNA). Again, there are more EdU-positive epithelial cells in clusters in the T3-treated Mad1 (â/â) tadpole intestinal cross-sections compared with the wild-type ones. The dotted lines depict the epitheliumâmesenchyme boundary. Scale bar, 50âμm. (c) Cell proliferation is significantly increased in Mad1 (â/â) tadpoles treated with T3 for 3 day compared with wild-type ones. Red colored EdU positive areas in epithelium were measured and normalized against the total cellular area in epithelium determined by Hoechst staining. The statistical significance of the differences was determined by Studentâs t-test (*P<0.05)
Figure 8. Mad1 knockout inhibits cell death in the epithelium during T3-induced metamorphosis. (a) Cross-sections of the intestine of premetamorphic stage 54 tadpoles treated with 5 nM T3 for 0, 2 or 3 days were stained for apoptosis by TUNEL. Note that apoptosis in the epithelium peaked after 2 days of T3 treatment and that there were more intestinal epithelial cells in wild-type animals strongly stained by TUNEL compared with the ones in Mad1 (−/−) tadpoles. The dotted lines depict the epithelium–mesenchyme boundary. Scale bar, 50 μm. (b) Quantitative analysis of apoptosis by counting TUNEL-positive areas in the epithelium and normalized by the total cellular area in epithelium determined by Hoechst staining
Amati,
Myc-Max-Mad: a transcription factor network controlling cell cycle progression, differentiation and death.
1994, Pubmed
Amati,
Myc-Max-Mad: a transcription factor network controlling cell cycle progression, differentiation and death.
1994,
Pubmed Amaya,
Frog genetics: Xenopus tropicalis jumps into the future.
1998,
Pubmed
,
Xenbase Austen,
Regulation of cell growth by the Myc-Max-Mad network: role of Mad proteins and YY1.
1997,
Pubmed Ayer,
A switch from Myc:Max to Mad:Max heterocomplexes accompanies monocyte/macrophage differentiation.
1993,
Pubmed Bagamasbad,
Deciphering the regulatory logic of an ancient, ultraconserved nuclear receptor enhancer module.
2015,
Pubmed
,
Xenbase Bilesimo,
Specific histone lysine 4 methylation patterns define TR-binding capacity and differentiate direct T3 responses.
2011,
Pubmed
,
Xenbase Cermak,
Efficient design and assembly of custom TALEN and other TAL effector-based constructs for DNA targeting.
2011,
Pubmed Dang,
c-Myc target genes involved in cell growth, apoptosis, and metabolism.
1999,
Pubmed Das,
Identification of direct thyroid hormone response genes reveals the earliest gene regulation programs during frog metamorphosis.
2009,
Pubmed
,
Xenbase Fu,
Genome-wide identification of Xenopus matrix metalloproteinases: conservation and unique duplications in amphibians.
2009,
Pubmed
,
Xenbase Fujimoto,
Thyroid hormone activates protein arginine methyltransferase 1 expression by directly inducing c-Myc transcription during Xenopus intestinal stem cell development.
2012,
Pubmed
,
Xenbase Fujimoto,
Direct activation of Xenopus iodotyrosine deiodinase by thyroid hormone receptor in the remodeling intestine during amphibian metamorphosis.
2012,
Pubmed
,
Xenbase Grandori,
The Myc/Max/Mad network and the transcriptional control of cell behavior.
2000,
Pubmed Hasebe,
Epithelial-connective tissue interactions induced by thyroid hormone receptor are essential for adult stem cell development in the Xenopus laevis intestine.
2011,
Pubmed
,
Xenbase Hasebe,
Thyroid hormone-induced cell-cell interactions are required for the development of adult intestinal stem cells.
2013,
Pubmed
,
Xenbase Hasebe,
Expression profiles of the duplicated matrix metalloproteinase-9 genes suggest their different roles in apoptosis of larval intestinal epithelial cells during Xenopus laevis metamorphosis.
2007,
Pubmed
,
Xenbase Hurlin,
The Max transcription factor network: involvement of Mad in differentiation and an approach to identification of target genes.
1994,
Pubmed Ishizuya-Oka,
Regulation of adult intestinal epithelial stem cell development by thyroid hormone during Xenopus laevis metamorphosis.
2007,
Pubmed
,
Xenbase Ishizuya-Oka,
Origin of the adult intestinal stem cells induced by thyroid hormone in Xenopus laevis.
2009,
Pubmed
,
Xenbase Ishizuya-Oka,
Programmed cell death and heterolysis of larval epithelial cells by macrophage-like cells in the anuran small intestine in vivo and in vitro.
1992,
Pubmed
,
Xenbase Ishizuya-Oka,
Evolutionary insights into postembryonic development of adult intestinal stem cells.
2011,
Pubmed Ishizuya-Oka,
Connective tissue is involved in adult epithelial development of the small intestine during anuran metamorphosis in vitro.
1992,
Pubmed Juergens,
Isolation and comparative expression analysis of the Myc-regulatory proteins Mad1, Mad3, and Mnt during Xenopus development.
2005,
Pubmed
,
Xenbase Koskinen,
Role of myc amplification and overexpression in cell growth, differentiation and death.
1993,
Pubmed Kuchino,
Myc-mediated apoptosis.
1996,
Pubmed Lei,
Generation of gene disruptions by transcription activator-like effector nucleases (TALENs) in Xenopus tropicalis embryos.
2013,
Pubmed
,
Xenbase Lüscher,
MAD1 and its life as a MYC antagonist: an update.
2012,
Pubmed Matsuura,
Histone H3K79 methyltransferase Dot1L is directly activated by thyroid hormone receptor during Xenopus metamorphosis.
2012,
Pubmed
,
Xenbase McArthur,
The Mad protein family links transcriptional repression to cell differentiation.
1998,
Pubmed McMahon,
MYC and the control of apoptosis.
2014,
Pubmed Nieminen,
c-Myc blazing a trail of death: coupling of the mitochondrial and death receptor apoptosis pathways by c-Myc.
2007,
Pubmed Okada,
Direct Activation of Amidohydrolase Domain-Containing 1 Gene by Thyroid Hormone Implicates a Role in the Formation of Adult Intestinal Stem Cells During Xenopus Metamorphosis.
2015,
Pubmed
,
Xenbase Okada,
Molecular and cytological analyses reveal distinct transformations of intestinal epithelial cells during Xenopus metamorphosis.
2015,
Pubmed
,
Xenbase Okada,
Expression of the amelogenin gene in the skin of Xenopus tropicalis.
2013,
Pubmed
,
Xenbase Packham,
c-Myc and apoptosis.
1995,
Pubmed Pelengaris,
Action of Myc in vivo - proliferation and apoptosis.
2000,
Pubmed Pirity,
Lessons learned from Myc/Max/Mad knockout mice.
2006,
Pubmed Shi,
Thyroid hormone regulation of apoptotic tissue remodeling: implications from molecular analysis of amphibian metamorphosis.
2001,
Pubmed
,
Xenbase Shi,
The development of the adult intestinal stem cells: Insights from studies on thyroid hormone-dependent amphibian metamorphosis.
2011,
Pubmed
,
Xenbase Shi,
Biphasic intestinal development in amphibians: embryogenesis and remodeling during metamorphosis.
1996,
Pubmed
,
Xenbase Shi,
Role for c-myc in activation-induced apoptotic cell death in T cell hybridomas.
1992,
Pubmed Sterling,
Cytological and morphological analyses reveal distinct features of intestinal development during Xenopus tropicalis metamorphosis.
2012,
Pubmed
,
Xenbase Sun,
Thyroid hormone regulation of adult intestinal stem cell development: mechanisms and evolutionary conservations.
2012,
Pubmed
,
Xenbase Sun,
Spatio-temporal expression profile of stem cell-associated gene LGR5 in the intestine during thyroid hormone-dependent metamorphosis in Xenopus laevis.
2010,
Pubmed
,
Xenbase Sun,
Epigenetic regulation of thyroid hormone-induced adult intestinal stem cell development during anuran metamorphosis.
2014,
Pubmed
,
Xenbase Sun,
Expression profiling of intestinal tissues implicates tissue-specific genes and pathways essential for thyroid hormone-induced adult stem cell development.
2013,
Pubmed
,
Xenbase Thompson,
The many roles of c-Myc in apoptosis.
1998,
Pubmed Västrik,
Expression of the mad gene during cell differentiation in vivo and its inhibition of cell growth in vitro.
1995,
Pubmed Wang,
Developmental regulation and function of thyroid hormone receptors and 9-cis retinoic acid receptors during Xenopus tropicalis metamorphosis.
2008,
Pubmed
,
Xenbase Wen,
Unliganded thyroid hormone receptor α controls developmental timing in Xenopus tropicalis.
2015,
Pubmed
,
Xenbase