XB-ART-53666
Biol Open
2017 Jun 15;66:862-871. doi: 10.1242/bio.023739.
Show Gene links
Show Anatomy links
The role of nitric oxide during embryonic epidermis development of Xenopus laevis.
Tomankova S, Abaffy P, Sindelka R.
???displayArticle.abstract???
Nitric oxide (NO) is a potent radical molecule that participates in various biological processes such as vasodilation, cell proliferation, immune response and neurotransmission. NO mainly activates soluble guanylate cyclase, leading to cGMP production and activation of protein kinase G and its downstream targets. Here we report the essential role of NO during embryonic epidermis development. Xenopus embryonic epidermis has become a useful model reflecting human epithelial tissue composition. The developing epidermis of Xenopus laevis is formed from specialized ionocytes, multi-ciliated, goblet and small secretory cells. We found that NO is mainly produced in multi-ciliated cells and ionocytes. Production of NO during early developmental stages is required for formation of multi-ciliated cells, ionocytes and small secretory cells by regulation of epidermal-specific gene expression. The data from this research indicate a novel role of NO during development, which supports recent findings of NO production in human mucociliary and epithelium development.
???displayArticle.pubmedLink??? 28483981
???displayArticle.pmcLink??? PMC5483018
???displayArticle.link??? Biol Open
Species referenced: Xenopus laevis
Genes referenced: actb ctrl foxa1 foxi1 mos nos1 nos3 notch1 otogl2 prkg1 tuba4a tubg1
???displayArticle.antibodies??? Fluro-phalloidin Ab2 Seratonin Ab2 Tuba4b Ab20 Tubg1 Ab4
???displayArticle.morpholinos??? nos1 MO1 nos3 MO1 notch1 MO1 prkg1 MO1
???attribute.lit??? ???displayArticles.show???
|
|
Fig. 1. Production of NO in embryonic epidermis NO is produced in certain cells in „salt and pepper“ manner at stage 26 (n=20) Scale bar = 200 μm (D). NO staining by DAFs was made in early developmental stages (stage 10) (A-C). Double staining with DAFs (NO) and anti-alpha tubulin (MCCs) at stage 26, 36 and 40 (G,J,M) or DAFs and anti-5HT (SSCs) at stage 40 (P) was made to determine the cell type where is NO produced. NO is produced in MCCs at stage 26 and 36 (F,G,I,J) and in ionocytes at stage 26, 36 and 40 (F,G,I,J,L,M,O,P). The production of NO was not detect in SSCs (I, J, L, M, O, P) and in MCCs at stage 40 (L,M). Ionocytes form couples at stage 40 (L,M,O,P). At least 5 embryos were used for each condition. Scale bar = 20 μm, magnification 40x |
|
|
Fig. 2. Occurrence of NOS in embryonic epidermis Embryos were hybridised with probes against eNOS (A,B) and nNOS (B,D) at stage 26 (A,C) and 30 (B,D). Positive cells on eNOS, nNOS are scattered through embryonic epidermis (magnification 11,25x, scale bar = 50 μm). At least 5 embryos were used for each condition. |
|
|
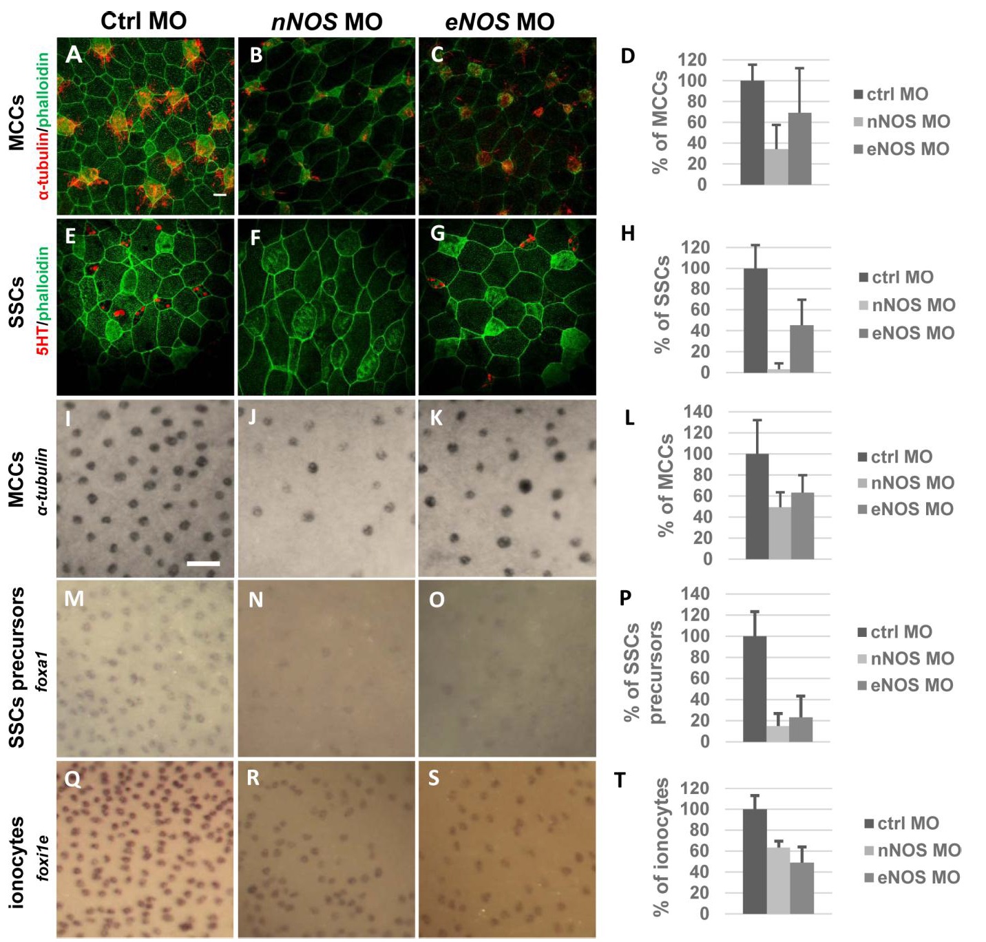
Fig. 3. Inhibition of NO causes defects in ionocytes, multi-ciliated and small secretory cells Embryos were injected by ctrl MO 34 ng (A,E,I,M, Q), nNOS MO 17 ng (B,F,J,N, R) and eNOS MO 34 ng (C,G,K,O,S) at stage 1 and fixed in 4% PFA at stage 26 (I-S), 30 (A-C) and 36 (E-G). MCCs were labeled by anti-alpha tubulin (A-C), vesicles in SSCs were labeled by anti-5HT (E-G) and membranes by antibody against phalloidin (A-G) and imaged (apical surface of the embryonic epidermis) by confocal microscopy (magnification 40x, scale bar = 20 μm) (A-G). MCCs, SSCs and ionocytes were marked by alpha-tubulin (I-K) foxa1 (M-O) and foxi1e probe (Q-S) and imaged by macroscope (magnification 11,25x, scale bar = 50 μm) (I-S). Embryos showing frequency of individual cell types after applying ctrl (A,E,I,M,Q), nNOS (B,F,J,N,R) and eNOS (C,G,K,O,S) MO. Injection of nNOS MOS (B,F,J,N,R) and eNOS MO (C,G,K,O,S) cause reduction in number of MCCs (D), SSCs (H) and reduced expression of scattered cell markers alpha-tubulin (L) foxa1 (P) and foxi1e (T). Quantification of incidence of MCCs (D,L), SSCs (H,P) and ionocytes (T), error bars indicate + s.d., the P value was < 0.005 except ctrl x eNOS (D) where was P value > 0.005. At least 5 embryos were used for each condition (One-way ANOVA, Tukey´s multiple comparisons test). |
|
|
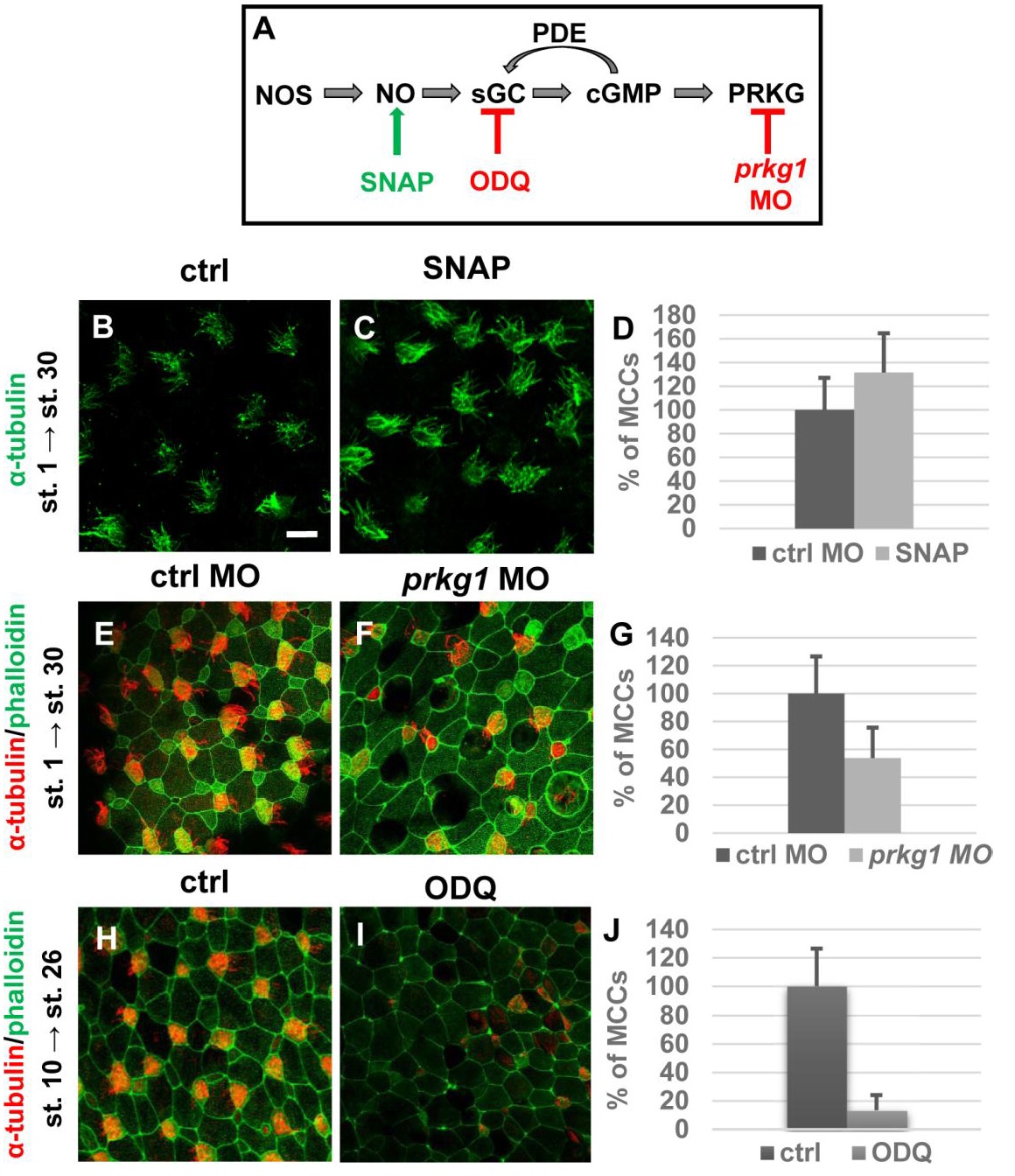
Fig. 4. NO/cGMP signalling pathway and its effect on embryonic epidermis Embryos were injected by ctrl MO 51 ng (E), SNAP 1 nl 100 mM (C), DMSO 1nl 100 mM (B) and prkg1 MO 51 ng (F) at stage 1 and fixed in 4% PFA at stage 30 (B,C,E,F). Embryos were stained with an antibody against α-tubulin (MCCs) and phalloidin (membranes) and imaged (apical surface of the embryonic epidermis) by confocal microscopy (magnification 40x, scale bar = 20 μm). Injection of SNAP increased number of MCCs and prkg1 MO reduced number of MCCs in embryonic epidermis. Quantification of incidence of MCCs (D,G), error bars indicate + s.d., the P-value was < 0,04 (D) and < 0,002 (G). At least 5 embryos were used for each condition (Student´s t test). The vitelline membrane was removed from embryos at stage 8 to 9. Treatment by ODQ were performed at stage 10 to 26 and embryos â affected (I) and control (H) were collected at stage 26. Embryos were stained with an antibody against α-tubulin (MCCs) and phalloidin (membranes) and imaged (apical surface of the embryonic epidermis) by confocal microscopy (magnification 40x, scale bar = 20 μm) Treatment by ODQ reduced number of ciliated cells in embryos at stage 26. Quantification of incidence of MCCs (J), error bars indicate + s.d., the P-value was < 1*10^-8. The scheme shows the NO pathway with used inhibitors in this experiment (A). At least 5 embryos were used for each condition (Student´s t test). |
|
|
Fig. 5. Determination of developmental stages for necessity of NO The vitelline membrane was removed from embryos at stage 8 to 9. Treatment by TRIM were performed at stage 10 (A,A´,E), 15 (B,B´,F) and 18 (C,C´,G) and all embryos - treated and control (D, D´, H) were collected at stage 26. Embryos were stained with an antibody against α-tubulin (MCCs) and phalloidin (membranes) and imaged (apical surface of the embryonic epidermis) by confocal microscopy (magnification 40x, scale bar = 20 μm). Treatment by TRIM reduced number of MCCs in embryos treated at stage 10 and 15 (A-B). Quantification of incidence of MCCs (I) error bars indicate + s.d., the P-value was < 0.03 (ctrl x st. 10, ctrl x st. 15), no statistically significant difference between ctrl embryos and embryos treated by TRIM at stage 18 (CD). At least 5 embryos were used for each condition (One-way ANOVA, Tukey´s multiple comparisons test). |
|
|
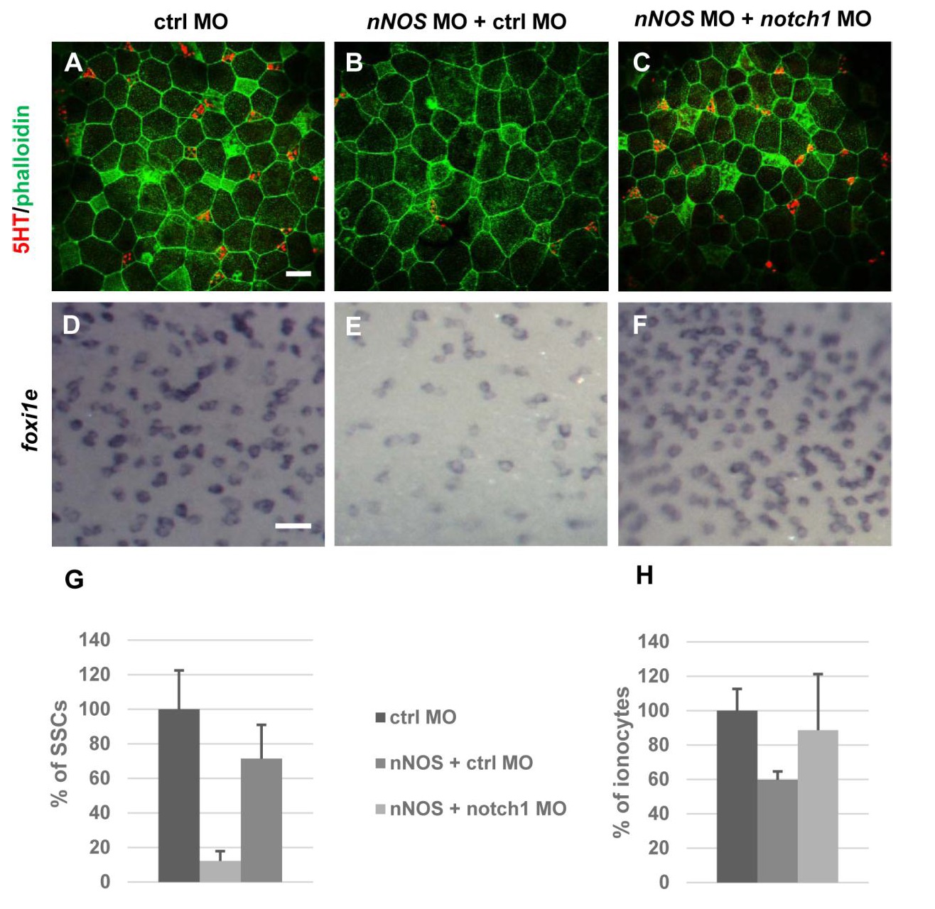
Fig. 6. Partial restoration of the quantity of ionocytes and SSCs by notch1 MO Embryos were injected by ctrl MO 34 ng (A,D), nNOS MO 17 ng + ctrl MO 17 ng (B,E) and nNOS MO + notch1 MO (1:1, 17 ng + 17 ng) (C,F) at stage 1 and fixed in 4% PFA at stage 30 (A,B,C) and 40 (D,E,F). SSCs were labeled by anti-5HT and membranes by antibody against phalloidin and imaged (apical surface of the embryonic epidermis) by confocal microscopy (magnification 40x, scale bar = 20 μm) (A,B,C). Ionocytes were marked by foxi1e probe (D,E,F). Magnification 11,25x, scale bar = 50 μm. Injection of nNOS MOS (B,E) cause reduction in number of SSCs (B,G) and ionocytes (E,H). Combination of MO cause partial restoration of the quantity of ionocytes and SSCs (C,F,G,H). Quantification of incidence of SSCs (G) and ionocytes (H), error bars indicate + s.d., the P-value was < 0,0002 (ctrl x nNOS + ctrl MO), < 0,13 (ctrl x nNOS + notch1 MO), < 0,005 (nNOS + ctrl x nNOS + notch1 MO) (G), < 0,2 (ctrl x nNOS + ctrl MO), < 0,7 (ctrl x nNOS + notch1 MO) < 0,35 (nNOS + ctrl x nNOS + notch1 MO) (H). At least 5 embryos were used for each condition (One-way ANOVA, Tukey´s multiple comparisons test). |
|
|
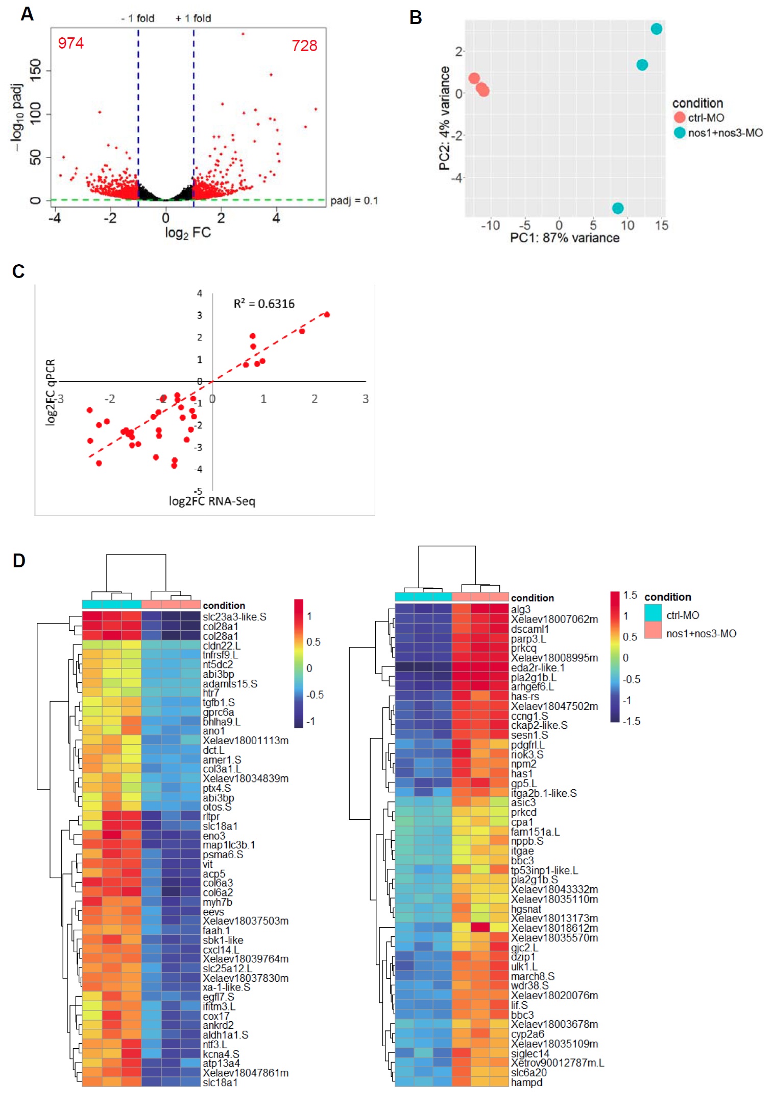
Fig. S1. Whole transcriptome RNA-seq profile of Xenopus embryos after inhibition of NO. Volcano plot of results from DESeq2. Highlighted dots represent significant transcripts (padj < 0.1) with changes in gene expression greater than 2 times (log2 FC > 1 or < 1). (A) PCA plot of normalized gene counts using rlog transformation (B). RT-qPCR validation of RNA-seq results of a sub-set of candidate targets (C). Heatmap of 50 transcripts with the highest changes in expression after inhibition of NO production (D). Hierarchical clustering was performed between individual experiments and transcripts. The color key indicates the log2 value of normalized counts substructed by their mean per transcript. Abbreviations FC: Fold-change, padj: adjusted p-value |
|
|
Fig. S2. Collagens changes at protein level Ctrl MO and combination of eNOS and nNOS MO (enNOS MO 2:1) were injected at stage 1. Embryos were fixed in 4% PFA at stage 26 and the sections of embryos were stained by Masson Trichrome staining (A). Epidermis layer was compared and amount of collagens was assessed in control (n = 9) and affected embryos (n = 8). Quantification of amount of collagens (B) Error bars indicate + s.d. and the P-value was < 0.03 At least 5 embryos were used for each condition. |
|
|
Fig. S3. Changes at otogelin in embryos with inhibited NO production Ctrl MO 34 ng (A), nNOS MO 17 ng (B) and eNOS MO 34 ng (C) were injected at stage 1 and fixed in 4% PFA at stage 26. Goblet cells were marked by otogelin (A-C) and imaged by macroscope (magnification 11,25x, scale bar = 50 μm). At least 5 embryos were used for each condition. |
|
|
Fig. S4. Inhibition of NO causes structural defects in MCCs Embryos were injected by ctrl MO 17 ng (A) and nNOS MO 17 ng (B) at stage 1 and fixed in 4% PFA at stage 35. MCCs were stained by antibody against anti-alpha tubulin and imaged (apical surface of the embryonic epidermis) by confocal microscopy (magnification 40x, scale bar = 20 μm) Injection of nNOS MOS (B) cause structural defects in MCCs in embryos at stage 35. At least 5 embryos were used for each condition. |
|
|
Fig. S5. Inhibition of NO causes acummulation of basal bodies in central region of MCCs. Ctrl MO (A) and nNOS MO (B) were injected into oocyte and fixed in 4% PFA at stage 26. Basal bodies were labeled by gamma tubulin and membranes by antibody against phalloidin and imaged (apical surface of the embryonic epidermis) by confocal microscopy (magnification 63x, scale bar = 20 μm) (A,B). Accumulation of basal bodies in central region of MCCs appears in 50% of embryos with strong phenotype. At least 5 embryos were used for each condition. |
|
|
Fig. S6. Gene expression changes in embryonic epidermis with inhibited NO production relative to control (100%) Ctrl MO, nNOS MO and eNOS MO were injected into oocyte and the epidermis samples were manually collected at stage 26. Markers for MCCs (tuba1a, foxJ1a), SSCs (foxa1a) and ionocytes (foxi1e, atp6v1a) were decresed in embryos with inhibited NO production. Marker for goblet cells (itln2) was increased. |
References [+] :
Albina,
Nitric oxide-mediated apoptosis in murine peritoneal macrophages.
1993, Pubmed
Albina, Nitric oxide-mediated apoptosis in murine peritoneal macrophages. 1993, Pubmed
Alpert, Nitric oxide modulation of the electrically excitable skin of Xenopus laevis frog tadpoles. 2007, Pubmed , Xenbase
Arnold, Nitric oxide activates guanylate cyclase and increases guanosine 3':5'-cyclic monophosphate levels in various tissue preparations. 1977, Pubmed
Billett, Fine structural changes in the differentiating epidermis of Xenopus laevis embryos. 1971, Pubmed , Xenbase
Bogdan, Nitric oxide and the regulation of gene expression. 2001, Pubmed
Bolger, Trimmomatic: a flexible trimmer for Illumina sequence data. 2014, Pubmed
Bredt, Cloned and expressed nitric oxide synthase structurally resembles cytochrome P-450 reductase. 1991, Pubmed
Brunelli, Localization of two nitric oxide synthase isoforms, eNOS and iNOS, in the skin of Triturus italicus (Amphibia, Urodela) during development. 2005, Pubmed
Chang, Cell fate determination in embryonic ectoderm. 1998, Pubmed , Xenbase
Chang, Expression of nitric oxide synthases in keratinocytes after UVB irradiation. 2003, Pubmed
Cui, cGMP-independent nitric oxide signaling and regulation of the cell cycle. 2005, Pubmed
Deblandre, A two-step mechanism generates the spacing pattern of the ciliated cells in the skin of Xenopus embryos. 1999, Pubmed , Xenbase
Dobin, STAR: ultrafast universal RNA-seq aligner. 2013, Pubmed
Dubaissi, A secretory cell type develops alongside multiciliated cells, ionocytes and goblet cells, and provides a protective, anti-infective function in the frog embryonic mucociliary epidermis. 2014, Pubmed , Xenbase
Dubaissi, Embryonic frog epidermis: a model for the study of cell-cell interactions in the development of mucociliary disease. 2011, Pubmed , Xenbase
Fisher, Mechanisms of photoaging and chronological skin aging. 2002, Pubmed
Francis, cGMP-dependent protein kinases and cGMP phosphodiesterases in nitric oxide and cGMP action. 2010, Pubmed
Gouge, Nitric oxide as a regulator of embryonic development. 1998, Pubmed
Handy, Inhibition of nitric oxide synthase by 1-(2-trifluoromethylphenyl) imidazole (TRIM) in vitro: antinociceptive and cardiovascular effects. 1996, Pubmed
Hayes, Identification of novel ciliogenesis factors using a new in vivo model for mucociliary epithelial development. 2007, Pubmed , Xenbase
Ichihashi, UV-induced skin damage. 2003, Pubmed
Jackson, Neuronal NOS localises to human airway cilia. 2015, Pubmed
Jacox, The extreme anterior domain is an essential craniofacial organizer acting through Kinin-Kallikrein signaling. 2014, Pubmed , Xenbase
Jain, Modulation of airway epithelial cell ciliary beat frequency by nitric oxide. 1993, Pubmed
Jiao, Regulation of tracheal ciliary beat frequency by nitric oxide synthase substrate L-arginine. 2010, Pubmed
Knowles, Nitric oxide synthases in mammals. 1994, Pubmed
Kopylova, SortMeRNA: fast and accurate filtering of ribosomal RNAs in metatranscriptomic data. 2012, Pubmed
Love, Moderated estimation of fold change and dispersion for RNA-seq data with DESeq2. 2014, Pubmed
Mall, Role of cilia, mucus, and airway surface liquid in mucociliary dysfunction: lessons from mouse models. 2008, Pubmed
Marcet, Control of vertebrate multiciliogenesis by miR-449 through direct repression of the Delta/Notch pathway. 2011, Pubmed , Xenbase
Marnellos, Delta-Notch lateral inhibitory patterning in the emergence of ciliated cells in Xenopus: experimental observations and a gene network model. 2000, Pubmed , Xenbase
Marshall, Cilia orientation and the fluid mechanics of development. 2008, Pubmed
Mitchell, A positive feedback mechanism governs the polarity and motion of motile cilia. 2007, Pubmed , Xenbase
Nagata, Developmental expression of XEEL, a novel molecule of the Xenopus oocyte cortical granule lectin family. 2003, Pubmed , Xenbase
Noiret, Ptbp1 and Exosc9 knockdowns trigger skin stability defects through different pathways. 2016, Pubmed , Xenbase
Oberprieler, cGMP-independent inhibition of integrin alphaIIbbeta3-mediated platelet adhesion and outside-in signalling by nitric oxide. 2007, Pubmed
Palmer, Nitric oxide release accounts for the biological activity of endothelium-derived relaxing factor. , Pubmed
Peus, H2O2 is an important mediator of UVB-induced EGF-receptor phosphorylation in cultured keratinocytes. 1998, Pubmed
Pfeilschifter, Regulation of gene expression by nitric oxide. 2001, Pubmed
Pilz, Nitric oxide and cGMP analogs activate transcription from AP-1-responsive promoters in mammalian cells. 1995, Pubmed
Quigley, Specification of ion transport cells in the Xenopus larval skin. 2011, Pubmed , Xenbase
Shimizu, Immunohistochemical localization of nitric oxide synthase in normal human skin: expression of endothelial-type and inducible-type nitric oxide synthase in keratinocytes. 1997, Pubmed
Stubbs, Radial intercalation of ciliated cells during Xenopus skin development. 2006, Pubmed , Xenbase
Tapia-Limonchi, Nitric Oxide Prevents Mouse Embryonic Stem Cell Differentiation Through Regulation of Gene Expression, Cell Signaling, and Control of Cell Proliferation. 2016, Pubmed
Tsao, Notch signaling controls the balance of ciliated and secretory cell fates in developing airways. 2009, Pubmed
Walentek, A novel serotonin-secreting cell type regulates ciliary motility in the mucociliary epidermis of Xenopus tadpoles. 2014, Pubmed , Xenbase
Walentek, ATP4a is required for development and function of the Xenopus mucociliary epidermis - a potential model to study proton pump inhibitor-associated pneumonia. 2015, Pubmed , Xenbase
Wang, Human dermal fibroblasts produce nitric oxide and express both constitutive and inducible nitric oxide synthase isoforms. 1996, Pubmed
West, Regulation of striatal dopamine neurotransmission by nitric oxide: effector pathways and signaling mechanisms. 2002, Pubmed
Wettstein, The Xenopus homolog of Drosophila Suppressor of Hairless mediates Notch signaling during primary neurogenesis. 1997, Pubmed , Xenbase
Wildling, Nitric oxide decreases ammonium release in tadpoles of the clawed frog, Xenopus laevis, Daudin. 2007, Pubmed , Xenbase
Xu, iNOS and nitrotyrosine expression after spinal cord injury. 2001, Pubmed
