|
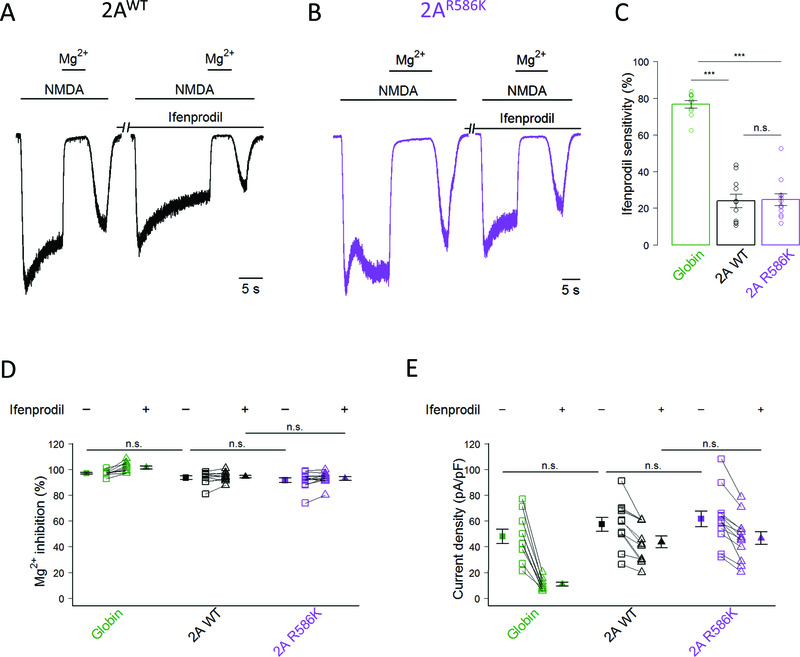
Figure 2. . NMDARs containing GluN2AR586K show normal block by
Mg2+ and normal current density when expressed in
neurons.(A and
B) Representative whole-cell voltage-clamp recordings from day
in vitro (DIV) 9 neurons transfected with an inert control, GluN2AWT or GluN2AR586K, showing inhibition of current evoked by saturating NMDA (150 μM) by Mg2+ (1 mM) before and after one minute of ifenprodil (3 μM) application. Holding potential –65 mV. Responses are normalised to the peak amplitude. (C) Summary data showing percentage inhibition by ifenprodil, recorded from neurons as shown in
A and
B. A one-way ANOVA showed a significant effect of transfected subunit (F(2, 30) = 91, p = 1.8e-13), with
post hoc t-tests (pcorr = 0.15) showing that neurons transfected with GluN2AWT showed lower ifenprodil sensitivity than control transfection cells (t(15.7) = 12.6, p = 1.3e-9), as did neurons transfected with GluN2AR586K (t(18.3) = 13.8, p = 3.9e-11), and with no difference between GluN2AWT and GluN2AR586K (t(20.3) = 0.2, p = 0.88). These results confirm that the GluN2AR586K subunits were successfully trafficked to the membrane in neurons. (D) Summary data showing percentage inhibition by Mg2+ in the presence and absence of ifenprodil, recorded from neurons as shown in
A and
B. A two-way ANOVA showed a significant effect of transfected subunit (F(2, 30) = 7.5, p = 0.0022) on Mg2+ block and of the presence/absence of ifenprodil (F(1, 30) = 17.1, p = 0.0003), with a significant interaction (F(2, 30) = 4.4, p = 0.021). However,
post hoc t-tests (pcorr = 0.15) showed no difference in Mg2+ block in the absence of ifenprodil in neurons transfected with GluN2AR586K compared to GluN2AWT ( t(20.3) = 0.86, p = 0.40), and no difference between GluN2AWT and neurons transfected with an inert control (t(13.8) = 2.2, p = 0.049). There was also no reduction in Mg2+ block associated with GluN2AR586K vs GluN2AWT in the presence of ifenprodil, when a greater proportion of response was attributable to the transfected subunits of interest (t(20.2) = 0.87, p = 0.40). (E) Summary data showing current density evoked by NMDA in the presence and absence of ifenprodil, recorded from neurons as shown in
A and
B. A two-way ANOVA showed a significant effect of transfected subunit (F(2, 30) = 7.5, p = 0.0023) and of the presence/absence of ifenprodil (F(1, 30) = 139, p = 9e-13), with a significant interaction (F(2, 30) = 16.8, p = 1.3e-5). However,
post hoc t-tests (pcorr = 0.15) showed no difference in current density in the absence of ifenprodil in neurons transfected with GluN2AR586K compared to GluN2AWT (t(20.9) = 0.5, p = 0.61), and no difference between GluN2AWT and neurons transfected with an inert control (t(18.8) = 1.2, p = 0.24). There was also no reduction in current density associated with GluN2AR586K vs GluN2AWT in the presence of ifenprodil (t(21) = 0.44, p = 0.66). Data are means ± SEM. Circles represent individual cells. See
Table 1 for means and sample sizes. |
|
Figure 3. . NMDARs containing GluN2AR586K show normal single-channel
conductance.(A and
B) Representative voltage-clamp recordings made from outside-out patches from oocytes transfected with GluN2AWT or GluN2AR586K-containing NMDARs in the presence of glutamate (30 μM) and glycine (30 μM). “C” = closed, “O” = open. (C) Summary data showing conductance, calculated as current amplitude/holding potential. A t-test showed no significant difference in conductance in oocytes expressing GluN2AWT (n = 4, 58 ± 3 pS, total events = 2555) and GluN2AR586K (n = 3, 61 ± 2 pS, total events = 1139, t(5.0) = 0.84, p = 0.44). (D) Summary data showing tau for mean open time, calculated by fitting exponential curves to open time frequency distributions. A single exponential was fitted in each case. A t-test showed no significant difference in mean open time in oocytes expressing GluN2AWT (n = 4, 4.0 ± 0.3 ms) and GluN2AR586K (n = 3, 3.5 ± 0.2 ms, t(5.0) = 1.32, p = 0.24). Data are means ± SEM. Circles represent individual cells. |
|
Figure 1. . NMDARs containing GluN2A
R586K show normal block by Mg
2+ when expressed in oocytes.(
A and
B) Representative two-electrode voltage-clamp recordings from oocytes expressing GluN2A
WT or GluN2A
R586K-containing NMDARs, showing current evoked by glutamate (30 μM) and inhibition by an approximately physiological concentration of Mg
2+ (1 mM), in the continuous presence of glycine (30 μM). Holding potential –60 mV. Responses are normalised to the peak amplitude. (
C) Summary data showing percentage block by Mg
2+ at –60 mV. A t-test showed no significant difference between Mg
2+ block in oocytes expressing GluN2A
WT (n = 3, 92 ± 3 %) and GluN2A
R586K (n = 5, 90 ± 2 %, t(2.9) = 0.46, p = 0.68). |